您好,欢迎您

《妇科肿瘤免疫检查点抑制剂临床应用指南(2025版)》在沪隆重发布!

2025年06月30日
来源:肿瘤界

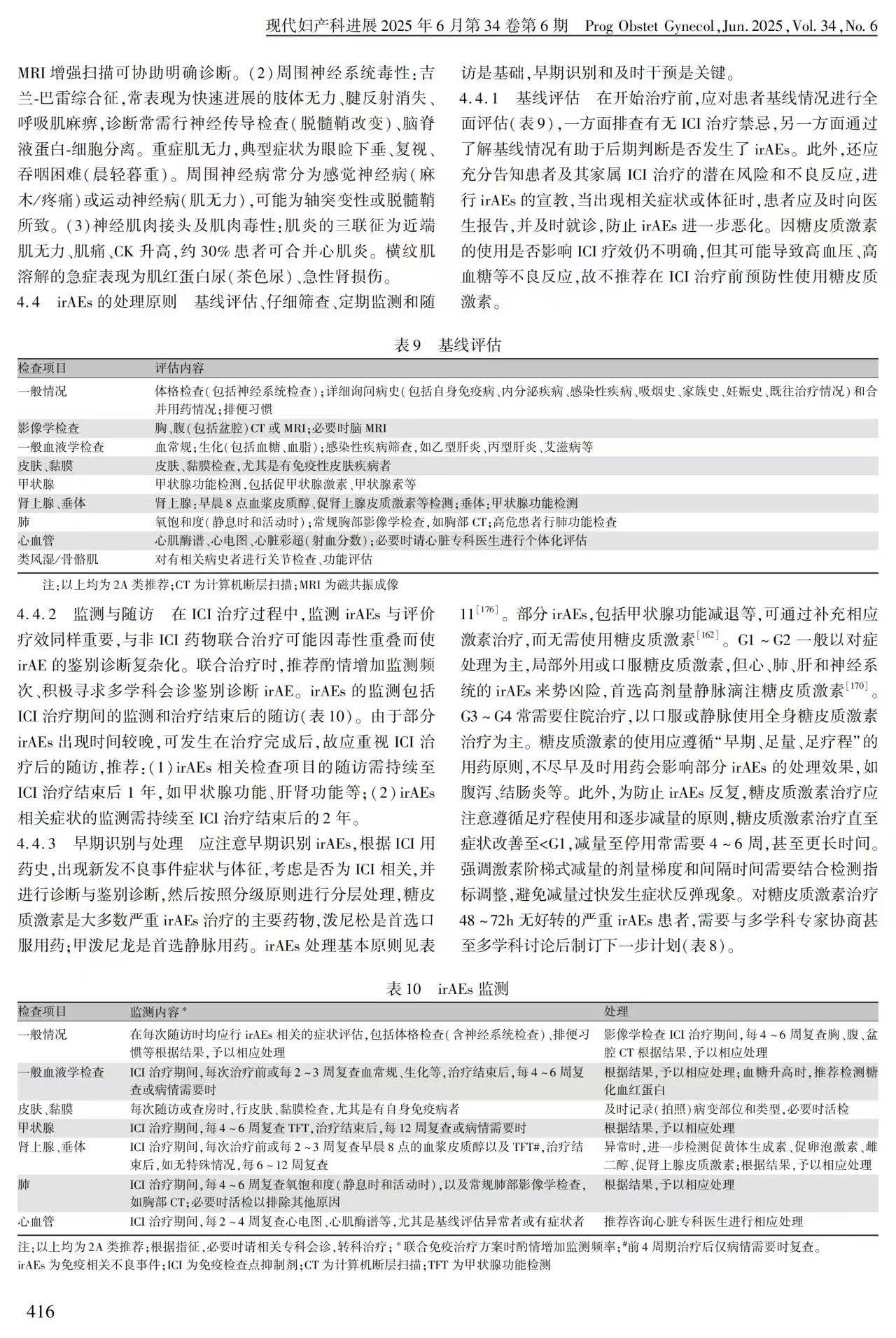
2025年6月29日,由北京康华中西医发展基金会主办,中华医学会妇科肿瘤学分会学术支持的《妇科肿瘤免疫检查点抑制剂临床应用指南(2025版)》(以下简称:《指南》)发布会在上海隆重召开!


中国工程院院士、中华医学会妇科肿瘤学分会名誉主任委员、华中科技大学同济医学院附属同济医院马丁教授担任名誉主席,中华医学会妇科肿瘤学分会主任委员、山东大学齐鲁医院孔北华教授担任会议主席。中华医学会妇科肿瘤学分会副主任委员:陆军军医大学第一附属医院梁志清教授、浙江大学医学院附属妇产科医院汪辉教授,以及中山大学肿瘤防治中心刘继红教授、中国医学科学院北京协和医院蒋芳教授、复旦大学附属妇产科医院姜桦教授、北京大学人民医院李小平教授、中国医科大学附属盛京医院李秀琴教授、海南省妇女儿童医学中心王晓黎教授、山东大学齐鲁医院殷爱军博士参加会议。会议由汪辉教授主持。

微信图片_2025-06-30_162901_051.jpg

会议伊始,主持人汪辉教授在开幕辞中简要介绍了《指南》修订背景。本次修订主要基于妇科肿瘤免疫治疗领域最新循证证据的涌现以及临床需求的更新,旨在为临床实践提供更及时、精准的指导。

微信图片_2025-06-30_163237_494.jpg

汪辉教授主持会议

孔北华教授详细介绍了《指南》的制定背景与修订历程。他指出,免疫检查点抑制剂(ICI)已在我国妇科肿瘤临床广泛应用。中华医学会妇科肿瘤学分会分别于2021年发布首版指南、2023年完成首次修订,两版指南的发布对临床应用发挥了重要作用。自2023版指南发布以来,国内外多项ICI相关临床研究数据陆续披露,真实世界应用经验亦不断丰富。为进一步优化临床实践指导,中华医学会妇科肿瘤学分会正式启动2025版指南修订工作。在修订过程中,指南编写专家组系统整合了最新循证证据,经过多轮论证及专家评审组集体投票表决,最终形成了推荐意见。孔北华教授特别强调,新版《指南》着重强化了对国产药物临床证据的系统性评估,依据研究证据等级与专家共识度,明确了不同层级的推荐强度,确保临床应用的科学性与规范性。

孔北华教授致辞.jpg

孔北华教授致辞

马丁教授对《指南》的修订与发布表示高度认可与支持。他指出,免疫检查点抑制剂已成为肿瘤治疗领域的核心药物,尤其在妇科肿瘤中应用广泛。鉴于该领域临床研究进展迅速、证据不断更新,指南修订工作必须紧跟形势。此次2025版指南在2023版发布仅两年后即完成修订,充分体现了学会对临床需求的快速响应能力。马丁教授强调,新版《指南》严格遵循循证医学原则,依据研究证据等级构建推荐体系,旨在为妇科肿瘤医师提供科学、规范的药物应用指导,最终使患者获益最大化。

马丁教授致辞.jpg

马丁教授致辞

殷爱军博士对《指南》内容进行了系统介绍,涵盖免疫检查点抑制剂简介、免疫治疗疗效评价、临床应用方案、免疫相关不良事件及处理、以及药物应用注意事项等关键维度。她指出,免疫检查点抑制剂是治疗妇科恶性肿瘤的有效药物,既可用于晚期转移/复发患者经治失败的后线治疗,亦可用于其一线治疗以及局部晚期子宫颈癌同步放化疗的联合治疗。目前,免疫检查点抑制剂单药治疗妇科肿瘤疗效有限,其与化疗、抗血管生成治疗、PARP抑制剂等的联合治疗可显著提高疗效。

殷爱军博士作报告.jpg

殷爱军博士作报告

随后,与会专家共同上台,参加了《妇科肿瘤免疫检查点抑制剂临床应用指南(2025版)》的发布仪式。这部汇聚着最新研究成果与临床智慧的权威指南正式发布,将为该领域的规范化诊疗提供关键指导,推动妇科肿瘤免疫治疗向更高水平发展。

会议最后,孔北华教授作总结发言,再次强调了《指南》对妇科肿瘤诊疗规范化的重要意义,并对未来《指南》的推广与应用寄予厚望。

《指南》将在多个杂志以及多个媒体网络上线公布,并将纳入即将出版的中华医学会妇科肿瘤学分会《中国妇科肿瘤临床实践指南(下卷)》。该下卷计划于2025年9月20日在成都召开的中华医学会妇科肿瘤学大会上正式发行。系列指南的发布,将进一步推进妇科肿瘤的规范化诊疗工作,使临床工作有章可循、有法可依。这将确保患者能够接受当前最佳的医学诊疗处理,获得最佳疗效,这也是妇科肿瘤医生义不容辞的责任。

指南全文一览

指南全文下载

微信图片_2025-06-30_163801_640.png