您好,欢迎您

肝脏区域分化决定突变型 β-连环蛋白的致癌潜能

12月15日
整理:肿瘤资讯
来源:肿瘤资讯

肝细胞癌(HCC)作为全球范围内高致死率的恶性肿瘤,其发生发展涉及复杂的分子机制。在成人体内,即便在表型正常的组织中,致癌突变也普遍存在。这提示肿瘤的发生不仅依赖于突变本身,还受到组织微环境及细胞分化状态等因素的严密调控。WNT/β-连环蛋白(β-catenin)信号通路在维持肝脏稳态和区域分化中扮演着核心角色,通过形成从中央静脉到门静脉递减的活性梯度,调控肝细胞的代谢功能和分化状态。然而,β-catenin(由 CTNNB1 基因编码)也是HCC中高频突变的致癌基因,其异常激活可驱动细胞增殖。一个长期存在的悖论是:在稳态肝脏中,WNT信号促进肝细胞向终末分化的“第3区(Zone 3)”表型转化,而在肿瘤中,它却成为促生长的引擎。近期发表于 Nature 的一项研究,深入剖析了WNT驱动的生长与分化在肝脏肿瘤发生中的拮抗关系,揭示了肝脏区域分化状态如何决定肝细胞对致癌突变的易感性,为理解HCC的起源和演进提供了全新的视角。【肿瘤资讯】特整理该研究精华,以飨读者。

研究背景

在肝小叶中,WNT/β-catenin信号通路的活性呈现区域性分布,主要集中在中央静脉周围的第3区肝细胞中,驱动其表达特定的代谢酶(如谷氨酰胺合成酶GLUL)并维持分化状态。相反,门静脉周围的第1区和中间的第2区(小叶中部区)肝细胞WNT活性较低。既往研究表明,在稳态肝脏和再生过程中,不同区域的肝细胞表现出不同的生长潜力。WNT/β-catenin 通路是 HCC 进展的主要驱动力之一。然而,关于 CTNNB1 突变如何克服 WNT 信号固有的促分化作用从而启动肿瘤,以及不同区域的肝细胞对这种致癌信号的反应是否存在差异,目前尚不清楚。特别是,人类 HCC 中 CTNNB1 突变通常伴随着 MYC 拷贝数的增加,这提示了两者之间的协同作用。本研究利用这一背景,试图解开 WNT 信号在肝脏生理分化与病理增殖之间的复杂转换机制。

研究方法

本研究采用了多种基因工程小鼠模型(GEMMs),通过AAV8.TBG.Cre病毒或他莫昔芬诱导,在肝脏中特异性激活致癌突变。研究者构建了 Ctnnb1 突变(Exon 3缺失)联合 MYC 过表达的小鼠模型(Ctnnb1ex3/WT R26LSL−MYC,简称BM模型),模拟人类HCC中常见的基因变异组合。通过免疫组化(IHC)、多重免疫荧光、空间转录组学及核糖体印迹测序(Ribosome Profiling)等先进技术,研究者在单细胞和空间水平上分析了突变肝细胞的增殖、分化状态及信号通路活性。此外,研究者还利用 Lgr5-CreER、Gls2-CreER 等工具鼠,实现了针对特定区域(如中央静脉周围第3区或门静脉周围第1/2区)肝细胞的遗传操作,以探究不同区域肝细胞的致癌潜能。为了验证机制,研究使用了mTOR抑制剂(雷帕霉素)、BRAF抑制剂(达拉非尼)及WNT抑制剂(LGK974)进行干预实验。

研究结果

肿瘤发生需要抑制过度的 WNT 信号并激活翻译机器

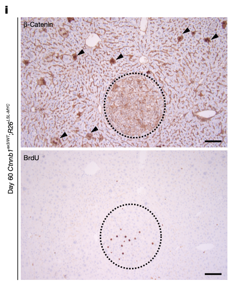
研究首先发现,在 Ctnnb1 单独突变或 MYC 单独过表达的小鼠肝脏中,肿瘤发生率极低或潜伏期极长。然而,当两者同时激活时(BM模型),肝脏迅速出现弥漫性增殖病灶(图1)。有趣的是,在 BM 嵌合肝脏中,大部分突变肝细胞仍以单个细胞的形式存在,只有少部分形成了增殖性病变。

图片11.png

图1. 免疫组化分析显示,与邻近未能扩增的单个突变肝细胞相比,增殖性病变细胞核内的 β-catenin 染色强度反而减弱

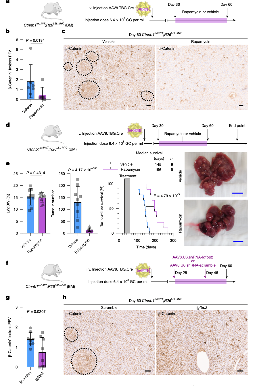
空间转录组学分析进一步揭示,这些增殖性病变富集了与 MAPK 信号通路、mRNA 翻译和蛋白质合成相关的基因集(图2)。相比之下,单个突变克隆虽然表达致癌基因,但并未表现出这种增殖性翻译组特征。此外,增殖性病变中 IGFBP2(一种第 2 区特异性因子)和 CCND1(细胞周期蛋白 D1)表达上调,且 mTOR 信号通路被激活。功能性实验证实,使用雷帕霉素抑制 mTOR 或敲低 IGFBP2 均能显著抑制 BM 模型中的病变形成和肿瘤生长(图3)。

图片12.png

图2. MAPK上调基因的空间转录组基因集富集分析

图片13.png

图3. 早期 BM 病变重新激活第 2 区特异性的 IGFBP2–mTOR–CCND1 轴

肝脏分区对 WNT 驱动生长的抵抗:第 3 区的屏障

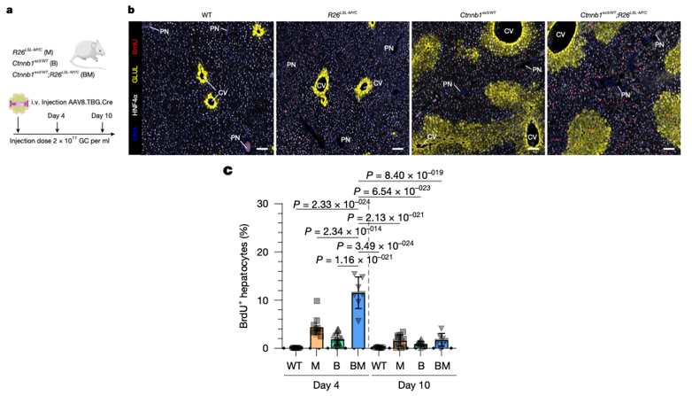
为了探究不同区域肝细胞对致癌信号的反应,研究者在全肝范围内急性激活了 WNT 和 MYC。结果显示,在诱导后第 4 天,肝脏出现了显著的增殖反应,但这主要发生在 GLUL 阴性的第 1 区和第 2 区肝细胞中。到了第 10 天,这种增殖反应迅速消退,取而代之的是全肝范围内向第 3 区(GLUL+)表型的分化(图4)。

图片14.png

图4. 急性 WNT 和 MYC 激活通过第 1 区和第 2 区肝细胞的短暂增殖驱动肝肿大,随后建立全小叶第 3 区表型

核糖体印迹测序显示,WNT和MYC的协同作用显著增强了与细胞周期和生长相关的mRNA翻译效率,形成了一个独特的“促增殖翻译组”。值得注意的是,这种增殖效应是瞬时的(第4天达到高峰),随后肝细胞迅速向第3区表型分化(第10天),增殖随之停止,提示分化是抑制肿瘤发生的重要机制。

Lgr5+ 肝细胞对 WNT 驱动的肿瘤发生具有抵抗力

利用区域特异性 Cre 模型,研究发现位于中央静脉周围最内层的 Lgr5+ GLUL+ 肝细胞对 Ctnnb1ex3和 MYC 驱动的增殖具有完全的抵抗力。即使引入了强大的致癌突变,这些细胞也未能扩增或形成肿瘤。这解释了为什么在全肝激活模型中,尽管存在强烈的致癌驱动,但肿瘤并未从第 3 区中心爆发。随后,研究者通过通过引入 BrafV600E 突变激活MAPK通路,可以强力抑制第3区及其分化,使原本抵抗的 Lgr5+ 肝细胞转化为恶性肿瘤(图5)。

图片15.png

图5. 在 Lgr5+ 细胞中引入 BrafV600E突变导致快速成瘤

APC 缺失导致的过度 WNT 激活不利于肝癌发生

研究还发现,相比于 Ctnnb1 点突变,导致WNT信号极度激活的 Apc 缺失反而不利于肝癌的发生。Apc 缺失导致肝细胞迅速分化为极端的第3区表型,从而抑制了增殖(图6)。这解释了为何人类HCC中 CTNNB1 突变远多于 APC 突变——肿瘤需要适度的WNT激活水平,既能维持生存,又不至于过度诱导分化而由增殖转向静止。

图片16.png

图6. AM 肝细胞(Apc 缺失)显示强烈的 WNT 通路激活但致瘤性较低

结论

本研究通过精巧的遗传学模型和深入的分子机制探索,提出并证实了一个全新的肝细胞癌发生模型:肝脏的分区特征决定了肝细胞对 WNT 突变的致瘤敏感性。突变型 β-catenin必须通过某种机制(如协同MYC激活、上调MAPK信号或微调WNT活性)来逃避这种分化诱导的生长停滞,才能通过IGFBP2-mTOR-Cyclin D1通路实现恶性增殖。总而言之,肝癌的发生不仅仅是致癌基因的激活,更是突变细胞与组织固有的分化程序之间博弈的结果。只有当突变细胞能够成功重塑其分区特征,逃离 WNT 诱导的分化命运时,恶性转化才会发生。这为靶向 mTOR 或 MAPK 信号以恢复肝癌细胞的分化程序提供了潜在的治疗策略。

参考文献

Raven A, Gilroy K, Jin H, et al. Hepatic zonation determines tumorigenic potential of mutant $\beta$-catenin. Nature. 2025. doi:10.1038/s41586-025-09733-1

审批编号:CN-174677

过期日期:2026-12-12

声明:本材料由阿斯利康提供支持,仅供医疗卫生专业人士参考

责任编辑:肿瘤资讯-Skye
排版编辑:肿瘤资讯-sy
版权声明
版权归肿瘤资讯所有。欢迎个人转发分享,其他任何媒体、网站如需转载或引用本网版权所有内容,须获得授权,且在醒目位置处注明“转自:良医汇-肿瘤医生APP”。