您好,欢迎您

【前沿进展】经治EGFR突变伴CNS肺癌患者的基因组特征

2025年12月11日
整理:肿瘤资讯
来源:肿瘤资讯

肺癌是最常见的可发生中枢神经系统(CNS)转移的恶性肿瘤,伴CNS转移患者的预后更差,深入了解潜在分子机制,有助于进一步改善此类患者的预后。近期发表的一项研究对接受三代EGFR-TKI奥希替尼治疗的伴CNS转移EGFR突变非小细胞肺癌(NSCLC)患者进行了全面的基因组分析,以期识别出CNS播散的分子因素。

探索CNS转移的潜在分子机制

初诊时,约有15%的EGFR突变NSCLC患者伴CNS转移,高达52%的患者在疾病进展过程中会发生脑转移(BrM)和软脑膜转移(LM)。CNS转移的高发病率及不良预后提示了明确分子驱动因素的必要性。肺癌CNS转移表现出更高的肿瘤突变负荷(TMB)、基因组变异比例等特征;比如已在肺癌不同组织学类型中检测到CDKN2A/B、TP53、EGFR、KRAS和MYC基因变异,但这些变异在促进CNS进展中的作用仍不明确。一线EGFR-TKI诱导的基因组不稳定性和单基因改变是耐药机制之一,但对CNS进展的影响仍不清楚。

图1 潜在机制图

主要结果:

通过颅外NGS预测CNS转移

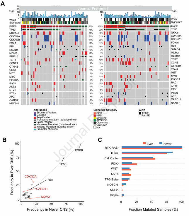
通过颅外NGS测序分析了接受一线奥希替尼治疗的EGFR突变(19del占56%,L858R突变占35%)NSCLC患者的生存结果(n=262)。CNS转移患者与非CNS转移患者的年龄、性别、吸烟史和组织学特征均衡。

基线特征

中位随访时间为51个月,诊断转移性疾病后患者2个月内(即新发)BrM累积发病率为36%,1年、3年、5年BrM累积发病率为39%、49%、55%;1年、3年、5年LM累积发病率为2%、6%、12%(图2)。相较EGFR非典型突变,19del、L858R突变患者的3年BrM发生率相对较低,分别为15%、18%,但无统计学意义(p=0.4)。

图2 接受一线奥希替尼治疗的EGFR突变NSCLC患者脑转移或软脑膜转移的发生率

研究者比较了治疗前有CNS转移(“Ever”,n=72)和无CNS转移(“Never”,n=69)颅外肿瘤的数据。两组(Ever vs Never)的TMB水平类似。在有CNS转移的患者中,CARD11缺失的发生率高(14% Ever vs 3% Never,p=0.031),而在无CNS转移的患者中MDM2扩增更常见(1% Ever vs 13% Never,p=0.008)。CNS转移患者中CDKN2A/B缺失的发生率(CDKN2A:31%,CDKN2B:26%)高于无CNS转移患者(CDKN2A:20%,CDKN2B:17%),无统计学显著差异(图3)。

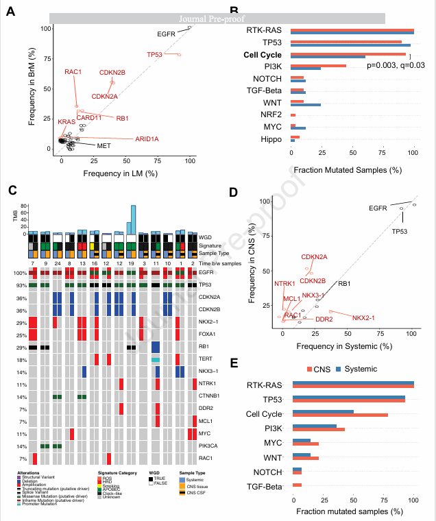
图3 有/无CNS转移患者的颅外肿瘤基因组分析。(A) 无CNS转移(“Never”)或伴有CNS(“从头或获得性,即“Ever”)患者的治疗前样本基因组图谱。图例中描述了基因变异的类型(结构变异、缺失、扩增、截短突变、剪接变异、错义突变、框内突变、启动子突变)、突变特征类别(活性氧 [ROS]、同源重组缺陷 [HRD]、吸烟、APOBEC、Clock-like 突变、未知突变)和全基因组加倍 (WGD)。(B) Never vs Ever肿瘤样本中频率>5%的基因变异散点图,标注红色表示不同队列的频率差异>10%。(C)Never 和 Ever患者样本中致癌信号通路的改变。

通过颅外NGS预测患者生存

研究者对接受一线奥希替尼治疗的EGFR突变NSCLC患者的颅外NGS样本进行了生存分析。所有患者(无论是否伴有CNS转移)的中位OS为37个月,未发生CNS转移的患者生存结局更优,治疗期间发生CNS转移的患者生存结局最差(HR=3.67),其次为新发CNS转移患者(HR=1.61)。在所有患者中,19del、L858R突变患者的中位OS更长,分别为41个月、34个月(p=0.009)。在调整年龄、性别、种族、吸烟史和合并改变后,仍然存在显著差异(p=0.008)。在以BrM作为时间依赖性协变量的多变量Cox回归分析中,EGFR突变类型与OS相关。以LM作为时间依赖性协变量的分析也发现了类似的结果(HR=2.80,p=0.004)。

EGFR突变NSCLC伴BrM或LM的颅内NGS特征

100例患者接受了颅内NGS检测,其中38例为BrM(活检或切除组织),43例为LM(脑脊液ctDNA)。在单变量分析中,BrM和LM发生风险仅与EGFR突变类型相关(L858R突变>19外显子缺失;BrM,p<0.001,LM,p=0.076)。在多变量分析中,发展为LM与较短OS显著相关(HR=3.86,p<0.001),以及年龄(HR=1.04,p=0.039)

配对颅内和颅外转移瘤的基因组分析

在配对的CNS和颅外样本之间未发现具有统计学意义的基因组差异,但CDKN2A/B(50% vs 21%,p=0.26)缺失、NKX3- 1(21% vs 7%,p=0.59)缺失,以及CNS中RAC1扩增(14% vs 0%,p=0.48)发生率在数值上较高。时钟/衰老突变特征(57%)和APOBEC突变特征(29%)是CNS中最常见的基因组特征(图4)。颅外和颅内配对肿瘤样本具有相同的特征,这表明从颅外到CNS的转变并非由突变过程介导。

图4 脑转移瘤与软脑膜转移瘤以及CNS转移瘤与全身转移瘤的基因组分析

结论:

这是一项在EGFR突变NSCLC伴CNS转移患者中开展的较大规模基因组分析。研究发现,在⼀线奥希替尼治疗中发生CNS转移的患者中,颅外NGS检测显示CARD11缺失的频率更高,而MDM2扩增的频率更低。颅内和颅外肿瘤的NGS比较分析表明,CNS播散并非由单基因改变驱动。研究并没有发现明确的基因组驱动因素,EGFR突变NSCLC发生CNS转移可能是由于表观遗传学等机制引起。这项研究有可圈可点之处和局限性:尽管总样本量有所减少,但本研究的基因组分析在纯度高和质量控制有保障的样本中进行,一定程度提⾼了结论的可靠性。颅外NGS队列EGFR突变NSCLC患者仅限于一线⼀线奥希替尼的患者,消除了治疗变异性这⼀混杂因素;而颅内NGS队列异质性较大,包括接受不同EGFR‑TKI和化疗的患者。对于配对的CNS和全身样本,采集样本的时间间隔和全身治疗暴露时间也可能影响结果。

参考文献

Wilcox JA, Jeng MY, Tischfield S, Sui JSY, Nemirovsky D, Heller G, Choudhury NJ, Ross JS, Rudin CM, Riely GJ, Kris MG, Donoghue M, Boire AA, Yu HA, Identifying the genomic landscape of EGFR-mutant lung cancers with CNS metastases, Annals of Oncology (2025), doi: https://doi.org/10.1016/j.annonc.2025.06.001.

审批编号:CN-165777

过期日期:2026-3-9

本材料由阿斯利康提供,仅供医疗卫生专业人士参考

责任编辑:肿瘤资讯-Yuno
排版编辑:肿瘤资讯-han
版权声明
版权归肿瘤资讯所有。欢迎个人转发分享,其他任何媒体、网站如需转载或引用本网版权所有内容,须获得授权,且在醒目位置处注明“转自:良医汇-肿瘤医生APP”。