您好,欢迎您

Advanced Science|李文斌/严健团队发现肺鳞癌通过增强子重编程激活MDK-PTPRZ1通路的肿瘤发生机制

2025年09月05日
来源:肿瘤资讯

肺癌是全球和中国发病率和死亡率第一的恶性肿瘤,其中肺鳞状细胞癌(LSCC)占非小细胞肺癌(NSCLC)的20%–30%。LSCC起源于支气管上皮细胞,其发生与吸烟及环境致癌物暴露密切相关,目前没有发现明确的分子靶点来指导临床个体化治疗,治疗手段和药物有限,患者五年生存率低,严重影响人民生命健康。针对LSCC可靶向驱动基因研究的 II 期 LUNG-MAP S1400 试验,在经治患者中探索了各种现有的靶向治疗药物,结果显示客观缓解率仅为7%,晚期LSCC患者生存率无明显提高。因此,对LSCC基因组学和生物学机制的深入认识,寻找更为有效的治疗靶点是推进个体化治疗的关键。

表观遗传调控异常在LSCC发生中扮演关键角色。例如,肿瘤抑制基因(如TP53、CDKN2A)启动子区域的高甲基化、组蛋白修饰酶(如HDAC1)的表达异常,均可导致抑癌通路沉默或促血管生成信号激活。此外,增强子重塑介导的转录重编程也显著推动LSCC进展。增强子及超级增强子作为关键转录因子(如SOX2、p63)的调控枢纽,可激活KRT5、ETV4等癌相关基因表达,并与染色质重塑因子协同引发恶性转录程序。然而,目前针对LSCC转录调控网络的系统性多组学研究仍然非常有限,且多数基于细胞系模型,难以充分体现肿瘤在体内的异质性和微环境复杂性,这限制了我们对其增强子动态调控机制的深入理解。

图片1.png
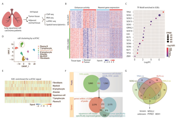
2025年9月3日,中国医学科学院肿瘤医院李文斌教授团队与西安交通大学第一附属医院/香港城市大学严健教授团队合作,在Advanced Science期刊上发表了题为《Enhancer Reprogramming Reveals the Tumorigenic Role of PTPRZ1 in Lung Squamous Cell Carcinoma》的研究论文。该研究对配对肺鳞癌样品进行表观遗传分析,通过ChIP-seq技术系统性鉴定了LSCC中3,447个肿瘤特异性增强子(SOE),并发现这些SOE富集了SOX2、p63、KLF5和GRHL2等关键转录因子的结合位点。随后单细胞ATAC-seq分析显示,SOE仅在鳞状细胞中高度开放,且这些转录因子在肿瘤细胞中特异性表达。通过整合bulk与单细胞RNA-seq数据,研究筛选出122个与SOE邻近、特异性高表达且与上述四个转录因子共表达的基因,包括NFE2L2(NRF2)、PTPRZ1等基因。

李文斌-严健团队发现肺鳞癌通过增强子重编程激活MDK-PTPRZ1通路的肿瘤发生机制1069.png
进一步发现,受体型酪氨酸磷酸酶PTPRZ1作为一个由SOE驱动的新型癌基因,在LSCC组织中显著高表达。功能实验证实,敲低PTPRZ1可显著抑制肿瘤细胞增殖和体内成瘤能力。空间转录组分析进一步发现,Midkine(MDK)是PTPRZ1的关键配体,MDK-PTPRZ1信号轴通过激活PI3K磷酸化促进肿瘤生长。

李文斌-严健团队发现肺鳞癌通过增强子重编程激活MDK-PTPRZ1通路的肿瘤发生机制1226.png
该研究不仅揭示了增强子重编程在LSCC进展中的核心作用,还为LSCC临床诊治提供了全新方向,即开发针对MDK-PTPRZ1相互作用的小分子抑制剂或单抗药物具有高度可行性。同时,该研究还发现其他具有潜在驱动能力的肺鳞癌关键基因,并正在进行系统性实验,必将为今后肺鳞癌的临床诊治提供新理论、新机制和新靶点。

李文斌教授和严健教授为本文的共同通讯作者,宁永强博士、西北大学博士研究生王杰、张怡慧和中国医学科学院肿瘤医院硕士研究生李鸿瑞为共同第一作者。中国医学科学院肿瘤医院应建明教授、中国医学科学院肿瘤医院河南医院魏冰教授对本研究提供支持。研究得到了国家自然科学基金、陕西省教育厅基础科学研究院重点项目、深圳市医学研究基金、香港研究资助局、北京市自然科学基金杰出青年基金、首都卫生发展科研专项等多个项目的共同支持。

李文斌
医生

中国医学科学院肿瘤医院病理科研究员,硕士研究生导师
北京市杰出青年科学基金获得者,北京市科技新星
中国抗癌协会肿瘤病理专委会常委兼秘书长
中国抗癌协会肿瘤基因诊断专委会基因诊断专委会常委
北京医学会病理学分会分子病理学组副组长
Frontiers of Medicine(中国工程院院刊)首届青年编委
中华肿瘤杂志青年编委
中华乳腺病杂志通讯编委
主要从事基于分子分型和人工智能的肿瘤病理诊断和转化研究工作
发表SCI论文53篇,授权国家发明专利7项,完成转化1项
牵头制定国际指南1部、国内指南3部、专家共识3部
获得北京市科学技术奖二等奖、中国抗癌协会科技奖二等奖

严健
医生

博士生导师,西安交通大学第一附属医院及香港城市大学教授
系统生物学与功能基因组学领域的杰出学者
中国细胞生物学学会染色质分会委员
中国工程学会青年工作委员
陕西省细胞生物学学会理事
本科毕业于清华大学,随后在瑞典卡罗林斯卡学院获得医学科学博士学位,并在加州大学圣迭戈分校跟随表观遗传领域先驱之一任兵教授从事博士后研究
2018年通过国家级人才计划建立独立研究组
专注于研发前沿技术以研究核酸与蛋白质的相互作用及其对遗传疾病风险的影响
在Nature、Cell、Nature Methods、Science Advances等顶级期刊以第一或通讯作者发表多项具有重要影响的成果,总引用次数近8000次

原文链接:http://doi.org/10.1002/advs.202509344



责任编辑:肿瘤资讯-小编
排版编辑:肿瘤资讯-Lynn
版权声明
版权归肿瘤资讯所有。欢迎个人转发分享,其他任何媒体、网站如需转载或引用本网版权所有内容,须获得授权,且在醒目位置处注明“转自:良医汇-肿瘤医生APP”。

评论
2025年09月08日
毛玉英
平遥兴康医院 | 肿瘤内科
感谢分享受益匪浅
2025年09月06日
周捷波
海安市人民医院 | 肿瘤内科
第一药店 好好学习天天向上
2025年09月06日
田英娜
馆陶县人民医院 | 肿瘤内科
Advanced Science|李文斌/严健团队发现肺鳞癌通过增强子重编程激活MDK-PTPRZ1通路的肿瘤发生机制