您好,欢迎您

肝母细胞瘤诊断、预后及治疗基因靶点与生物标志物的深入探索

2025年12月15日
整理:肿瘤资讯
来源:肿瘤资讯

肝母细胞瘤(HB)是婴幼儿最常见的原发性肝脏恶性肿瘤,近年来其发病率在全球范围内呈上升趋势。尽管以顺铂和多柔比星为基础的新辅助化疗联合手术切除的综合治疗策略显著提高了患者的生存率,但化疗相关的严重毒副作用(如耳毒性、肾毒性及心脏毒性)严重影响了患儿的生存质量。此外,仍有部分难治性或复发性病例缺乏有效的治疗手段。因此,深入解析HB的分子发病机制,寻找高特异性、高敏感性的诊断标志物及低毒高效的治疗靶点,是当前儿科肿瘤学领域亟待解决的难题。β-catenin/Wnt信号通路的异常激活已被证实是HB发生发展的核心驱动力,但其背后的精细调控网络及与其他信号通路的交互作用仍尚未明确。近期发表于 Pediatric Research 的一项研究,通过整合分析公共数据库中的大规模转录组数据,揭示了HB中关键的差异表达基因(DEGs)及其参与的生物学通路,为开发新型靶向治疗策略提供了重要的理论依据。【肿瘤资讯】特整理该研究精华,以飨读者。

研究背景

既往研究已经识别出与肝母细胞瘤相关的关键遗传图谱,包括 DLK1、MEG3、HMGA2、DKK1、APC 和 AXIN 家族基因的差异表达。在遗传变异方面,β-catenin/Wnt 信号通路的改变最为常见,包括 APC 失活、Wnt 激活和 CTNNB1 突变。表观遗传学也被证明影响肝母细胞瘤的发展,例如基因的高甲基化导致细胞增殖增加,以及 AFP、KLK4 等基因的低甲基化。

尽管学界在理解肝母细胞瘤的遗传和表观遗传影响方面取得了诸多进展,但尚未确定单一的确切致病突变。目前的治疗策略虽然有效,但伴随着不可忽视的长期副作用。因此,利用现代生物信息学手段,对大规模的转录组数据进行挖掘,有助于揭示驱动肝母细胞瘤发病机制的新型分子网络。本研究通过整合多个数据集,试图全面解析肝母细胞瘤与健康肝脏组织之间的差异基因表达,重点关注 Wnt 信号通路、细胞周期调控和代谢途径的改变,为精准医疗提供理论基础。

研究方法

本研究通过STARGEO平台检索并筛选了GEO数据库中关于HB的基因表达系列。经过严格的纳入排除标准(如排除非人类样本、细胞系样本及经过实验处理的样本),最终纳入了GSE51701、GSE132037、GSE75271和GSE131329四个数据集,共包含138例HB肿瘤样本和41例正常肝组织对照样本。样本类型涵盖了胎儿型、胚胎型、上皮型、小细胞型和混合型等多种组织学亚型,确保了样本的多样性和代表性。

研究者利用STARGEO进行荟萃分析,筛选出在HB与正常肝组织间具有显著差异表达的基因(P<0.05,且绝对实验对数比>0.2)。随后,将这些DEGs导入IPA软件进行通路富集分析、上游调控因子预测、疾病与功能分析以及生存分析。

研究结果

HB特征性基因表达谱的构建

荟萃分析共鉴定出2202个在HB中显著差异表达的分子。在显著上调的基因中,ABHD12B、MAGED4/MAGED4B、SLC7A11、WIF1、CENPA、ITGA2、HMGA2、MATN3、CDCA7和DKK1位列前十。这些基因大多与转录调控、Wnt信号通路抑制(负反馈调节)及细胞周期进程有关。例如,HMGA2作为一种转录调控因子,在胚胎肝脏发育中高表达,其在HB中的再激活可能反映了肿瘤细胞的去分化状态;SLC7A11作为胱氨酸/谷氨酸转运体,在铁死亡介导的细胞死亡中起关键作用。相反,显著下调的基因主要富集在代谢相关功能,如HSD17B13、CYP2C8等,提示HB细胞保留了部分肝细胞的代谢特征但功能受损。

关键信号通路与生物学功能

IPA通路分析揭示,HB中显著激活的通路包括细胞周期检查点、动粒中期信号通路及有丝分裂前中期通路,这与肿瘤细胞的快速增殖特性相符(图1)。值得注意的是,硒氨基酸代谢通路也被预测为激活状态。硒代半胱氨酸等硒氨基酸在调节肿瘤发生及免疫反应中具有重要作用,SLC7A11的上调可能促进了硒的摄取,进而通过SEPHS2介导的解毒机制维持肿瘤细胞生存。这为诱导铁死亡或利用硒毒性治疗HB提供了新思路。此外,涉及药物代谢的I期功能化和II期结合反应通路被预测为抑制状态,这可能解释了HB对某些化疗药物的代谢差异。

图片7.png

图1. 肝母细胞瘤中显著富集的典型通路(Top 30)

上游调控网络与驱动因子

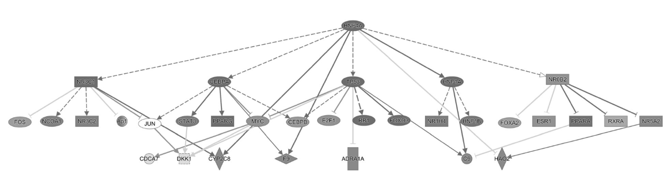
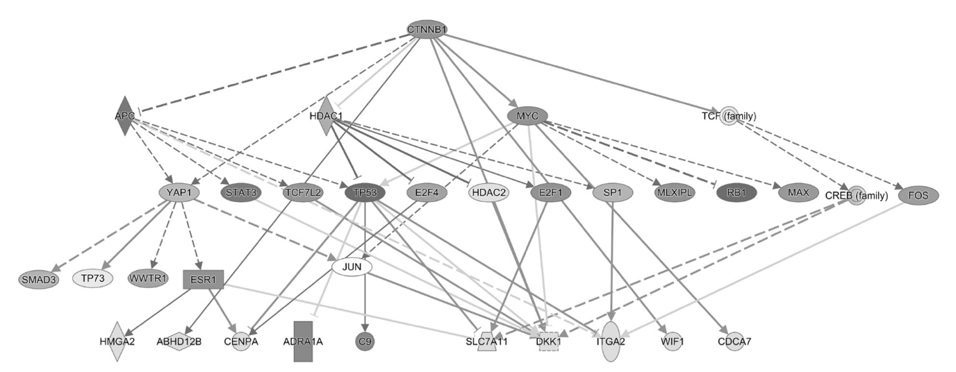
上游调节因子分析发现,CTNNB1(β-catenin编码基因)是预测激活程度最高的转录调控因子之一(Z-score = 2.460)(图2)。其激活直接导致了HMGA2、SLC7A11、DKK1等下游靶基因的上调,这与Wnt/β-catenin通路在HB中的核心驱动地位高度一致。相反,肝细胞核因子HNF4A被预测为显著抑制(Z-score = -7.393),其功能缺失与HB的分化障碍及代谢异常有关(图3)。此外,β-雌二醇也被预测为激活的上游调节子,这与雌激素受体拮抗剂他莫昔芬在体外实验中能诱导HB细胞凋亡的发现相呼应。

图片8.png

图2. CTNNB1作为上游调节因子的作用网络

图片9.png

图3. HNF4A作为上游调节因子的作用网络

生存分析与预后标志物

利用OncoLand数据库中的儿科肿瘤生存数据,研究者发现MAGED4/MAGED4B和C9的表达水平与HB患者的生存显著相关(P<0.1) (图4)。MAGED4的高表达与较差的生存率相关,提示其可能作为不良预后的生物标志物。同样,ABHD12B的异常表达(无论是上调还是下调)也与生存受损有关。这些发现为HB的预后分层提供了新的候选分子。

图片10.png

图4. MAGED4 (a) 和 C9 (b) 表达变化与HB患者生存率的关系

结论

本研究通过生物信息学手段,全景式地展示了HB的转录组特征。研究不仅验证了已知的遗传改变,还识别了如 CENPA、SLC7A11 和 MAGED4 等新的潜在生物标志物。特别是 SLC7A11 在铁死亡中的作用为开发非化疗药物提供了新思路。此外,β-estradiol 被预测为上游调节因子,提示抗雌激素药物(如他莫昔芬)在HB治疗中的潜在价值值得重新评估。尽管本研究基于公共数据库,缺乏临床样本的直接验证,但其结果与既往多项实验研究相吻合,具有较高的可信度。

综上所述,本研究构建的HB基因表达图谱及调控网络,为理解HB的分子病理机制提供了新视角。筛选出的关键基因(如DKK1, SLC7A11, CENPA, MAGED4)有望成为HB诊断、预后评估及靶向治疗的有效生物标志物。未来的研究应聚焦于这些靶点的功能验证及临床转化,以期改善HB患儿的治疗效果和生存质量。

参考文献

Voskamp S, Nelson J, Speck KE. Hepatoblastoma: an investigation of diagnostic, prognostic, and therapeutic gene targets and biomarkers. Pediatr Res. 2025. doi:10.1038/s41390-025-04492-1

审批编号:CN-174678

过期日期:2026-12-12

声明:本材料由阿斯利康提供支持,仅供医疗卫生专业人士参考

责任编辑:肿瘤资讯-Skye
排版编辑:肿瘤资讯-sy
版权声明
版权归肿瘤资讯所有。欢迎个人转发分享,其他任何媒体、网站如需转载或引用本网版权所有内容,须获得授权,且在醒目位置处注明“转自:良医汇-肿瘤医生APP”。

评论
2025年12月18日
曹孟
苏北人民医院 | 肿瘤妇科
好好学习天天向上
2025年12月16日
刘园园
丰县人民医院 | 肿瘤科
肝母细胞瘤(HB)是婴幼儿最常见的原发性肝脏恶性肿瘤
2025年12月16日
梁利星
平遥县人民医院 | 肿瘤内科
好好学习天天向上