复旦大学附属肿瘤医院等四支专家团队历时五年联合攻关,绘制出全球最大的三阴性乳腺癌队列多组学图谱,并以提出“三阴性乳腺癌分子分型基础上的精准治疗策略”,这意味着既往缺乏有效疗法的三阴性乳腺癌有望获得分类而治的“上海策略”。该项重要研究成果已在北京时间3月8日凌晨在国际肿瘤学顶尖期刊《癌细胞》(Cancer Cell)发表,影响因子高达22分。
世界性难题——三阴性乳癌缺乏有效“治疗靶点”
“乳腺癌像一个‘大家族’,可细分为腔面A、腔面B、HER2阳性和三阴性四大亚型,其中三阴性乳腺癌是最‘毒’的一种。”项目主要研究者邵志敏教授表示,“三阴性乳腺癌之所以称为‘三阴’,正是因为这种乳腺癌的亚型雌激素受体、孕激素受体和HER2三个主要治疗靶点均为阴性。与其他三种乳腺癌亚型相比,三阴性乳腺癌只能依靠化疗,并且治疗效果不佳,这是乳腺癌学界的一道世界性难题。”
“抗癌药物要发挥作用,必须先在肿瘤上找到作用的‘靶子’,这个‘靶子’就是我们通常所说的药物靶点,不同肿瘤类型的药物靶点往往有较大区别。”邵志敏教授指出,“缺乏特定的治疗靶点是导致三阴性乳腺癌长期以来没有很好治疗手段的主要原因。”
目前三阴性乳腺癌治疗以化疗为主,但即便如此,相当一部分患者还是承受了化疗的毒副作用带来的痛苦,且因“盲目”化疗容易产生耐药而无效,3年后的复发率也将达到40%~50%;而一旦发生远处转移则几乎不可治愈。
难题攻关汇四方合力——绘制三阴性乳癌全球最大“分型图谱”
越来越多的研究正在表明,三阴性乳腺癌可能并不是单一的类型。此前邵志敏教授团队针对不同疗效的三阴性乳腺癌开展过一项研究,即将不同预后的三阴性乳腺癌进行区分,进而提供不同的诊治策略:预后差的三阴性乳腺癌,可以采用靶向治疗联合化疗的策略,以改善治疗效果。在此基础上,研究团队也进一步思考,是否可以通过高通量基因芯片和测序技术,对基因和蛋白质加强理解,绘制出三阴性乳腺癌的基因图谱,或将有利于发现更多三阴性乳腺癌患者的特异靶点,进而使针对三阴性乳腺癌的精准靶向治疗成为可能。
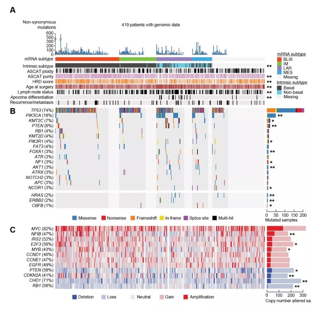
循着这个思路,复旦大学附属肿瘤医院大外科主任兼乳腺外科主任、复旦大学肿瘤研究所所长邵志敏教授团队,复旦大学附属肿瘤医院精准肿瘤中心执行主任、上海科学院国家人类基因组南方研究中心黄薇研究员团队,复旦大学生命科学学院与复旦大学附属肿瘤医院石乐明教授团队,中国科学院上海高等研究院王鹏教授团队,对465例三阴性乳腺癌标本展开研究,绘制出全球最大的三阴性乳腺癌队列多组学图谱。通过对庞大基因数据的分析,研究团队证实三阴性乳腺癌的确不是传统认识中的单一类型——三阴性乳腺癌不仅拥有自己的“家族”,家族中有不同的亚型,且不同亚型之间可能存在生存差异、对不同治疗方案敏感性不同。
最“毒”的乳腺癌有哪些亚型?此前在国际上所有的三阴性乳腺癌研究课题中都没有给出明确的答案。在本项研究中,团队通过大量数据的比对分析,具有一些共同特征的三阴性乳腺癌亚型逐渐明晰。根据这些亚型表面蛋白质的不同特征,研究团队将三阴性乳腺癌分类,并命名为4个不同的亚型:免疫调节型、腔面雄激素受体型、基底样免疫抑制型、间质型。这也是国际上首次基于多维大数据系统提出的三阴性乳腺癌分类标准,这为寻找到三阴性乳腺癌的靶点指明了新的方向。

中国人群三阴性乳腺癌基因组图谱
研究者根据三阴性乳腺癌的不同亚型进一步分析,找到了不同亚型独特的基因位点。事实上,专家团队对不同亚型的命名标准,也正是根据癌细胞表现出来的不同特性进行的。以免疫调节型三阴性乳腺癌为例,相较于其他亚型,此类乳腺癌细胞周围有大量淋巴细胞,可能对免疫治疗敏感;而腔面雄激素受体型乳腺癌细胞则有明显的HER2基因突变,可能适用针对性的靶向治疗。
研究正在转化为临床应用——三阴性乳癌未来有望“靶向治疗”
目前,邵志敏教授团队根据前期实验结果发明了临床实用的三阴性乳腺癌分子分型方法,结合乳腺外科正在大力推行的精准医学基因检测,可以为每一位患者进行精确的分子分型并鉴定药物靶点,从而有望在临床中实现精准治疗。复旦大学附属肿瘤医院开展了针对难治性三阴性乳腺癌的精准治疗的临床研究——FUTURE研究,该项目获得伦理委员会的批准立项,试图在三阴性乳腺癌中根据患者各自不同靶点精准地分成七个不同的靶向臂。这一临床试验的命名也代表着它的内涵,三阴性乳腺癌的未来方向也即分类而治,期望提高三阴性乳腺癌患者的生存期不再是遥远的梦。对于化疗后耐药的晚期三阴性乳腺癌患者,可以说带来了生机和曙光。
邵志敏教授表示,不同亚型独特的基因突变是临床转化研究的“航标”,破除了以往三阴性乳腺癌治疗“方向模糊”的困难,有助于医学专家“有的放矢”。根据基础研究数据,我们还提出了“三阴性乳腺癌分子分型基础上的精准治疗策略”。针对这些特殊基因突变研究,结合临床试验,就有机会更早实现临床转化,更快开发出针对不同三阴性乳腺癌靶点的药物,让患者尽早获得精准且能明显提升疗效的治疗方案。
此项研究还同时首次公布了一批中国人三阴性乳腺癌的特有基因突变,例如PIK3CA基因突变——在我国三阴性乳腺癌患者人群中的比例要显著高于美国的数据。
研究团队一致认为,“这项研究将为后续开展针对国人三阴性乳腺癌的药物研发、临床试验提供数据和证据支持;后期我们也将针对这些特征进行更深层次的研究,特别是对于突变基因上导致癌变的位点进一步探析,以期缩小临床转化研究的范围。”
乳癌诊疗多科协作——“上海疗效”赶超国际先进水平
目前,复旦大学附属肿瘤医院在乳腺癌诊治及研究上是上海乃至全国的一块“高地”。
“以手术为主体,化疗、放疗相结合,病理及影像诊断辅助”的“复旦肿瘤”乳腺癌多学科综合诊治模式,给不同分型、分期的患者打造全疾病周期管理。“这种模式,让所有来院诊治有不同需求、处于不同病程的患者,都能获得个体化规范治疗,足不出国,便能获得齐肩国际的疗效。”
据统计,医院乳腺外科2018年手术量较2017年增幅11.5%,达到5939例,手术量占医院外科年手术总量的25%,诊治量占40%上海市年新发的乳腺癌病例。绝大多数早期乳腺癌患者手术后便能获得治愈。而对于那些对生活质量有更高要求的患者,医院大力推广乳房重建技术。2018年,完成乳房重建手术775例,较2017年增幅24.6%。由此可见,对于乳房重建的需求量在近些年的技术推广之后也催生了更多患者的需求和选择。
为了提高患者治疗全周期管理,该院乳腺外科率先尝试在外科嵌入专职化疗专家,组成一支乳腺癌综合治疗小组。2018年该小组完成乳腺癌化疗共3795人,日间化疗4324例,并加强化疗质量控制,全年工作“零差错”。“此举让每个患者的治疗过程都能‘无缝连接’,形成集成式、一站式的诊疗流程。”邵志敏教授说,“此项流程优化创新,也充分体现了多学科的协作和深度融合。”
此外,对于一些难治性或复发转移的乳腺癌患者,多学科团队也积极开展临床试验。2018年启动新项目16项、运行项目33项,2018年立项27项,2019年待启动项目7项。“许多患者在临床试验项目获得较好的治疗效果和生存获益。”邵志敏教授表示,符合条件的患者都能第一时间进行入组,众多临床试验都是高水平的多中心研究,基本与国际同步,让患者在“家门口”就能获得国际一流的临床试验项目。
在多学科协作的模式下,“病理诊断的精确分型分类、影像诊断的及时判断、外科的规范化根治、放化疗的‘无缝连接’,让每个在复旦大学附属肿瘤医院治疗的乳腺癌患者获得与国外一流诊治中心相当甚至部分超过美国等先进发达国家的治疗效果。”
据悉,复旦大学附属肿瘤医院乳腺癌多学科综合诊治团队随访2008—2016年初治的2万余位患者生存率数据。近日数据统计后显示,患者5年总体生存率为93.59%,处全国领先、齐肩国际水平,部分分期、亚型患者疗效甚至超过美国。0~III期5年患者生存率94.28%,IV期5年生存率49.36%。按照乳腺癌的不同亚型来看,腔面A型患者5年生存率98.18%,腔面B(HER2-)型患者5年生存率96.51%,腔面B(HER2+)型患者5年生存率94.82%,HER2过表达型患者5年生存率94.86%,三阴性患者5年生存率91.25%。






苏公网安备32059002004080号