您好,欢迎您

3000例晚期NSCLC患者HER2变异的分子图谱特征

04月21日
整理:肿瘤资讯
来源:肿瘤资讯

ERBB2(HER2)是晚期非小细胞肺癌(NSCLC)的可靶向驱动基因,其变异类型及共突变特征对治疗决策至关重要。本文基于中美两国3000例晚期NSCLC患者的大样本数据,系统解析ERBB2变异的发生率、突变谱、共突变特征及临床相关性,为精准靶向治疗提供分子依据。

背景

ERBB2属于人表皮生长因子受体(HER)家族,无自身配体结合域,通过与家族其他成员形成异二聚体激活下游MAPK、PI3K等增殖信号通路,驱动肿瘤发生。约1%-6%的NSCLC存在ERBB2突变,以20外显子插入(3-12bp)最为常见,其中Y772_A775dupYVMA占比高达83%,此外还包括跨膜域、近膜域及8外显子等区域的突变。

ERBB2变异NSCLC多见于女性、不吸烟者,脑转移发生率较高,与EGFR突变患者临床特征相似;另有6%-35%的NSCLC存在HER2蛋白过表达,10%-20%存在HER2基因扩增。德曲妥珠单抗(T-DXd)已获批用于经治HER2突变转移性NSCLC,在临床试验中展现出33.9%-72.5%的客观缓解率(ORR)和8.2个月的中位无进展生存期(PFS),而泛HER酪氨酸激酶抑制剂(TKIs)疗效有限(ORR 0%-19%),新型靶向药物仍在研发中。此前研究样本量较小,HER2各突变类型的发生率及共突变特征尚未明确,亟需大样本数据揭示其分子图谱。

研究方法

本研究纳入两个回顾性队列:中国Geneplus队列(2016年11月-2022年4月)和美国Guardant360队列(2019年6月-2021年10月),共3000例HER2变异晚期NSCLC患者。Geneplus队列包含1281例患者(组织或ctDNA检测),Guardant360队列包含1719例患者(ctDNA检测)。

采用第二代测序技术(NGS)检测HER2突变、扩增等变异,通过OncoKB和COSMIC数据库注释突变致癌性,分析突变类型、共突变基因及临床特征(年龄、性别、吸烟史、组织学类型等)的相关性。采用Pearson卡方检验、Fisher精确检验、t检验等进行统计分析,p<0.05为差异有统计学意义,使用R 4.1.3软件进行数据处理。

研究结果

HER2变异的发生率与突变谱

Geneplus队列中HER2变异总发生率为5.6%(1281/22905),其中致癌性突变/插入发生率为4.0%(920/22905);Guardant360队列总发生率为5.2%(1719/33080),致癌性突变/插入发生率为1.9%(634/33080)。

两队列中,HER2致癌性变异以20外显子插入为主(>80%),其中Y772_A775dupYVMA最为常见(中国队列58%、美国队列41.6%),其次为G776delinsVC/LC/VV/IC(10.7% vs 9.7%)和S310F/Y(10.5% vs 15.4%)。HER2扩增单独发生占比27.4%(351/1281),与突变共存占5.5%(70/1281),共存突变中仍以Y772_A775dupYVMA为主(50.8%)。

临床与共突变特征

HER2突变患者以年轻(平均年龄53.6岁)、女性(65.6%)、不吸烟者(78.7%)为主,组织学类型以腺癌为主(98.6%),肿瘤突变负荷(TMB)较低(平均3.5);而HER2扩增患者以男性(68.6%)、吸烟者(50.4%)为主,鳞癌占比更高(15.4%),TMB显著更高(平均8.9),二者临床特征差异显著(p<0.001)(表1)。

表1 HER2变异NSCLC患者基线特征

表1 HER2变异NSCLC患者基线特征.png

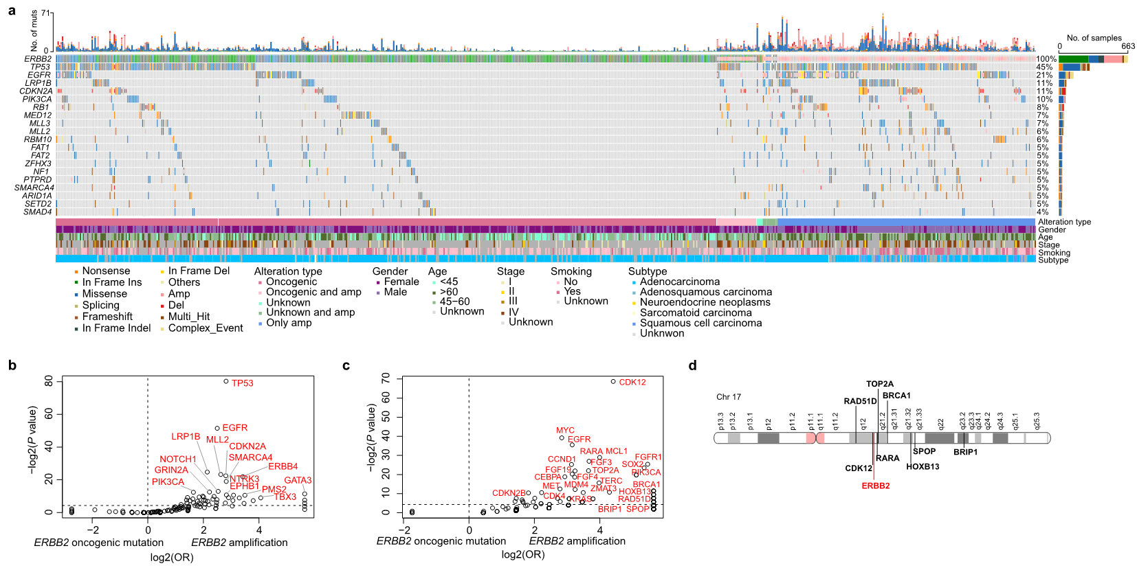
共突变分析显示,TP53、EGFR、CDKN2A是与HER2扩增共现频率最高的基因;HER2突变与EGFR共突变率为10.1%,其中EGFR L858R和19外显子缺失多为优势克隆。与EGFR 20外显子插入相比,HER2 20外显子插入患者更年轻(平均51.6岁 vs 57.1岁)、女性占比更高(68.7% vs 60.4%),TMB更低(平均2.8 vs 3.6),且EGFR 20外显子插入类型更具多样性(涉及A767-V774区域),而HER2 20外显子插入集中于Y772-P780区域(图1)。

1.png

图1 Geneplus队列中HER2致癌突变与HER2扩增患者的共突变基因差异。(a)HER2致癌突变与扩增共现变异的共突变图谱;(b)基因单核苷酸变异/插入缺失(SNVs/Indels)、(c)基因拷贝数变异(CNVs)的共变异基因富集分析;(d)17号染色体(Chr17)图谱,显示HER2及其同染色体共扩增基因的位置。 

未知意义变异(VUS)分析

Guardant360队列中48%的HER2变异为VUS(806种独特变异),其中19.1%(154种)在多名患者中出现,38.3%(309种)克隆性评分>0.5;29种VUS为高频优势克隆变异,以Furin样结构域的S335C、G222C、D277Y最为常见,可能为潜在致癌驱动突变。

结论

本研究基于中美大样本队列证实,HER2变异在晚期NSCLC中的发生率约5.2%-5.6%,以20外显子Y772_A775dupYVMA插入为主要致癌类型,HER2突变与扩增患者的临床特征和共突变谱存在显著差异,且与EGFR 20外显子插入患者在分子和临床特征上各具特点。这些发现为HER2变异NSCLC的精准分层和靶向治疗提供了重要参考,尤其为新型药物研发和联合治疗策略制定提供了分子依据。

本研究存在一定局限性,为回顾性设计,两队列检测平台和样本类型(组织/ctDNA)存在异质性,可能影响结果一致性;缺乏临床疗效和生存数据关联分析,VUS的功能验证仍需实验研究支持。未来需开展前瞻性研究,结合疗效数据进一步明确不同HER2变异亚型的临床意义和治疗响应差异。

参考文献

Hong L, Patel S, Drusbosky LM, et al. Molecular landscape of ERBB2 alterations in 3000 advanced NSCLC patients. NPJ Precis Oncol. 2024;8(1):217. Published 2024 Oct 1. doi:10.1038/s41698-024-00720-9。

声明:本材料由阿斯利康提供,仅供医疗卫生专业人士进行医学科学交流,不用于推广目的。

审批编号:CN-180438
过期日期:2026-07-02

责任编辑:肿瘤资讯-Yuno
排版编辑:肿瘤资讯-htt

版权声明
版权归肿瘤资讯所有。欢迎个人转发分享,其他任何媒体、网站如需转载或引用本网版权所有内容,须获得授权,且在醒目位置处注明“转自:良医汇-肿瘤医生APP”。