您好,欢迎您

肝癌预后“新罗盘”:双硫死亡相关lncRNA模型能指导用药?

04月20日
整理:肿瘤资讯
来源:肿瘤资讯

肝细胞癌(HCC)是全球癌症相关死亡的主要原因之一,其高复发率和耐药性一直是临床治疗的痛点。近年来,一种被称为“双硫死亡”的新型细胞死亡机制被发现,它由葡萄糖饥饿状态下SLC7A11过表达引发的二硫化物应激驱动。长链非编码RNA(lncRNA)在肿瘤进展中扮演关键角色,但其与双硫死亡在肝癌中的关联尚不明确。近日,Translational Cancer Research 发表了一项来自南方医科大学深圳医院学者的研究[1]。该研究构建了一个基于5种双硫死亡相关lncRNA的预后模型,不仅能精准预测HCC患者的生存期,还能有效评估免疫治疗及靶向药物的敏感性。【肿瘤资讯】特整理研究内容如下,以飨读者。

研究背景

肝细胞癌(HCC)约占所有原发性肝癌的90%,其全球疾病负担持续攀升,且5年生存率仍不足20%[2]。尽管肝癌的治疗选择在过去十年中不断丰富,包括局部消融、靶向治疗、免疫治疗及联合方案的快速发展,但肿瘤高度异质性与易复发、易耐药的特性,使生存改善依然有限[3]。近年来,随着细胞程序性死亡研究不断深入,一种名为“双硫死亡(Disulfidptosis)”的新型死亡方式被首次提出。该机制以葡萄糖饥饿环境下SLC7A11过表达所诱导的二硫化物应激为核心,导致细胞骨架蛋白异常交联和结构崩解,与传统凋亡、铁死亡和坏死性凋亡截然不同。大量证据表明,长链非编码RNA(lncRNA)在细胞死亡调控和肝癌侵袭转移中具有重要作用,然而它们是否介入双硫死亡通路,以及相关 lncRNA 能否作为新型预后标志物,目前尚不清楚[4]。基于此,研究团队旨在系统筛选HCC中与双硫死亡密切相关的lncRNAs,并进一步构建兼具预后预测与治疗指导价值的风险评分模型,以期为肝癌的精准管理提供新的生物学基础。

研究方法

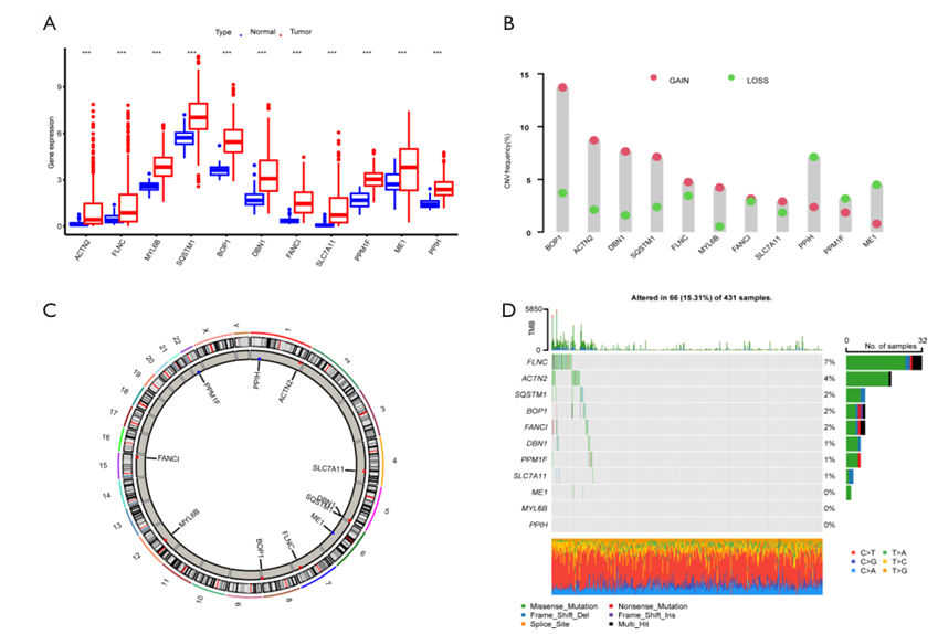
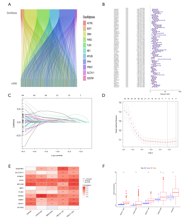
该研究首先从TCGA-LIHC数据集中提取374例肝细胞癌的转录组表达矩阵,并通过此前报道的八个双硫死亡关键基因构建相关性网络。在初筛阶段,研究者以|Pearson R|>0.4且p<0.001 为标准,从TCGA数据中鉴定出与双硫死亡高度相关的 857 个候选 lncRNAs。随后,研究团队应用单因素Cox回归分析筛选生存相关DRLs,再通过LASSO回归减少过拟合,最终在多变量 Cox 模型中确定五个关键的DRLs(TMCC1-AS1、LINC01224、MKLN1-AS、MIR210HG、DANCR)并构建风险评分公式。

图 1.五个 lncRNA 的筛选流程及模型构建的LASSO曲线

模型构建完成后,研究者按照中位风险值将患者分为高风险组与低风险组,在训练集、验证集以及外部ICGC队列中评估模型稳定性。生存曲线显示,高风险组在总生存期(OS)和无进展生存期(PFS)上均显著劣于低风险组,差异具有统计学意义。进一步的C-index和时间依赖性ROC分析表明,这一基于五个DRLs构建的模型在1年和3年生存预测中的表现优于年龄、性别或TNM分期等临床变量。

研究结果

模型构建与预后价值

研究最终筛选出五个与双硫死亡密切相关的关键lncRNA——TMCC1-AS1、LINC01224、MKLN1-AS、MIR210HG和DANCR,并据此构建预后风险模型。这五个lncRNA在肝细胞癌组织中均呈显著上调趋势,提示其可能参与肿瘤发生发展过程。基于训练集与验证集的多阶段回归筛选,该模型可对患者进行高、低风险分层,并在多队列中表现出稳定的预测性能。
 
生存分析显示,高风险组患者的OS及PFS均显著短于低风险组,反映该模型具有良好的风险区分度。在预测准确性方面,时间依赖 ROC 曲线提示该模型在1年、3年和5年生存预测中的AUC分别达到0.778、0.720和0.664,其综合预测效能优于年龄、性别、肿瘤分级与分期等传统临床指标。此外,多变量Cox回归进一步证实该风险评分能够独立预测HCC患者的预后,强化了其作为临床辅助工具的潜在价值。

功能富集与免疫微环境

通过GO与KEGG富集分析,研究者发现高风险组富集于细胞周期、DNA复制和ECM-受体相互作用等通路;这些通路与肿瘤侵袭性强、增殖速度快高度相关。相比之下,低风险组显著富集于脂肪酸代谢、胆汁酸代谢等代谢类通路,提示其可能处于更稳定、侵袭性较弱的状态(图2)。

图2. 差异通路的气泡图与GSEA富集图

进一步结合CIBERSORT、ESTIMATE等算法,研究团队发现高风险组的免疫浸润呈现明显的“抑制性微环境”特征。例如,CD4+记忆T细胞、活化树突状细胞和M1巨噬细胞比例下降,而免疫抑制相关的细胞类型(如M0巨噬细胞、调节性T细胞)比例相对上升,说明高风险组更易形成免疫逃逸微环境。此外,高风险组的肿瘤突变负荷(TMB)显著更高,TP53与CTNNB1变异频率增加,与其不良预后高度一致。

治疗反应预测

免疫治疗方面,研究显示低风险组的TIDE评分更低,提示其免疫逃逸能力弱,对PD-1/PD-L1抑制剂等ICB治疗的潜在反应更佳。免疫功能评分(如IFN-γ signature、cytolytic activity score)均显示低风险组具有更高的免疫活性,这可能与其富集的抗肿瘤代谢通路有关。

在药物敏感性方面,该研究利用GDSC2药物数据库预测患者对常见靶向药的半数抑制浓度(IC50),并对高低风险组进行比较(3)。结果显示:低风险组:对Bcl-2抑制剂(如Venetoclax)、EGFR-TKIs(Gefitinib、Erlotinib)、PI3K抑制剂更敏感。而高风险组对部分细胞周期抑制剂表现出更高敏感性,符合其富集于细胞周期通路的生物学特征。这意味着DRLs风险模型不仅能用于预后预测,还具备药物决策辅助价值。 

图 3.高低风险组的药物IC50差异热图或箱线图

研究结论

该研究首次在肝细胞癌中系统性鉴定并验证了五种与双硫死亡密切相关的关键lncRNA,并基于此构建了一个稳定可靠的预后风险模型。该模型在多个独立队列中表现出一致的生存预测能力,能够清晰区分高风险与低风险患者,并且独立于年龄、性别、肿瘤分期等传统指标。进一步的多组学分析揭示,不同风险组在代谢通路、细胞周期调控、基质重塑以及TP53、CTNNB1等关键基因突变谱上呈现显著差异,显示出明确的生物学基础。此外,免疫微环境分析显示,高风险组更倾向于免疫抑制表型,而低风险组具有更强的免疫活性特征,与其在免疫治疗反应预测中的差异相一致。药物敏感性研究也提示该模型具备潜在的临床决策价值:低风险组可能更易从Bcl-2抑制剂、EGFR-TKIs 及PI3K抑制剂等靶向药中获益,而高风险组则可能对细胞周期相关药物更为敏感。

总体来看,该模型不仅是新的HCC预后工具,也为双硫死亡相关lncRNA在肝癌中的功能提供了重要线索,为未来的分子机制研究和精准治疗策略奠定了基础。

参考文献

[1]Gao XF, Xu XL, Zhang JH, et al. A novel disulfidptosis-related lncRNAs index to predict prognosis and therapeutic target in hepatocellular carcinoma. Transl Cancer Res. 2025;14(10):7053-7070.
[2]Sung H, Ferlay J, Siegel RL, et al. Global Cancer Statistics 2020: GLOBOCAN Estimates of Incidence and Mortality Worldwide for 36 Cancers in 185 Countries. CA Cancer J Clin 2021;71:209-49. 
[3]Jemal A, Ward EM, Johnson CJ, et al. Annual Report to the Nation on the Status of Cancer, 1975-2014, Featuring Survival. J Natl Cancer Inst 2017;109:djx030. 
[4]Cucarull B, Tutusaus A, Rider P, et al. Hepatocellular Carcinoma: Molecular Pathogenesis and Therapeutic Advances. Cancers (Basel) 2022;14:621

审批编号:CN-181665 有效期:2027-4-3

声明:本材料由阿斯利康提供,仅供医疗卫生专业人士进行医学科学交流,不用于推广目的。

责任编辑:肿瘤资讯-Skye
排版编辑:肿瘤资讯-Alex
版权声明
版权归肿瘤资讯所有。欢迎个人转发分享,其他任何媒体、网站如需转载或引用本网版权所有内容,须获得授权,且在醒目位置处注明“转自:良医汇-肿瘤医生APP”。