您好,欢迎您

NCCN/CSCO双指南同步官宣:iza-bren为复发/转移性鼻咽癌后线治疗首选方案

04月26日
整理:肿瘤资讯
来源:肿瘤资讯

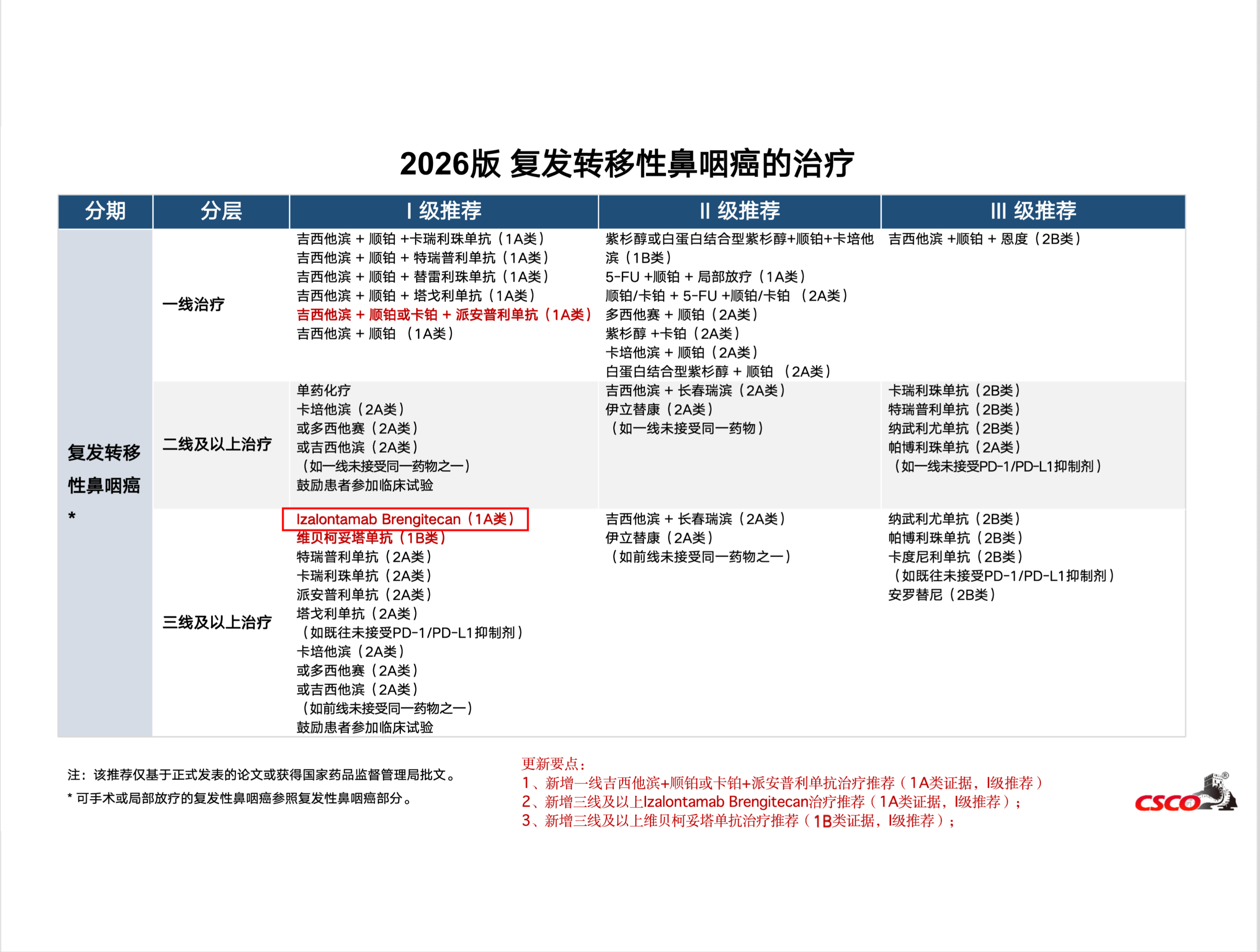
4月24日,《中国临床肿瘤学会(CSCO)鼻咽癌诊疗指南2026》公布了核心更新要点[1]。4月26日,由中山大学肿瘤防治中心马骏院士、孙颖教授牵头制定的《NCCN(美国国家综合癌症网络)鼻咽癌指南中国版》也已正式发布[2]iza-bren凭借全球首个且迄今唯一针对复发/转移性鼻咽癌(R/M NPC)后线治疗的确证性III期研究(BL-B01D1-303)证据,以相较于传统化疗翻倍的cORR(54.6% vs. 27.0%)与mPFS(8.38m vs. 4.34m)数据,跻身两大权威指南最高级别推荐,成为R/M NPC后线治疗的首选推荐方案[3]

图1-2 NCCN鼻咽癌指南中国版(2026)和CSCO鼻咽癌诊疗指南2026对复发/转移性鼻咽癌全身治疗的更新情况

<向右滑动进行查看>

双指南最高级别同步认可,

iza-bren领衔构建后线诊疗规范

长期以来,R/M NPC的后线治疗缺乏标准方案,临床实践主要依赖于疗效有限的化疗。数据表明,单药化疗的ORR约20%~30%,mPFS仅为1.5-5.3个月,且常伴随显著的毒副作用,影响患者生活质量与治疗持续性,临床亟待兼具高效与耐受性的新型治疗选择[4-6]

在此背景下,全球首创的EGFR×HER3双抗ADC药物iza-bren直击临床痛点,携BL-B01D1-303研究[3](发表于《柳叶刀》并获封面推荐)重磅登场,以前所未有的高级别循证医学证据,打破了该领域长期缺乏标准方案的困局。研究显示,对于重度经治的R/M NPC患者,iza-bren创下迄今最高ORR、最长mPFS、最大疾病进展/死亡风险降幅的多重纪录:ORR达54.6%,是单药化疗(27%)的2倍,研究中观察到肿瘤完全缓解(CR)病例;近3/4(74.8%)的患者肿瘤靶病灶出现退缩,中位缩瘤幅度达45.5%;mPFS延长至8.4个月,较单药化疗(4.3个月)翻倍,疾病进展或死亡风险降低56%(HR=0.44,95%CI 0.32-0.62)

图3-4 BL-B01D1-303研究两组患者的cORR、最佳总体疗效、DCR、BICR评估的PFS相关数据结果

<向右滑动进行查看>

基于临床实践的迫切需求和iza-bren的高级别循证证据,此次NCCN(中国版)与CSCO两大指南同步更新,明确了鼻咽癌后线优先选择双抗ADC药物——iza-bren的诊疗路径,实现了在R/M NPC后线核心治疗推荐上的高度统一[1-2]

作为NCCN鼻咽癌指南的首个中国版本,本次发布的指南充分吸纳了中国学者的顶级研究成果,在R/M NPC全身治疗章节中,将iza-bren列为后线治疗的首选治疗方案,该推荐获得中国编辑委员会全体成员一致共识(a级推荐)[2]。值得强调的是,在所有后线首选方案中,iza-bren是迄今唯一基于中国多中心III期随机对照试验(RCT)证据的药物,此次NCCN(中国版)指南将中国原创药物作为首选写入,标志着中国鼻咽癌研究成果在全球范围内实现了从“证据输出”到“标准共建”的跨越。

现场照片1(1).jpg

图5 NCCN鼻咽癌指南中国版(2026)发布会的两次鼻咽癌一线治疗决策投票情况对比
注:第一次投票发生于分享指南要点解读前,第二次投票发生于指南要点解读后。

2026版CSCO鼻咽癌诊疗指南,在R/M NPC后线治疗部分迎来大幅度更新,新增iza-bren单药治疗推荐,是唯一I级推荐1A类证据的方案,位列该层级推荐首位,改写了后线治疗的格局,为临床医生提供了明确、权威的用药依据。两大指南的同步推荐,将有力推动优质诊疗理念和技术推广至全国,让更多患者从规范化、精准化治疗中真正获益[1]

“天生爆品”iza-bren:从FIC到BIC的科学演绎

“天生”机制优势,奠定“爆品”基础

iza-bren能够同步获得NCCN(中国版)与CSCO两大权威指南的最高级别推荐,并改写R/M NPC的后线治疗格局,绝非偶然。这一里程碑突破,从底层逻辑来看,主要源于其在单靶点ADC基础上的机制迭代。这一同类首创(first-in-class)的ADC药物从设计之初就具备成为“爆品”的基因

  • 双靶精准识别,减毒增效:EGFR与HER3同属HER家族,在包括鼻咽癌在内的多种上皮性肿瘤中高度表达,与肿瘤细胞增殖、存活等密切相关[7]。其中,HER3在肿瘤组织中特异性高表达,而EGFR在肿瘤组织与上皮细胞等正常组织中均广泛表达[8-9]。相较传统的单靶点ADC,iza-bren通过同时靶向EGFR与HER3,可更高效、精准地识别肿瘤细胞,在提升杀伤效率的同时,显著降低对正常组织的脱靶毒性,实现“减毒增效”的精准治疗目标[3]

  • 结构优化,疗效倍增:iza-bren搭载了新型的拓扑异构酶I抑制剂(Ed-04)作为“弹头”,相较于传统DXd毒素,其不仅能直接杀死癌细胞,且“旁观者效应”显著,可更广泛地覆盖微环境中的癌细胞。此外,iza-bren的药物抗体比(DAR)高达8,意味着每个抗体分子能携带多达8个Ed-04毒素,确保了足量的“弹药”投送[3]

  • 服耐药,持续获益:肿瘤细胞在传统EGFR抑制剂治疗后,常通过上调HER3表达或激活HER3相关信号通路,逃避EGFR抑制,从而导致耐药[10]。iza-bren可同步靶向EGFR与HER3信号通路,从源头上阻断了代偿性信号通路的激活,为患者带来持久且深度的抗肿瘤作用[3]

疗效全面领跑,印证BIC潜质

随着临床研究证据的不断积累,iza-bren已在诸多瘤种验证了其突破性的治疗价值,以硬核的证据链夯实了其同类最佳(Best-in-Class,BIC)数据的引领地位。其中,在鼻咽癌领域,iza-bren的I期首次人体试验(NCT05327993)便已展现出后线治疗的“爆款潜力”:研究纳入42例晚期鼻咽癌患者(既往经治≥3线患者占64%),ORR高达59.5%,mPFS 达6.8个月,6个月PFS率达55%[11]

在此基础上,BL-B01D1-303研究快速推进,高度验证了I期研究结果,通过颠覆性的疗效数据,打破了当前ORR、PFS、疾病进展/死亡风险降幅数据的多重纪录[3]。鼻咽癌领域的关键贡献者、香港中文大学Anthony TC Chan教授高度肯定iza-bren的疗效,甚至直言“ADC药物将成为未来鼻咽癌治疗的基石”

适用人群广泛,为临床决策“减负”,为患者获益“加速”

iza-bren的临床优势不仅体现在显著的疗效数据,更在于其广泛的适用性为临床实践带来的便捷性。BL-B01D1-303研究亚组分析显示,无论患者年龄、性别、既往治疗线数、是否合并肝/骨/肺转移,均能从iza-bren治疗中获得一致获益更重要的是,其疗效不受EGFR或HER3表达水平影响,这意味着医生在临床实践中无需进行基因检测即可用药,极大地简化了治疗前评估流程,缩短了从决策到治疗的时间,让患者更早地从优效方案中获益[3]

图片4.png

图6 BL-B01D1-303研究两组患者的BICR评估的PFS数据亚组分析结果

安全可控,无明显不良反应体感,可长期用药

在安全性方面,iza-bren的不良反应以临床常见的血液学毒性为主,经临床处理后纠正快。≥3级中性粒细胞减少和血小板减少经标准支持治疗后,中位纠正时间仅为4天和5天。此外,患者对血液学毒性无明显体感,因而依从性较高,因治疗相关不良反应导致的停药率仅2.6%,这为患者的长期获益奠定了基础[3]

图片5.png

图7 BL-B01D1-303研究两组患者的安全性数据结果

总结

凭借全球首个且迄今唯一的后线III期确证性研究证据,iza-bren在R/M NPC后线治疗中同时斩获NCCN(中国版)与CSCO指南两大权威认证。作为全球首创的EGFR×HER3双特异性ADC,iza-bren采用独特的双靶点结构提升肿瘤靶向精准度,药物抗体比(DAR)≈8且均一性好,搭载新型拓扑异构酶Ⅰ抑制剂Ed-04毒素,其抗肿瘤活性和旁观者效应均优于传统DXd毒素,可实现对肿瘤细胞的精准、强效杀伤。

从中国学者牵头攻克全球研究空白,到研究成果登顶国际顶级期刊,再到两大权威指南同步最高级别推荐,iza-bren不仅为广大R/M NPC患者带来了更长生存、更高生活质量的全新选择,更标志着我国鼻咽癌后线诊疗正式迈入ADC精准治疗的新时代。期待在不久的将来,随着iza-bren走上临床,更多鼻咽癌患者将从这一创新疗法中获益。


参考文献

[1]. 中国临床肿瘤学会(CSCO)鼻咽癌诊疗指南2026版.
[2]. 中国版NCCN肿瘤学临床实践指南(NCCN指南®)头颈部肿瘤(鼻咽癌).
[3]. Y.Yang, et al. The Lancet, 2025, ISSN 0140-6736. 
[4]. Chua DT et al., Oral Oncol 2003; 39(4): 361-6.
[5]. Zhang L et al., Cancer Chemother Pharmacol 2008; 61(1): 33-8.
[6]. Ngeow J et al., Ann Oncol 2011; 22(3): 718-22.
[7].Qichun Wei, Lirong Chen, Liming Sheng, et al. International Journal of Oncology, 2007, 31(3): 493-500.
[8]. Raj A. PathoMap: ene-Organ RelationshipsA Literature-based Investigation, Visualization &Analysis, 2020.
[9]. Majumder, A. Cells 2023,12, 2517. 
[10]. Jiang N, Saba NF, Chen ZG. Chemotherapy Research and Practice, 2012, 817304.
[11]. Ma Y, Huang Y, Zhao Y, et al., Lancet Oncol. 2024 Jul;25(7):901-911.

责任编辑:肿瘤资讯-Amiee
排版编辑:肿瘤资讯-FAN


版权声明
版权归肿瘤资讯所有。欢迎个人转发分享,其他任何媒体、网站如需转载或引用本网版权所有内容,须获得授权,且在醒目位置处注明“转自:良医汇-肿瘤医生APP”。