您好,欢迎您

ZCRB1抑制通过USP21次要内含子滞留阻断肝细胞癌恶性进展

2025年12月17日
整理:肿瘤资讯
来源:肿瘤资讯

原发性肝细胞癌(HCC)是全球范围内极具侵袭性且致死率极高的恶性肿瘤之一,其发病机制错综复杂,涉及遗传变异、表观遗传修饰及转录后调控等多个层面的异常。近年来,RNA剪接异常作为肿瘤发生发展的关键驱动因素,日益受到学界关注。RNA剪接是将前体mRNA(pre-mRNA)加工成成熟mRNA的过程,主要由主要剪接体(Major Spliceosome,负责移除U2型内含子)和次要剪接体(Minor Spliceosome,负责移除U12型内含子)协同完成。尽管U12型内含子在人类基因组中占比不足0.5%,但其宿主基因往往富集于细胞周期调控、DNA修复及信号转导等关键生物学过程,被称为“分子瓶颈”。ZCRB1(锌指CCHC型及RNA结合基序含蛋白1)作为次要剪接体的核心组分,其在肿瘤中的功能及机制尚不明确。近期发表于 Hepatology International 的一项研究,首次系统揭示了ZCRB1在HCC中的表达特征、临床意义及其通过调控USP21稀有内含子剪接进而影响MAPK/ERK信号通路的分子机制,并探索了基于GalNAc修饰的小干扰RNA(siRNA)的靶向治疗潜力。【肿瘤资讯】特整理该研究精华,以飨读者。

研究背景

RNA剪接是真核生物基因表达调控的核心环节,异常的剪接事件可导致癌基因激活或抑癌基因失活,从而驱动肿瘤进展。相比于研究较多的主要剪接体,次要剪接体(U12型)的功能研究相对滞后。然而,越来越多的证据表明,次要剪接体的组分突变或表达异常与多种遗传病及恶性肿瘤(如骨髓增生异常综合征、乳腺癌等)密切相关。ZCRB1作为U12型剪接体特有的蛋白组分,其在维持剪接体结构稳定及催化活性中发挥重要作用,但其在肝癌中的具体功能角色仍是一片空白。另一方面,泛素化修饰作为蛋白质翻译后修饰的重要形式,通过调控蛋白稳定性在肿瘤信号转导中占据重要地位。USP21作为一种去泛素化酶,已被证实在多种肿瘤中发挥促癌作用,但其上游的转录后调控机制,尤其是剪接调控机制,尚未被完全阐明。本研究旨在探究ZCRB1在HCC中的表达谱及生物学功能,并深入解析其是否通过调控特定靶基因的次要内含子剪接来影响肝癌的恶性表型,从而为寻找新的治疗靶点提供理论依据。

研究方法

本研究采用了多层次、多维度的实验设计。首先,利用TCGA、GEO等公共数据库及中山大学附属第一医院的临床样本(组织微阵列),通过生物信息学分析、免疫组化(IHC)、Western blotting及qRT-PCR等技术,全面评估ZCRB1在HCC组织中的表达水平及其与患者临床病理特征(如肿瘤大小、分化程度、血管侵犯)和预后(总生存期OS、无病生存期DFS)的相关性。

在功能验证阶段,研究者选用HepG2、MHCC-97H等肝癌细胞系,通过慢病毒介导的shRNA敲低或质粒过表达技术,利用CCK-8、克隆形成、EdU掺入实验评估细胞增殖能力;通过划痕愈合及Transwell小室实验评估细胞迁移与侵袭能力;并构建了裸鼠皮下移植瘤模型、尾静脉肺转移模型及患者来源的异种移植瘤(PDX)模型,在体内水平验证ZCRB1对肿瘤生长和转移的影响。

机制探索方面,研究者利用RNA测序(RNA-seq)结合rMATS分析工具,筛选ZCRB1敲低后发生的差异剪接事件,特别是内含子滞留(IR)事件。随后,通过RT-PCR验证目标基因USP21的剪接模式变化。进一步利用免疫共沉淀(Co-IP)、放线菌素D处理及泛素化实验,阐明ZCRB1-USP21轴对下游MEK2/ERK1/2信号通路的调控机制。最后,研究设计了靶向ZCRB1的GalNAc-siRNA偶联物,评估其在体内递送及抗肿瘤治疗中的效能。

研究结果

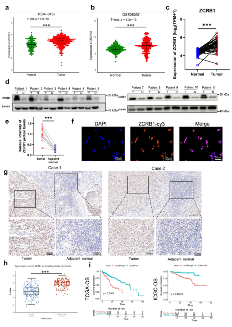
ZCRB1在HCC中显著高表达并提示不良预后

生物信息学分析及临床样本检测一致显示,ZCRB1 在 HCC 肿瘤组织中的 mRNA 和蛋白水平均显著高于癌旁正常组织。IHC 结果显示 ZCRB1 主要定位于细胞核。生存分析表明,ZCRB1 高表达与 HCC 患者的总体生存期(OS)、无进展生存期(PFS)等预后指标显著负相关,提示 ZCRB1 可作为 HCC 的预后生物标志物(图1)。

图片6.png

图1. ZCRB1在肝细胞癌中的表达及其临床意义

ZCRB1促进HCC细胞的增殖与转移

体外功能实验表明,敲低 ZCRB1 显著抑制了 HCC 细胞的体外增殖和集落形成能力,并在体内显著减缓了异种移植瘤的生长。流式细胞术分析表明,ZCRB1 缺失导致细胞周期阻滞在 G2/M 期,并增加了细胞凋亡比例。此外,ZCRB1 敲低还增强了 HCC 细胞对索拉非尼的敏感性。

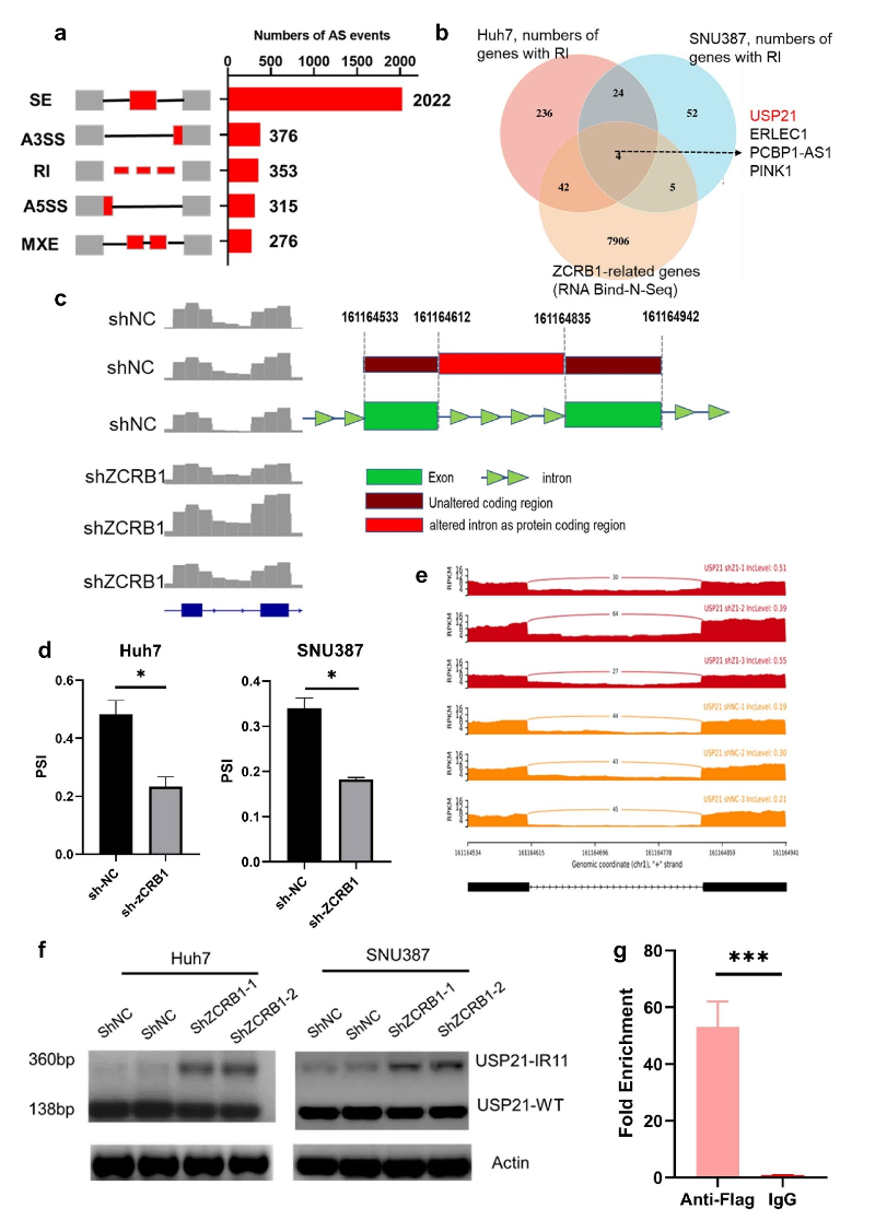
ZCRB1调控USP21内含子的剪接

机制研究中,RNA-seq分析发现ZCRB1敲低导致了大量选择性剪接事件的改变,其中内含子滞留留最为显著。通过与U12型内含子数据库比对,研究者发现ZCRB1敲低特异性地导致了去泛素化酶USP21基因中U12型内含子的滞留。RT-PCR实验证实,ZCRB1缺失使得USP21 mRNA中保留了内含子序列,这种异常的转录本可能通过无义介导的mRNA降解(NMD)途径被降解,或者是无法翻译成功能性蛋白,最终导致USP21蛋白水平的显著下调。使用 NMD 抑制剂 NMDI14 可恢复 USP21 的转录本水平,证实了 NMD 机制的参与(图2)。

图片7.png

图2. ZCRB1调控USP21的U12型内含子剪接

USP21介导 ZCRB1 的促癌功能及 DNA 损伤修复

进一步研究发现,回补野生型 USP21(USP21-WT)而非内含子保留型 USP21(USP21-IR11),可以部分逆转由 ZCRB1 敲低引起的细胞增殖抑制。这表明 ZCRB1 通过确保 USP21 的正确剪接来维持其表达,进而促进肿瘤生长。此外,ZCRB1 或 USP21 的缺失会导致 DNA 损伤标志物 γ-H2AX 的积累,提示该轴在维持基因组稳定性中的作用。

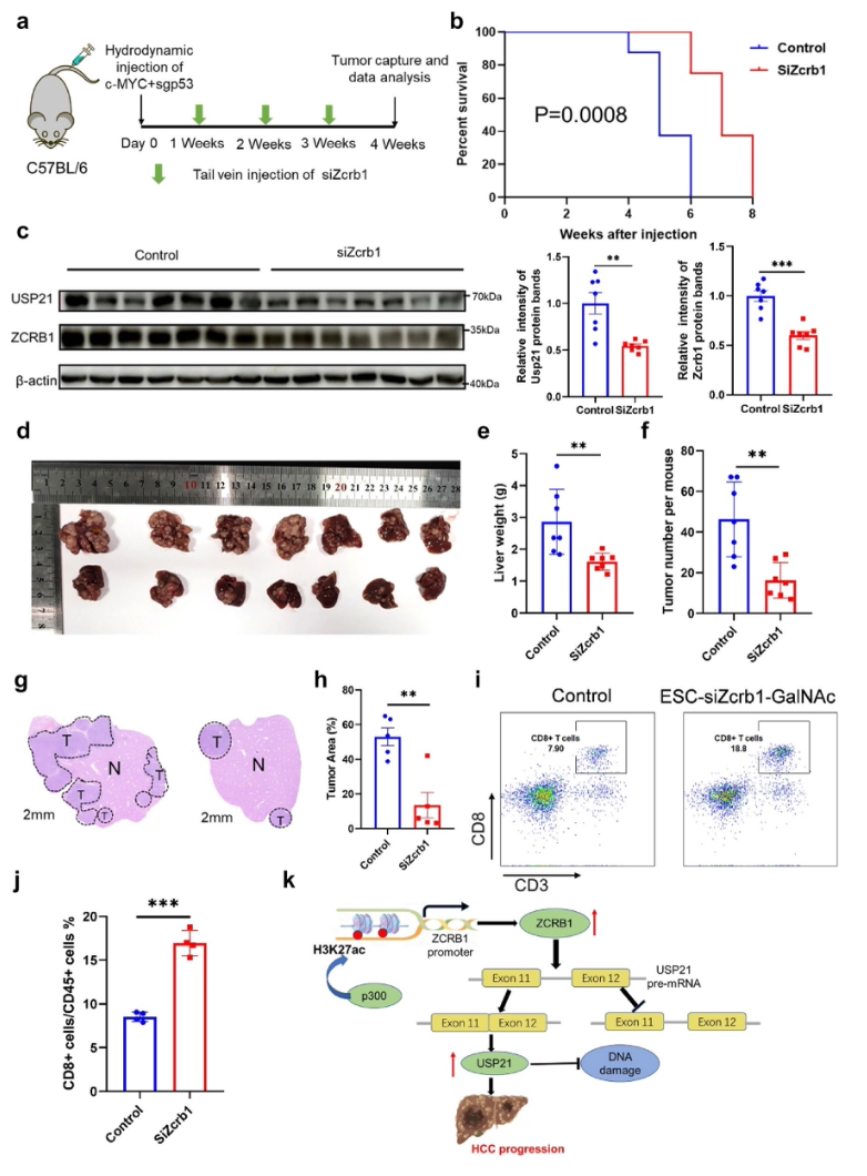
靶向 ZCRB1 的治疗潜力

基于上述发现,研究者利用 GalNAc 修饰的 siRNA(ESC-siZcrb1-GalNAc)在原位 HCC 小鼠模型中进行治疗,结果显示该策略显著降低了 ZCRB1 蛋白水平,抑制了肿瘤生长,并延长了小鼠的总体生存期。值得注意的是,靶向 ZCRB1 还显著增加了肿瘤微环境中 CD8+ T 细胞 的浸润,提示其可能涉及免疫微环境的重塑(图3)。

图片8.png

图3. ESC-siZcrb1-GalNAc 治疗效果及机制模式图

结论

本研究首次系统阐明了次要剪接因子ZCRB1在肝细胞癌中的促癌作用及分子机制。研究发现ZCRB1在HCC中异常高表达,并作为独立的预后不良因子。在分子机理上,ZCRB1对于维持USP21前体mRNA中U12型次要内含子的正确剪接至关重要。在 HCC 中,ZCRB1 通过抑制 USP21 基因第 11 号内含子的滞留,防止了 USP21 mRNA 通过 NMD 途径降解,从而驱动肿瘤细胞的增殖与转移。此外,利用GalNAc-siRNA技术靶向沉默ZCRB1在临床前模型中取得了显著疗效。这项研究为开发针对剪接因子的HCC新型靶向疗法提供了坚实的实验依据。

参考文献

Zhang F, Yao Z, Gao H, et al. Inhibition of the U12-type splicing factor ZCRB1 mediates retention of the USP21 minor intron to suppress malignant progression in hepatocellular carcinoma. Hepatol Int. 2025. doi:10.1007/s12072-025-10916-1

审批编号:CN-174675

过期日期:2026-12-12

声明:本材料由阿斯利康提供支持,仅供医疗卫生专业人士参考

责任编辑:肿瘤资讯-Skye
排版编辑:肿瘤资讯-sy
版权声明
版权归肿瘤资讯所有。欢迎个人转发分享,其他任何媒体、网站如需转载或引用本网版权所有内容,须获得授权,且在醒目位置处注明“转自:良医汇-肿瘤医生APP”。