您好,欢迎您

营养干预真的“有用”吗?胃癌围手术期营养治疗随机对照研究的最新Meta分析解读

2025年12月11日
整理:肿瘤资讯
来源:肿瘤资讯

胃癌是全球范围内尤其是东亚地区最常见、最致命的恶性肿瘤之一,即便手术、化疗及靶向治疗不断进步,整体生存率和预后仍不理想。营养不良几乎贯穿胃癌诊疗全程,既可在确诊时即存在,又会被手术创伤及系统治疗进一步加重,与术后并发症增加、住院时间延长及生存率下降密切相关。近年来,围手术期营养干预被视为改善胃癌患者预后的一项“可干预因素”,包括肠内营养、肠外营养、免疫营养、口服营养补充(ONS)、饮食指导以及数字化营养管理平台等多种策略。然而,既往随机对照研究(RCT)和系统评价结果并不一致,理想的营养配方、干预时机和持续时间仍缺乏共识。近日,Frontiers in Nutrition发表了一项针对胃癌围手术期营养干预的RCT Meta分析,系统评估多种营养策略对临床结局、生化及免疫学指标的影响,试图为临床实践提供更加客观的循证依据[1]。【肿瘤资讯】特整理研究要点如下,以飨读者。

研究背景

胃癌患者因肿瘤负荷、长期摄入不足及代谢紊乱等因素,往往在初诊时已存在明显营养不良,术前又常合并厌食、吞咽困难及体重下降。积极的围手术期营养治疗被认为可改善免疫功能、促进伤口愈合、降低感染及并发症发生率,从而改善总体预后。既往研究表明,围手术期肠内营养(EN)、肠外营养(PN)、免疫营养(富含 ω-3 脂肪酸、精氨酸、核苷酸等)以及个体化饮食干预,有望增强免疫反应、优化代谢状态,并作为 ERAS(加速康复外科)理念的重要组成部分。

然而,现实中围手术期营养支持仍存在多重“不确定”:不同研究在患者人群、营养干预种类(如ONS、免疫营养、益生菌、纤维强化配方等)、干预时机(术前/术后/出院后)及结局指标方面存在明显异质性,样本量有限、方法学质量不一,也限制了结果的外推性。此前部分系统综述多聚焦于胃肠道肿瘤或广义肿瘤人群,针对“胃癌围手术期+RCT证据”的专门Meta分析相对较少。基于此本研究旨在整合近年RCT证据,量化不同营养策略对胃癌围手术期结局的影响,为临床营养决策提供更聚焦的参考。

研究方法

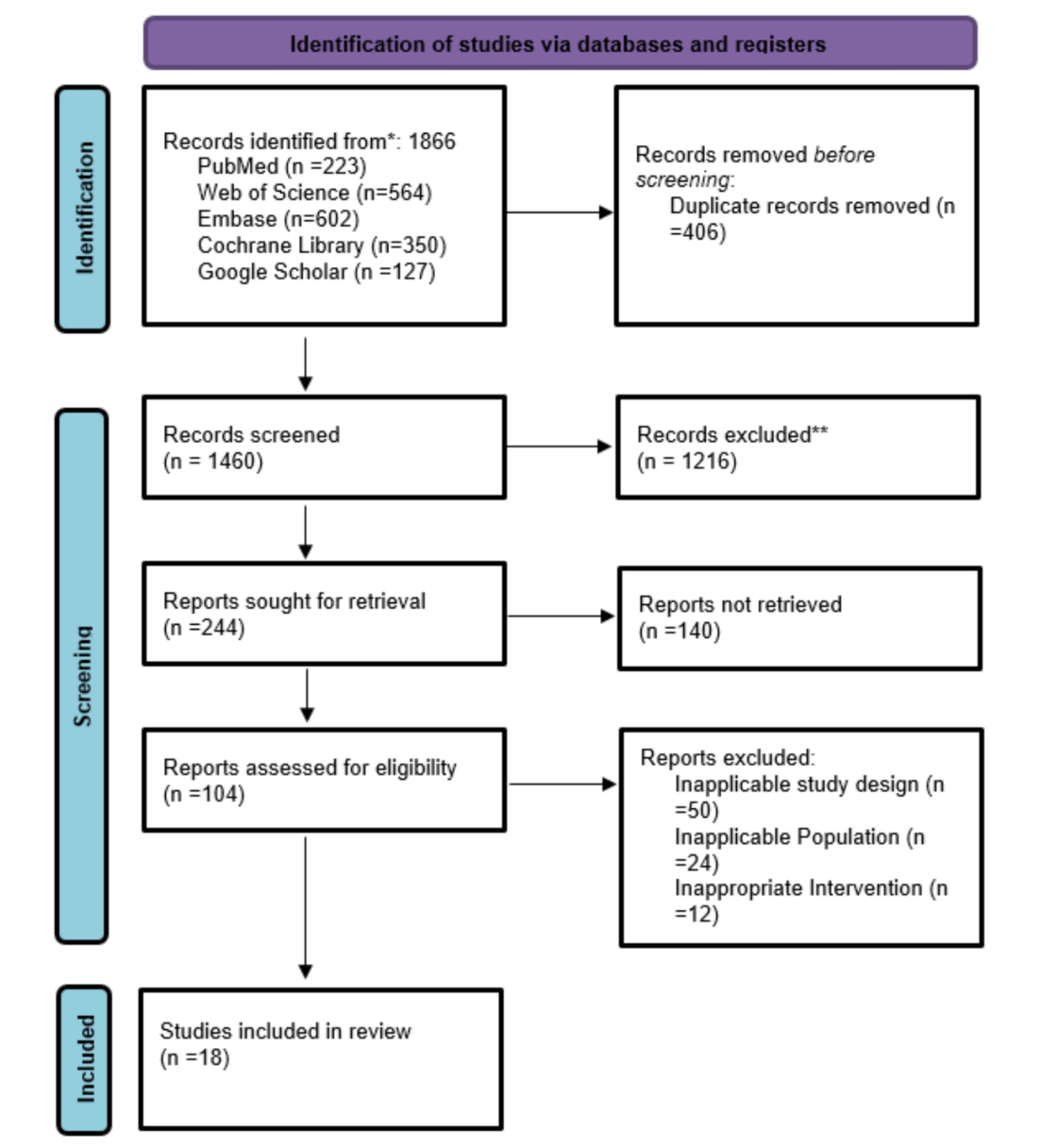
本研究通过系统检索PubMed、Embase、Cochrane Library等数据库,纳入了18项RCT,涉及多种围手术期营养干预策略,包括ONS、免疫营养、肠内营养、肠外营养、益生菌和个体化饮食指导等。研究对象主要为胃癌手术患者,部分研究涉及新辅助化疗或恶病质患者。所有研究使用标准化的随机效应模型进行分析,主要结局为术后并发症发生率、住院时间、体重变化、白蛋白、C反应蛋白(CRP)和免疫功能等指标。

图片5.png

图1 研究流程

Meta分析采用RevMan 5.3软件,考虑到研究人群和干预方案多样性,统一使用随机效应模型,连续性结局以标准化均数差(SMD)及95%置信区间表示,异质性通过I² 统计量评估。偏倚风险采用Cochrane RoB工具评估,证据质量通过GRADE系统分级,方法学质量则使用Jadad量表(0~5分)。此外,通过漏斗图及Egger/Begg检验评估发表偏倚可能性。

研究结果

1. 纳入研究与整体质量

在初步筛选的1866篇文献中,经过剔除重复和不符合纳入标准的文献,最终18项RCT研究进入Meta分析,涵盖来自中国、日本、巴西和波兰的研究。干预时长从术前5-7天、围手术期5-14天到术后和出院后的长期干预,呈现出较大的异质性。Jadad评分显示,所有研究方法学质量较高,证据质量均为中高等级。GRADE评估结果表明,11项研究的证据等级为“高”,7项为“中等”,表明这些研究在证据质量上具有较高的可靠性(图2)。

图片6.png

图2 偏倚风险评估

2. 标准口服营养支持与 ONS

共有9项研究评估了标准ONS、元素饮食或常规口服营养支持的效果,纳入762例实验组和764例对照组患者(图3)。单个研究表明,ONS可提高白蛋白水平、降低CRP,术后ONS有助于减少体重丢失、改善营养状态,并在出院后持续改善体重和白蛋白水平。然而,合并分析结果显示,总体标准化均数差(SMD)为0.07(95% CI:-0.27~0.41),未见统计学显著差异(I²=85%),提示不同研究在干预内容、患者选择、干预时间等方面差异较大,影响了总体效应。

图片7.png

图3 与口服营养补充剂和标准口服营养相关的研究的森林图。

3. 免疫营养干预

免疫营养干预(如ω-3脂肪酸、精氨酸、核苷酸等补充)在多项RCT中得到评估,结果显示免疫营养有助于减少术后感染、下调CRP和IL-6、提高免疫功能(如CD4/CD8比值及IgA水平)(图4)。然而,合并分析显示,免疫营养的总体效应SMD为-0.16(95% CI:-0.58~0.26),未见统计学显著性差异,且存在较大的异质性(I²=85%)。这表明免疫营养干预在某些患者或特定结局上可能有效,但不同研究间的差异性较大,尚无法得出统一结论。

图片8.png

图4 免疫营养相关研究的森林图

4. 饮食指导与数字化营养管理

4项RCT评估了饮食宣教、个体化营养指导及基于数字平台的随访干预,总样本量近200例(图5)。单项研究结果较为一致地指向积极效果:如基于CANCER-AIMS数字平台的术后管理可降低PG-SGA营养风险评分;术前“营养+运动”联合干预可改善老年虚弱患者功能状态;化疗期间配合营养教育可提高白蛋白及治疗依从性;出院后饮食指导可促进体重恢复并改善生活质量。然而,合并分析的SMD为0.27(95% CI:-0.34~0.88),差异同样未达到统计学显著,且异质性更高(I²=88%),提示干预形式、频次、随访时长及评估工具多样,难以在一个统一效应值中体现其真实影响。

图片9.png

图5 与膳食咨询研究相关的森林图。

5. 多模式营养策略

多模式营养策略结合了EN、PN、ω-3脂肪酸、益生菌等干预,研究结果显示这些干预可降低术后并发症、改善免疫功能和减少住院时间。然而,4项RCT的合并分析中,总体SMD为-0.43(95% CI:-0.99~0.13),未见显著效果,异质性较大(I²=88%)。这提示尽管多模式干预在方向上是正确的,但配方和方案尚未标准化,现有研究样本量较小,导致无法得出“最佳方案”。

6. 发表偏倚与敏感性分析

漏斗图及Egger/Begg检验显示,纳入研究的发表偏倚可能性较低。虽然各干预亚组的研究点分布相对对称,但在干预类型、时机、患者群体等方面存在较大差异,影响了总体结果的显著性。这一现象提示,未来需加强干预策略的标准化,制定统一的方案和评估指标。

图片10.png

图6 纳入研究的漏斗图

讨论与结论

本Meta分析表明,围手术期营养干预(如ONS、免疫营养、多模式营养及饮食/数字管理)普遍能够改善胃癌患者的营养指标(如白蛋白、体重),调节免疫反应和炎症状态,并减少术后并发症。然而,由于研究中存在显著的异质性,合并分析未显示显著的整体效果。不同干预策略、干预时机、持续时间以及结局测量的差异可能是影响结果的主要因素。尽管如此,现有的单项研究仍显示围手术期营养干预对某些临床结局具有积极影响。对于临床医生而言,未来应更加注重个体化的营养支持策略,结合患者的基础营养状态、肿瘤负荷以及手术类型,合理选择合适的干预方式。未来的研究需要在大样本、多中心的RCT中进行,进一步规范干预方案和统一结局指标,以期为胃癌患者的营养支持提供更加可靠的证据。

本研究强调,围手术期营养干预在胃癌治疗中仍然具有重要意义,但其实施应依赖于更高质量的临床研究和更精细化的患者分层策略,以提高整体治疗效果并改善患者的生存质量。

参考文献

1. Li J, Chen C, Wang H. Perioperative nutritional interventions for gastric cancer patients: a meta-analysis of surgical outcomes. Front Nutr. 2025 Oct 29;12:1680833.

审批编号:CN-174160 有效期:2026-12-10

声明:材料由阿斯利康支持,仅供医疗卫生专业人士参考

责任编辑:肿瘤资讯-Skye
排版编辑:肿瘤资讯-Sally
版权声明
版权归肿瘤资讯所有。欢迎个人转发分享,其他任何媒体、网站如需转载或引用本网版权所有内容,须获得授权,且在醒目位置处注明“转自:良医汇-肿瘤医生APP”。

评论
2025年12月11日
马坊
漳州市医院 | 大肠外科
养治疗随机对照研究的