您好,欢迎您

IL-15通过顺式与反式呈递增强放疗联合免疫对食管鳞癌的疗效

2025年12月08日
整理:肿瘤资讯
来源:肿瘤资讯

近日,天津医科大学肿瘤医院章文成教授团队开展了一项研究,揭示了白细胞介素-15(IL-15)在局部晚期食管鳞状细胞癌(ESCC)患者接受放疗联合免疫治疗(RT+IM)中的关键作用。研究发现:IL-15是加入免疫治疗后预测患者生存的特异性指标;其通过顺式与反式呈递方式作用于前体耗竭CD8+T细胞(Tpex),增强其干性与抗肿瘤功能;动物实验进一步证实联合放疗、抗PD-1抗体与IL-15/IL-15RA治疗的协同抗肿瘤作用。该研究为IL-15作为放化疗联合免疫预后生物标志物及治疗靶点提供了理论依据。该成果已于2025年12月发表于Journal of Nanobiotechnology(中科院一区,IF: 12.6)。

该论文共同第一作者为尤译博士、高麟芮医师和李诗佳硕士,通讯作者为章文成教授与颜次慧教授。

特邀专家介绍

章文成 教授
天津医科大学肿瘤医院

放疗科,副主任,主任医师,博士生导师

中国医药教育协会肿瘤放射治疗专委会副主任委员
中国医师协会放射肿瘤治疗医师分会青委会副主任委员
中国老年学和老年医学学会肿瘤康复分会食管癌专委会副主任委员
天津市抗癌协会放疗专委会 副主任委员
中华医学会放射治疗分会青年学组 委员
中国抗癌协会放疗专委会青委会委员
CSCO放射治疗专委会委员
中华医学会放疗免疫学组委员
MD Anderson Cancer Center访问学者
首届“人民好医生 · 金山茶花计划”杰出贡献奖(食管癌领域)
天津医科大学肿瘤医院“卓越医生”
主要研究方向为食管癌放疗临床与转化研究,以第一或通讯作者发表SCI文章40余篇

研究背景

同步放化疗联合免疫治疗是目前不可手术局部晚期食管鳞状细胞癌(ESCC)治疗的研究热点。然而,两者协同抗肿瘤机制尚存大量未知领域,部分患者对联合治疗敏感性不佳,临床亟待寻找能够预测治疗疗效的生物标志物。

研究设计

本研究纳入102例接受放疗联合免疫治疗或同步放化疗的局部晚期不可手术ESCC患者以及52例接受了新辅助放化疗的ESCC患者。通过整合单细胞转录组测序、多重免疫荧光与空间分析、流式细胞术,以及体内外实验验证,系统探讨了IL-15 的组织来源及其调控前体耗竭CD8+T(Tpex)细胞的机制。

研究结果

IL-15是放化疗联合免疫治疗局晚期ESCC的潜在特异性预后指标

研究团队通过分析102例接受放疗/放化疗联合免疫治疗(RT+IM)或同步放化疗(CRT)的局部晚期不可手术患者ESCC患者的治疗前和治疗中血浆样本IL-15的水平,发现RT+IM组中高水平IL-15与更长的总生存期(OS)和无进展生存期(PFS)显著相关(P<0.05),且在多变量分析中为独立预后因素。但CRT组无此关联(图1)。

图1 放疗联合免疫治疗中IL-15水平与患者生存呈正相关

Tpex细胞是IL-15的关键靶细胞

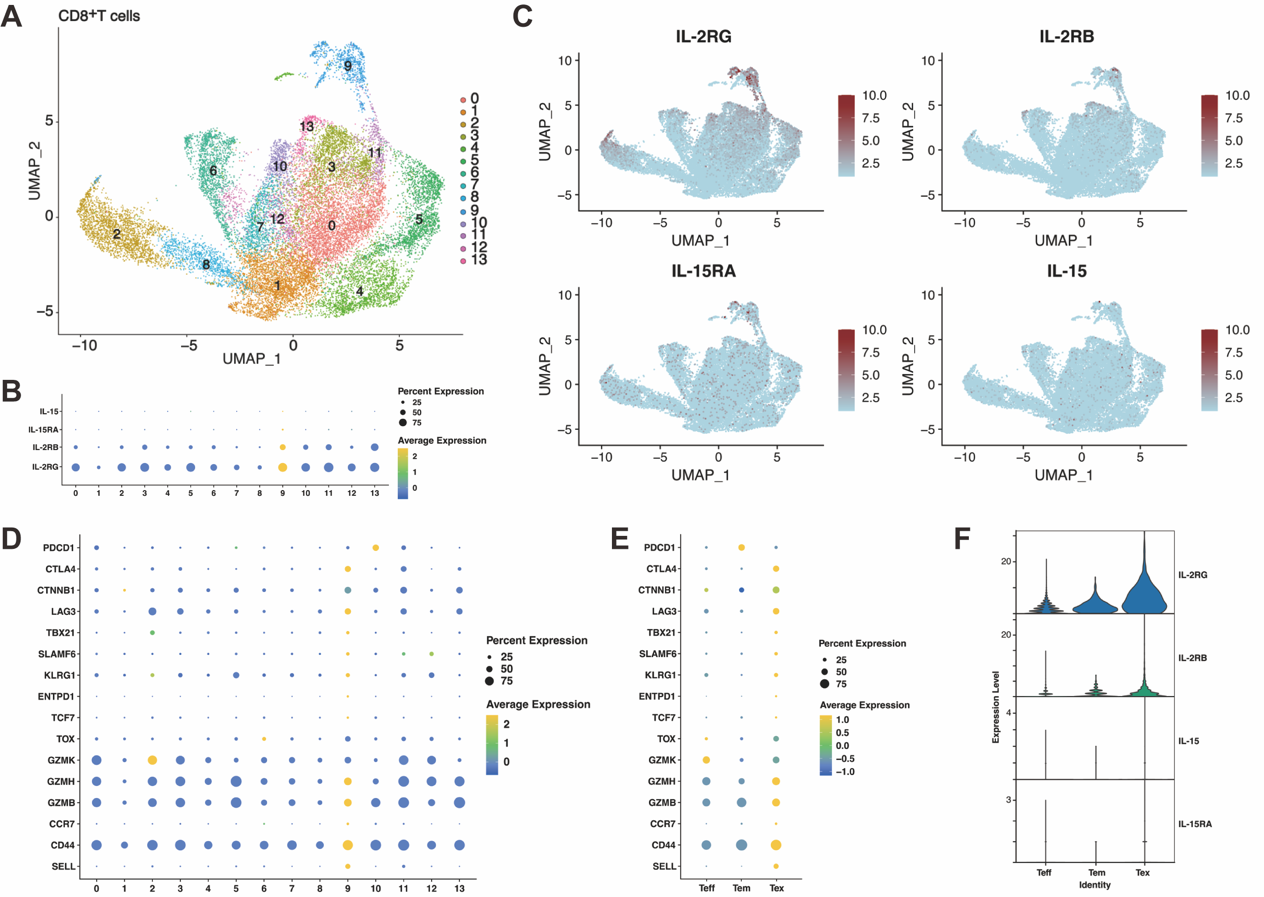
通过对10例接受了新辅助放化疗ESCC患者的肿瘤和癌旁样本进行单细胞转录组分析(图2),研究团队发现IL-15通过其受体IL-2RB作用于一类具有记忆与干性特征的前体耗竭CD8+T细胞(Tpex)。

图2 单细胞转录组分析揭示了前体耗竭CD8+T细胞是IL-15的靶细胞

IL-15通过顺式与反式呈递激活Tpex细胞

为确定IL-15靶细胞(IL-2RB+CD8+T细胞)的临床意义,研究团队分析了41例接受新辅助放化疗的ESCC患者肿瘤组织中IL-2RB+CD8+T细胞的浸润与空间分布特征(图3A-B)。考虑到肿瘤微环境存在异质性,将组织切片分为肿瘤和正常食管区域分别进行分析(图3C)。

图3 多色免疫荧光染色、切片扫描和空间分析的工作流程

生存分析显示,以肿瘤细胞为中心的60μm范围内IL-2RB+CD8+T细胞密度高的患者的OS(P=0.011)和无病生存期(DFS)(P= 0.020)更长(图4)。IL-2RB+CD8+T细胞相对肿瘤细胞的邻近分布为其发挥抗肿瘤功能提供了空间优势。

图4 以肿瘤细胞(CK)为中心60μm范围内IL-2RB+CD8+T细胞密度与生存呈正相关

肿瘤微环境中多种免疫细胞亚群表达IL-15,它们以顺式呈递(仅表达IL-15)和反式呈递(共同表达IL-15和IL-15RA)的方式将IL-15信号传递给CD8+T细胞(图5A)。随后的空间邻近分析显示,IL-2RB+CD8+T细胞与IL-15+IL-15RA+细胞空间接近程度与其功能激活密切相关(图5B)。

图5 肿瘤微环境中IL-15以顺式和反式呈递方式活化CD8+T细胞

动物实验证明放免联合IL-15的协同抗肿瘤效应

在小鼠ESCC模型中,放疗、抗PD-1抗体与IL-15/IL-15RA复合物联合治疗显著抑制肿瘤生长(图6)。

图6 放免联合IL-15/IL-15RA的协同抗肿瘤作用

结论

本研究首次系统揭示了IL-15在局部晚期ESCC放疗联合免疫治疗中的关键作用:其通过顺式与反式呈递激活Tpex细胞,增强抗肿瘤免疫应答;治疗过程中IL-15水平可作为预测放化疗联合免疫治疗疗效的生物标志物;联合IL-15/IL-15RA有望成为增强疗效的新策略。

责任编辑:肿瘤资讯-Marie
排版编辑:肿瘤资讯-han

版权声明
版权归肿瘤资讯所有。欢迎个人转发分享,其他任何媒体、网站如需转载或引用本网版权所有内容,须获得授权,且在醒目位置处注明“转自:良医汇-肿瘤医生APP”。