您好,欢迎您

顶刊发文:全基因组测序让乳腺癌死亡风险直降61%!还能提前 15 个月预警乳腺癌复发

2025年10月16日
来源:医药速览

乳腺癌,作为女性最常见的恶性肿瘤,长期以来治疗决策主要依赖肿瘤大小、淋巴结转移等传统指标。然而,这些指标难以完全捕捉肿瘤的异质性,导致部分患者仍面临早期复发或死亡的风险。

近年来,全基因组测序(WGS)技术的崛起,为乳腺癌诊疗带来了颠覆性突破。全基因组测序能够解码肿瘤的全部DNA信息,不仅揭示驱动突变,还能指导靶向治疗,仿佛为医生配备了一副“基因组显微镜”。另外,全基因组测序的成本已从数千美元降至数百元人民币,速度也从数天缩短到数十分钟 ,使其临床应用成为可能。2025年10月《柳叶刀·肿瘤学》和今年2月《肿瘤学年鉴》的两项研究,分别从预后评分和复发监测角度,验证了WGS的临床价值。

全基因组测序预后评分——精准识别高危患者

2025年10月7日,英国剑桥大学等机构在《柳叶刀·肿瘤学》发表了一项大规模回顾性研究,首次将全基因组测序数据与英国乳腺癌患者死亡统计关联分析。该研究纳入了2012-2018年英国“十万基因组计划”中2403例患者的2445个肿瘤样本,覆盖所有分期和分子亚型。

通过深度全基因组测序,研究者不仅分析了驱动突变,还综合评估了同源重组修复缺陷(HRD)、突变特征等指标。结果发现,26.8%的肿瘤具有立即个体化治疗潜力的基因组特征,例如HRD特征(占12.2%)可能对PARP抑制剂敏感。

在多因素分析中,研究者确定了雌激素受体阳性HER2阴性乳腺癌的独立预后指标:结构变异负荷(死亡风险高3.9倍)、高水平APOBEC签名(风险高2.5倍)和TP53驱动突变(风险高3.9倍)。这些指标与传统临床因素结合,形成了新型预后评分系统。

该评分在瑞典独立队列中验证成功,能有效区分需加强干预或简化治疗的患者。研究者提出两步模型:先通过WGS筛选靶向治疗候选者,再对剩余患者进行基因组增强预后。这避免了“一刀切”治疗,真正实现量体裁衣。

然而,同期评论指出,WGS临床化仍面临挑战:数据完整性不足、前瞻性验证缺乏,以及成本与公平性问题。但正如研究者所言,这已是乳腺癌从“群体战争”转向“个体定制”的关键一步。

超灵敏ctDNA检测——提前15个月预警复发

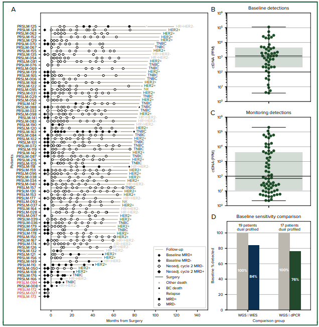
如果说第一项研究聚焦于预后,那么今年2月《肿瘤学年鉴》发表的研究则着眼于复发监测。该研究基于全基因组测序驱动的ctDNA检测平台,实现了早期乳腺癌分子残留病灶(MRD)的超高灵敏度监测 。

该研究由英国癌症研究院等机构开展针对 78例早期乳腺癌患者,通过WGS设计个体化ctDNA检测面板,追踪中位数达1451个变异位点。结果显示,治疗前ctDNA检出率高达98%,显著优于外显子测序(84%)和数字PCR(76%)。

早期乳腺癌ctDNA超灵敏检测表现,治疗前及随访期间乳腺癌患者ctDNA检测丰度分布及不同检测方法之间的诊断敏感性比较

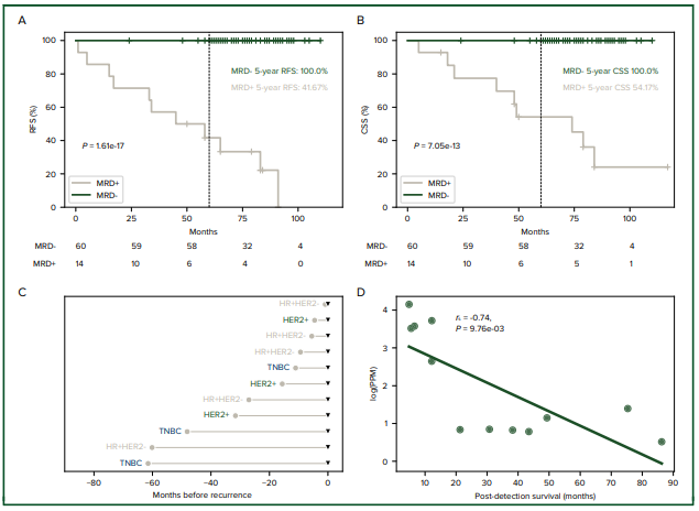
术后ctDNA MRD检测预警复发及预后分析,Kaplan-Meier曲线展示MRD阳性与阴性患者无复发生存及肿瘤特异性生存显著差异,同时示意ctDNA首次检测时间较临床复发的领先期

在术后监测中,11例复发患者均在临床复发前检测到ctDNA,敏感性达100%,中位提前期达15个月。且所有未复发患者ctDNA持续阴性,阴性预测值100%。这意味着医生可更早干预,扭转复发命运。

尤其值得关注的是,该技术突破了传统方法在HER2阳性和激素受体阳性乳腺癌中的灵敏度瓶颈,为各亚型患者提供了均等的监测机会。尽管组织样本可及性和检测复杂度仍是障碍,但这项研究无疑为精准医疗注入了强心剂。

结  语

两项研究殊途同归:全基因组测序正从科研工具蜕变为临床利器。它既能为预后“评分”,又能为复发“预警”,使乳腺癌治疗进入动态、个体化的新阶段 。

对医生而言,WGS数据有望整合进临床决策系统,辅助制定靶向方案;对患者而言,这意味着更精准的治疗、更少的无效药物和更长的生存期。当然,挑战依旧存在:成本降低、流程标准化、前瞻性验证缺一不可。


免责声明
本文仅供专业人士参看,文中内容仅代表医药速览订阅号立场与观点,不代表肿瘤资讯平台意见,且肿瘤资讯并不承担任何连带责任。若有任何侵权问题,请联系删除。

评论
2025年10月17日
崔丽梅
青州市人民医院 | 肿瘤妇科
顶刊发文:全基因组测序让乳腺癌死亡风险直降61%!还能提前 15 个月预警乳腺癌复发
2025年10月16日
颜昕
漳州市医院 | 乳腺外科
基因组测序能够解码肿瘤的全部DNA信息