您好,欢迎您

JITC:腹膜内 CAR-T 治疗胃食管癌腹膜转移获突破

2025年09月25日
来源:丁香学术

美国纪念斯隆凯特琳癌症中心团队于 9 月 15 日在 Journal for Immunotherapy of Cancer 发表重要研究,公布靶向间皮素(MSLN)的二代嵌合抗原受体 T 细胞(CAR-T)疗法治疗胃食管癌腹膜转移的临床前及 I 期临床试验(NCT06623396)结果。该研究证实:相较于静脉全身给药,腹膜内区域输注低剂量 CAR-T 细胞能显著提升抗肿瘤效能,延长生存期并维持细胞持久活性,同时对远端转移灶展现协同清除效应。

1.jpg

此突破性进展针对胃癌治疗难点 —— 约 1/3 转移性胃食管腺癌患者会发生腹膜转移,其病理特征表现为 M2 型巨噬细胞浸润、抑制性细胞因子富集及肿瘤浸润淋巴细胞匮乏形成的三重免疫抑制微环境。当前标准治疗下患者中位生存期仅 3-5 个月,化疗与免疫治疗效果均受限。该研究通过改造 CAR-T 结构(含 PD-1 诱饵受体)并创新给药途径,为破解此困境提供新方向。

2.jpg

腹膜内 MSLN 靶向 CAR-T 细胞疗法治疗伴有 MSLN 阳性腹膜癌的食管胃腺癌的 I 期试验。

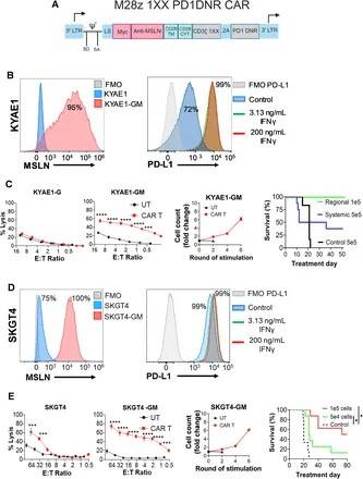
腹膜转移模型构建与 CAR-T 治疗机制验证

研究者首先在 NSG 小鼠中构建了临床相关性胃食管腺癌腹膜转移模型。通过植入经 MSLN 与荧光素酶基因修饰的 KYAE-1/SK-GT-4 肿瘤细胞,模型成功复现了恶性腹水(TGF-β1 浓度中位值 1,800-6,000 pg/mL)及肠梗阻等关键病理特征。为模拟临床转移复杂性,进一步建立同时携带腹膜病灶、MSLN 阳性左腹侧肿瘤与抗原阴性右腹侧肿瘤的多灶模型)。在此模型基础上,团队开发了新型 MSLN 靶向 CAR 结构 M28z1XXPD1DNR:其包含增强持久性的 1XX 活化基序、CD28 共刺激域及 PD-1 诱饵受体(DNR)。该 DNR 通过缺失胞内信号域阻断抑制性通路,有效延缓 T 细胞耗竭。

3.jpg

胃食管腺癌腹膜癌病模型

腹腔给药效能的系统性验证

体外实验显示,M28z1XXPD1DNR CAR-T 细胞对 MSLN/PD-L1 异质性表达的胃癌细胞具有抗原依赖性杀伤效应。动物实验中,腹腔输注仅需静脉给药 1/5 剂量(1×10⁵ 对比 5×10⁵ 细胞)即可显著提升疗效:

1、腹膜肿瘤清除率提高 104%(p<0.001)
2、中位生存期延长 85 天
3、在 SKGT-4 模型中重现相同趋势

4.jpg

与静脉给药相比,腹腔内 CAR T 细胞给药具有抗肿瘤功效和更长的生存期。

持久抗肿瘤应答与远端效应

在长期存活(>84 天)动物模型中,肿瘤再攻击后 5 日内即清除病灶,证实功能性 T 细胞持续存在,可能与 PD-1 DNR 阻断抑制信号相关。腹腔输注组(n = 7)7 日清除腹膜肿瘤,11 日显著缩小远端 MSLN+ 肿瘤体积(缩小 67%,p<0.01),30 天存活率达 100%;静脉组 43% 小鼠(3/7)因肿瘤进展在 11-12 天被安乐死。机制研究表明:当腹腔无抗原时,远端肿瘤浸润量仅为 28%;存在腹膜 MSLN+ 肿瘤时,浸润量提升 3.2 倍(p<0.01),证实远端疗效依赖原位抗原驱动的克隆扩增与迁移,非被动扩散。

5.jpg

腹腔注射 CAR T 细胞后在疾病区域和远处部位的抗肿瘤功效。

临床转化与未来展望

基于上述证据,靶向 MSLN 的腹腔 CAR-T 疗法 I 期试验(NCT06623396)已启动。该试验采用改良持续再评估法进行剂量递增,重点监测腹腔给药安全性及系统性抗肿瘤活性。研究者指出,区域性 CAR-T 治疗可能重塑实体瘤治疗范式,其通过局部免疫微环境重编程,同时激活局部与系统性抗肿瘤应答。


参考文献:
https://jitc.bmj.com/content/13/9/e012292


责任编辑:肿瘤资讯-Skye
排版编辑:肿瘤资讯-as



免责声明
本文仅供专业人士参看,文中内容仅代表丁香医学订阅号立场与观点,不代表肿瘤资讯平台意见,且肿瘤资讯并不承担任何连带责任。若有任何侵权问题,请联系删除。

评论
2025年10月18日
马利平
漯河市第六人民医院 | 肿瘤科
当腹腔无抗原时,远端肿瘤浸润量仅为 28%
2025年09月28日
刘海燕
丹东市人民医院 | 肿瘤内科
M28z1XXPD1DNR CAR-T 细胞对 MSLN/PD-L1 异质性表达的胃癌细胞具有抗原依赖性杀伤效应
2025年09月26日
林颖
沈阳市苏家屯区妇婴医院 | 儿科
区域性CAR-T治疗可能重塑实体瘤治疗范式,其通过局部免疫微环境重编程,同时激活局部与系统性抗肿瘤应答