您好,欢迎您

【瑞享金研】第二期:白血病骨髓微环境中的协调免疫网络介导对细胞治疗的不同反应

2025年04月19日
整理:肿瘤资讯
来源:肿瘤资讯

白血病骨髓微环境中的协调免疫网络介导对细胞治疗的不同反应

同种异体造血干细胞移植(allo-HSCT)是治愈恶性髓系白血病的唯一可能方法。allo-HSCT后维持缓解依赖于移植物抗白血病(GvL)效应,即供体免疫细胞清除残留的白血病受体细胞。残留白血病通过免疫逃逸导致HSCT后疾病复发,但通过供体淋巴细胞输注(DLI)可以重新建立有效的GvL免疫控制,从而实现缓解。尽管这一现象在临床上早已被认识,但参与这一过程的细胞类型和机制仍未明确。

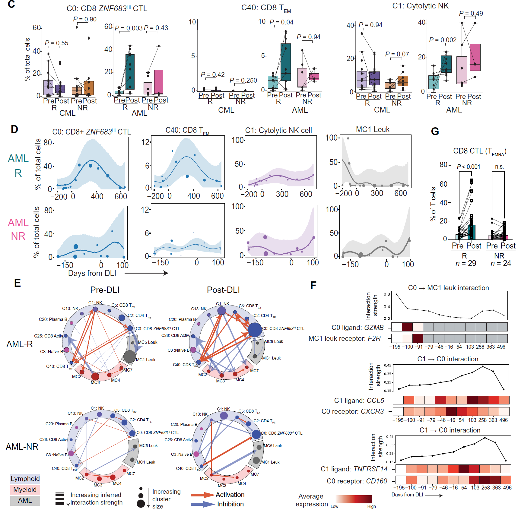
为了解析接受DLI治疗的HSCT后复发AML患者骨髓微环境中的免疫细胞状态,研究人员对来自30份活检样本的单个骨髓细胞进行scRNA-seq、scTCR-seq以及scCITE-seq,其中包括5名应答者(AML-Rs)和4名非应答者(AML-NRs)。此外,研究人员还纳入了7份DLI产品样本,来自4名AML-Rs和3名AML-NRs;2份来自未复发的AML患者的HSCT后样本;以及作为进一步对照的3名HSCT后复发AML患者的6份样本,这些患者在未接受DLI的情况下通过化疗获得缓解。研究人员还纳入之前来自16名接受DLI治疗的慢性髓性白血病(CML)患者的42份骨髓样本以及2份非复发对照样本,由此构建了一个综合图谱,标注出对53个不同的细胞簇。其中AML患者特异性白血病簇(MCs)进一步被分为MC1-7白血病亚簇(MC1-7-Leuk)。化和组织驻留特征上表现出高度相似性。

1.png

单细胞测序发现T细胞C0簇和C40簇在AML-Rs中扩增。与其他CD8+ T细胞簇相比,C0和C40表现出更高的CD8A和效应/细胞毒性基因表达(例如ZNF683/Hobit、GZMB、PRF1和B3GAT1/CD57)。与C40相比,C0簇显示更高的ZNF683和CD45RA表达,与细胞毒性T淋巴细胞(CTL)或再表达CD45RA的效应记忆T细胞(TEMRA)特征一致,由此被命名为CD8+ZNF683Hi CTLs。进一步研究在AML-Rs中观察到C0: CD8+ZNF683Hi CTLs与AML(MC1-Leuk)之间存在强烈的抑制性相互作用,这与GvL驱动的MC1- Leuk的有效收缩一致。并且C0: CD8+ZNF683Hi CTLs、C40: CD8 TEM细胞以及C1:细胞毒性NK细胞之间的正向相互作用,支持这些细胞亚群形成了一个协调的免疫网络,增强了GvL活性。AML-Rs中DLI后CD8+ CTL(TEMRA)群体的显著扩增,但在NRs中未观察到显著变化。

2.png

利用CODEX技术进行的空间分析进一步证实了这些发现。在AML-Rs中,骨髓微环境在空间上组织成淋巴样网络,T细胞和B细胞的共定位增加。这种组织形式与T细胞表型从抑制状态向效应状态的转变相关,CD57和OX40等激活标志物的上调证明了这一点。相比之下,AML-NRs的微环境多样性较低,且以髓系细胞为主,抑制性T细胞标志物如TIGIT富集

3.png

AML-Rs和AML-NRs中CD8+ZNF683Hi CTLs与白血病细胞间的信号通路差异:AML-Rs CTLs通过 CD226:NECTIN2 互作传递激活信号,促进T细胞杀伤功能,而AML-NRs CTLs通过 TIGIT:NECTIN2 通路与白血病细胞互作,抑制T细胞功能。体外共培养证实AML-Rs的CD8+ TEMRA CTLs在与自体白血病细胞共培养后,表现出显著激活和细胞毒性,激活受体CD137表达显著高于AML-NRs,IFN-γ分泌水平显著升高。

4.png

通过TCR克隆追踪,发现CD8+ZNF683Hi CTLs来源于DLI产品。尽管有反应者和无反应者的DLI产品组成相似,但CTL在有反应者免疫多样性更高且抑制性更低的骨髓微环境中发生克隆性扩增。这一发现强调了受体微环境在支持效应T细胞的激活和扩增方面的关键作用。

5.png

总体而言,白血病骨髓微环境中的协同免疫网络在决定细胞治疗反应方面起着决定性作用。CD8+ZNF683Hi CTLs作为GvL效应的关键介导者,为有效抗白血病免疫的机制提供了新见解。此外,该研究凸显了靶向骨髓微环境以提高免疫治疗疗效的潜力。例如,可以探索旨在降低TIGIT表达或促进CD8+ZNF683Hi CTLs扩增的策略。

7.png

龙俊海报(第二期).jpg

关注瑞享金研专栏,查看更研究分享

https___doctor.liangyihui.net__schain=731500&stid=column-2730_731500_1_1744282696&share_method=app_wechat_session#_column_2730.png


责任编辑:肿瘤资讯-小编
排版编辑:肿瘤资讯-paris


版权声明
版权归肿瘤资讯所有。欢迎个人转发分享,其他任何媒体、网站如需转载或引用本网版权所有内容,须获得授权,且在醒目位置处注明“转自:良医汇-肿瘤医生APP”。