您好,欢迎您

G6PC1作为与肝细胞癌代谢重编程及肿瘤微环境相关的预后生物标志物

2025年12月24日
整理:肿瘤资讯
来源:肿瘤资讯

肝细胞癌(HCC)是全球范围内发病率极高且致死率居前的恶性肿瘤之一。尽管近年来在手术切除、肝移植及局部消融等治疗手段上取得了长足进步,但由于HCC起病隐匿、早期诊断困难以及术后高复发率,患者的总体预后依然不容乐观。代谢重编程是恶性肿瘤的显著特征之一,著名的“Warburg 效应”指出,即便在氧气充足的条件下,肿瘤细胞也倾向于通过糖酵解而非氧化磷酸化来获取能量,以满足其快速增殖对生物大分子合成的需求。葡萄糖-6-磷酸酶催化亚基1(G6PC1)作为糖异生的关键限速酶,负责将6-磷酸葡萄糖水解为葡萄糖,其在维持血糖稳态中起着核心作用。然而,G6PC1在HCC中的表达模式、预后价值及其在代谢重编程和肿瘤微环境(TME)重塑中的具体功能尚不完全清楚。近期发表于 Frontiers in Immunology 的一项研究,通过多组学整合分析和实验验证,评估 G6PC1 在 HCC 中的表达特征、预后价值,并揭示其与代谢重编程及 TME 免疫浸润之间的潜在关联,从而为 HCC 治疗提供新的靶点和生物标志物。【肿瘤资讯】特整理该研究精华,以飨读者。

研究背景

肝脏是人体最重要的代谢器官,负责葡萄糖、脂质及蛋白质的代谢平衡。在肝癌发生发展过程中,代谢网络的重构为肿瘤细胞提供了生存优势。糖异生的抑制和糖酵解的增强是肝癌代谢重编程的典型特征。G6PC1主要在肝脏、肾脏和小肠中表达,其功能的丧失会导致糖原贮积病。既往研究表明,G6PC1 在 HCC 和肾细胞癌等糖异生肿瘤中通常被抑制或低表达。例如,G6PC1 表达缺失会导致 G6P 积累,这被认为是肝癌发生的风险因素之一。这表明 G6PC1 在 HCC 中可能扮演着肿瘤抑制因子的角色。此外,肿瘤微环境中的免疫细胞浸润,特别是肿瘤相关巨噬细胞(TAMs)、调节性 T 细胞(Tregs)和树突状细胞(DCs)等,对 HCC 的进展和免疫治疗反应至关重要。低 G6PC1 表达与 TME 的免疫抑制状态之间的关联,可能为通过代谢调控来增强抗肿瘤免疫提供新的思路。因此,本研究通过分析 G6PC1 的表达与临床预后指标、以及免疫浸润之间的关系,旨在全面描绘 G6PC1 在 HCC 发病机制和临床转化中的重要性。

研究方法

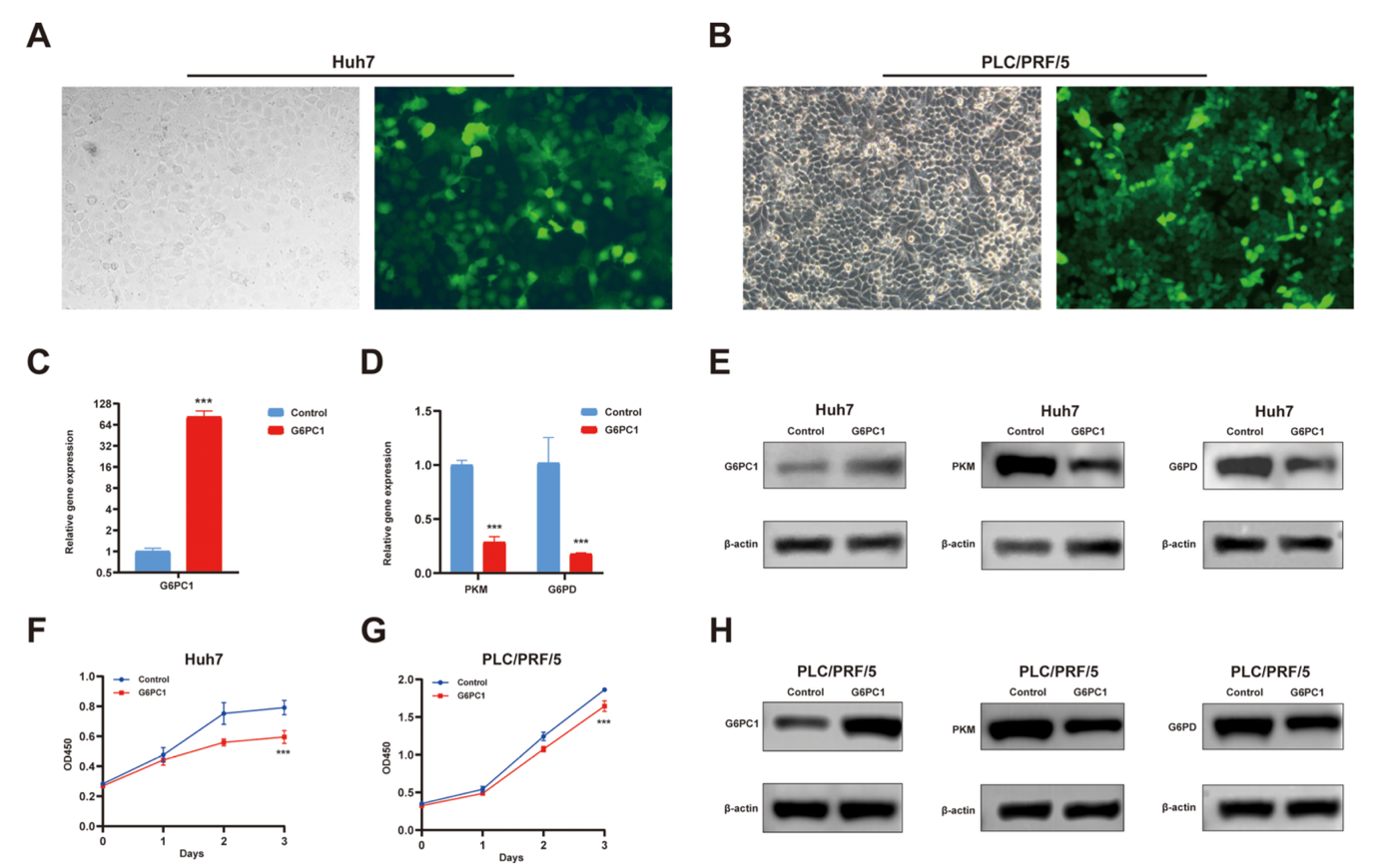
本研究采用了生物信息学挖掘与临床实验验证相结合的策略。首先,研究者从TCGA、ICGC及GEO(GSE14520, GSE54236, GSE76427)数据库中获取大规模的HCC转录组数据及对应的临床病理信息。利用R语言及其相关软件包(如limma, ggplot2, survival等)分析G6PC1在癌组织与正常组织间的表达差异,并采用 Kaplan-Meier 生存曲线和 log-rank 检验评估 G6PC1 表达水平(以中位值划分高低表达组)与 HCC 患者总体生存期(OS)、疾病特异性生存期(DSS)、无复发生存期(RFS)和无进展生存期(PFS)之间的关系,。通过单变量 Cox 回归分析鉴定 G6PC1 表达是否为独立的预后风险因素。针对免疫微环境预测,研究者利用ESTIMATE算法评估免疫/基质评分;通过ssGSEA和CIBERSORT算法分析免疫细胞浸润丰度。最后,体外功能实验阶段,研究者在 Huh7 和 PLC/PRF/5 细胞系中过表达 G6PC1,通过 CCK-8 实验评估细胞增殖能力。并使用 RT-qPCR 和 Western blot 以验证 G6PC1 过表达对关键代谢酶 PKM 和 G6PD 的调控作用。

研究结果

G6PC1在HCC中显著低表达并提示不良预后

通过对多中心大样本数据的分析,研究发现G6PC1在HCC肿瘤组织中的表达水平显著低于癌旁正常组织(P<0.001)。这一结论在转录组和蛋白组层面均得到了验证。生存分析表明,G6PC1高表达患者的OS、DSS、RFS及PFS均显著优于低表达组(OS: HR=0.45, P<0.001)。单变量 Cox 回归分析进一步证实,G6PC1 表达降低是 HCC 不良预后的独立风险因素(HR=0.883, 95% CI:0.819-0.951,P=0.001)(图1)。

图1. G6PC1在HCC中的表达及预后价值

G6PC1塑造独特的肿瘤免疫微环境

肿瘤微环境分析发现,G6PC1的表达与多种免疫细胞的浸润水平显著相关。在G6PC1低表达的HCC组织中,巨噬细胞(尤其是M0和M2型)、调节性T细胞(Tregs)及滤泡辅助性T细胞(Tfh)的浸润丰度显著增加,而静息态肥大细胞、单核细胞及中性粒细胞的比例则相对减少(图2)。此外,G6PC1的表达与多数免疫检查点分子(如LAG3、HAVCR2、CTLA4、TIGIT等)呈负相关。这提示G6PC1低表达可能诱导了一个免疫抑制性的微环境,通过招募抑制性免疫细胞和上调检查点分子,帮助肿瘤细胞逃避免疫监视。利用TIDE算法及IMvigor210队列验证发现,尽管G6PC1低表达提示预后不良,但这部分患者具有更高的微卫星不稳定性(MSI)评分和TMB趋势,且在接受抗PD-L1治疗时表现出更高的缓解率和更好的生存获益(图3)。此外,药物敏感性分析及分子对接显示,G6PC1高表达患者对一线靶向药物索拉非尼更为敏感,G6PC1蛋白与索拉非尼具有极强的结合亲和力(结合能 -9.5 kcal/mol)。

图2. G6PC1表达与免疫细胞浸润的相关性

图3. G6PC1可作为预测肝细胞癌患者免疫治疗疗效的潜在生物标志物

G6PC1 调控 HCC 代谢重编程

为了解析G6PC1抑癌作用的分子机制,研究聚焦于其对代谢途径的调控。转录组共表达分析及差异基因富集分析显示,G6PC1相关基因主要富集在糖酵解/糖异生等葡萄糖代谢通路。在HCC组织中,G6PC1的表达与糖酵解关键酶PKMG6PD呈显著负相关。体外实验结果表明,在Huh7和PLC/PRF/5细胞中过表达G6PC1,能够显著下调PKM和G6PD的mRNA及蛋白水平,并显著抑制肝癌细胞的增殖活力(图4)。这提示G6PC1可能通过抑制关键糖酵解酶的表达,阻断肿瘤细胞依赖的异常糖代谢,从而发挥抑癌功能。

图3. G6PC1过表达通过下调PKM和G6PD的表达抑制肝细胞癌细胞增殖

结论

本研究通过整合多组学数据和体外实验,确定了 G6PC1 的低表达是 HCC 患者预后不良的可靠生物标志物。G6PC1 的肿瘤抑制作用与其调控肿瘤细胞的代谢重编程和塑造免疫抑制性微环境的能力密切相关。这一发现将 G6PC1 定位为 HCC 预后评估的有力工具。针对低 G6PC1 表达的高危患者,可考虑采用靶向代谢(如 PKM 或 G6PD 抑制剂)或联合免疫检查点阻断的个性化治疗策略,以期提高治疗敏感性和长期生存率。

参考文献

Tang X, Xue J, Li X, et al. G6PC1 expression as a prognostic biomarker associated with metabolic reprogramming and tumor microenvironment in hepatocellular carcinoma. Front Immunol. 2025;16:1623315. doi:10.3389/fimmu.2025.1623315

审批编号:CN-174988

过期日期:2026-12-17

声明:本材料由阿斯利康提供支持,仅供医疗卫生专业人士参考

责任编辑:肿瘤资讯-Skye
排版编辑:肿瘤资讯-Sally
版权声明
版权归肿瘤资讯所有。欢迎个人转发分享,其他任何媒体、网站如需转载或引用本网版权所有内容,须获得授权,且在醒目位置处注明“转自:良医汇-肿瘤医生APP”。