您好,欢迎您

FXR介导的抗原特异性CD8+ T细胞增强肝内胆管癌的抗肿瘤免疫

2025年12月22日
整理:肿瘤资讯
来源:肿瘤资讯

肝内胆管癌(ICC)是一种恶性程度极高且治疗反应差的肝脏肿瘤,尤其是对于晚期患者,当前的免疫检查点阻断疗法(ICB)效果欠佳。肿瘤微环境(TME)中的免疫抑制状态,特别是CD8+ T细胞的功能耗竭,是导致免疫治疗耐药的关键因素。因此,深入解析TME中调控T细胞功能的关键分子机制,对于开发新型免疫治疗策略至关重要。法尼醇X受体(FXR)作为一种核受体,既往被熟知为胆汁酸和脂质代谢的调节者,但其在肿瘤免疫微环境中的角色,特别是对CD8T细胞功能的直接调控作用,此前尚不明确。近期发表于 Journal for ImmunoTherapy of Cancer 的一项突破性研究,首次揭示了FXR在ICC肿瘤浸润CD8+ T细胞中的异常高表达及其作为免疫检查点的功能,并评估靶向 FXR 的药物在 ICC 免疫治疗中的转化潜力。【肿瘤资讯】特整理该研究精华,以飨读者。

研究背景

肿瘤免疫治疗的核心在于激活T细胞,特别是肿瘤抗原特异性CD8+ T细胞,以建立持久有效的抗肿瘤免疫应答。然而,在实体瘤微环境中,持续的抗原刺激和抑制性信号往往导致T细胞进入“耗竭”状态,表现为效应功能丧失、增殖能力下降以及PD-1、TIM-3、LAG-3等抑制性受体的高表达。既往关于FXR的研究多聚焦于其在肝细胞和肠道上皮细胞中的代谢调节功能,或其在固有免疫细胞(如巨噬细胞、树突状细胞)中的抗炎作用。尽管有零星报道提示FXR可能在非小细胞肺癌中通过下调PD-L1促进免疫逃逸,但其在ICC中是否直接调控T细胞命运仍是未解之谜。本研究团队敏锐地捕捉到这一科学空白,假设FXR可能作为一种内在的转录调节因子,直接参与了CD8+ T细胞耗竭程序的启动与维持,进而影响ICC的进展与治疗转归。

研究方法

本研究采用了多层次、多维度的实验设计,涵盖了临床样本分析、基因工程小鼠模型、高通量测序及体外功能验证。首先,研究者利用多色免疫荧光技术分析了人ICC组织样本中FXR在不同免疫细胞亚群中的表达谱,并结合公共数据库数据评估了FXR表达水平与免疫治疗预后的关系。为了在体内水平确证FXR的功能,研究者构建了全身性 Nr1h4(编码FXR的基因)敲除小鼠(KO)以及T细胞特异性条件性敲除小鼠(cKO),并利用流式体动力注射法建立了NICD/AKT诱导的原位ICC模型。

通过流式细胞术,研究者系统评估了FXR缺失对肿瘤浸润淋巴细胞(TILs)表型、功能及耗竭状态的影响。为了追踪肿瘤抗原特异性T细胞的反应,研究使用了OVA抗原特异性四聚体(Tetramer)染色技术,并进行了OT-1 T细胞的过继性转移实验。在机制探索方面,研究综合运用了RNA测序(RNA-seq)、染色质免疫沉淀测序(ChIP-seq)、ChIP-PCR及双荧光素酶报告基因实验,以解析FXR调控的下游靶基因网络。最后,为了评估临床转化潜力,研究者在小鼠模型及患者来源的肿瘤碎片(PDTF)体外培养体系中,测试了FXR抑制剂熊去氧胆酸(UDCA)单药及联合抗PD-L1抗体的治疗效果。

研究结果

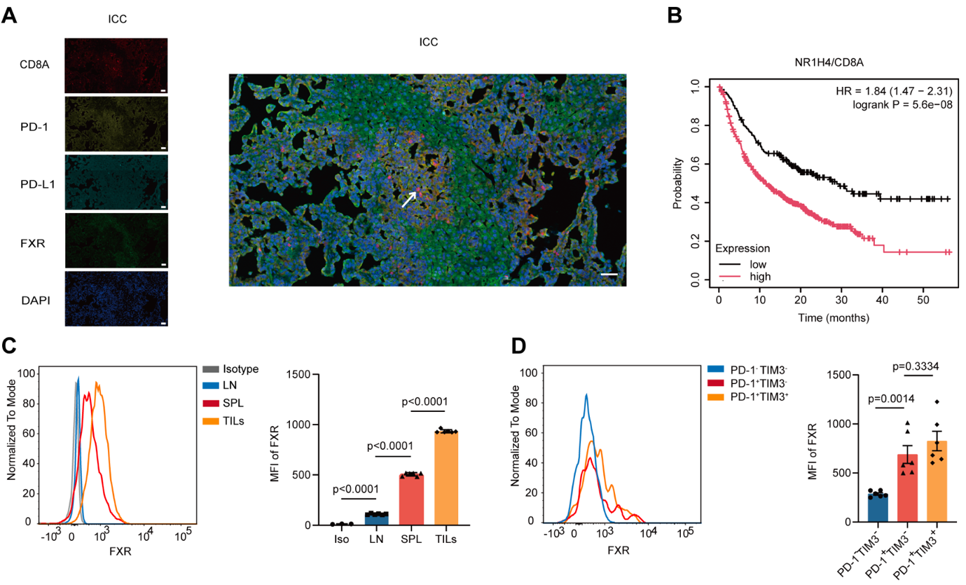
FXR在耗竭型CD8+ T细胞中特异性高表达并提示不良预后

研究首先在人ICC组织中观察到,FXR主要定位于肿瘤浸润的CD8+ T细胞核内。生存分析显示,较高的 NR1H4/CD8A 比率与免疫治疗后的较差生存期显著相关,提示FXR可能限制了抗肿瘤免疫应答。在小鼠模型中,流式细胞术进一步证实,FXR在共表达PD-1和TIM-3的终末耗竭型CD8+ T细胞中表达最高,表明FXR的表达与T细胞的耗竭状态密切相关(图1)。 

图1. FXR在ICC肿瘤浸润CD8+ T细胞中高表达

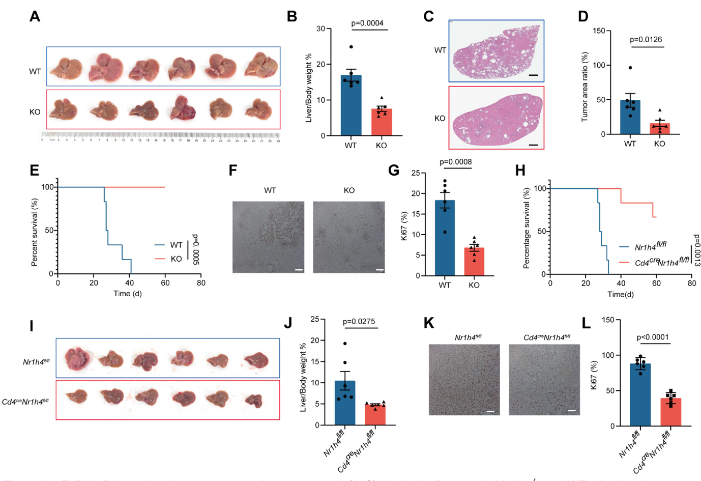
FXR缺失重塑免疫微环境并显著抑制肿瘤生长

在全身性FXR敲除及T细胞特异性FXR敲除的小鼠模型中,ICC肿瘤的生长均受到了显著抑制,表现为更小的肿瘤体积、更低的肝重/体重比以及延长的生存期(P<0.0001)(图2)。免疫微环境分析显示,FXR缺失显著增加了肿瘤内CD8+ T细胞的浸润密度,并增强了其效应功能,表现为IFN-γ、TNF-α及颗粒酶B(GzmB)的分泌增加。更为关键的是,FXR缺失逆转了T细胞的耗竭状态,增加了具有干性特征的祖细胞耗竭T细胞(Tpex, TCF-1+TOX+)及肿瘤反应性CD8+ T细胞(PD-1+ CD39+)的比例。这些结果表明,FXR 缺失促进了 CD8+ T 细胞向更具效应功能的亚型分化,并增强了免疫记忆祖细胞的维持。

图2. FXR缺失抑制ICC肿瘤生长

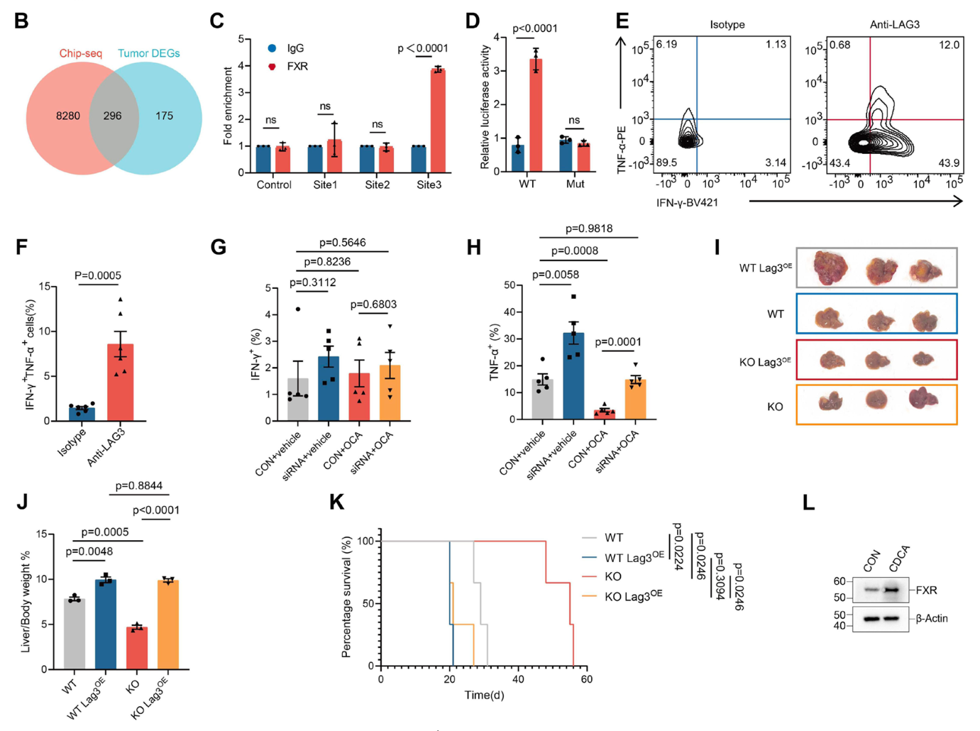
FXR通过转录激活LAG3 诱导T细胞耗竭

机制研究深入揭示了FXR调控T细胞功能的分子网络。RNA-seq与ChIP-seq的联合分析发现,FXR缺失导致了一系列与T细胞效应功能及细胞周期相关的基因上调,同时下调了包括 LAG3  在内的耗竭相关基因。ChIP-PCR及荧光素酶报告基因实验确证,FXR能够直接结合于 LAG3  基因启动子的特定位点(Site 3),从而转录激活 LAG3  的表达。在FXR过表达的T细胞中,LAG3的中和抗体或敲低 LAG3 能够部分恢复T细胞的细胞因子分泌能力,而在FXR敲除的T细胞中回补 LAG3 则削弱了其抗肿瘤优势,证实 LAG3 是 FXR 抑制 CD8+ T 细胞效应功能的关键下游分子(图3)。这些数据确立了 FXR-LAG3 信号轴作为 ICC TME 中 CD8+ T细胞耗竭的内在调控机制。

图3. FXR通过直接结合并激活LAG3 转录来抑制CD8+ T细胞功能

UDCA抑制FXR可增强免疫治疗疗效

基于上述发现,研究者探索了药物干预的可能性。UDCA作为一种临床广泛使用的利胆药,被证实具有FXR拮抗活性。在小鼠ICC模型中,口服UDCA显著降低了肿瘤负荷,增加了肿瘤内活化CD8+ T细胞及Tpex的比例,并下调了LAG-3 的表达。更令人振奋的是,在小鼠模型及人ICC来源的PDTF体外培养体系中,UDCA与抗PD-L1抗体的联合应用产生了显著的协同抗肿瘤效应,大幅提高了肿瘤细胞的凋亡率。这一结果表明,通过UDCA抑制FXR可以解除“FXR-LAG3 ”轴对T细胞的抑制,从而克服对PD-1/PD-L1阻断疗法的耐药性(图4)。

图4. UDCA药理学抑制FXR增强抗肿瘤免疫并与PD-L1阻断剂协同

结论

本研究以详实的数据和严谨的逻辑,首次确立了核受体FXR作为ICC中新型免疫检查点的地位。研究阐明了FXR在肿瘤微环境的特定信号刺激下(如内源性配体CDCA水平升高),在CD8T细胞中异常表达并入核,通过直接转录激活 LAG3 ,诱导T细胞耗竭和功能障碍,从而促进肿瘤免疫逃逸。这一发现将 FXR 确立为 ICC 免疫治疗的新型免疫检查点靶点。同时,UDCA作为一种安全性良好的老药,能够有效抑制FXR信号,逆转T细胞耗竭,并显著增强PD-L1抗体的疗效。这为临床上利用UDCA联合免疫检查点抑制剂治疗难治性ICC提供了强有力的循证医学依据,有望为晚期ICC患者带来新的生存希望。

参考文献

Liu S, Liang Z, Zhu L, et al. FXR-mediated antigen-specific CD8+ T cell enhances antitumor immunity in intrahepatic cholangiocarcinoma. J Immunother Cancer. 2025;13:e012259. doi:10.1136/jitc-2025-012259

审批编号:CN-174987

过期日期:2026-12-17

声明:本材料由阿斯利康提供支持,仅供医疗卫生专业人士参考

责任编辑:肿瘤资讯-Skye
排版编辑:肿瘤资讯-Sally
版权声明
版权归肿瘤资讯所有。欢迎个人转发分享,其他任何媒体、网站如需转载或引用本网版权所有内容,须获得授权,且在醒目位置处注明“转自:良医汇-肿瘤医生APP”。