您好,欢迎您

肝内胆管癌中SVEP1低表达通过Jag2/Notch1/Hes5轴介导表型转换驱动转移的机制研究

2025年12月24日
整理:肿瘤资讯
来源:肿瘤资讯

肝内胆管癌(ICC)是一种起源于二级胆管及其分支上皮细胞的原发性肝脏恶性肿瘤,其发病率在全球范围内呈上升趋势。ICC具有极高的侵袭性和异质性,早期诊断困难,且极易发生淋巴结和远处转移。尽管手术切除是目前唯一的根治手段,但高复发率和转移率导致患者的5年生存率依然惨淡。因此,深入解析驱动ICC侵袭转移的关键分子机制,寻找能够有效预测预后并作为治疗靶点的新型生物标志物,是改善患者临床结局的关键。SVEP1(Sushi, Von Willebrand factor type A, EGF, and Pentaxin domain-containing protein 1)是一种包含多个结构域的大分子细胞外基质(ECM)蛋白,在胚胎发育、细胞粘附及表皮分化中发挥重要作用。然而,SVEP1在ICC中的表达模式、生物学功能及其调控肿瘤转移的具体机制此前尚是一片空白。近期发表于 Cell Death and Disease 的一项研究,通过高通量测序筛选、大样本临床验证及深入的分子机制探讨,首次揭示了SVEP1作为一种新型转移抑制因子在ICC中的关键作用,阐明了其低表达通过激活Jag2/Notch1/Hes5信号轴诱导肿瘤细胞表型转换(Phenotype Switching)从而驱动转移的分子机理。【肿瘤资讯】特整理该研究精华,以飨读者。

研究背景

肿瘤转移是一个多步骤的级联反应过程,其中肿瘤细胞的表型可塑性(Phenotypic Plasticity),即在上皮表型与间充质表型之间的动态转换(如上皮-间充质转化,EMT),是癌细胞获得侵袭能力并完成转移定植的核心机制。ECM蛋白作为肿瘤微环境的重要组成部分,通过与细胞表面受体相互作用,直接调控细胞的极性、运动及信号转导。既往研究表明,SVEP1基因的变异与多种心血管及代谢疾病相关,但在肿瘤领域的研究鲜有报道。Notch信号通路是进化上高度保守的信号系统,广泛参与细胞分化、增至和凋亡等多种生物学过程。Jag2作为Notch配体之一,在多种癌症中被证实具有促癌活性。本研究旨在探究SVEP1在ICC中的表达特征,明确其与患者临床病理特征及预后的关系,并重点解析SVEP1缺失如何通过重塑Notch信号网络来赋予ICC细胞更强的转移潜能。

研究方法

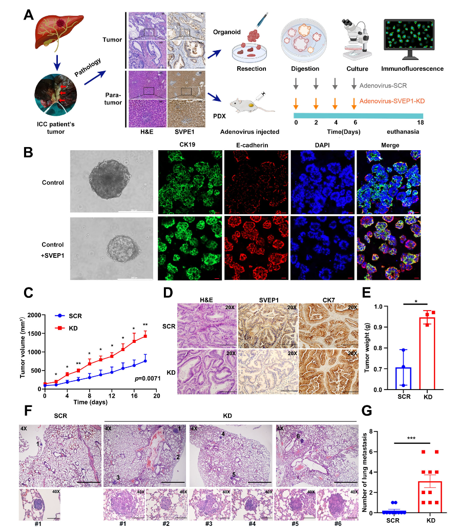
本研究采用了从临床发现到机制探索再到体内验证的系统性研究策略。首先,研究者对两组具有不同无病生存期(DFS)的ICC患者组织样本进行了高通量RNA测序(RNA-seq),筛选出差异表达显著且与预后相关的候选基因SVEP1。随后,利用TCGA、GEO等公共数据库及中山大学附属肿瘤医院的两个独立临床队列(共236例患者),通过免疫组化(IHC)和qRT-PCR技术,全面评估了SVEP1在ICC组织中的表达水平及其与血管侵犯、淋巴结转移、TNM分期及长期生存(OS和DFS)的相关性。

在功能验证阶段,研究者构建了SVEP1稳定敲低和过表达的ICC细胞株(HCCC-9810和RBE),通过CCK-8、划痕愈合、Transwell 趋化迁移/侵袭实验评估细胞的运动和侵袭能力。利用Western blot和免疫荧光检测EMT相关标志物(E-cadherin, N-cadherin, Vimentin)的变化,以验证其对细胞表型转换的调控作用。

机制探索方面,通过RNA-seq分析SVEP1敲低后的转录组变化,富集分析(GSEA)锁定Notch信号通路。利用免疫共沉淀(Co-IP)和免疫荧光共定位实验,探究SVEP1与Notch配体Jag2的相互作用。通过回复实验使用Notch通路抑制剂(DAPT)或敲低Jag2/Hes5,验证Jag2/Notch1/Hes5轴在SVEP1缺失介导的转移中的核心地位。最后,构建了裸鼠尾静脉注射肺转移模型,在体内水平确证SVEP1对ICC转移的抑制作用。

研究结果

SVEP1在ICC中显著低表达并提示不良预后

通过对RNA-seq数据的分析,研究者发现SVEP1在预后较差的ICC患者中表达显著下调。扩大样本量的临床验证进一步证实,SVEP1在ICC肿瘤组织中的mRNA和蛋白水平均显著低于癌旁正常组织。生存分析显示,低 SVEP1 表达患者的 DFS 显著缩短(P=0.018),OS也明显短于高 SVEP1 表达患者(P<0.001)。多因素Cox回归分析表明,SVEP1低表达是影响ICC患者OS和DFS的独立危险因素。此外,SVEP1的低表达与肿瘤的多发、血管侵犯、淋巴结转移及晚期TNM分期密切相关,提示SVEP1的缺失可能促进了ICC的恶性进展和转移(图1)。

图1. SVEP1低表达提示ICC患者不良预后

SVEP1抑制ICC细胞的表型转换与侵袭转移

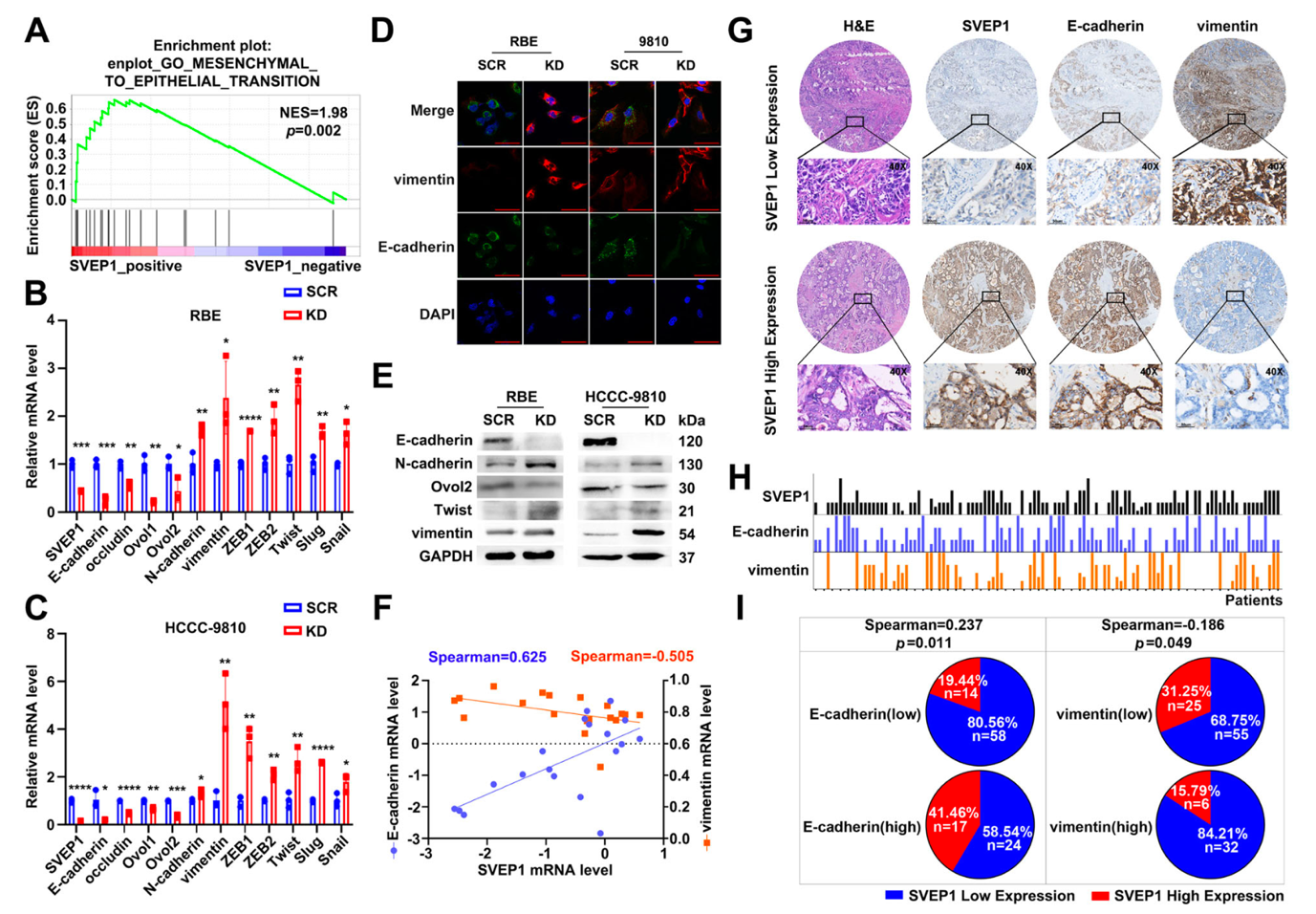
体外功能实验表明,敲低SVEP1显著增强了ICC细胞的迁移和侵袭能力,并促进了EMT过程,表现为上皮标志物E-cadherin下调,间充质标志物N-cadherin和Vimentin上调。相反,过表达SVEP1则显著抑制了细胞的运动能力并逆转了EMT表型(图2)。这说明SVEP1在维持ICC细胞的上皮特性及抑制侵袭转移中发挥着关键的“刹车”作用。

在体内肺转移模型中,SVEP1 缺失细胞(KD 组)形成的肺转移结节数量显著多于对照组(平均 3.1 个 vs 0.2 个,P<0.001),且 PDX 模型肿瘤生长速度加快,肿瘤重量增加(图3)。

图2. SVEP1 缺失介导 ICC 细胞 EMT 样表型转换

图3. SVEP1在体内抑制ICC肺转移

SVEP1通过物理结合Jag2阻断Notch1信号通路

机制研究发现,SVEP1敲低显著激活了Notch信号通路。在众多Notch配体中,Jag2的表达变化与SVEP1的功能密切相关。Co-IP和免疫荧光实验证实,SVEP1蛋白能够与Jag2蛋白在细胞膜上发生直接的物理结合。SVEP1的缺失导致Jag2从SVEP1的束缚中释放,进而增强了其与Notch1受体的结合,促进了Notch1胞内段(NICD1)的释放和入核,最终激活下游靶基因Hes5的转录。Hes5作为一种转录抑制因子,可能进一步调控EMT相关基因的表达,从而驱动肿瘤转移。

为了验证该信号轴的功能依赖性,研究者在SVEP1敲低的细胞中进一步敲低了Jag2或Hes5,或者使用了Notch通路抑制剂DAPT。结果显示,阻断Jag2/Notch1/Hes5信号轴有效地逆转了由SVEP1缺失引起的细胞迁移、侵袭增强及EMT表型。这进一步确立了Jag2/Notch1/Hes5轴是SVEP1发挥转移抑制功能的关键下游效应通路(图4)。

图4. SVEP1 缺失介导 ICC 恶性进展的机制模式图

结论

本研究首次报道了ECM蛋白SVEP1在肝内胆管癌中的表达下调及其作为转移抑制因子的重要功能。研究揭示了一个全新的“SVEP1-Jag2-Notch1-Hes5”信号调控轴:在正常情况下,高表达的SVEP1通过与配体Jag2结合,限制了其对Notch1受体的激活;而在ICC中,SVEP1的表达缺失导致Jag2被释放,进而异常激活Notch1/Hes5信号通路,驱动肿瘤细胞发生表型转换,最终促进了侵袭和转移。

这一发现不仅丰富了我们对ICC转移机制的认知,强调了细胞外基质蛋白在肿瘤信号转导中的主动调控作用,也为ICC的临床诊疗提供了新的思路。SVEP1作为一个潜在的预后生物标志物,有助于筛选高危转移患者;而针对Jag2/Notch1通路的靶向干预,可能成为SVEP1低表达型ICC患者的有效治疗策略,为改善这一难治性肿瘤的预后带来了新的希望。

参考文献

Chen L, Han Z, Tian X, et al. Low SVEP1 in intrahepatic cholangiocarcinoma mediates phenotype switching-driven metastasis by Jag2/Notch1/Hes5. Cell Death Dis. 2025;16:871. doi:10.1038/s41419-025-08170-2

审批编号:CN-174993

过期日期:2026-12-17

声明:本材料由阿斯利康提供支持,仅供医疗卫生专业人士参考

责任编辑:肿瘤资讯-Skye
排版编辑:肿瘤资讯-Sally
版权声明
版权归肿瘤资讯所有。欢迎个人转发分享,其他任何媒体、网站如需转载或引用本网版权所有内容,须获得授权,且在醒目位置处注明“转自:良医汇-肿瘤医生APP”。