您好,欢迎您

抑制B细胞增强STING激动剂或免疫检查点阻断在肝细胞癌中的疗效

2025年12月23日
整理:肿瘤资讯
来源:肿瘤资讯

肝细胞癌(HCC)是全球范围内导致癌症相关死亡的主要原因之一,其发病率和死亡率持续攀升。尽管以抗PD-1/PD-L1抗体为代表的免疫检查点阻断(ICB)疗法彻底改变了晚期HCC的治疗格局,但临床现实依然严峻:超过70%的晚期HCC患者对现有的ICB疗法应答不佳,进而出现疾病进展或获得性耐药。此外,干扰素基因刺激因子(STING)激动剂作为一种能够强效激活固有免疫并诱导适应性抗肿瘤免疫的新型药物,虽然在临床前研究中表现优异,但在临床试验中单药疗效有限。近期,发表于 Nature Communications 的一项重磅研究,深入剖析了HCC微环境中B细胞在免疫治疗耐药中的关键作用。该研究提出,通过去除B细胞或靶向阻断TIM-1,可以显著增强STING激动剂及ICB在肝癌中的疗效,甚至在难治性模型中实现肿瘤的完全消退。【肿瘤资讯】特整理该研究精华,以飨读者。

研究背景

在肿瘤免疫微环境中,T细胞一直被视为抗肿瘤免疫的主力军,而B细胞的作用则长期被忽视,且充满争议。B细胞既可以通过产生抗体、呈递抗原促进抗肿瘤免疫,也可能通过分泌IL-10等细胞因子发挥调节性B细胞(Bregs)的免疫抑制功能。特别是在HCC中,B细胞与三级淋巴结构(TLS)的形成有关,通常预示着较好的预后;但另一方面,调节性B细胞的存在又与肿瘤进展密切相关。

STING信号通路是连接固有免疫与适应性免疫的桥梁,STING激动剂通过模拟细胞质DNA信号,诱导I型干扰素产生,进而激活树突状细胞和T细胞。然而,STING通路的激活并非总是单向获益,近期证据表明它也可能诱导调节性B细胞,从而抑制NK细胞功能。在HCC的背景下,B细胞如何响应STING激动剂或ICB治疗,以及这种响应是否构成了治疗耐药的一环,此前尚属空白。本研究旨在填补这一知识缺口,探索联合靶向B细胞与免疫激活疗法的转化潜力。

研究方法

本研究采用了多种模拟人类HCC特征的小鼠模型,特别是伴有肝纤维化背景的原位肝癌模型(HCA-1和RIL-175),以更真实地还原临床患者的病理生理状态。研究者使用了处于临床开发阶段的系统性STING激动剂BMS-986301,以及抗PD-1抗体和抗VEGFR2抗体作为治疗药物。

实验设计涵盖了从单药治疗到联合治疗的多种方案:包括STING激动剂单药、STING激动剂联合ICB、以及在此基础上联合B细胞清除(使用抗CD19/抗B220抗体)或TIM-1阻断抗体。研究者利用高频超声成像纵向监测肿瘤生长,并结合流式细胞术、免疫荧光(IF)、批量RNA测序(Bulk RNA-seq)及单细胞测序数据分析,系统评估了TME中免疫细胞亚群的变化、基因表达谱的改变以及不同治疗策略对小鼠生存期和肺转移的影响。

研究结果

免疫治疗诱导免疫抑制性B细胞的代偿性浸润

研究者首先通过整合分析多个小鼠肝癌队列的转录组数据,发现抗PD-1治疗后,肿瘤组织中不仅有CD8+ T细胞的增加,更显著的是B细胞浸润的大幅增加(图1)。这一发现在STING激动剂治疗的模型中得到了进一步验证。在HCA-1和RIL-175模型中,STING激动剂治疗虽然能诱导短暂的肿瘤生长抑制,但随后肿瘤迅速复发,且未能显著延长生存期。对治疗后肿瘤组织的分析显示,STING激动剂治疗组的B细胞比例显著升高。

进一步的转录组分析揭示,这些浸润的B细胞并非处于单纯的激活状态,而是表现出明显的调节性特征,包括 Il10Ebi3(IL-35亚基)以及 Havcr1(编码TIM-1)等基因的上调。提示 B 细胞向免疫抑制表型极化,介导了获得性耐药。

图片1.png

图1. ICB免疫治疗导致小鼠HCC中B细胞浸润显著增加

清除B细胞克服治疗耐药并抑制转移

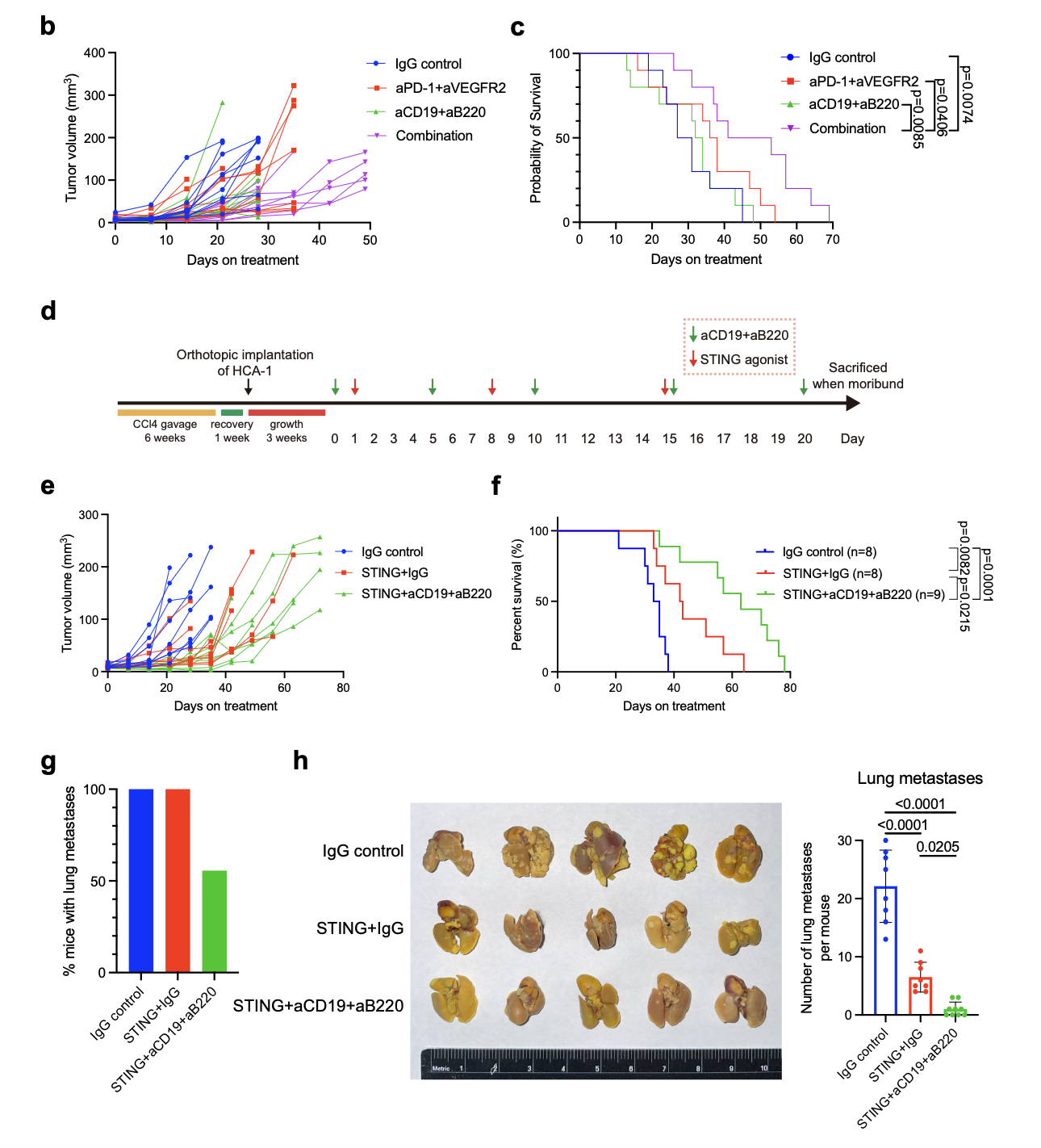
为了验证B细胞在治疗耐药中的功能,研究者在ICB耐药的HCA-1模型中,将B细胞清除抗体(抗CD19+抗B220)与STING激动剂或抗PD-1/抗VEGFR2疗法联合使用。结果令人振奋:B细胞的清除显著增强了STING激动剂的抗肿瘤活性,大幅延长了小鼠的生存期(图2)。

更为引人注目的是在RIL-175模型中的发现:当B细胞清除与“STING激动剂+抗PD-1+抗VEGFR2”三联疗法结合时,所有接受治疗的小鼠均实现了肿瘤的完全缓解,且在随后的肿瘤再次挑战实验中表现出完全的免疫记忆保护,未再成瘤(图3)。此外,在HCA-1高转移模型中,联合B细胞清除显著降低了肺转移的发生率和转移灶数量,提示B细胞在促进HCC远处转移中也扮演了重要角色。

图2. B细胞清除增强了免疫治疗在HCA-1模型中的抗肿瘤疗效并减少转移

图3. B细胞清除使STING激动剂联合双重ICB疗法在RIL-175模型中实现肿瘤完全消退

靶向TIM-1重塑B细胞功能并增强CD8+ T细胞免疫

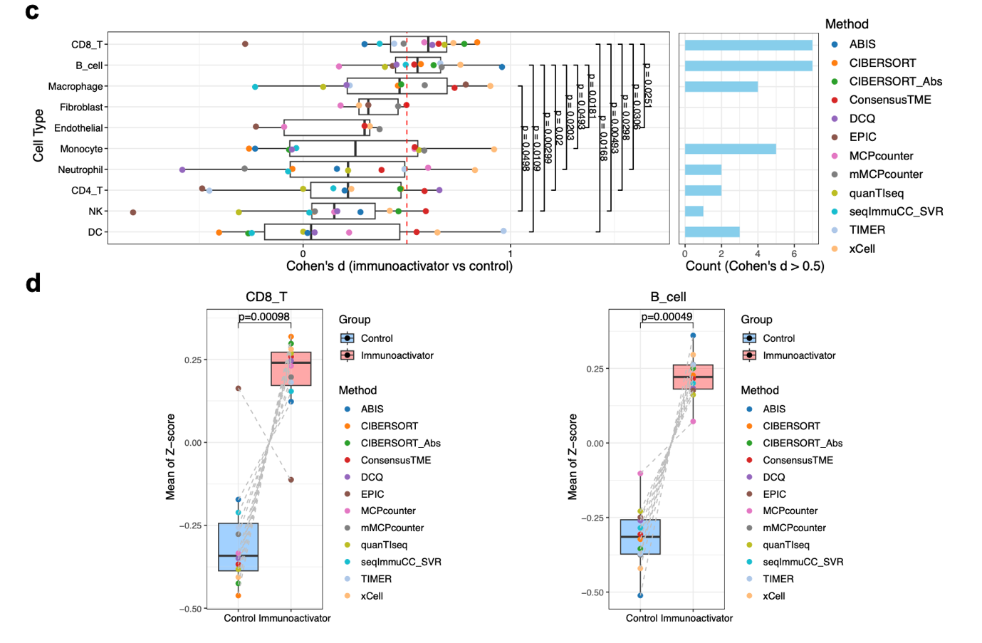
鉴于完全清除B细胞在临床上可能带来感染风险,研究者进一步探索了特异性靶向免疫抑制性B细胞亚群的策略。研究发现,STING激动剂治疗诱导的B细胞高表达免疫检查点分子TIM-1。在体外及体内实验中,使用抗TIM-1抗体阻断该通路,不仅能配合STING激动剂显著抑制肿瘤生长及肺转移,还能从根本上改变B细胞的功能表型。

转录组和流式细胞术分析表明,抗TIM-1治疗逆转了B细胞的免疫抑制状态,使其下调IL-10表达,转而上调MHC-II和CD86等抗原呈递相关分子的表达(图4)。这种“重编程”后的B细胞能够更有效地激活CD8+ T细胞,表现为肿瘤内IFN-γ+CD8+ T细胞比例的显著上升。这一结果揭示了TIM-1是介导B细胞免疫抑制功能的关键节点,阻断TIM-1可将“促癌”的调节性B细胞转化为“抗癌”的抗原呈递细胞。

图片4.png

图4. STING激动剂联合TIM-1阻断重塑B细胞功能并改善抗肿瘤疗效

临床相关性与转化前景

为了评估上述发现在人类HCC中的相关性,研究者分析了TCGA数据库及临床新辅助治疗的单细胞测序数据。结果显示,TIM-1+ B细胞特征基因集的高表达与HCC患者的较差总生存期显著相关。此外,在对抗PD-1治疗有响应的患者中,B细胞表现出更强的抗原呈递和活化特征,而无应答者则富集了TIM-1相关的免疫抑制信号。这进一步支持了在临床中通过靶向TIM-1或调节B细胞功能来增效ICB治疗的合理性。

图片5.png

图5.靶向B细胞增强HCC中STING激动剂疗效的机制模式图

结论

本研究首次系统阐明了B细胞在限制HCC免疫治疗(包括ICB和STING激动剂)疗效中的关键作用。研究发现,免疫治疗虽然激活了抗肿瘤免疫,但也诱导了TIM-1+ 调节性B细胞的代偿性浸润,后者通过分泌IL-10等机制抑制了T细胞的杀伤功能,导致获得性耐药。通过清除B细胞或特异性阻断TIM-1,可以打破这一免疫抑制反馈环路,重塑B细胞为抗原呈递表型,从而大幅增强CD8+ T细胞的抗肿瘤活性。

这一发现为克服HCC免疫治疗耐药提供了全新的视角和策略。特别是TIM-1作为B细胞特异性的免疫检查点,其阻断剂有望成为继PD-1/L1抑制剂之后,提升肝癌综合治疗效果的又一利器。未来的临床试验应重点关注B细胞亚群的动态变化,并探索抗TIM-1抗体与现有免疫疗法的联合应用前景。

参考文献

Liu X, Liu Z, Zhu C, et al. Inhibiting B cells enhances the efficacy of STING agonism or immune checkpoint blockade in hepatocellular carcinoma. Nat Commun. 2025;16:10416. doi:10.1038/s41467-025-66581-3

审批编号:CN-174994

过期日期:2026-12-17

声明:本材料由阿斯利康提供支持,仅供医疗卫生专业人士参考

责任编辑:肿瘤资讯-Skye
排版编辑:肿瘤资讯-Sally
版权声明
版权归肿瘤资讯所有。欢迎个人转发分享,其他任何媒体、网站如需转载或引用本网版权所有内容,须获得授权,且在醒目位置处注明“转自:良医汇-肿瘤医生APP”。