基于PAOLA-1研究,PRAP抑制剂奥拉帕利获批与贝伐珠单抗联合用于HRD阳性晚期卵巢癌一线维持治疗,该研究中不良事件(AEs)的管理策略对于临床实践具有重要的指导意义。2024年1月,Frontiers in Oncology期刊发表了一篇综述1,深入分析了PAOLA-1研究治疗中断的原因和AEs的特征,并为临床医生提供了AEs管理的实用建议,以期提升患者的生活质量并最大化维持治疗的效果。
研究背景
在卵巢癌治疗领域,奥拉帕利与贝伐珠单抗联合方案已获批用于新诊断晚期卵巢癌的一线维持治疗。尽管这一治疗方案展现出较好的安全性与耐受性,然而,在PAOLA-1试验2中有20%的受试者因治疗相关不良事件(TRAEs)而中断治疗。鉴于与该治疗方案相关的毒性可能会引发临床对于联合疗法应用的顾虑。本综述旨在深入分析PAOLA-1研究的安全性数据,特别关注治疗中断的原因和TEAEs概况,并提出了针对性的管理建议。
PAOLA-1研究的依从性和安全性特征
PAOLA-1是一项随机、双盲安慰剂对照研究2,旨在评估晚期高级别浆液性或子宫内膜样卵巢癌、输卵管癌或原发性腹膜癌患者,在一线接受铂类药物联合贝伐珠单抗治疗后达到部分或完全缓解,随后随机接受奥拉帕利+贝伐珠单抗 vs 安慰剂+贝伐珠单抗进行一线维持治疗的疗效与安全性。
治疗依从性
在PAOLA-1试验中,奥拉帕利+贝伐珠单抗组(148/535,27.7%)完成方案规定的最长2年治疗期的患者数量多于安慰剂+贝伐珠单抗组(53/267,19.9%)。

安全性特征
总体而言,与贝伐珠单抗+安慰剂(对照组)相比,奥拉帕利+贝伐珠单抗相关的最常见的TEAEs(≥20%)包括疲劳/乏力、恶心、高血压、贫血、淋巴细胞减少、呕吐和关节痛;主要(≥5%)3-4级TEAEs包括高血压(19% vs 30%)、贫血(17% vs <1%)、淋巴细胞减少(7% vs 1%)、疲劳/乏力(5% vs 1%)和中性粒细胞减少(6% vs 3%)。奥拉帕利+贝伐珠单抗组和对照组的治疗中断、剂量降低和停药比例分别为54%、41%、20%和24%、7%和6%。
PAOLA-1研究通过主动询问患者是否因为AE而中断治疗,这是其他研究没有采用的方法。这种主动询问可能导致PAOLA-1研究中记录的因AE导致的停药率相对较高。尽管如此,PAOLA-1研究的总体停药率与SOLO-1、PRIMA和ATHENA-MONO研究相似。此外,在不同风险的患者亚组中,奥拉帕利和贝伐珠单抗的耐受性特征保持一致,且这种耐受性与患者的生物标志物状态无关。在奥拉帕利和贝伐珠单抗治疗期间,毒性的管理主要通过减量和中断治疗来进行,很少需要降低奥拉帕利的剂量。大多数患者可以通过中断给药来妥善管理AE。
临床实践中TRAEs的管理
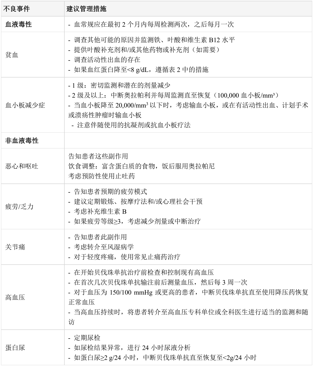
血液学毒性
贫血
在 PAOLA-1 研究中,超过一半的贫血事件为1级或2级(图1),贫血很少导致永久停止治疗。
建议在奥拉帕利+贝伐珠单抗维持治疗开始时频繁监测血液学毒性。前12个月应每月进行一次血象检查,此后应定期检查,以监测治疗期间任何参数的临床显著变化。如果出现贫血,还需要分析其他可能的原因,建议监测铁、叶酸和维生素 B12 水平。当血红蛋白值降至 8 g/dL 以下时,应考虑降低奥拉帕利剂量和/或输血(表1)。如果减量后血红蛋白降至 8 g/dL 以下或需要定期输血,则建议停止奥拉帕利治疗。
表1 贫血管理建议方案
血小板减少
在 PAOLA-1 研究中,奥拉帕利+贝伐珠单抗组有8%的患者报告了任何级别的血小板减少或血小板计数降低(图1),但无事件导致停止治疗。
尽管奥拉帕利相关血小板减少似乎很少转化为出血风险,但1级血小板减少(血小板 < 75,000/mm3)需要密切监测或减量(表2)。如果发生≥2级血小板减少,应中断奥拉帕利治疗,并每周监测一次,直至血小板恢复至100,000/mm3水平。当血小板计数低于20,000/mm3,或伴有活动性出血或计划进行侵入性操作,或患有溃疡性肿瘤时,建议输注血小板。此外,接受抗凝剂或抗血小板治疗的患者在血小板计数较高或中断抗凝时也应考虑输血。
表2 奥拉帕利+贝伐珠单抗治疗的TRAEs的管理建议
骨髓增生异常综合征/急性髓系白血病(MDS/AML)
在PAOLA-1研究中,奥拉帕利+贝伐珠单抗组和对照组分别报告了1.7%和2.2%的MDS/AML病例。MDS/AML 被认为是奥拉帕利治疗的重要已确定风险。
非血液学毒性
恶心和呕吐
在PAOLA-1研究中,多数恶心和呕吐事件为1-2级(图1),大多数患者无需停药。胃肠道毒性通常在治疗早期发生,且易于管理。奥拉帕利+贝伐珠单抗组约19.4%患者报告了恶心和呕吐,其中55.4%的患者需要治疗。此外,与老年患者相比,小于65岁的患者中恶心和呕吐的发生率更高(组间差值>5%)。
营养方面,建议食用清淡、易于消化,以及富含蛋白质的食物。在服药时间方面,在早餐和晚餐后服用奥拉帕利片剂可能有所帮助。对于反复呕吐的患者,使用抗呕吐治疗(例如甲氧氯普胺)可能有助于避免剂量调整或治疗中断。
疲劳/乏力
接受奥拉帕利+贝伐珠单抗治疗的患者中有53%的患者经历了疲劳或乏力,5.2%的患者为3级疲劳。这些TRAEs的报告较早,中位发病时间为0.72个月,中位解决时间为2.10个月。
尽管治疗相关的疲劳是PARP抑制剂的常见副作用,但一些主观和客观原因,如之前的化疗、贫血、营养不良、情绪困扰或失眠,也可能导致疲劳的发生(见表2)。可采取定期运动、按摩疗法和/或心理社会干预等措施。对于有3级疲劳的患者,如果疲劳难以忍受或长期持续,可能需要减少剂量或中断治疗。
关节痛
奥拉帕利+贝伐珠单抗组有22%的患者出现关节痛,这一比例低于对照组(24%)(图1)。医疗专业人员需要警惕该AE,并向患者提供相关信息,以便在必要时能够及时将患者转诊至风湿病科进行专业治疗。对于轻度的关节痛可采用常规止痛药,但严重疼痛可能需要使用皮质类固醇或甲氨蝶呤(表2)。
高血压
奥拉帕利+贝伐珠单抗组报告的高血压事件比例为45.8%,低于对照组(59.9%)(图1),高血压很少引起奥拉帕利剂量的调整,也未导致治疗中断。首次高血压事件发生在治疗的12个月内。高血压事件或与贝伐珠单抗治疗有关,由于该事件主要发生在贝伐珠单抗治疗期间。
对于已经存在高血压病史的患者,在开始贝伐珠单抗治疗前,应确保血压得到有效控制。所有患者在进行贝伐珠单抗输注前后都应监测血压,之后每3周监测一次。如果患者血压达到或超过150/100毫米汞柱,应暂停贝伐珠单抗治疗,直至通过抗高血压药物将血压降至正常水平。如果高血压持续存在,患者应转至高血压专科接受进一步的监测和治疗(表2)。
蛋白尿
蛋白尿是贝伐珠单抗引起的常见副作用之一,特别是在有高血压病史的患者中。在PAOLA-1研究中,奥拉帕利+贝伐珠单抗组(5.8%)的蛋白尿事件低于对照组(15.4%)(图1)。大多数首次蛋白尿事件发生在研究的前450天内,这与贝伐珠单抗治疗有关。
接受贝伐珠单抗治疗的患者需定期进行尿液评估。如果连续两次尿液测试呈阳性,应进行24小时尿液分析。如果24小时尿蛋白≥2克/24小时,应中断贝伐珠单抗治疗,直到恢复到<2克/24小时(表2)。
研究者说
PAOLA-1研究结果表明,奥拉帕利与贝伐珠单抗的联合作为维持治疗手段,为患者带来了显著的临床益处,并且其毒性特征可管理,未对患者生活质量造成负面影响。大多数TRAEs可通过预防性措施、支持性用药、适时中断治疗或调整剂量得到有效的管理。尽管目前缺乏关于长期应用奥拉帕利+贝伐珠单抗的广泛真实世界数据,但根据现有的文献综述和临床经验,我们认为这种联合疗法的益处大于潜在风险。因此,对于符合条件且可能受益的患者,不应剥夺他们继续接受贝伐珠单抗联合奥拉帕利维持治疗的机会。
1. Romero I, Guerra E, Madariaga A, Manso L. Safety of bevacizumab and olaparib as frontline maintenance therapy in advanced ovarian cancer: expert review for clinical practice. Front Oncol. 2024 Jan 29;13:1304303. doi: 10.3389/fonc.2023.1304303.
2. Ray-Coquard I, Pautier P, Pignata S, Pérol D, González-Martín A, Berger R, et al. Olaparib plus bevacizumab as first-line maintenance in ovarian cancer. N Engl J Med (2019) 381:2416–28. doi: 10.1056/NEJMoa1911361.
声明:本材料由阿斯利康支持,仅供医疗卫生专业人士参考
审批编号:CN-145909
有效期至:2025年5月31日
排版编辑:肿瘤资讯-邓文普






苏公网安备32059002004080号