您好,欢迎您

山一大一附院(省千佛山医院)肿瘤中心、肺癌中心王俊教授团队在MedComm报道免疫相关的不良事件风险

04月08日
来源:肿瘤资讯

以免疫检查点抑制剂为主的免疫治疗是多种晚期肿瘤的标准治疗方案,但免疫相关的不良事件(irAE)严重影响了患者生活质量和预后,限制了其临床持续性应用。因此,在免疫治疗开始前识别irAE发生风险、发现无创性irAE预测标志物至关重要。


图片1.png


4月5日,山一大一附院(省千佛山医院)肿瘤中心、肺癌中心王俊教授课题组在MedComm 杂志(一区,影响因子10.7)在线发表了题为“Peripheral blood mononuclear cells profiling revealed biomarkers that predict PD-1 inhibitor-induced immune-related adverse events”的研究论文。该研究成果补充了目前irAE预测标志物的不足,为免疫治疗安全用药提供了保障。


图片2.png


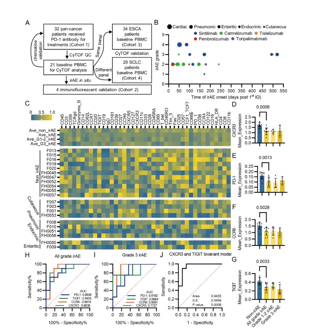
该研究在内部队列中针对接受免疫治疗患者的基线外周血单个核细胞(PBMC)41种蛋白表达进行了质谱流式分析。结果显示,与未发生irAE的患者比较,发生irAE患者的基线PBMC亚群趋化因子受体CXCR3和CCR6表达普遍降低;GZMB+CD57lowNK细胞亚群CCR6低表达可精准预测irAE和严重irAE;CXCR3配体CXCL9/CXCL10/CXCL11在外周血和受累器官中的表达水平呈反向增高。研究还发现,可预测irAE的PBMC标志物CXCR3和CCR6不能同步预测免疫治疗的疗效。这些发现在多个独立irAE队列、免疫相关的肠炎、免疫相关的肺炎患者中得到验证。本研究首次揭示了外周血CXCR3和CCR6低表达是发生irAE的独立风险因素,为临床早期识别高危irAE提供了可靠的、无创性预测标志物,同时证实了免疫治疗毒性和疗效预测标志物的分离现象,描绘了外周血和受累器官免疫细胞异质性图景,也为未来探索趋化因子信号参与irAE发生机制及干预措施提供了新思路。



山东第二医科大学硕士研究生谢虹为论文共同第一作者,山一大一附院(省千佛山医院)肿瘤中心、肺癌中心王俊教授为第一作者和通讯作者。本研究得到了国家自然科学基金、山东省自然科学基金、北京市希思科临床肿瘤学研究基金项目资助。近年来,王俊课题组围绕免疫治疗疗效和irAE预测及机制,开展了多项探索性研究,已在MedComm、Cancer Immunol Immunother、JCI Insight等杂志发表多篇原创性研究论文。



END

责任编辑:肿瘤资讯-Yuno
排版编辑:肿瘤资讯-HYF


免责声明
本文仅供专业人士参看,文中内容仅代表广东省千佛山医院官方订阅号立场与观点,不代表肿瘤资讯平台意见,且肿瘤资讯并不承担任何连带责任。若有任何侵权问题,请联系删除。

评论
04月08日
苗得芬
费县人民医院 | 肿瘤内科
好好学习天天向上