您好,欢迎您

Pennogenin 3-O-β-chacotrioside对伯基特淋巴瘤的抑制作用及其机制研究

03月23日
作者:邓玲 桑威
单位:徐州医科大学附属医院血液科淋巴瘤中心
来源:中草药


桑威
医学博士,副教授,主任医师,博士生导师

徐医附院细胞研究和转化医学中心副主任
徐医附院血液科科副主任,淋巴瘤病区主任
中华医学会血液学分会淋巴细胞疾病学组委员
中国抗癌协会淋巴瘤专委会委员
中国EBV相关疾病工作组秘书长
中国抗癌协会血液肿瘤专业委员会青年委员
中国抗癌协会血液肿瘤委员会慢淋工作组委员
中国抗癌协会第一届T细胞淋巴瘤工作组委员
中国老年医学会血液学分会淋巴瘤学组委员
江苏省淋巴瘤联盟副主席
江苏省医学会血液学分会淋巴瘤学组委员
江苏省“六大人才高峰”人才培养对象
江苏省“科教强卫工程”青年医学人才

邓玲

徐州医科大学附属医院血液科淋巴瘤中心
2023级硕士研究生

研究背景

淋巴瘤是全球最常见的癌症之一,伯基特淋巴瘤(BL)是具有高度侵袭性的非霍奇金淋巴瘤,来源于滤泡生发中心B细胞。化疗是治疗晚期和复发性病例的主要方法,采用单克隆抗CD20抗体利妥昔单抗联合化疗作为一线治疗方案,能显著增加大部分患者的缓解率和长期生存率,但由于伯基特淋巴瘤的异质性和侵袭性,仍有部分患者的病情无法得到改善。

七叶一枝花(百合科重楼属,学名:Paris polyphylla Sm.)是我国治疗各种形式癌症的传统中草药,其活性成分在抗菌、消炎、抑制肿瘤等方面具有良好作用。P3C是一种从七叶一枝花乙醇提取物( ethanolic extract from P. polyphylla,EEPP)中分离的有效活性成分,Lin等发现EEPP在人结直肠癌细胞中具有抑癌疗效,其作用机制是通过增加自噬相关蛋白 LC3 和 Beclin1 的表达调节自噬来抑制肿瘤细胞的活性。七叶一枝花其他提取物如皂苷类成分能够抑制多种肿瘤细胞(如结肠癌、脑胶质瘤、骨髓瘤和前列腺癌等)的增殖和侵袭,增强肿瘤细胞的凋亡。刘玉莲等发现重楼皂苷Ⅱ促进弥漫大B淋巴瘤细胞凋亡。有研究发现重楼对白血病CEM/VCR细胞多药耐药具有逆转作用。但关于P3C对于淋巴瘤的抑制作用及其分子机制目前未有研究进行报道。

研究目的

探讨七叶一枝花活性成分Pennogenin 3-O-β-chacotrioside(P3C)抑制伯基特淋巴瘤(BL)细胞Raji和CA46增殖及其作用机制,以及P3C联合化疗药物依托泊苷(VP-16)对BL细胞增殖和存活的影响。

研究方法

细胞计数试剂盒(Cell Counting Kit-8,CCK-8)检测不同浓度的P3C、以及P3C联合VP-16对BL细胞株细胞增殖的影响;流式细胞术检测其对细胞株周期和凋亡的影响;Western blot检测周期、凋亡和自噬相关蛋白表达情况;RT-qPCR技术检测P3C对BL细胞株自噬相关基因表达的影响。以免疫缺陷鼠移植瘤模型为研究对象,设置模型组及 P3C组(10 mg/kg),活体成像技术观察 P3C对体内肿瘤生长的影响;Western blotting 检测 Ki67 、凋亡相关蛋白Caspase-3、PARP的表达。

研究结果

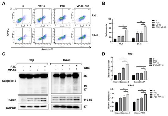
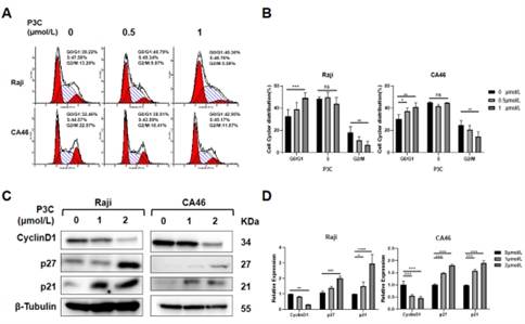
P3C可呈剂量依赖性抑制Raji和CA46细胞活力,半抑制浓度(Half maximal inhibitory concentration,IC50)分别为1.12μmol/L和0.97μmol/L,并诱导细胞周期G0/G1期阻滞;P3C显著增加了细胞株凋亡细胞的比例,细胞凋亡蛋白Caspase-3、 Caspase-9、PARP等表达增加,自噬相关基因及蛋白LC3-Ⅱ、ATG5、ATG7表达增加,P62表达减少,与对照组比较差异均具有统计学意义(P均<0.05)。

另外,研究发现P3C诱导磷酸化P38蛋白表达显著增加,ERK蛋白表达下降(P均<0.05)。进一步,研究发现P3C和依托泊苷具有良好的协同作用,联合指数(Combination Index,CI)<1;与单药组相比,药物联合组对Raji和CA46细胞杀伤作用更强;且进一步促进P38和降低ERK磷酸化水平(P均<0.05)。体内实验中,与模型组比较,P3C能够明显抑制肿瘤生长(P<0.01);P3C组肿瘤组织中 Ki67蛋白表达明显降低(P<0.01),Caspase-3、PARP蛋白表达显著升高(P<0.05)与细胞实验结果一致。

图2.jpg

图1.P3C 抑制BL细胞增殖  A-B用不同浓度的P3C 处理Raji和CA46细胞24h,CCK-8法检测细胞增殖情况

图3.jpg

图2. 3C影响BL细胞周期  A-B.不同浓度的P3C处理Raji和CA46细胞24h,流式细胞术检测细胞周期C-D.不同浓度的P3C处理Raji和CA46细胞24h,Western blot实验检测细胞周期相关蛋白表达

图4.jpg

图3. P3C通过线粒体途径诱导Raji和CA46细胞凋亡    A-B.不同浓度的P3C处理Raji和CA46细胞24h,流式细胞术检测细胞凋亡  C-D. Western blot实验检测Caspase-3 、PARP蛋白表达  E-F. Caspase-3 、PARP、Caspase-9 、BAX、Cyt c、BCL-2和XIAP蛋白表达水平

图5.jpg

图4. P3C诱导Raji和CA46细胞自噬   A.不同浓度的P3C处理Raji和CA46细胞24h,RT-PCR技术检测自噬相关基因表达水平  B-C.Western blot实验检测自噬相关蛋白LC3-Ⅱ、Beclin1、ATG5、ATG7和P62的表达

图6.jpg

图5. P3C调控Raji和CA46细胞MAPK 信号通路中相关蛋白表达  A不同浓度的P3C处理Raji和CA46细胞24h,Western blot实验检测P38和ERK1/2磷酸化蛋白表达  B.P38和ERK1/2磷酸化蛋白表达统计结果(p-P38、p-ERK1/2分别以P38、ERK1/2的表达量为参照进行分析)

图7.jpg

图6. P3C与依托泊苷具有协同作用  A.CCK-8法检测P3C联合依托泊苷处理Raji和CA46细胞  B.计算药物协同指数CI值

图8.jpg

图7. P3C与依托泊苷联合诱导BL细胞凋亡  A-B.P3C联合依托泊苷处理Raji和CA46细胞24h,流式细胞术检测细胞凋亡  C-D Western blot实验检测Casapse-3和PARP蛋白表达水平. 注:P3C+VP-16与对照组(P3C 1μmol/L、VP-16 1μmol/L)比较,*P<0.05;**P<0.01;***P<0.001

图9.jpg

图8. P3C联合依托泊苷调控BL细胞中MAPK 信号通路.A-B Western blot实验检测P38和ERK1/2磷酸化蛋白表达水平(p-P38、p-ERK1/2分别以P38、ERK1/2的表达量为参照进行分析). 注:P3C+VP-16与对照组(P3C 1μmol/L、VP-16 1μmol/L)比较,*P<0.05;**P<0.01;***P<0.001

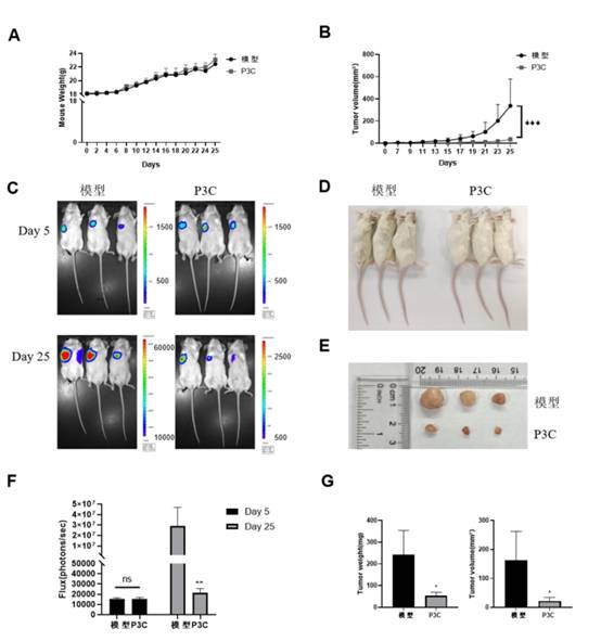
为进一步研究 P3C 的体内抗肿瘤效果,利用免疫缺陷鼠建立伯基特淋巴瘤Raji细胞皮下荷瘤模型,给予P3C进行干预,结果发现,实验期间各组小鼠体质量均缓慢增加(图9-A),组间无显著性差异。采用活体成像技术,对各组肿瘤细胞荧光数值进行比较分析;发现P3C组的荧光,肿瘤质量、体积及生长速度显著低于模型组(P<0.01),提示P3C组能显著抑制裸鼠皮下移植瘤的生长(图9-B~G)。

图10.jpg

图9. P3C对免疫缺陷鼠体内移植瘤生长的影响
A小鼠体质量变化;B小鼠肿瘤体积变化;C-G 皮下荷瘤2天荧光强度,实验结束后,各组小鼠皮下移植瘤荧光强度,以及肿瘤体积和肿瘤质量;与模型组比较:*P<0.05, **P<0.01,***P<0.001;

图11.jpg

图10. P3C对肿瘤组织中Ki67蛋白、凋亡蛋白Caspase-3、PARP的影响. A-B Western blot实验检测Ki67、Caspase-3、PARP蛋白表达水平

研究结论

P3C七叶一枝花活性成分P3C可以有效抑制BL细胞的增殖,诱导其发生凋亡、自噬和细胞周期G0/G1期停滞,以及其在体内的生长和增殖。同时能够加强化疗药物依托泊苷对于伯基特淋巴瘤细胞的杀伤作用,并且可能通过调控 P38 MAPK/ERK信号通路实现抗肿瘤作用。



责任编辑:肿瘤资讯-Elva
排版编辑:肿瘤资讯-Elva