肝细胞癌(HCC)是全球范围内导致癌症相关死亡的主要原因之一,其治疗反应异质性极大限制了免疫检查点抑制剂(ICIs)的临床获益。尽管PD-1/PD-L1通路阻断在部分患者中显示出持久疗效,但单一疗法客观缓解率仅为15%—25%,提示亟须探索新的免疫调控靶点。B7/CD28家族作为免疫检查点的核心分子家族,在维持免疫耐受与抗肿瘤免疫平衡中发挥关键作用。本研究通过整合单细胞RNA测序(scRNA-seq)、转录组学及多色免疫荧光技术,系统描绘了B7/CD28家族在肝癌微环境中的细胞分布与通讯网络,并验证了B7H3(CD276)作为独立预后标志物的临床价值。
图1 研究流程图
研究背景
肝细胞癌占原发性肝癌的85%—90%,其肿瘤免疫微环境(TIME)的复杂性决定了免疫治疗疗效。B7/CD28家族包含B7-1(CD80)、B7-2(CD86)、PD-L1(CD274)、PD-L2(PDCD1LG2)、ICOSL、B7H3(CD276)、VISTA(VSIR)等多个成员,分别与CD28、CTLA-4、PD-1、ICOS等受体结合,构建精细的免疫调控网络。既往研究多聚焦于PD-L1的表达模式,但其他B7家族成员在HCC中的系统表达特征及其介导的细胞间通讯仍不明确。单细胞技术的兴起为解析时空异质性提供了可能,但缺乏整合多中心数据与临床队列的系统性研究。本研究旨在填补这一空白,明确B7/CD28家族的预后价值,为精准免疫治疗提供新靶点。
研究方法
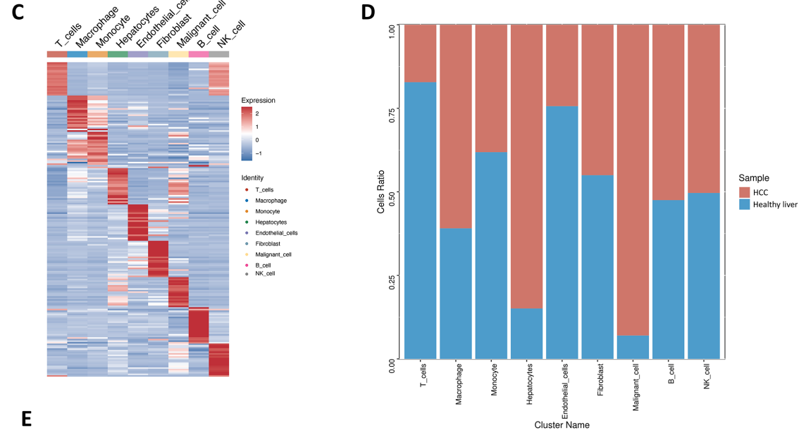
单细胞数据整合与质控:本研究从公共数据库获取4个scRNA-seq数据集(GSE136103、GSE168933、GSE125449、GSE149614),涵盖42例肝组织样本(18例HCC,24例正常肝组织),共89246个细胞。使用Seurat v4.0软件进行质控,排除基因数<200或>9000、线粒体基因比例>20%及红系基因>5%的低质量细胞。通过FindVariableFeatures函数筛选2000个高变基因,采用FindIntegrationAnchors方法消除批次效应,最终整合数据用于下游分析。
细胞注释与通讯分析:基于已知谱系标志物手动注释8种细胞类型:肝细胞(ALB、HNF4A)、恶性细胞(GPC3、AFP)、单核细胞(CCR2、S100A8)、巨噬细胞(CD163、CLEC4F)、NK细胞(NCR1、NKG7)、B细胞(CD79A、MS4A1)、T细胞(CD3D、CD3E)及成纤维细胞(COL1A1、FAP)。使用CellPhoneDB v4.0进行配体-受体互作分析,针对B7/CD28家族蛋白特异性构建受体-配体对,通过1000次置换检验计算通讯概率与P值。
预后模型构建:从癌症基因组图谱(TCGA)获取377例肝细胞癌(LIHC)患者的RNA-seq数据(TPM格式)及临床信息,排除随访<30天或生存状态缺失者,最终纳入365例。采用glmnet包进行Lasso-Cox回归分析,筛选与总生存期(OS)最相关的B7家族成员。通过10折交叉验证确定最优λ值,计算风险评分并以中位数分为高风险组与低风险组。采用Kaplan-Meier法绘制生存曲线,log-rank检验比较差异,时间依赖性ROC分析评估模型效能。
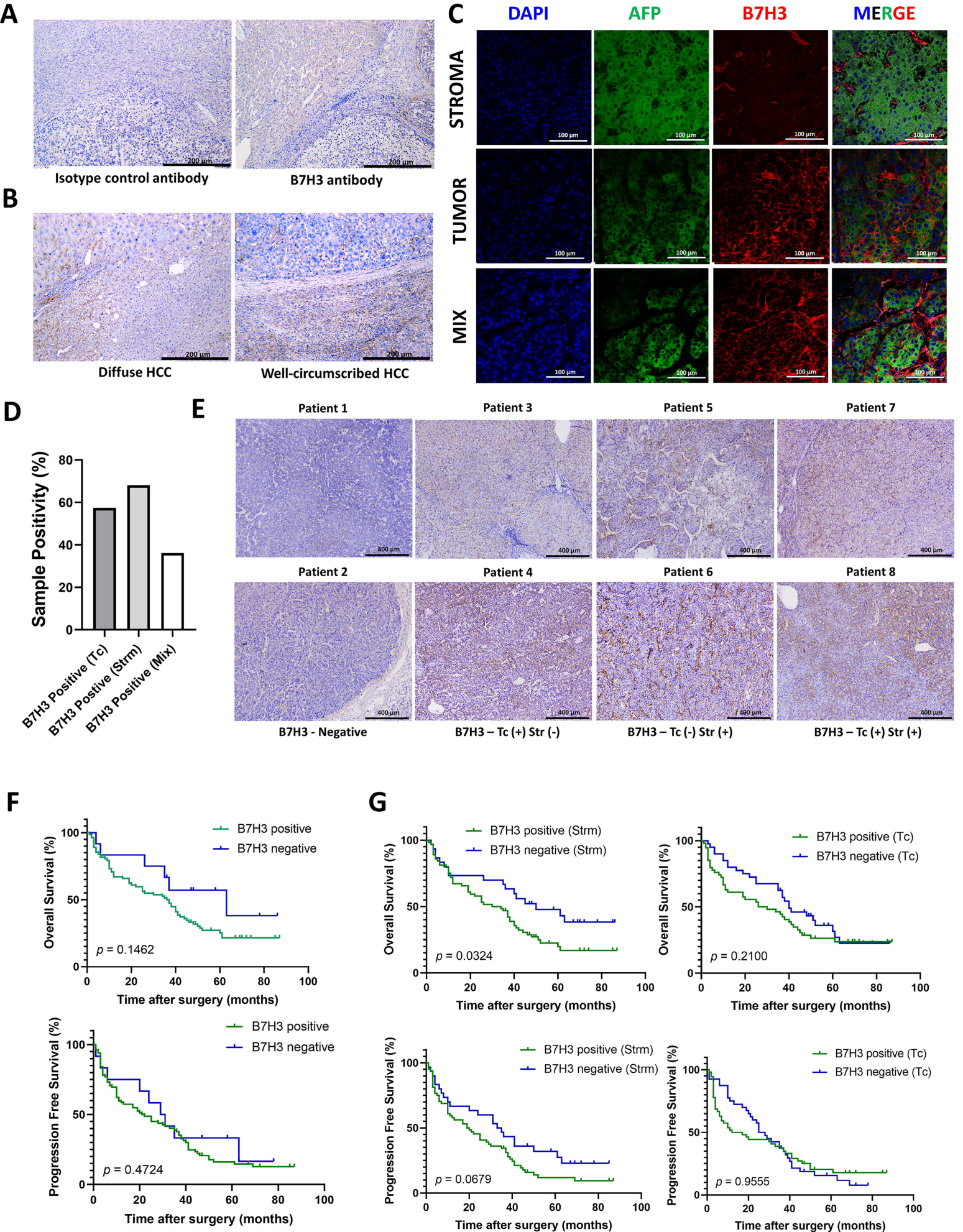
临床队列验证:回顾性收集2015年3月至2019年9月广东省湛江中心人民医院94例HCC切除患者标本,中位年龄55岁,男性84例。采集临床病理参数包括肿瘤大小、结节数、卫星灶、血管侵犯、AFP水平等。随访截止至2021年8月31日,中位OS为21-40个月,中位无进展生存期(PFS)为30.5个月。采用免疫组化(IHC)检测B7H3表达,以兔IgG同型对照(3900)验证特异性。多色免疫荧光使用TSAP-Plus荧光三重染色试剂盒,DAPI复染核,Olympus IX-71显微镜成像。
统计分析:临床数据采用GraphPad Prism 8.0分析。B7H3表达与临床病理特征的关联采用χ²检验或Fisher精确检验。生存分析使用Kaplan-Meier法,log-rank检验评估组间差异。P < 0.05为统计学显著性。
研究结果
B7/CD28家族在肝癌微环境中的细胞分布特征
整合89246个单细胞数据后,t-SNE降维可视化显示37个细胞亚群。与健康肝组织相比,肝癌组织中巨噬细胞、恶性细胞比例显著升高,而肝细胞比例下降。B7/CD28家族蛋白在巨噬细胞、单核细胞、T细胞、肝细胞、恶性细胞及内皮细胞中呈现差异表达。具体而言,肝癌组织中CD80、CD86、PD-L1、HHLA2、NCR3LG1及B7H3表达上调,而PDCD1、VTCN1、VSIR表达下调,提示肿瘤状态下该家族成员呈动态重塑。



基于B7/CD28家族的细胞间通讯网络
CellPhoneDB分析显示,肝癌组织中巨噬细胞、内皮细胞、肿瘤细胞、成纤维细胞及NK细胞间的通讯强度显著高于正常肝组织。配体-受体对分析揭示PD-L1-PD-1、CD80-CTLA-4、CD86-CD28、B7H3-TREML2等关键互作在肿瘤细胞与基质细胞间频繁发生。值得注意的是,B7H3作为广泛表达的配体,可与TREML2受体在T细胞、NK细胞及单核细胞上结合,介导免疫抑制信号传递。这种跨细胞类型的通讯网络表明B7/CD28家族是TIME中多维免疫调控的核心枢纽。




B7H3是肝癌预后的独立风险因素
单因素Cox回归分析显示,在14个B7家族成员中,仅B7H3(HR = 0.77, 95%CI=0.46~1.30, P = 0.222)与OS相关。Lasso回归进一步筛选,B7H3是唯一保留在预后模型中的特征基因。基于B7H3表达水平构建的风险评分将365例TCGA患者分为高风险组(n = 183)与低风险组(n = 182),Kaplan-Meier分析显示低风险组OS显著延长(P = 0.0222)。时间依赖性ROC曲线显示1年、3年、5年生存预测的AUC分别为0.631、0.571和0.549,证实B7H3具有中等预测效能。


临床队列验证B7H3表达模式与预后关联
在94例HCC切除患者中,IHC检测显示B7H3在90%(85/94)的肿瘤组织中呈阳性表达,其中弥漫型HCC阳性率为90.5%(19/21),结节型为90.4%(66/73)。多色免疫荧光揭示B7H3存在三种定位模式:仅肿瘤细胞表达(Tc+,占57.5%)、仅基质表达(Strm+,占68%)及混合表达(占36%)。基质B7H3阳性定义为非恶性细胞(成纤维细胞、内皮细胞、巨噬细胞等)的着色。
生存分析显示,总体B7H3阳性与否对OS(P = 0.1462)和PFS(P = 0.4724)无显著影响。然而,基质B7H3阳性患者OS显著缩短(P = 0.0324),而肿瘤细胞B7H3表达与OS(P = 0.2100)及PFS(P = 0.9555)均无关联。多因素Cox回归校正年龄、性别、HBV感染、肿瘤大小、血管侵犯等因素后,基质B7H3阳性仍是OS的独立危险因素(HR = 2.31, 95%CI= 1.18~4.52, P = 0.014)。

B7H3表达与临床病理特征的关联
基质B7H3高表达与肿瘤直径>50 mm(P = 0.024)、卫星结节形成(P = 0.018)及高AFP水平(>300 ng/mL,P = 0.041)显著相关,而与年龄、性别、肝硬化、HBV感染无统计学差异。这表明基质B7H3表达与肿瘤侵袭性生物学行为密切相关。
本研究通过多组学整合分析,系统阐明了B7/CD28家族在肝癌免疫微环境中的表达异质性及通讯网络,证实B7H3是预测HCC预后的关键分子。特别重要的是,基质而非肿瘤细胞B7H3表达是独立不良预后因素,这一发现突破了传统仅关注肿瘤细胞标志物的局限,强调了肿瘤间质在免疫逃逸中的核心作用。B7H3通过TREML2受体与多种免疫细胞互作,形成免疫抑制性微环境,促进肿瘤进展。因此,靶向B7H3的免疫治疗策略可能通过阻断基质-免疫细胞间通讯,恢复T细胞与NK细胞功能,为晚期HCC患者提供新的治疗选择。未来需开展多中心前瞻性研究,并探索抗B7H3联合PD-1/PD-L1阻断的协同效应,以推动临床转化。
Cai Y, Liu X, He T, et al. Unveiling B7/CD28 family proteins in hepatocellular carcinoma: insights into communication and prognostic significance. Front Immunol. 2025;16:1583597. Published 2025 Jul 30. doi:10.3389/fimmu.2025.1583597
审批号:CN-174971
审批时间:2025-12-15
有效期至:2026-12-23
声明:本材料由阿斯利康提供支持,仅供医疗卫生专业人士参考。
排版编辑:肿瘤资讯-李鑫






苏公网安备32059002004080号