您好,欢迎您

【JCO】NCI发布转移性乳腺癌有意义的合适临床研究终点

2018年09月26日
编译:肿瘤资讯编辑部
来源:肿瘤资讯

研究终点对于临床研究至关重要。鉴于此,NCI乳腺癌指导委员会成立工作组就转移性乳腺癌临床研究有意义的合适终点达成具体共识,重点关注乳腺癌的生物亚型和各线治疗。近期,这一报告在JCO杂志发表。

                          背景

转移性乳腺癌的自然病程存在显著的异质性,各个亚型患者的总生存、治疗选择和从治疗中的获益存在显著差异。临床研究的生存结局取决于许多因素,包括既往治疗的线数和治疗方案、疾病的部位和严重程度、毒性。特定方案治疗完成后,预期的进展后生存会影响最佳终点的选择:当总生存期(OS)以年为单位衡量且患者会接受多线治疗时,无进展生存期(PFS)可能是治疗结局更有意义的指标。相反,对于预后很差的患者,例如三阴性转移性乳腺癌,预期进展后生存时间短,总生存可能是最合适的终点。无进展生存期的获益与毒性之间的平衡至关重要,虽然目前这一方面的研究数据不足。对于这种情况,最近几项随机研究都达到了主要终点,但因为毒性而未获得监管部门批准或改变临床实践。这就告诫我们,在进行转移性乳腺癌临床研究设计、实施、解读时,有必要将患者报告结局和毒性纳入终点。2007年,美国FDA提供了临床研究终点的行业正式指导,但这一指导并未针对特定的疾病。美国《处方药申报者付费法案》第五版强制规定药物开发必须以患者为中心,并且正在不断将患者报告的结局作为新疗法获益的评定指标。鉴于此,NCI乳腺癌指导委员会成立工作组就转移性乳腺癌临床研究终点达成具体共识,重点关注乳腺癌的生物亚型和各线治疗。

                         方法

NCI乳腺癌指导委员会召集乳腺肿瘤内科医师、患者教育工作者、生物统计学家、FDA联络人成立工作组,系统回顾目前的文献,包括原创报告、综述、荟萃分析,以确定治疗现状、最新临床研究数据、四种乳腺癌生物亚型的发展过程,并且根据美国政府临床研究登记网站正在进行的各种亚型转移性乳腺癌的临床研究,对预设主要终点进行系统回顾。外部数据来自制药和生物技术行业、真实世界临床数据专家、生活质量和患者报告结局专家、以及用于评定临床获益程度的综合指标。

                         结果 

系统性检索文献, 2000-2017年期间发表的转移性乳腺癌临床研究终点的相关文献共375篇,剔除其中75篇手术、44篇放疗、30篇早期术后辅助、26篇生物指标、22篇亚组研究、32篇其他研究后,根据其余146篇文献制定推荐意见。转移性乳腺癌临床研究适当终点推荐意见主要是关于各亚型乳腺癌和各线治疗以及绝对和相对获益程度,可以代表有意义的临床获益。

 临床研究终点及其定义总结见下表1。

表1. 临床研究终点及其定义

1.PNG

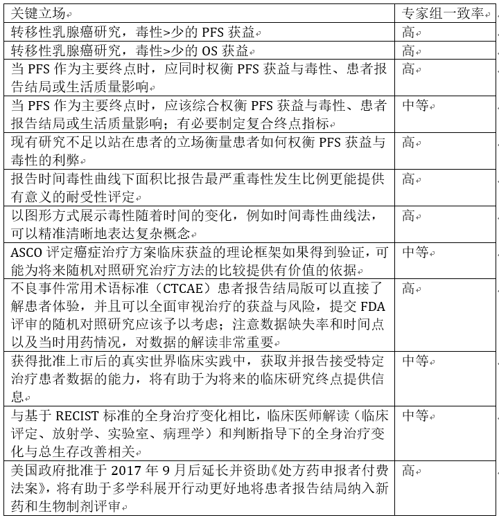
专家组认为,考虑到不同亚型乳腺癌生物学的异质性,参加晚期乳腺癌系统性治疗临床研究的预期解决存在较大差异,需要对研究终点进行合适的选择。专家组就关键立场发表声明,并给出专家组内部的一致率,总结见下表。

2.PNG

表2. 关键立场声明

参考文献

National Cancer Institute Breast Cancer Steering Committee Working Group Report on Meaningful and Appropriate End Points for Clinical Trials in Metastatic Breast Cancer. Published at jco.org on September,2018.

责任编辑:肿瘤资讯-刘立轩

                   

相关阅读