您好,欢迎您

STTT|沈琳、虞先濬、周军教授团队成果:SHR-1701联合AG方案一线治疗晚期胰腺癌,ORR 32.1%、mOS 10.3个月

2025年12月29日
编译:肿瘤资讯
来源:肿瘤资讯

近日,北京大学肿瘤医院沈琳教授、周军教授和复旦大学附属肿瘤医院虞先濬教授领衔的一项1b/2期临床研究结果发表于《信号转导与靶向治疗》(Signal Transduction and Targeted Therapy,STTT)(IF 52.7)杂志。该研究评估了抗PD-L1/TGF-βRII双功能融合蛋白SHR-1701联合白蛋白紫杉醇和吉西他滨(AG方案)一线治疗晚期胰腺导管腺癌的疗效与安全性,结果显示该联合方案客观缓解率(ORR)32.1%,疾病控制率(DCR)78.6%,中位总生存期(mOS)达10.3个月,且在PD-L1阳性患者中展现出更为突出的生存获益(mOS 18.8个月)研究结果表明,SHR-1701联合AG方案在晚期或转移性胰腺导管腺癌一线治疗中显示出良好的抗肿瘤活性和可控的安全性。


微信图片_20251229212938_1702_66.png

突破胰腺癌免疫治疗困局:双靶点阻断策略的临床探索

胰腺导管腺癌(PDAC)是一种高度侵袭性的恶性肿瘤,位居癌症相关死亡原因的第三位,其死亡率与发病率接近。由于胰腺位置深在且早期症状隐匿,大多数患者在确诊时已处于晚期或转移阶段,失去了根治性手术的机会。目前,白蛋白紫杉醇联合吉西他滨是晚期胰腺癌的标准一线化疗方案之一,但生存获益有限。免疫检查点抑制剂在多种实体瘤中取得了突破性进展,然而在胰腺癌中收效甚微,主要原因在于胰腺癌具有高度免疫抑制性的肿瘤微环境,其中TGF-β信号通路发挥着关键作用——它不仅直接抑制效应性T细胞功能,还促进调节性T细胞和髓源性抑制细胞的分化与募集,同时驱动胰腺癌特征性的致密纤维化间质形成,构成药物渗透和免疫细胞浸润的物理屏障。

SHR-1701是一种由抗PD-L1的IgG4单克隆抗体与TGF-β受体II胞外域融合而成的双功能蛋白,能够同时阻断PD-1/PD-L1相互作用并中和肿瘤微环境中的TGF-β配体II。沈琳教授、虞先濬教授领衔开展的这一研究(NCT04624217)在晚期胰腺癌患者中探索了抗PD-L1/TGF-βRII双功能融合蛋白SHR-1701与标准化疗方案联合应用的临床价值。

SHR-1701联合AG方案一线治疗PDAC

ORR 32.1%,mOS 10.3个月

该研究于2020年12月至2021年9月共纳入56例既往未经治疗的局部晚期或转移性胰腺导管腺癌患者。在1b期剂量探索阶段,6例患者接受SHR-1701 30 mg/kg联合AG方案治疗,未观察到剂量限制性毒性,该剂量被确定为2期推荐剂量。入组患者中位年龄60.5岁,男性占66.1%,98.2%的患者存在远处转移,最常见的转移部位为肝脏(71.4%)

截至2023年3月31日,中位随访时间为10.3个月。在全部56例患者中,18例获得客观缓解,确认的客观缓解率(ORR)为32.1%(95%CI,20.3%~46.0%),疾病控制率(DCR)达78.6%(95 CI,65.6%~88.4%)(图1)。在51例具有基线和至少一次基线后靶病灶评估的患者中,45例(88.2%)出现肿瘤缩小。中位缓解持续时间(mDoR)为5.5个月。值得关注的是,在46例将原发肿瘤作为靶病灶的患者中,缓解率为39.1%;而在36例将肝转移灶作为靶病灶的患者中,缓解率达到75.0%。

生存分析显示,中位无进展生存期(mPFS)为5.6个月(95%CI,4.3~6.6个月),中位总生存期(mOS)为10.3个月(95%CI,8.8~12.3个月)。6个月、9个月和12个月的OS率分别为82.1%、60.7%和39.3%(图1)。

微信图片_20251229210835_1699_66.png

图1 疗效

安全可控,未见新的安全性信号

在安全性方面,27例(48.2%)患者发生≥3级治疗相关不良事件,最常见的为中性粒细胞计数下降(25.0%)和白细胞计数下降(16.1%)。24例(42.9%)患者因治疗相关不良事件中断任一研究药物,10例(17.9%)患者进行了化疗剂量下调。

免疫相关不良事件(irAE)发生于25例(44.6%)患者,其中≥3级irAE见于7例(12.5%)患者。发生率超过10%的irAE包括皮疹、牙龈出血、ALT升高、AST升高、GGT升高、腹泻和蛋白尿。4例(7.1%)患者接受了系统性激素治疗。

总体而言,SHR-1701联合AG方案的安全性特征与药物单独使用时相似,未观察到新的安全信号。

生物标志物探索:PD-L1表达、CA19-9变化及pSMAD2/3水平与疗效相关

研究进一步探索了与该联合方案疗效相关的潜在生物标志物。基线PD-L1表达水平与抗肿瘤反应呈正相关趋势。在PD-L1 TPS 1%~49%的患者中(占全部患者的10.7%),ORR高达66.7%,mOS延长至18.8个月;TPS<1%的患者,ORR 25.0%,mOS 9.9个月。基于CPS的分析同样显示,CPS≥10的患者ORR为60.0%,mOS为12.8个月。

CA19-9作为胰腺癌常用的血清标志物,其基线水平与疗效无明显相关性(基线>1000U/ml与≤1000U/ml患者的ORR、mPFS相似),但治疗过程中CA19-9的动态变化具有重要的监测价值。与CA19-9下降幅度未达80%的患者相比,治疗期间CA19-9较基线下降≥80%的患者,疾病进展或死亡风险降低71%(HR 0.29;95%CI,0.14~0.58),死亡风险降低55%(HR 0.45;95%CI,0.25~0.83)。

基线肿瘤组织中pSMAD2/3染色强度为1+的患者显示出更长的PFS(HR 0.87;95%CI,0.77~0.99;P=0.028)。SMAD2和SMAD3是TGF-β信号通路下游的关键转录因子,这一发现从临床层面支持了SHR-1701对TGF-β通路的有效抑制作用。

研究还发现,获得缓解的患者表现出更高水平的肿瘤特异性T细胞浸润,具体表现为CD8A、CXCL13和IFNG基因表达升高(图2)。胰腺癌分子亚型与治疗反应相关:获得部分缓解(PR)的患者更倾向于非基底样亚型,而疾病进展(PD)的患者则主要表现为基底样亚型特征。

微信图片_20251229211431_1700_66.png

图2 肿瘤特异性T细胞浸润及胰腺癌肿瘤亚型与最佳总体缓解的关联

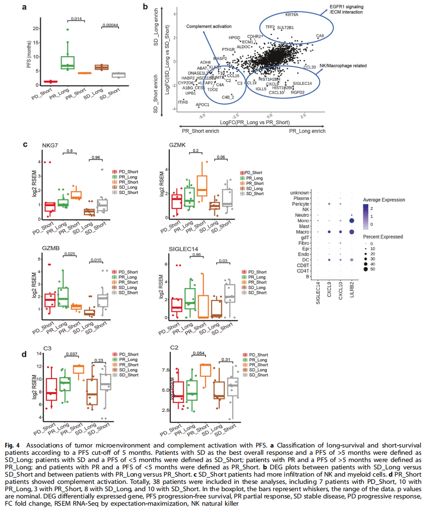
在最佳疗效为疾病稳定的患者中,短PFS者较长PFS者表现出更高水平的自然杀伤(NK)细胞和髓系细胞浸润;而在最佳疗效为部分缓解的患者中,短PFS者较长PFS者显示出补体系统激活的特征(图3)。这些发现提示肿瘤微环境中的免疫细胞组成和补体通路活化可能与疾病进展速度相关。

微信图片_20251229212419_1701_66.png

图3 肿瘤微环境及补体激活与PFS的关联


结语

研究表明,SHR-1701联合白蛋白紫杉醇和吉西他滨一线治疗晚期胰腺导管腺癌具有良好的抗肿瘤活性和可控的安全性。研究同时识别出多个与临床获益相关的潜在生物标志物,包括基线PD-L1阳性表达、pSMAD2/3染色强度以及治疗期间CA19-9的大幅下降(≥80%),这些发现为筛选最可能从该联合治疗中获益的患者群体提供了参考依据。作为首个在晚期胰腺癌中评估抗PD-L1/TGF-βRII双功能融合蛋白联合化疗的临床研究,其结果支持开展进一步的随机对照试验以验证这一治疗策略的临床价值。

参考文献

Xue R, Wei M, Yuan J, et al. A phase 1b/2 study of first-line anti-PD-L1/ TGF-βRII fusion protein SHR-1701 combined with nab-paclitaxel and gemcitabine for advanced pancreatic ductal adenocarcinoma. Signal Transduct Target Ther. 2025 Dec 20;10(1):415. 

责任编辑:肿瘤资讯-Marie
排版编辑:肿瘤资讯-Marie


版权声明
版权归肿瘤资讯所有。欢迎个人转发分享,其他任何媒体、网站如需转载或引用本网版权所有内容,须获得授权,且在醒目位置处注明“转自:良医汇-肿瘤医生APP”。

评论
2025年12月29日
万军鸽
叶县人民医院 | 血液肿瘤科
SHR-1701联合AG方案一线治疗晚期胰腺癌
2025年12月29日
苗得芬
费县人民医院 | 肿瘤内科
好好学习天天向上
2025年12月29日
夏月琴
盐城市第二人民医院 | 肿瘤内科
SHR-1701联合AG方案一线治疗晚期胰腺癌,ORR 32.1%、mOS 10.3个月