您好,欢迎您

CXCL3通过激活PI3K/AKT/mTOR信号通路调控肿瘤微环境促进肝癌进展

12月16日
整理:肿瘤资讯
来源:肿瘤资讯

肝癌是全球范围内发病率第六、死亡率第三的恶性肿瘤,其中肝细胞癌(HCC)占据了绝大多数病例。尽管手术、消融及介入治疗等手段在早期肝癌治疗中取得了一定成效,但晚期患者的预后依然不容乐观。因此,深入阐明驱动肿瘤进展的分子机制,并鉴定新型的预后标志物及治疗靶点,对于改善患者预后具有重要意义。趋化因子作为肿瘤微环境(TME)中细胞间通讯的重要介质,不仅调节免疫细胞的激活和迁移,还直接调控肿瘤细胞的生物学行为。CXC 趋化因子配体 3(CXCL3)作为 CXC 亚家族的成员,已被发现在多种恶性肿瘤中过表达,并通过与其受体 CXCR2 的相互作用参与肿瘤进展。然而,CXCL3 在肝癌中的具体表达模式、生物学功能及其潜在的分子调控机制尚不完全清楚。近期发表于 PLOS One 的一项研究,通过整合生物信息学分析、临床样本检测及体内外实验,系统揭示了CXCL3在肝癌中的促癌作用及其通过PI3K/AKT/mTOR通路调控TME的分子机制,为肝癌的靶向治疗提供了新的潜在靶点。【肿瘤资讯】特整理该研究精华,以飨读者。

研究背景

趋化因子网络在肿瘤生物学中具有双重作用:一方面可招募抗肿瘤免疫细胞,另一方面也能诱导免疫抑制细胞(如肿瘤相关巨噬细胞TAMs、中性粒细胞TANs)的浸润,从而促进肿瘤生长和转移。CXCL3作为ELR+ CXC趋化因子,主要通过与其受体CXCR2结合发挥作用。尽管已知CXCL3在胰腺癌、结直肠癌等肿瘤中具有促癌功能,且能通过自分泌或旁分泌方式影响肿瘤细胞,但其在肝癌微环境中的具体角色仍待阐明。特别是,CXCL3是否通过激活经典的PI3K/AKT/mTOR信号通路来调节肝癌细胞的恶性表型,以及其如何重塑TME中的免疫细胞组成,是本研究关注的焦点。

研究方法

本研究采用多层次、多维度的实验设计。首先,利用TCGA数据库分析CXCL3在肝癌组织中的表达谱及其与患者生存、免疫浸润的相关性。随后,收集了48例肝癌及癌旁组织样本构建组织微阵列,通过免疫组化(IHC)验证CXCL3的蛋白表达及其与临床病理特征的关系。

在体外实验中,研究者选用HepG2、Bel-7402和SMMC-7721肝癌细胞系,通过外源性添加重组CXCL3蛋白、构建过表达或敲低CXCL3的稳转株,以及利用肝星状细胞LX-2的条件培养基进行旁分泌实验,全面评估CXCL3对肝癌细胞增殖(CCK-8、EdU、克隆形成)、迁移(Transwell、划痕实验)的影响。机制探索方面,利用Western blot检测PI3K/AKT/mTOR通路关键蛋白的磷酸化水平,并使用mTOR抑制剂Torin 1进行挽救实验。体内实验则通过裸鼠皮下移植瘤模型,验证CXCL3过表达对肿瘤生长的促进作用。

研究结果

CXCL3在肝癌中高表达并提示不良预后及免疫浸润

生物信息学分析证实,CXCL3在肝癌组织中的表达显著高于正常肝组织(P<0.01)。临床关联分析显示,CXCL3高表达与晚期TNM分期及较短的总生存期(OS)显著相关,提示其作为预后生物标志物的潜力。此外,免疫浸润分析发现CXCL3表达与TME中巨噬细胞、中性粒细胞等免疫细胞的浸润呈正相关,暗示其参与了免疫微环境的重塑。

图片1.png

图1. CXCL3在肝癌中的表达及临床意义

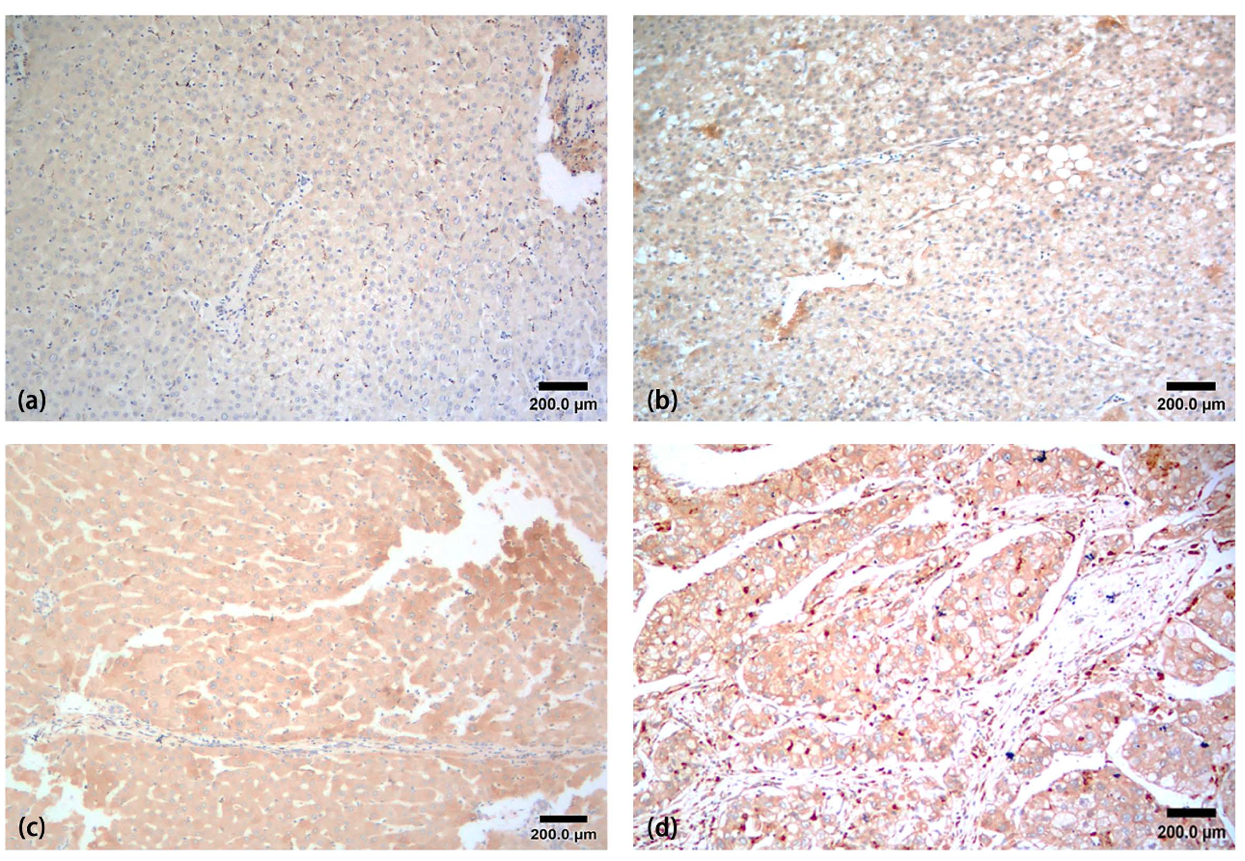
组织微阵列的 IHC 结果进一步证实,肝癌组织中 CXCL3 的蛋白水平显著高于癌旁组织(P<0.01),且其表达水平与 TNM 分期呈正相关(P<0.01),即分期越晚,表达越高(图2)。

图片2.png

图2. IHC检测结果

CXCL3通过自分泌与旁分泌促进肝癌细胞恶性行为

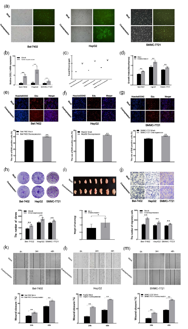
体外功能实验表明,无论是外源性添加CXCL3蛋白,还是细胞内过表达CXCL3,均能显著增强肝癌细胞的增殖、克隆形成及迁移能力。相反,敲低CXCL3则显著抑制了上述恶性表型。体内实验也证实,接种 CXCL3 过表达细胞的裸鼠,其成瘤体积和重量均显著大于对照组(图3)。考虑到 TME 中基质细胞的作用,研究发现过表达 CXCL3 的肝星状细胞(LX-2)的条件培养基也能显著促进肝癌细胞的增殖和迁移。这表明 CXCL3 不仅通过肿瘤细胞自身的自分泌作用,还通过基质细胞的旁分泌作用共同驱动肿瘤进展。

图片3.png

图3. CXCL3 过表达对体外及体内肝癌细胞恶性行为的影响

CXCL3激活PI3K/AKT/mTOR信号通路

机制研究发现,CXCL3处理或过表达显著上调了肝癌细胞中p-PI3K、p-AKT及p-mTOR的蛋白水平,表明该信号通路被激活。使用mTOR抑制剂Torin 1处理后,CXCL3诱导的细胞增殖和迁移促进作用被部分逆转,且通路关键蛋白的磷酸化水平下降(图4)。

图片4.png

图4. CXCL3通过激活mTOR通路发挥促癌作用

图片5.png

图5.CXCL3 通过重塑肿瘤微环境促进肝癌恶性进展的机制模式图

结论

本研究首次系统阐明了CXCL3在肝癌中的促癌角色及其分子机制。CXCL3不仅作为预后不良的独立标志物,更通过调节肿瘤微环境中的细胞间通讯及激活PI3K/AKT/mTOR 通路来驱动肝癌细胞的恶性生物学行为。同时,CXCL3还在肿瘤微环境中充当关键的信号分子,介导肿瘤细胞与基质细胞(如肝星状细胞)及免疫细胞(如巨噬细胞、中性粒细胞)之间的窜扰,营造免疫抑制和促炎微环境。这些发现为针对CXCL3及其受体或下游mTOR通路的靶向治疗提供了坚实的理论基础,提示阻断这一信号轴可能成为遏制肝癌进展的有效策略。

参考文献

Li Y, Liu T, Cai Z, et al. CXCL3 promotes liver cancer progression by modulating the tumor microenvironment via the PI3K/AKT/mTOR pathway. PLoS One. 2025;20(11):e0334639. doi:10.1371/journal.pone.0334639

审批编号:CN-174671

过期日期:2026-12-12

声明:本材料由阿斯利康提供支持,仅供医疗卫生专业人士参考

责任编辑:肿瘤资讯-Skye
排版编辑:肿瘤资讯-sy
版权声明
版权归肿瘤资讯所有。欢迎个人转发分享,其他任何媒体、网站如需转载或引用本网版权所有内容,须获得授权,且在醒目位置处注明“转自:良医汇-肿瘤医生APP”。

评论
12月16日
苗军程
金乡县人民医院 | 肿瘤内科
CXCL3通过激活PI3K/AKT/mTOR信号通路调控肿瘤微环境促进肝癌进展