您好,欢迎您

PD-L1+肿瘤相关巨噬细胞诱导肝细胞癌中CD8+ T细胞耗竭的机制与临床意义

03月07日
整理:肿瘤资讯
来源:肿瘤资讯

肝细胞癌(HCC)是全球第六大常见恶性肿瘤,也是导致癌症相关死亡的第三大原因。尽管免疫检查点抑制剂(ICIs)为晚期HCC患者带来了新的治疗希望,但仅少数患者能够从单一免疫治疗中获益。肿瘤免疫微环境(TIME)的复杂性是影响免疫疗效的关键因素,其中肿瘤相关巨噬细胞(TAMs)作为主要的免疫抑制细胞群体,在促进肿瘤进展和免疫逃逸中发挥重要作用。本研究通过整合单细胞转录组学、空间蛋白组学、体外功能实验及体内治疗模型,系统阐明了PD-L1+ TAMs在HCC中诱导CD8+ T细胞耗竭的分子机制及其临床预后价值,为开发靶向TAMs的联合免疫治疗策略提供了理论依据。

研究背景

近年来,以PD-1/PD-L1通路为核心的免疫检查点抑制剂已成为晚期HCC一线治疗的重要组成部分。然而,临床实践表明,单一ICIs疗法的客观缓解率有限,肿瘤原发和获得性耐药问题突出。TIME的异质性是决定免疫治疗反应性的核心要素,其中TAMs作为浸润最丰富的免疫细胞亚群,通过分泌细胞因子、重塑细胞外基质及直接细胞接触等方式,系统性抑制抗肿瘤免疫应答。

PD-L1表达于多种免疫细胞和肿瘤细胞表面,其与T细胞表面PD-1的结合可诱导T细胞功能障碍和耗竭。既往研究证实,TAMs是TIME中PD-L1的主要来源之一,但PD-L1+ TAMs在HCC中的精确免疫学功能尚未完全阐明。特别是在空间维度上,PD-L1+ TAMs与效应CD8+ T细胞的物理邻近距离是否影响临床预后,以及如何靶向干预这一相互作用以增强ICIs疗效,仍是亟待解决的关键科学问题。

研究方法

本研究采用多维度实验设计,整合临床样本分析、高通量组学数据挖掘及功能验证。

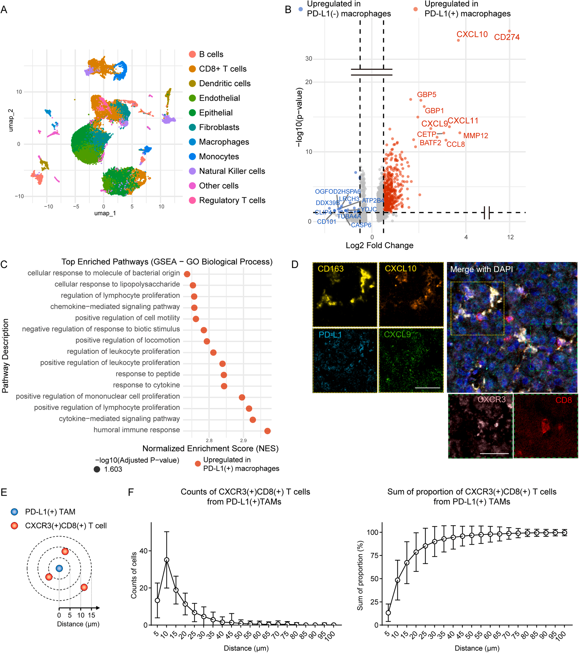
1.单细胞转录组数据分析:从基因表达综合数据库(GEO)获取HCC单细胞RNA测序数据集(GSE189903),利用Seurat软件包进行质量控制、降维聚类及细胞注释。通过鉴定CD45和CD68双阳性细胞定义巨噬细胞群体,依据PD-L1(CD274)表达水平将其分为PD-L1阳性与阴性亚群。采用FindMarkers函数筛选差异表达基因(DEGs),并运用clusterProfiler进行基因集富集分析(GSEA),探索KEGG和Gene Ontology(GO)通路。

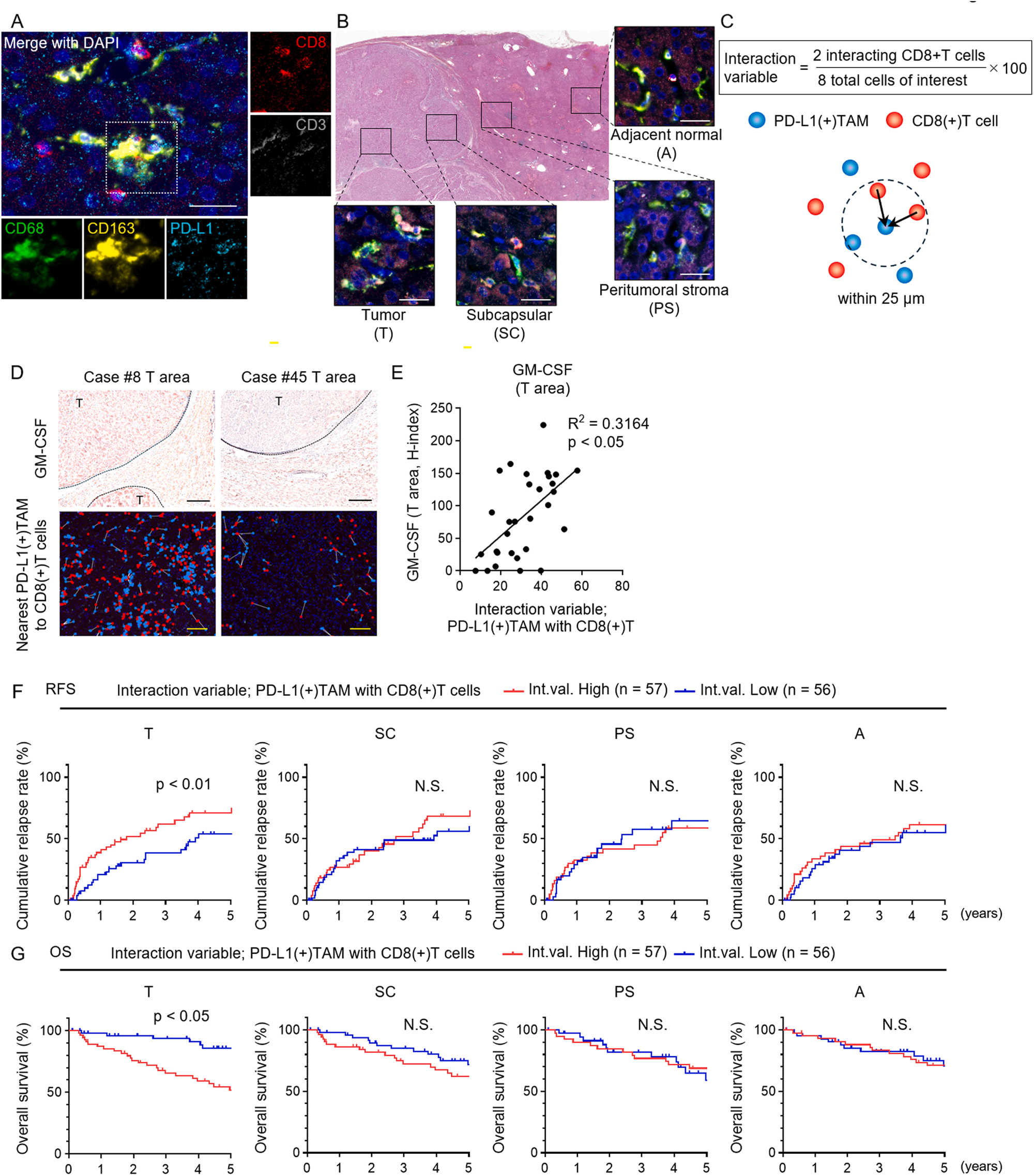
2.临床样本队列研究:纳入2006年4月至2024年1月在日本福井大学医院接受肝切除术的113例HCC患者。采用Opal多色免疫荧光(mIHC)技术检测肿瘤组织(T)、包膜下(SC)、瘤周间质(PS)及邻近正常组织(A)中CD8、CD163、PD-L1、CXCL9、CXCL10、CXCR3等标志物表达。通过inForm软件进行细胞分割和表型鉴定,计算PD-L1+ TAM与CD8+ T细胞间距离,定义交互变量为:25 μm范围内至少接触一个PD-L1+ TAM的CD8+ T细胞数占总细胞数的百分比。

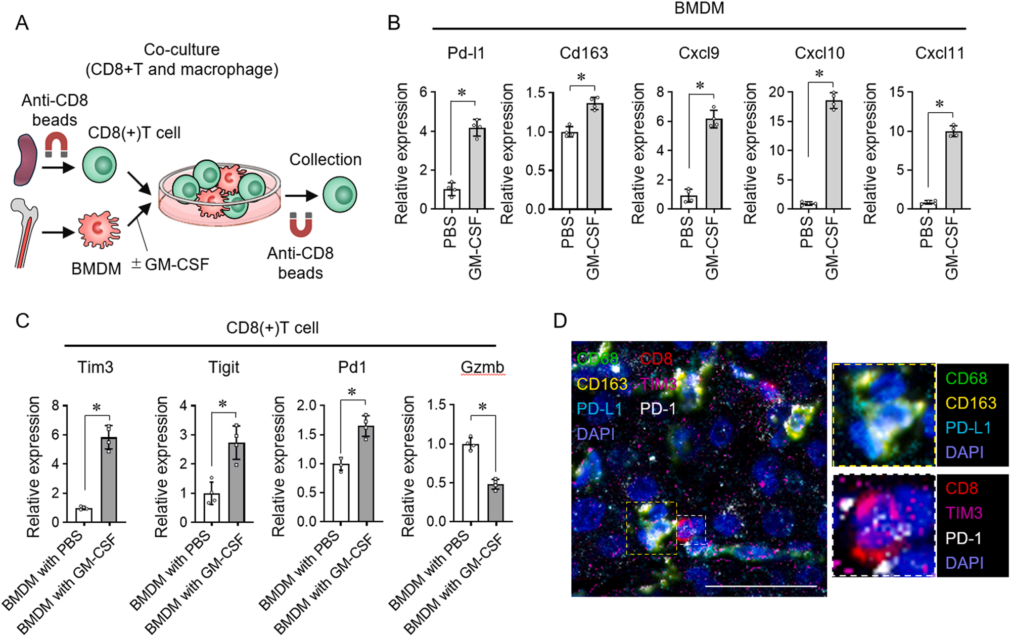
3.体外共培养实验:从BALB/c小鼠骨髓提取细胞,经GM-CSF(40 ng/mL)诱导6天获得骨髓来源巨噬细胞(BMDMs)。从小鼠脾脏分选CD8+ T细胞,与经GM-CSF处理的BMDMs共培养48小时。采用qRT-PCR检测PD-L1、CD163、CXCL9、CXCL10、CXCL11及T细胞耗竭标志物TIM3、TIGIT、PD-1、GZMB的mRNA表达。

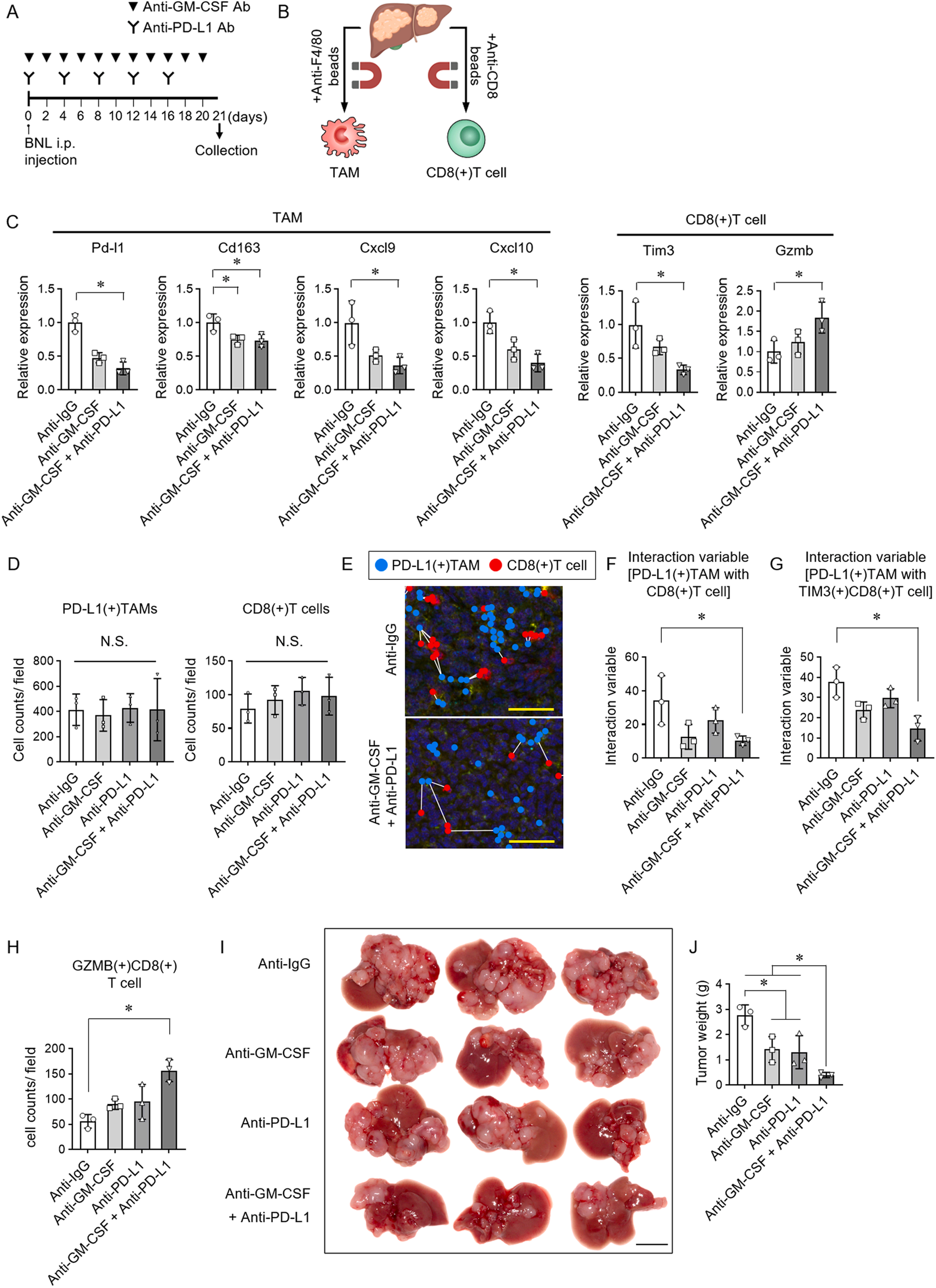
4.小鼠肝癌模型:将2×10⁵个BNL 1ME A.7R.1肝癌细胞经门静脉注射建立原位肝癌模型。从第1天起,实验组分别给予抗GM-CSF抗体(200 μg/剂,每周3次)、抗PD-L1抗体(250 μg/剂,每周2次)或联合治疗,对照组给予相应IgG同型对照。21天后处死小鼠,分离肿瘤组织,进行基因表达分析。

5.统计分析:采用Mann-Whitney U 检验或单因素方差分析进行组间比较,Kaplan-Meier法绘制生存曲线,log-rank检验比较差异,Cox比例风险模型进行多因素分析。统计学显著性定义为P < 0.05。

研究结果

PD-L1+ TAMs在HCC中的转录组特征与空间分布

对GSE189903数据集中32个细胞簇的重新注释确定了10种主要细胞类型。肿瘤核心区PD-L1+ 巨噬细胞相比PD-L1阴性亚群显著高表达趋化因子CXCL9、CXCL10和CXCL11(log₂ fold change > 0.25)。GSEA分析显示,PD-L1+ TAMs富集于“体液免疫应答”、“细胞因子介导的信号通路”及“淋巴细胞增殖正调控”等生物学过程(标准化富集评分>1.6,校正P < 0.05)。mIHC证实,CD163+ 巨噬细胞在肿瘤区域共表达PD-L1、CXCL9和CXCL10,而CD8+ T细胞则表达相应受体CXCR3。空间分布分析显示,85.3%的CXCR3+ CD8+ T细胞分布于PD-L1+ TAMs周围25μm半径内,提示趋化因子-受体轴介导的细胞间近距离相互作用。

1.png

图1 肝细胞癌PD-L1+ TAMs的单细胞转录组分析

PD-L1+ 巨噬细胞诱导CD8+ T细胞抗肿瘤功能抑制

体外实验证实,GM-CSF刺激使BMDMs PD-L1表达上调3.2倍(P < 0.01),伴随CD163及CXCL9-11显著升高。与GM-CSF处理的BMDMs共培养后,CD8+ T细胞耗竭标志物TIM3、TIGIT和PD-1表达分别增加2.1倍、1.8倍和1.5倍(P < 0.05),而细胞毒性分子GZMB表达下降60%(P < 0.01)。mIHC验证显示,在肿瘤组织中毗邻PD-L1+ CD163+ 巨噬细胞的CD8+ T细胞高表达TIM3和PD-1,提示PD-L1+ TAMs通过直接接触诱导T细胞功能障碍。

2.png

图2 共培养实验分析GM-CSF诱导的PD-L1+ 巨噬细胞对CD8+ T细胞的影响

PD-L1+ TAMs与CD8+ T细胞空间交互的临床预后价值

对113例HCC患者的空间分析显示,肿瘤组织(T)PD-L1+ TAM-CD8+ T细胞交互变量与GM-CSF H-score呈显著正相关(R²=0.3164,P < 0.05)。根据交互变量中位数将患者分为高低两组,高交互组5年无复发生存率(RFS)显著降低(P < 0.01),5年总生存率(OS)亦显著缩短(P < 0.05)。多因素Cox回归分析证实,肿瘤区域该交互变量是术后复发的独立危险因素(HR=1.83,95%CI 1.12~2.98,P = 0.016),独立于血管侵犯和肝纤维化程度。而在包膜下、瘤周间质及正常组织中,该交互变量与预后无显著关联,凸显了肿瘤核心区域免疫抑制性交互的空间特异性。

3.png

图3 HCC组织中PD-L1+ TAMs与CD8+ T细胞相互作用的空间分析

靶向PD-L1+ TAMs联合ICIs增强抗肿瘤免疫效应

在BNL小鼠肝癌模型中,抗GM-CSF与抗PD-L1联合治疗使肿瘤重量较对照组减少72%(P < 0.001),显著优于单一治疗。机制上,联合治疗组TAMs中PD-L1、CD163及CXCL9-11表达降低50%–70%(P < 0.01),CD8+ T细胞TIM3表达下降而GZMB表达升高2.3倍(P < 0.05)。空间分析显示,联合治疗将肿瘤内PD-L1+ TAM-CD8+ T细胞交互变量从对照组的8.7%降至2.1%(P < 0.001),并使表达GZMB的CD8+ T细胞数量增加3.1倍(P < 0.01),证实该策略通过解除TAMs介导的T细胞耗竭增强抗肿瘤免疫。

4.png

图4 抗GM-CSF和抗PD-L1抗体通过抑制TAM-CD8+ T细胞相互作用增强抗肿瘤免疫
结论

本研究系统揭示了PD-L1+ TAMs在HCC免疫抑制微环境中的核心作用:通过GM-CSF-STAT3信号轴上调PD-L1和趋化因子CXCL9-11,招募并诱导CD8+ T细胞耗竭,其空间交互程度是预测术后复发和生存不良的独立生物标志物。靶向GM-CSF与PD-L1的联合策略可有效抑制PD-L1+ TAMs分化,减少其与CD8+ T细胞接触,逆转T细胞耗竭,在体内显著增强抗肿瘤效应。该发现为HCC免疫治疗提供了双重靶向TAMs和T细胞检查点的新策略,对优化ICIs疗效具有重要临床转化价值。未来研究应整合空间转录组学和配体-受体互作分析,深入解析PD-L1+ TAMs与其他免疫细胞亚群的交互网络,并在临床前模型中探索抗GM-CSF/抗PD-L1联合方案的药代动力学特性,为开展早期临床试验奠定基础。

参考文献

Nosaka T, Ohtani M, Yamashita J, et al. PD-L1(+) tumor-associated macrophages induce CD8(+) T Cell exhaustion in hepatocellular carcinoma. Neoplasia. 2025;69:101234. doi:10.1016/j.neo.2025.101234

审批号:CN-175727       
审批时间:2025-12-23
有效期至:2026-12-23
声明:本材料由阿斯利康提供支持,仅供医疗卫生专业人士参考。

责任编辑:肿瘤资讯-QTT
排版编辑:肿瘤资讯-李鑫
版权声明
版权归肿瘤资讯所有。欢迎个人转发分享,其他任何媒体、网站如需转载或引用本网版权所有内容,须获得授权,且在醒目位置处注明“转自:良医汇-肿瘤医生APP”。