您好,欢迎您

STTT丨李鹤成、李印、李斌教授团队研究揭示新辅助免疫联合放化疗治疗食管癌潜力,IL-6或为疗效预测标志物

2025年12月10日
编译:肿瘤资讯
来源:肿瘤资讯

食管鳞状细胞癌(ESCC)作为一种侵袭性强、多在晚期诊断的恶性肿瘤,其隐匿的发病特征和极高的复发转移率一直是临床治疗的难点。对于局部晚期、可切除的 ESCC 患者,标准的新辅助放化疗(nCRT)虽然有效控制了局部复发,但对远处复发的控制仍有不足。新辅助免疫放化疗(PPCT)在局部晚期、可切除 ESCC 中的作用尚不清楚。
 
近日,上海交通大学医学院附属瑞金医院李鹤成教授、中国医学科学院肿瘤医院李印教授、上海市免疫学研究所李斌教授团队,在权威医学期刊《信号转导与靶向治疗》(STTT) 上发表了一项题为 “Preoperative pembrolizumab (anti-PD-1 antibody) combined with chemoradiotherapy for esophageal squamous cell carcinoma: a phase 1/2 trial (PALACE-2)” 的重磅研究成果。该研究前瞻性地评估了新辅助帕博利珠单抗联合放化疗治疗局部晚期 ESCC 的疗效和安全性。研究结果证实了 PPCT 治疗模式的可行性,同时揭示了 IL-6 与治疗应答相关,并提示了抗 IL-6 阻断可能增强免疫治疗疗效。

研究背景

对于局部晚期ESCC患者,nCRT后接食管切除术是标准治疗。CROSS 试验表明 nCRT 后的病理完全缓解(pCR)率为 49%,中国的 NEOCRTEC5010 试验 pCR 率为 43.2%。nCRT 能有效控制术后局部复发,但并未降低远处复发率。因此,需要更有效的策略来更好地控制远处复发。

近年来,免疫疗法已在 ESCC 中已显示出显著的临床疗效,既往的 PALACE-1 试验也显示,术前帕博利珠单抗联合放化疗可达到55.6% 的 pCR 率。然而,关于 nCRT 联合免疫疗法的大规模前瞻性研究仍然有限。本研究旨在报告 PALACE-2 这一多中心、单臂、I/II 期试验的短期结果,以评估 PPCT 在局部晚期 ESCC 中的有效性和安全性。

研究方法

PALACE-2 试验是一项多中心、前瞻性、单臂、I/II 期临床试验。研究招募了经组织学证实为局部晚期、可切除的 ESCC 患者。局部晚期 ESCC 定义为临床分期 cT2 至 cT4a,伴或不伴淋巴结受累,无可检测到的转移扩散。患者接受 PPCT (帕博利珠单抗联合紫杉醇/白蛋白紫杉醇+卡铂同步放疗)新辅助治疗,PPCT 完成后 4~6 周进行食管切除术。

主要终点是病理完全缓解率(pCR),次要终点包括3年无病生存(DFS)率和总生存(OS)率、R0切除率及围术期及新辅助治疗期间不良事件。

研究结果

在2019 年 1 月至 2023 年 9 月期间,共有 143 例局部晚期可切除 ESCC 患者入组。140 例患者接受了新辅助治疗,其中 125 例接受了根治性食管切除术。

68172727-bb38-4327-a833-af8debe3c56f.png

图1 研究入组流程图

手术和病理结果:在接受食管切除术的 125 例患者中,R0 切除率为 96.8%。pCR率达到 43.2%(95% CI,34.5%~51.9%)。原发肿瘤的总体主要病理缓解(mPR)率为 78.4%。

安全性和可行性:在 140 例接受 PPCT 的患者中,75.7%的患者经历了 3 级及以上不良事件。最主要的≥3 级不良事件是淋巴细胞减少症(74.3%)。其他≥3级AE包括白细胞减少(2.9%)、肺炎(2.9%)、血小板减少(1.4%)、中性粒细胞减少(1.4%)。3 名患者因治疗相关死亡未能进行手术,其中 2 例死于食管出血,1 例死于严重的自身免疫性肝炎、胰腺炎和心肌炎。PPCT 表现出可接受的安全性和可行性。
 
复发和生存:中位随访时间为 17.4 个月(0.7个月~66.3个月)。接受手术的患者中,1年无DFS率为 91.1%,2年 DFS 率为 71.4%。1年OS 率为 96.5%,2年 OS 率为 86.7%。

2.png

图2 OS和DFS的 Kaplan-Meier 曲线

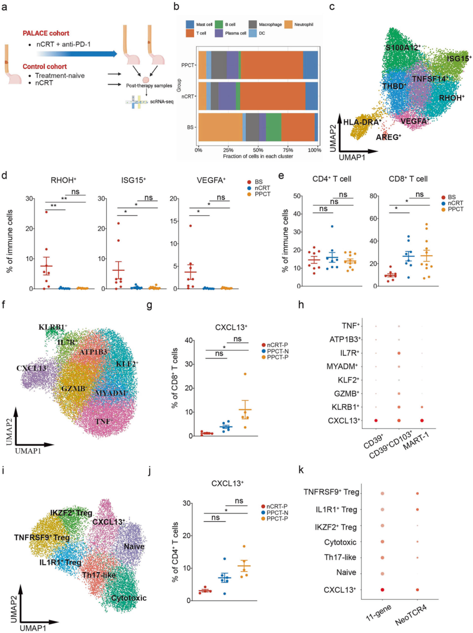
肿瘤微环境(TME)预测因子:本研究进行了单细胞转录组学分析,探索 PPCT 对 ESCC TME 的影响。新辅助放化疗(nCRT/PPCT)后,中性粒细胞浸润显著减弱。T 细胞浸润显著增加,其中 CD8+ T 细胞是主要增加的 T 细胞亚群,表明抗肿瘤免疫反应增强。
 
与非 pCR 组(PPCT-N)相比,pCR 组(PPCT-P)中细胞毒性 CD4+ T 细胞的比例显著升高。此外,PPCT-P 组中 TNFRSF9+ Treg 亚群特异性下降,该亚群已知具有强大的免疫抑制功能。

3.png

图3 PPCT调节TME

IL-6 与应答相关:基线血清细胞因子分析发现,IL-6 是 PPCT-P 组中唯一显著下调的细胞因子。基线血清 IL-6 浓度在 PPCT-P 组中得到验证。基线 IL-6 水平升高可能通过损害细胞毒性 CD4+ T 细胞的发育来预测不利的 PPCT 应答。在小鼠皮下肿瘤模型中,联合治疗(抗 PD-1 和抗 IL-6)的抑瘤效果优于任一单药治疗,凸显了协同潜力。

研究结论

本研究作为评估术前帕博利珠单抗联合放化疗(PPCT)治疗局部晚期可切除 ESCC 的首个大规模、多中心、I/II 期临床试验,证实了该治疗模式的安全性和可行性。病理缓解率和短期生存率与标准新辅助放化疗相当,具有获得长期生存益处的潜力,这需要进一步研究证实。

此外,本研究首次对 PPCT 对 ESCC 肿瘤微环境的影响进行了单细胞转录组学分析。结果将基线 IL-6 水平与免疫治疗疗效联系起来,并显示 IL-6 阻断可通过增强 CD4+ T 细胞细胞毒性来增强抗 PD-1 疗法在 ESCC 中的疗效。因此,其可能作为增强 ESCC 新辅助免疫治疗的可行治疗策略。目前,研究团队正在进行一项前瞻性多中心随机对照 PALACE-3 试验(NCT06339060),以弥补单臂研究缺乏对照组的不足。

参考文献

 Li C, Han Y, Zhao S, et al. Preoperative pembrolizumab (anti-PD-1 antibody) combined with chemoradiotherapy for esophageal squamous cell carcinoma: a phase 1/2 trial (PALACE-2). Signal Transduct Target Ther. 2025;10(1):386. Published 2025 Nov 28. doi:10.1038/s41392-025-02477-4

责任编辑:肿瘤资讯-QTT
排版编辑:肿瘤资讯-安舒
版权声明
版权归肿瘤资讯所有。欢迎个人转发分享,其他任何媒体、网站如需转载或引用本网版权所有内容,须获得授权,且在醒目位置处注明“转自:良医汇-肿瘤医生APP”。

评论
2025年12月10日
苗军程
金乡县人民医院 | 肿瘤内科
新辅助免疫联合放化疗治疗食管癌潜力,IL-6或为疗效预测标志物