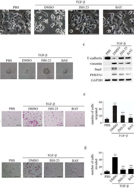
上皮→间质转化(EMT)是上皮细胞转化为间质细胞的生物学过程,可以分为3种类型:1型与胚胎植入、发育和器官形成相关,2型与损伤修复、组织再生和器官纤维化相关,3型与上皮细胞恶性肿瘤(例如乳腺癌)转移相关。其中,转化生长因子-β(TGF-β)发挥了核心作用。越来越多证据表明,对于不同癌症类型,TGF-β所致癌细胞转移均依赖于细胞核转录因子κB(NF-κB)。不过,此前尚不明确NF-κB是否参与TGF-β所致乳腺癌细胞转移及其具体调控机制。

2018年5月15日,国际抗癌联盟《国际癌症杂志》在线发表中山大学孙逸仙纪念医院(中山大学附属第二医院)、广州血液中心、中山大学、广东实验中学、热带病防治研究教育部重点实验室、中国科学院广东省干细胞与再生医学重点实验室、中山大学附属第三医院的研究报告,发现NF-κB确实参与了TGF-β所致乳腺癌细胞转移。
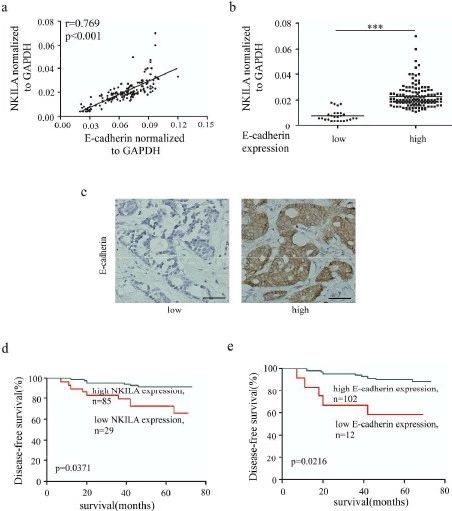
此外,该研究发现一种能够与NF-κB结合的长链非编码核糖核酸(NKILA)通过阻断乳腺癌细胞的NF-κB信号转导激活,从而明显抑制了TGF-β所致乳腺癌细胞转移。NKILA的过度表达,可以显著减少小鼠体内TGF-β所致乳腺癌细胞转移。与小鼠研究结果一致,NKILA的表达水平与临床乳腺癌标本EMT表型呈负相关。
因此,该研究结果表明NKILA可以影响NF-κB激活TGF-β所致EMT,拓展了我们对NF-κB与TGF-β反馈调控机制的理解,并且表明NKILA可能通过抑制EMT成为乳腺癌转移的治疗分子,为乳腺癌转移的新型分子靶向治疗奠定了基础。




Int J Cancer. 2018 May 15. [Epub ahead of print]
LncRNA NKILA Suppresses TGF-β-induced Epithelial-Mesenchymal Transition by Blocking NF-κB Signaling in Breast Cancer.
Wei Wu, Fei Chen, Xiuying Cui, Limei Yang, Jianing Chen, Jinghua Zhao, Di Huang, Jiang Liu, Linbin Yang, Jiayi Zeng, Zhiqing Zeng, Yunbao Pan, Fengxi Su, Junchao Cai, Zhongfu Ying, Qiyi Zhao, Erwei Song, Shicheng Su.
Sun Yat-Sen Memorial Hospital, Sun Yat-Sen University, Guangzhou, China; Guangzhou Blood Center, Guangzhou, China; Sun Yat-Sen University, Guangzhou, China; Guangdong Experimental Middle School, Guangzhou, China; Key Laboratory of Tropical Disease Control (Sun Yat-sen University), Ministry of Education, Guangzhou, China; Guangdong Provincial Key Laboratory of Stem Cell and Regenerative Medicine, Chinese Academy of Sciences, Guangzhou, China; Third Affiliated Hospital, Sun Yat-Sen University, Guangzhou, China.
What's new: It is largely unclear if NF-κB mediates TGF-β-induced EMT in breast cancer, and if this mediation occurs, the regulatory mechanisms are unknown. Here, we report that NF-κB mediates TGF-β-induced EMT in breast cancer. NF-κB activation and subsequent EMT induced by TGF-β are finely tuned by the negative feedback regulation of lncRNA NKILA. Our data extend the understanding of NF-κB feedback regulatory mechanisms and suggest that NKILA may be an attractive therapeutic molecule for targeting tumor metastasis.
TGF-β plays a central role in mediating epithelial-mesenchymal transition (EMT) by activating the Smad pathway. In addition, accumulating evidence suggests that TGF-β-induced EMT is NF-κB-dependent in various cancer types. However, it is largely unclear if NF-κB mediates TGF-β-induced EMT in breast cancer, and if this mediation occurs, the regulatory mechanisms are unknown. In this study, we found that TGF-β activates the NF-κB pathway. Inhibition of NF-κB signaling markedly abrogates TGF-β-induced EMT. By studying the regulatory mechanism of TGF-β-induced NF-κB signaling, we found that lncRNA NKILA was upregulated by TGF-β and was essential for the negative feedback regulation of the NF-κB pathway. Accordingly, overexpression of NKILA significantly reduced TGF-β-induced tumor metastasis in vivo. Consistent with the results from mice, the expression of NKILA was negatively correlated with EMT phenotypes in clinical breast cancer samples. Collectively, our study findings indicated that the NKILA-mediated negative feedback affects TGF-β-induced NF-κB activation and that NKILA may be a therapeutic molecule in breast cancer metastasis via inhibition of EMT.
DOI: 10.1002/ijc.31605








苏公网安备32059002004080号