编者按:加帽蛋白存在于所有真核细胞,可以与肌动蛋白纤维的正端结合,并稳定肌动蛋白纤维,防止其解聚,控制细胞的运动。巨噬细胞加帽蛋白(CAPG)已被证实可以促进癌细胞转移,但是其作用机制尚不明确。
2018年5月8日,常春藤旗下《治疗诊断学》正式发表复旦大学上海医学院附属肿瘤医院、昆明医科大学第三附属医院云南省肿瘤医院、上海中医药大学附属龙华医院、田纳西大学健康科学中心的研究报告,发现CAPG通过与转录抑制因子精氨酸甲基转移酶5(PRMT5)竞争调节斯坦尼钙调节蛋白-1(STC-1)转录而促进乳腺癌转移。
斯坦尼钙调节蛋白(STC)是从硬骨鱼斯坦尼小体分离到的、调节钙磷代谢的糖蛋白激素,人的斯坦尼钙调节蛋白含274个氨基酸残基,与鱼的斯坦尼钙调节蛋白有73%的同源性,能降低血钙、升高血磷。
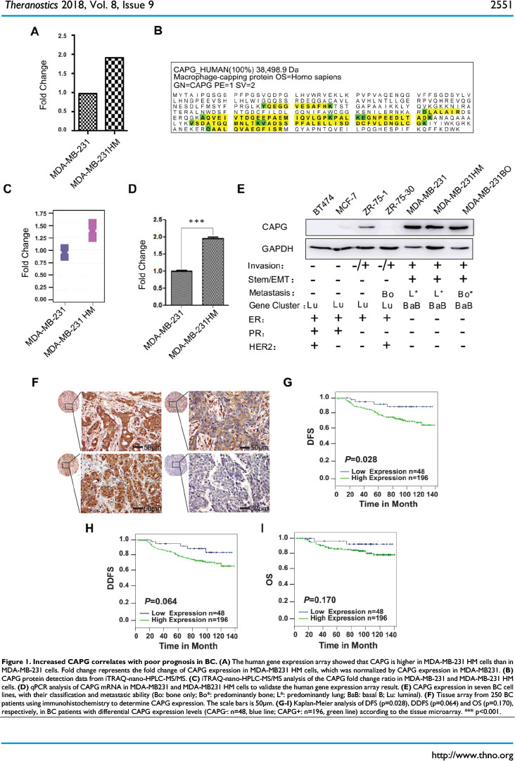
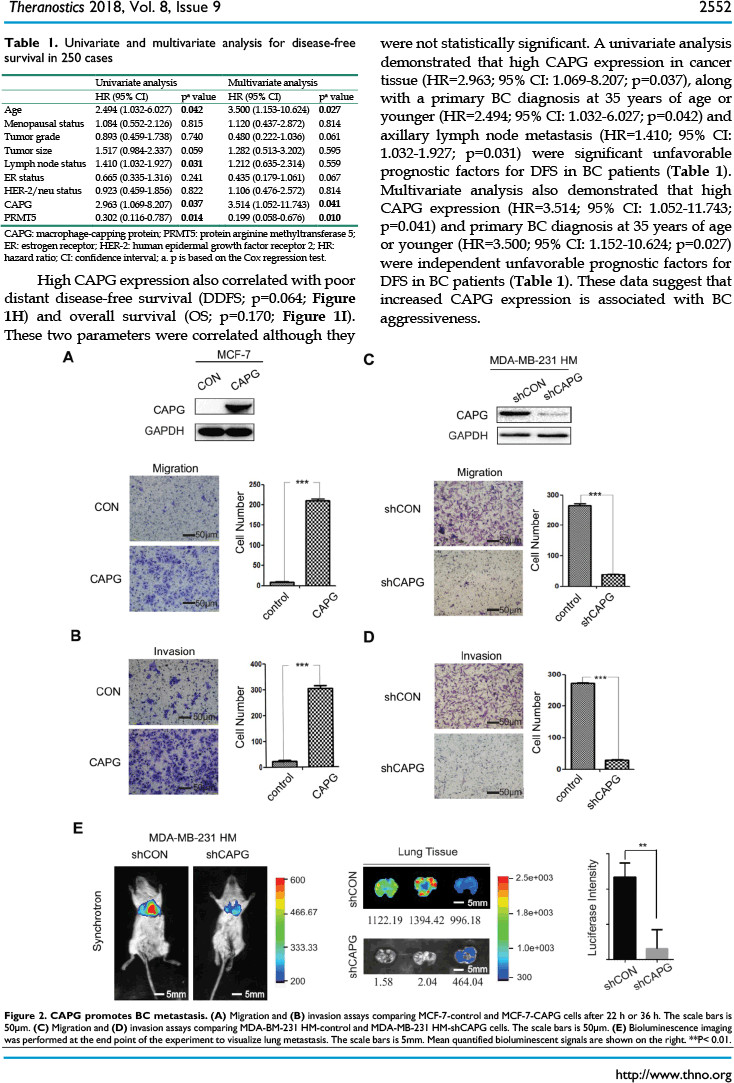
该研究通过乳腺癌组织芯片测定法和生存曲线法分析CAPG表达水平对2002~2006年复旦大学附属肿瘤医院250例确诊乳腺导管浸润癌女性患者(诊断时中位年龄53岁,雌激素受体阴性占59.0%、HER2阴性占61.1%)随访84~141个月(中位96个月)生存结局的影响,通过异种移植小鼠模型验证体内CAPG表达水平对转移的促进作用,通过基因表达分析法、染色质免疫沉淀法和萤光素酶报告基因测定法寻找CAPG的靶基因,通过蛋白质免疫沉淀法、高效液相色谱-质谱/质谱分析法、组织芯片、组蛋白甲基转移酶测定法探索CAPG调节STC-1转录的机制。
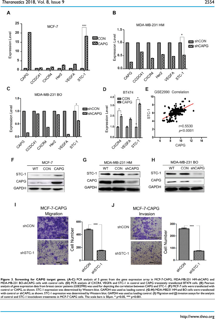
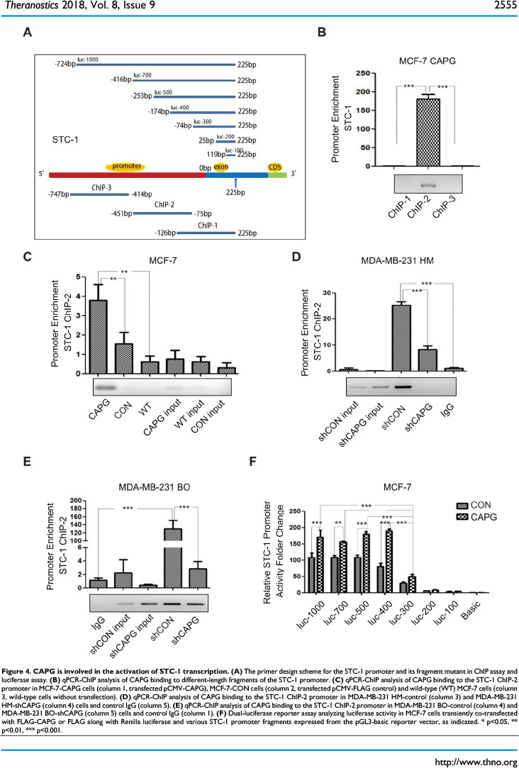
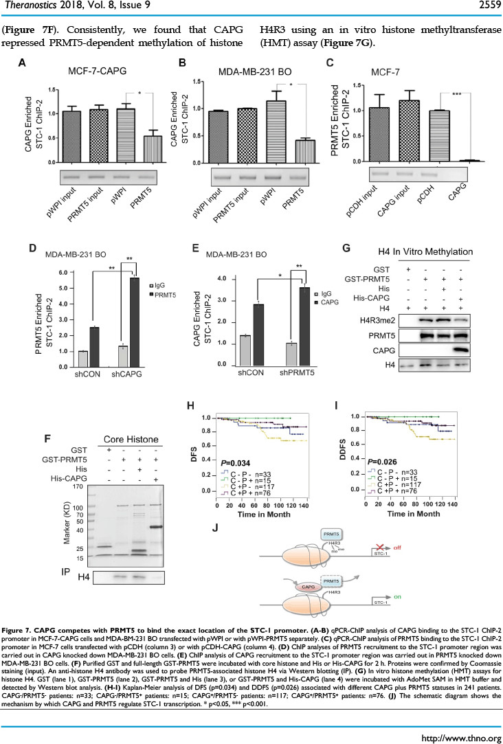
结果发现,CAPG通过加强促转移基因STC-1转录而促进乳腺癌转移。其具体机制为:CAPG与转录抑制因子PRMT5竞争与STC-1启动子的结合,引起组蛋白H4R3甲基化减少和STC-1转录增加。
该研究还表明,CAPG和PRMT5是乳腺癌患者生存的独立预后因素:
CAPG表达水平较高的乳腺癌患者无病生存(P=0.028)显著较差
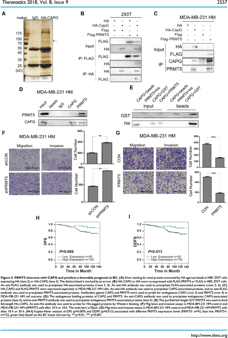
PRMT表达水平较高的乳腺癌患者无病生存(P=0.009)和远处无病生存(P=0.013)显著较好
因此,该研究结果明确了CAPG通过表观遗传增加STC-1转录而促进乳腺癌转移的新机制,并且为新的预测指标和靶向疗法奠定了基础。
Theranostics. 2018 Apr 3;8(9):2549-2564.
CAPG enhances breast cancer metastasis by competing with PRMT5 to modulate STC-1 transcription.
Huang S, Chi Y, Qin Y, Wang Z, Xiu B, Su Y, Guo R, Guo L, Sun H, Zeng C, Zhou S, Hu X, Liu S, Shao Z, Wu Z, Jin W, Wu J.
Shanghai Cancer Center, Shanghai Medical College, Fudan University, Shanghai, China; The Third Affiliated Hospital of Kunming Medical University (Tumor Hospital of Yunnan Province), Kunming, Yunnan, China; Long Hua Hospital, Shanghai University of Traditional Chinese Medicine, Shanghai, China; University of Tennessee Health Science Center, Memphis, Tennessee.
BACKGROUND: Macrophage-capping protein (CAPG) has been shown to promote cancer cell metastasis, although the mechanism remains poorly understood.
METHODS: Breast cancer (BC) tissue microarray was used to test the role of CAPG in the prognosis of BC patients. Xenograft mice model was used to validate the metastasis promotion role of CAPG in vivo. Gene expression array, chromatin immunoprecipitation and luciferase report assay were performed to search for the target genes of CAPG. Protein immunoprecipitation, MS/MS analysis, tissue microarray and histone methyltransferase assay were used to explore the mechanism of CAPG regulating stanniocalcin 1 (STC-1) transcription.
RESULTS: We demonstrate a novel mechanism by which CAPG enhances BC metastasis via promoting the transcription of the pro-metastatic gene STC-1, contributing to increased metastasis in BC. Mechanistically, CAPG competes with the transcriptional repressor arginine methyltransferase 5 (PRMT5) for binding to the STC-1 promoter, leading to reduced histone H4R3 methylation and enhanced STC-1 transcription. Our study also indicates that both CAPG and PRMT5 are independent prognostic factors for BC patient survival. High CAPG level is associated with poor survival, while high PRMT5 expression favors a better prognosis in BC patients.
CONCLUSION: Our findings identify a novel role of CAPG in the promotion of BC metastasis by epigenetically enhancing STC-1 transcription.
KEYWORDS: CAPG; PRMT5; STC-1; breast cancer; metastasis
PMID: 29721098
PMCID: PMC5928908
DOI: 10.7150/thno.22523





















苏公网安备32059002004080号