您好,欢迎您

【多图】乳腺癌免疫检查点抑制剂研究项目概述一览

2018年01月08日
编译:王强
来源:肿瘤资讯

目前,有大量针对免疫检查点的试剂正在进行相关研究,丹麦哥本哈根大学Polk教授等人就这一问题检索了相关文献,并对乳腺癌中免疫检查点抑制剂在研项目进行了概述;文章发表于近期的《Cancer treatment reviews》上。肿瘤资讯为大家编译介绍如下。

ICOS:T细胞活性可诱导刺激因子;

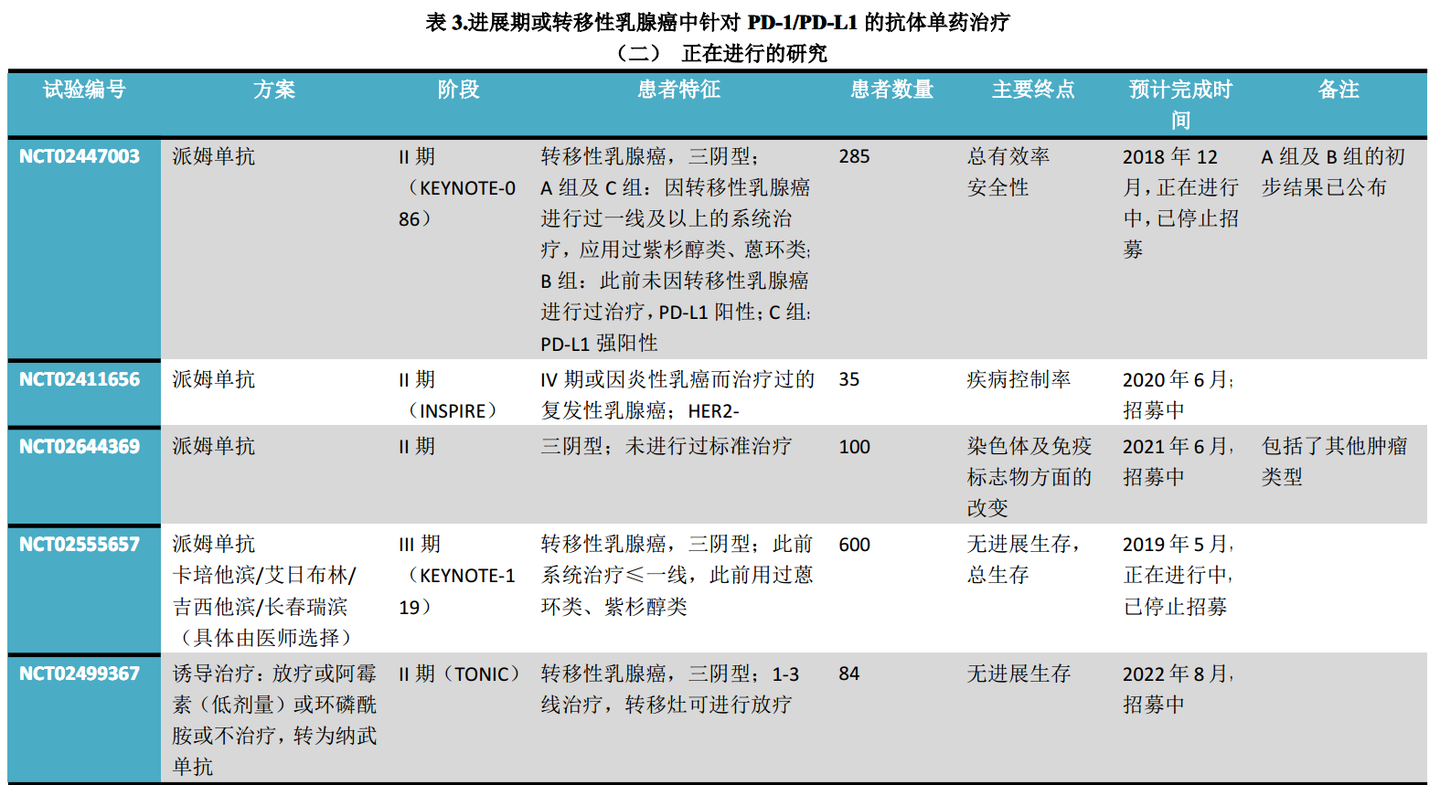
派姆单抗:Pembrolizumab

派姆单抗:Pembrolizumab

派姆单抗:Pembrolizumab;艾日布林:Eribulin;纳武单抗:Nivolumab

派姆单抗:Pembrolizumab;

派姆单抗:Pembrolizumab;艾日布林:Eribulin;帕博西尼:palbociclib;伏立诺他:vorinostat;纳武单抗:Nivolumab;恩替诺特:entinostat;贝伐珠单抗:bevacizumab;奥拉帕尼:olaparib;西地尼布:cediranib

纳武单抗:Nivolumab; NCT02833233为早期乳腺癌的相关研究,其余各研究均为进展期或转移性乳腺癌的相关研究

点评

乳腺癌的治疗,虽有手术、放化疗、HER2-靶向治疗等方法,但其效果不甚理想。随着相关研究的深入,对患者进行进一步分组、选择相应获益最大的治疗方案,已成为目前临床研究的热点。免疫检查点抑制剂对部分患者既有延长缓解时间的作用、同时还可以产生长时间的抗肿瘤免疫,本文对对我们准确把握这一热点很有帮助

参考文献

Polk A,Svane IM,Andersson M.Checkpoint inhibitors in breast cancer - Current status[J].Cancer treatment reviews,2017,63:122-134.

DOI:10.1016/j.ctrv.2017.12.008

责任编辑:肿瘤资讯-斐斐

评论
2019年07月14日
王会宇
青岛市城阳区人民医院 | 放疗科
学习学习