您好,欢迎您

【JCO】外周血cfDNA中的肿瘤分数可以预测转移性三阴性乳腺癌的预后

2018年01月05日
编译:肿瘤资讯编辑部
来源:肿瘤资讯

三阴性乳腺癌只占乳腺癌总体的15%,但却导致了25%以上但乳腺癌相关死亡。过去20年,TNBC患者的总生存没有显著变化。目前,化疗是TNBC主要的治疗手段。对TNBC进行基因组学分析,可能可以发现潜在的生物标志物,指导治疗或预测预后。近日,发表在《JCO》杂志上的研究,采用创新性的方法对转移性三阴性乳腺癌中外周血标本进行检测,发现了重要的预后指标。

背景

TNBC只占所有乳腺癌患者的10-15%,但却贡献了1/3的乳腺癌相关死亡。TNBC患者没有表达任何治疗靶点,如HER2和ER/PR,治疗仍以化疗为主。近年来对原发性TNBC患者的基因检测发现,这类肿瘤中单核苷酸变异的发生率非常低,但肿瘤常伴有TP53的失活突变和染色体不稳定,表现为广泛的体细胞拷贝数变异,提示体细胞拷贝数变化在TNBC肿瘤形成过程中扮演重要作用。目前,尽管有一些研究开始探寻转移性三阴性乳腺癌(mTNBC)的基因组特征,但却很少有大样本量的患者报道。

外周血中游离DNA(cfDNA)由正常细胞或肿瘤细胞脱落形成,对cfDNA进行二代测序分析,可以实现无创基因检测。既往的研究多采用cfDNA检测特定的基因突变或一些癌症相关的基因变异。基于既往研究的结果,我们开发了一个新的计算方法,ichorCNA,通过对cfDNA进行全基因组测序,可以检测cfDNA中的体细胞拷贝数变异(somatic copy number alterations,SCNA)并定量计算肿瘤分数(tumor fraction,TFx)。本研究中,我们评估了cfDNA中TFx与mTNBC患者预后的关系,同时发现mTNBC中富集存在的重要的SCNA。

方法和结果

1. 研究队列:

2010年8月至2016年11月,研究收集了164例患者的506份血浆标本。所有患者在抽血前都接受过化疗,多数为辅助或新辅助阶段接受了蒽环和紫衫类的化疗。从患者诊断为转移阶段开始计算,中位的随访时间位17个月(0-82个月)。研究入组流程图见下图1A. 

图片1.jpg

图1A. 研究队列

2. 外周血中的基因拷贝数与肿瘤转移灶高度一致

采用低覆盖范围的全基因组测序,其中478份(94.5%)血浆标本可以采用ichorCNA进行拷贝数分析和明确TFx;其中,337份(70.5%)标本中的肿瘤DNA高于检测下限(TFx⩾3%)164例患者中,158例(96.3%)患者的TFx可以明确;其中101例(63.9%)患者有至少1份血标本TFx⩾10%。对比TFx⩾10%和TFx<10%的患者,在临床特征上没有显著差异。

既往的研究显示肿瘤转移灶和配对的cfDNA在拷贝数变异和突变谱上有较高的一致性。研究者再次在这一队列中进行证明,共10例患者有配对的转移灶活检标本和同一时间的血浆标本。结果显示,肿瘤活检标本中检测到的基因变异,在cfDNA中也可以检测到,检测的敏感性为86%,特异性达到90%。下图1B例举了4例患者的检测结果。

图片2.jpg

图1B. 肿瘤转移病灶和cfDNA基因变异的一致性分析

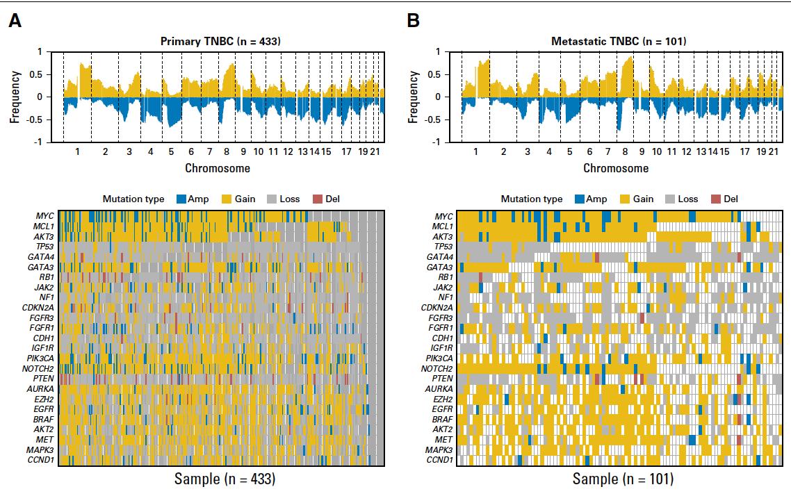
3. 相比于TNBC原发灶,转移灶中NOTCH2,AKT2和AKT3基因拷贝数增加更常见

研究者假设,相比于既往没有接受过化疗的TNBC原发灶,化疗耐药的转移灶中,一些特定的基因拷贝数变异更为常见,尤其是与化疗耐药和肿瘤转移相关的基因。研究结果印证了假设,在转移性病灶中,4个基因(NOTCH2,AKT3,GATA3和AKT2)基因拷贝数增加的发生率更高。此外,CDKN2A,PTEN,RB1和NF1这4个基因单个拷贝的缺失在转移灶中也更常见。

与METABRIC和TCGA数据库中TNBC原发灶测序结果对比,结果显示,相比于原发灶,转移灶中一系列基因的变异频率更高,其中高频(>50%的样本中检测到)扩增的基因有:MYC,AKT3,GATA3,NOTCH2,EZH2,BRAF,MET。相比于配对的原发灶标本或公开数据库中的结果,4个基因变异在TNBC转移灶中更常见,分别为GATA3扩增,NOTCH2,AKT2和AKT3突变。见下图2A-C。

图片3.jpg图片4.jpg

图2. TNBC原发灶和转移灶测序对比

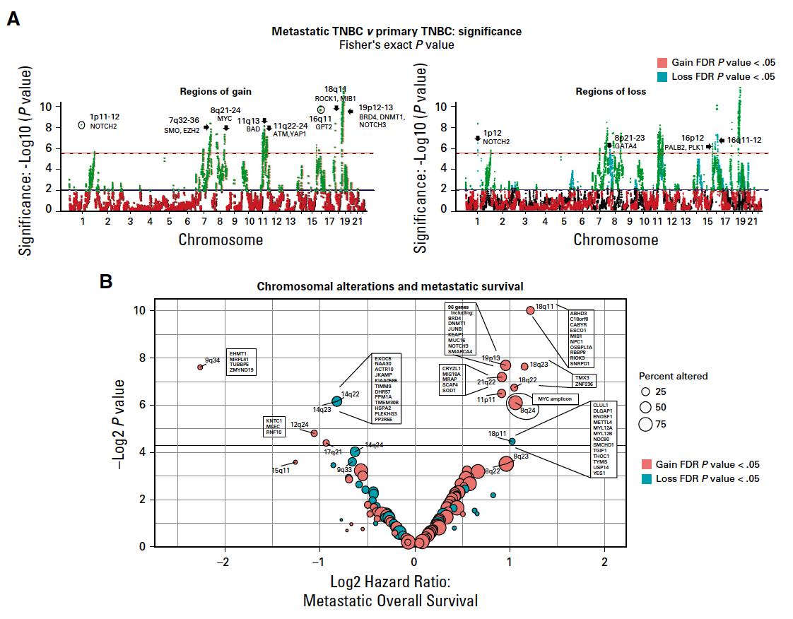
4. 染色体18q11和19p13的扩增与mTNBC预后更差相关

既往关于基因变异与mTNBC预后的关系少有研究,研究者分析了mTNBC中常见的体细胞拷贝数变异(见下图3A,扩增或缺失),采用cox比例风险模型一一分析各个基因与患者预后的关系(下图3B)。结果显示,仅一小部分基因变异可以预测mTNBC的预后,即18q11和19p13。超过一半的mTNBC患者中检测到18q11和/或19p13拷贝数的增加或扩增,在转移病灶中的发生率高于原发灶。单因素分析和多因素分析均提示,18q11和19p13基因拷贝数增加与更差的预后相关,HR=3.30,95% CI:1.30-8.38,P=0.012。

图片5.jpg

图3. 基因拷贝数的变化与患者预后的关系分析

5. mTNBC中cfDNA肿瘤分数是独立的预后标志物

在这个队列中,第一次血标本中TFx⩾10%的患者,总生存显著更短,分别为6.4个月和15.9个月(见下图4C)。在多因素分析中,TFx仍然是独立的预后指标,HR=2.14;95%CI:1.40-3.28;P<0.001.

图片6.jpg

图4. TFx是独立的预后指标

结论

本研究是最大样本量的对mTNBC患者进行基因特征分析的研究。在mTNBC在,TFx是一个可靠的,微创的指标,可以独立预测患者的预后。对比TNBC患者的肿瘤原发灶和转移灶,多数基因的拷贝数变异是非常相似的,但也发现TNBC转移灶中存在一些特异性的基因变异。

点评
在晚期患者中进行ctDNA的分析,比早期患者更有意义,因为晚期患者中ctDNA水平更高。在TNBC这一类侵袭转移较快的肿瘤,ctDNA可以作为肿瘤组织的重要替代材料,进行肿瘤基因特征分析。既往,对于mTNBC患者缺乏可靠的预后标志物,本研究采用微创的方法,分析血浆标本中的TFx,这一方法可以不依靠肿瘤特异性的突变,结果显示,TFx可若作为独立的预后因子,具有重要的临床应用价值。此外,研究队列中,大多数的患者(96.3%)都可以检测到TFx,意味着TFx可以广泛应用。后续,可以进行进一步的研究,如采用ctDNA检测肿瘤的同源重组缺陷等,筛选TNBC的治疗靶点。
参考文献

Association of Cell-Free DNA Tumor Fraction and Somatic Copy Number Alterations With Survival in Metastatic Triple-Negative Breast Cancer. Published at jco.org on January 3, 2018.

责任编辑:肿瘤资讯-斐斐