乳腺癌从来不缺乏社会各界的广泛关注,但是转移性乳腺癌的预后仍处于较差水平,50年来没有显著变化。而美国流行病学结果显示,单独用三阴乳腺癌(TNBC)——这一特殊的分子亚型来计算,就可以在女性杀手排行榜中占据前十的位置。所以,详尽了解TNBC的治疗策略十分重要。
近日,Gadi等在线发表了一篇文章(发表在JOP上),对TNBC的目前诊疗策略和未来可能会发生的改变做出精彩陈述,以下是下半部分——转移性乳腺癌的系统治疗。
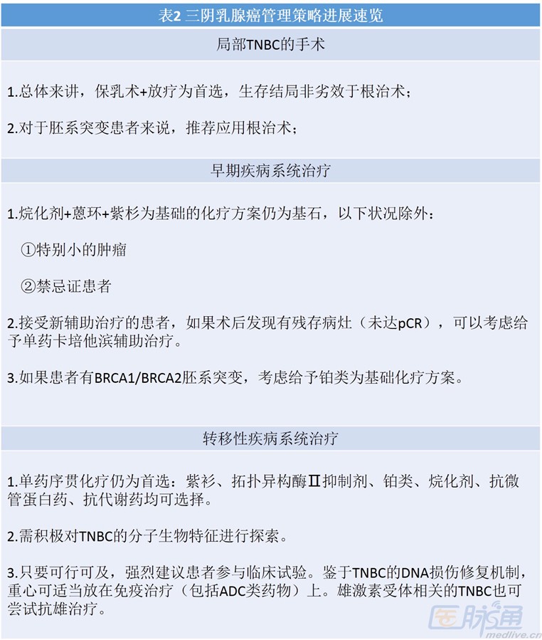
结合昨日发布的三阴乳腺癌管理策略新进展(上)的内容,笔者将根据目前最新进展的干货内容总结为下表,供大家分享收藏(表2)。

对于转移性TNBC(mTNBC)的患者来说,目前标准治疗方案基本上都是姑息性治疗,不以治愈为目的。该亚组比其他患者更急迫的需要新进展。
目前,标准方案为序贯化疗,直到疗效最大化或毒性耐受度最大化为止,一般由患者提出治疗中断。常规的药物包括紫杉类、蒽环类、烷化剂、抗代谢药等等。
药物的选择和治疗顺序由患者和临床医生的倾向性决定,因为这些方案没有哪个优于其他方案。除了铂类为基础的方案在疗效预测方面有一些进展,也没有好的疗效预测因子。
TNT研究入组了376名BRCAness的TNBC患者,探究卡铂单药和多西他赛单药的疗效差异。全组来看,两组的生存无差异。但是,有BRCA1/BRCA2胚系突变的患者,卡铂组的有效率为多西他赛组的两倍(68% vs 33%)。应用HRD评分测定的BRCAness未能预测卡铂的疗效。出人意料的是,那些非基底型的TNBC亚组中,多西他赛的反应率比卡铂更好(结果尚未发表)。
所以,该临床研究告诉我们,免疫组化确定的TNBC根据新型Biomarkers评估结果表明,仅在同源重组胚系缺失的患者中,铂类的疗效才优于紫杉类。
靶向治疗
现在,一些前景良好的靶向药物的单药/联合化疗在TNBC中的临床研究正在进行中,但是尚没有被美国FDA批准的靶向药物出现。
一些PARP抑制剂的单药治疗临床研究正在进行中,有一些研究已经汇报了结果,在BRCA1/BRCA2胚系突变患者,尤其是TNBC患者中显示出了良好的抗肿瘤活性。
Veliparib的单中心Ⅰ期临床研究显示,将Veliparib联合传统顺铂+长春瑞滨方案在BRCA1/BRCA2胚系突变的患者中,得到了35%的ORR,44%达SD,临床获益率(CBR)为79%。Veliparib未达到最大耐受剂量,发生的所有不良反应均与化疗相关。
另外,SWOG 1416探究了Veliparib或安慰剂联合顺铂在BRCA1/2胚系突变、任意激素受体状态的患者,或TNBC患者中的疗效与安全性。
也有一些基于肿瘤外显子测序,确定不包含在同源重组基因中的其他肿瘤促进基因和肿瘤抑制基因状态,作为应用依据的的靶向药物。
第一个配对测序,寻找合适靶向药物的临床研究以失败告终。我们相信,由于靶向药物数量的增加、基因测序技术的提升,下一代的临床研究可能更加有发展前景。
可能该领域中走得最快的研究当属NCI开展的MATCH研究,应用基因测序技术将肿瘤分配到制定靶向药物组。我们应该鼓励TNBC患者考虑此类的临床研究,获得更好的靶向治疗机会。
内分泌治疗
一部分TNBC可能被雄激素或雌激素驱动。雄激素驱动的TNBC与其他TNBC亚组的疗效和预后有所差别,并且前列腺癌的抗雄治疗可能对其有效。
TBCR 011研究纳入了AR+ 的转移性TNBC患者,应用比卡鲁胺治疗。结果表明ORR为0%,CBR为19%。基于此临床研究结果不令人满意,又开展了第二代抗雄药物如恩杂鲁胺单药 vs 化疗联合恩杂鲁胺 vs 化疗联合安慰剂对该类患者的临床研究(ENDEAR 研究)、恩杂鲁胺和Taselisib治疗AR+ 转移性TNBC患者的临床研究(TBCRC研究),评估单药、联合化疗或其他靶向药物对患者的作用效果。
免疫治疗
随着我们对肿瘤的认识,我们发现一些乳腺癌有免疫系统逃逸的功能。从分子生物学角度来看,TNBC较其他类型乳腺癌来讲,突变率更高,有足够的新抗原(neoantigens)产生,刺激产生免疫效应。
为了生存,肿瘤细胞经常降低表面neoantigen的表达,从而激发肿瘤微环境中的免疫抑制效应,活化信号转导通路,使免疫细胞耗竭或不能发挥效应。
抑制的所有通路都可以作为免疫治疗药物的靶点,例如抗CTLA-4-CD80/CD86单抗,PD-1/PD-L1单抗等。在TNBC患者中,Pembrolizumab的KEYNOTE-012研究获得了18%的ORR。未来,联合其他靶向/免疫药物、化疗等方案可能是TNBC的探索方向。
抗体-药物偶联物(ADCs)是一类再次复兴的药物。一些ADCs正在对TNBC进行探索。例如,以Trop-2 抗原为靶点的口服药物sacituzumab govitecan,和glycoprotein-NMB。其中 Sacituzumab govitecan被FDA授予了突破性疗法认定。Glembatumumab vedotin正在gpNMB高表达的转移性TNBC患者中与卡培他滨做疗效对比研究。
总的来说,TNBC的进展相比ER阳性/HER-2阳性患者已经落后。只要可行,需多多鼓励TNBC的患者加入临床研究中。
小结
序贯单药化疗方案仍为标准治疗方案,对于快速进展的内脏转移患者来说,可给予联合治疗。
ADCs,免疫检查点抑制剂,小分子靶向药物在TNBC的一些亚组中已显现出了疗效趋势。
进一步对TNBC的分子生物学进行了解对于个体化治疗的进一步发展十分重要,希望有更多研究出炉,最终使患者获益。
[1]Tutt A, Ellis P, Kilburn L, et al: The TNT trial: A randomized phase III trial of carboplatin (C) compared with docetaxel (D) for patientswith metastatic or recurrent locally advanced triple negative or BRCA1/2 breast cancer (CRUK/07/012). Presented at the San Antonio Breast Cancer Symposium, San Antonio, TX December 9–13, 2014 (abstr S3–01)
[2]Tutt A, Robson M, Garber JE, et al: Oral poly(ADP-ribose) polymerase inhibitor olaparib in patients with BRCA1 or BRCA2 mutations and advanced breast cancer: A proof-of-concept trial. Lancet 376:235–244, 2010
[3]Fong PC, Boss DS, Yap TA, et al: Inhibition of poly(ADP-ribose) polymerase in tumors from BRCA mutation carriers. N Engl J Med 361:123–134, 2009
[4]Sandhu SK, Schelman WR, Wilding G, et al: The poly(ADP-ribose) polymerase inhibitor niraparib (MK4827) in BRCA mutation carriers and patients with sporadic cancer: A phase 1 dose-escalation trial. Lancet Oncol 14:882–892, 2013
[5]Rodler ET, Kurland BF, Griffin M, et al: Phase I study of veliparib (ABT-888) combined with cisplatin and vinorelbine in advanced triple-negative breast cancer and/or BRCA mutation-associated breast cancer. Clin Cancer Res 22:2855–2864, 2016
[6]André F, Bachelot T, Commo F, et al: Comparative genomic hybridisation array and DNA sequencing to direct treatment of metastatic breast cancer: A multicentre, prospective trial (SAFIR01/UNICANCER). Lancet Oncol 15:267–274, 2014
[7]Wang C, Pan B, Zhu H, et al: Prognostic value of androgen receptor in triple negative breast cancer: A meta-analysis. Oncotarget 7:46482–46491, 2016
[8]Gucalp A, Tolaney S, Isakoff SJ, et al: Phase II trial of bicalutamide in patients with androgen receptor-positive, estrogen receptor-negative metastatic breast cancer. Clin Cancer Res 19:5505–5512, 2013
[9]Disis ML, Stanton SE: Triple-negative breast cancer: Immune modulation as the new treatment paradigm. Am Soc Clin Oncol Ed Book e25-e30, 2015
[10]Nanda R, Chow LQ, Dees EC, et al: Pembrolizumab in patients with advanced triple-negative breast cancer: Phase Ib KEYNOTE-012 study. J Clin Oncol 34: 2460–2467, 2016
[11]Starodub AN, Ocean AJ, Shah MA, et al: First-in-human trial of a novel anti-Trop-2 antibody-SN-38 conjugate, sacituzumab govitecan, for the treatment of diverse metastatic solid tumors. Clin Cancer Res 21:3870–3878, 2015
[12]Yardley DA, Weaver R, Melisko ME, et al: EMERGE: A randomized phase II study of the antibody-drug conjugate glembatumumab vedotin in advanced glycoprotein NMB-expressing breast cancer. J Clin Oncol 33:1609–1619, 2015






苏公网安备32059002004080号