伯基特淋巴瘤(BL)现有化疗毒性大、易复发,亟需低毒高效新药。高车前素(Hispidulin)具有广谱抗癌活性,但在淋巴瘤中的作用尚属空白。本研究首次证实了天然产物高车前素对BL的抗肿瘤作用。机制表明,其通过诱导G1期阻滞、激活凋亡、引发内质网应激及调控MAPK通路发挥作用,且与西达本胺联用具有显著的协同增效效果。该研究为BL的安全联合用药及中医药抗淋巴瘤提供了重要实验依据。
徐医附院细胞研究和转化医学中心副主任
徐医附院血液科科副主任,淋巴瘤病区主任
中华医学会血液学分会淋巴细胞疾病学组委员
中国抗癌协会淋巴瘤专委会委员
中国EBV相关疾病工作组秘书长
中国抗癌协会血液肿瘤专业委员会青年委员
中国抗癌协会血液肿瘤委员会慢淋工作组委员
中国抗癌协会第一届T细胞淋巴瘤工作组委员
中国老年医学会血液学分会淋巴瘤学组委员
江苏省淋巴瘤联盟副主席
江苏省医学会血液学分会淋巴瘤/骨髓瘤学组委员
江苏省“六大人才高峰”人才培养对象
江苏省“科教强卫工程”青年医学人才
徐州医科大学附属医院血液科
2023级硕士研究生
研究背景
伯基特淋巴瘤(Burkitt lymphoma, BL)是一种高度侵袭性的B细胞非霍奇金淋巴瘤,其发病机制与MYC基因易位、EB病毒感染以及细胞周期失调等分子异常密切相关。尽管强化化疗方案使多数患者获得治愈,但成人患者的预后仍不理想,且存在化疗毒性大、复发难治等问题。天然产物因其多靶点作用和低毒性特点成为抗肿瘤药物研发的重要方向。
高车前素(Hispidulin)是一种具有广泛生物活性的天然黄酮类化合物,其分子结构为C16H12O6,研究表明其能通过调控细胞增殖、凋亡、周期阻滞等多个通路发挥抗肿瘤作用。研究发现,高车前素在鼻咽癌、肺癌、急性髓性白血病和肝细胞癌中具有抗癌活性,可引起生长抑制、细胞周期停滞、凋亡激活和转移抑制。然而,其对淋巴瘤的作用效应及分子机制尚未见报道。西达本胺(Chidamide)是一种选择性组蛋白去乙酰化酶(HDAC)亚型抑制剂,具有广泛的抗肿瘤和免疫调节作用。本研究旨在细胞水平上研究高车前素对伯基特细胞株的增殖、周期和凋亡的影响并探讨可能的分子机制,并探究其与西达本胺的联合作用,为伯基特淋巴瘤患者开发更有效的治疗手段提供实验证据,同时也为深入解析高车前素抗肿瘤作用的分子机制奠定理论基础。
研究目的
探讨高车前素对伯基特淋巴瘤(BL)细胞恶性生物学特性的影响及其分子机制,同时研究高车前素联合化疗药物西达本胺对伯基特淋巴瘤细胞株的影响,为传统中医药抗淋巴瘤治疗提供理论与实验依据。
研究方法
用不同浓度高车前素作用于BL细胞株Namalwa、CA46细胞后,CCK-8法检测细胞增殖活力;碘化丙啶(PI)单染流式细胞术法检测细胞周期的变化;Annexin V APC/7-AAD检测细胞凋亡;Western blot技术检测凋亡、周期、内质网应激相关蛋白以及MAPK信号通路蛋白的表达变化;实时荧光定量聚合酶链式反应(RT-QPCR)检测细胞凋亡、周期及内质网应激(ERS)相关基因的表达情况。
研究结果

高车前素对BL细胞增殖的影响
本研究首先检测了高车前素对BL细胞增殖的影响。通过不同浓度高车前素处理细胞48 h后使用CCK8实验检测细胞增殖水平。结果显示,随着高车前素药物浓度的增加,两种细胞的增殖率均逐渐降低(rNamalwa = -0.849,rCA46=-0.836),比较各加药组与对照组的细胞增殖的差异均有统计学意义(图1),表明,高车前素抑制了BL细胞的增殖。


高车前素对Burkitt细胞周期分布的影响
为探究高车前素对Burkitt细胞周期的影响,接种适量Burkitt细胞于6孔板中,并加入不同浓度的高车前素,作用48 h后采用PI单染法和使用流式细胞仪检测Burkitt细胞周期的分布情况。如图2所示,与对照组相比,G1期细胞随着高车前素浓度的增加而升高,且比较各加药组和对照组细胞差异均有统计学意义,表明,高车前素诱导细胞周期阻滞在G1期。


检测高车前素对Burkitt细胞周期相关蛋白表达的影响
接下来研究了高车前素对周期相关蛋白的影响,Western blot和QPCR实验结果显示,在高车前素作用48 h后p21、p27的表达明显升高而CyclinB1表达下降,表明,高车前素通过影响p21、p27和CyclinB1表达进而调控Burkitt细胞周期(图3)。


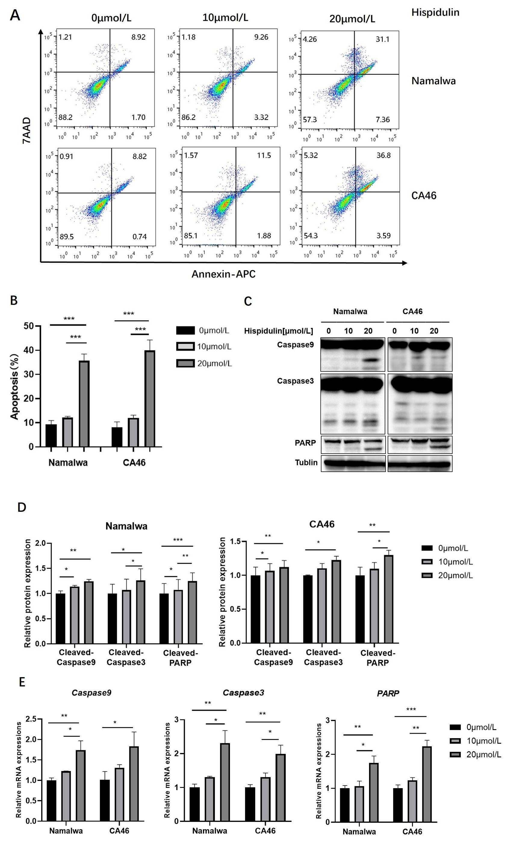
高车前素对Burkitt细胞凋亡的影响
为进一步探究高车前素对Burkitt细胞凋亡的影响,通过Annexin V-APC和7-AAD双染流式细胞术显示,在高车前素的作用下,细胞凋亡率逐渐增高,各加药组与对照组相比差异均有统计学意义(图4)。同时通过WB和RT-QPCR检测发现Caspase3、Caspase9和PARP的切割片段增强。


高车前素诱导外源性凋亡途径活化
为了研究高车前素诱导的细胞凋亡信号通路,利用RT-qPCR技术检测外源性凋亡通路中相关基因的表达情况。在高车前素的作用下,死亡受体Caspase8、DR4和DR5的表达逐渐增强,表明,高车前素可以激活Burkitt细胞的外源性凋亡通路,从而促使Burkitt淋巴瘤细胞凋亡(图5)。


高车前素诱导内源性凋亡途径活化
进一步探讨了高车前素诱导Burkitt细胞凋亡过程中是否激活了内源性凋亡通路,首先通过RT-qPCR实验发现高车前素抑制了Burkitt细胞中抑凋亡基因XIAP、MCL-1表达。同时Western blot实验结果显示,高车前素抑制 XIAP、MCL-1表达也降低,此外,抑凋亡蛋白BCL-2表达降低,而促凋亡蛋白Bax表达升高。表明,高车前素激活Burkitt细胞的内源性凋亡通路,从而促使Burkitt细胞凋亡(图6)。


高车前素诱导伯基特淋巴瘤细胞内质网应激反应
为探究高车前素是否诱导细胞内质网应激反应,发现在高车前素的作用下,随药物浓度的增加,Bip蛋白表达量升高(rNamalwa = 0.639, rCA46 = 0.881)。而后又通过RT-qPCR实验检测了高车前素对内质网应激通路相关基因的影响。发现在高车前素的作用下,内质网应激反应相关基因BIP、CHOP、ATF3和ATF4表达水平升高,高车前素诱导了内质网应激反应(图7)。
Figure 7. The effect of Hispidulin on endoplasmic reticulum stress in BL cells. *P<0.05,**P<0.01,***P<0.001
高车前素对Burkitt细胞MAPK信号通路的影响
为进一步探究高车前素对BL作用的信号通路,将高车前素干扰Namalwa、CA46细胞48h,与对照组相比,各高车前素浓度组p-p38水 平下降,p-ERK水平升高,提示,其可通过调节p38、ERK磷酸化水平继而诱发Burkitt细胞程序性死亡(图8)。


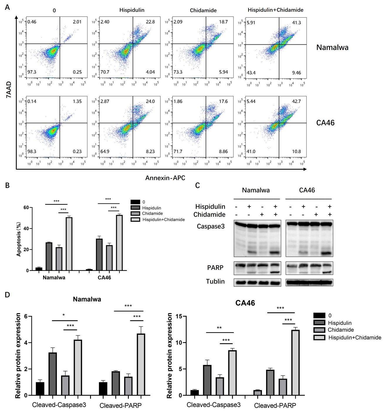
高车前素与西达本胺联合具有协同作用
肿瘤耐药是影响疗效和预后的主要原因之一,为改善耐药,联合用药的方法是常见的解决措施。而且,恰当的联合用药可能发挥出比单一治疗更优的抗肿瘤效果。因此进一步探讨了高车前素联合化疗药物西达本胺治疗是否具有协同作用,通过检测高车前素联合西达本胺对细胞凋亡的影响,发现单药组BL细胞凋亡率明显高于对照组,而两药联合组的凋亡率更是明显地高于单药组;两药联合组分别与单药组和对照组相比,细胞凋亡率的差异均有统计学意义,同时通过WB发现Caspase3和PARP的切割片段增强(图9),表明,高车前素增强了西达本胺诱导的BL细胞凋亡。
Figure 9. The effects of Hispidulin, Chidamide and the combination of the two drugs on apoptosis of BL cells.*P<0.05,**P<0.01,***P<0.001
研究结论
高车前素能抑制细胞增殖并诱导细胞周期阻滞和细胞凋亡,并通过激活内质网应激通路,调控MAPK信号通路从而发挥抗淋巴瘤作用,同时高车前素与西达本胺联合具有较好的协同作用。
文献来源:中国实验血液学杂志
排版编辑:肿瘤资讯-Harbor






苏公网安备32059002004080号