您好,欢迎您

时隔三年,2026版ESMO结直肠癌指南重磅更新,6大更新要点一文速览

04月22日
来源:聚焦CA


2026版欧洲肿瘤内科学会(ESMO)转移性结直肠癌指南在分子分型与个体化治疗领域实现重大更新,全面重塑临床诊疗策略。相较于2023版指南,本版在精准治疗策略、局部治疗手段、分子检测及随访管理等方面均作出重要调整,现将治疗、诊断与随访6大核心更新要点梳理如下。


1、dMMR/MSI-H一线首选双免 :纳武利尤单抗+伊匹木单抗 推荐最优先 ,单免治疗推荐降级。


2026版

错配修复缺陷/微卫星高度不稳定(dMMR/MSI-H)转移性结直肠癌:推荐纳武利尤单抗+伊匹木单抗[I,A];无法双免治疗时推荐帕博利珠单抗[I,A]。


在多队列Ⅱ期CheckMate 142研究中,纳武利尤单抗联合伊匹木单抗用于经治的dMMR/MSI‑H转移性结直肠癌患者,可带来显著且持久的临床获益,同时安全性可控。


近期开展的CheckMate 8HW研究表明,在各线治疗中,纳武利尤单抗联合伊匹木单抗的疗效均优于纳武利尤单抗单药(入组患者中43%既往接受过≥1线治疗)。


2023版

对于dMMR/MSI-H型转移性结直肠癌患者,免疫检查点抑制剂帕博利珠单抗在一线治疗中展现出优于标准化疗与靶向药物的疗效,推荐作为一线标准治疗[I,A];对于一线化疗后进展的dMMR/MSI-H肿瘤,推荐使用伊匹木单抗联合纳武利尤单抗[III,B]。


2、BRAF V600E 一线格局彻底改变 :恩考芬尼+西妥昔单抗+化疗成为 一线首选 ,不再只用于后线。


2026版

对于错配修复功能完整/微卫星稳定(pMMR/MSS)、BRAF V600E 突变的转移性结直肠癌患者,推荐使用FOLFOX联合恩考芬尼+西妥昔单抗一线治疗[I,A]。


在III期BREAKWATER试验中,针对BRAF V600E 突变(不含其他BRAF突变)患者,FOLFOX联合恩考芬尼+西妥昔单抗方案,相较于FOLFOX、CAPOX或FOLFOXIRI±贝伐珠单抗方案,在客观缓解率(ORR)、无进展生存期(PFS)及总生存期(OS)上均显示出显著改善。


FOLFIRI联合恩考芬尼+西妥昔单抗方案,与FOLFIRI+贝伐珠单抗相比,同样展现出良好的安全性及更优的疗效,尤其可作为奥沙利铂类辅助治疗后进展或存在奥沙利铂禁忌证患者的重要选择。


2023版

对于既往接受过治疗、BRAF V600E 突变的转移性结直肠癌患者,推荐将恩考芬尼+西妥昔单抗作为二线/三线治疗的最佳方案[I,A]。


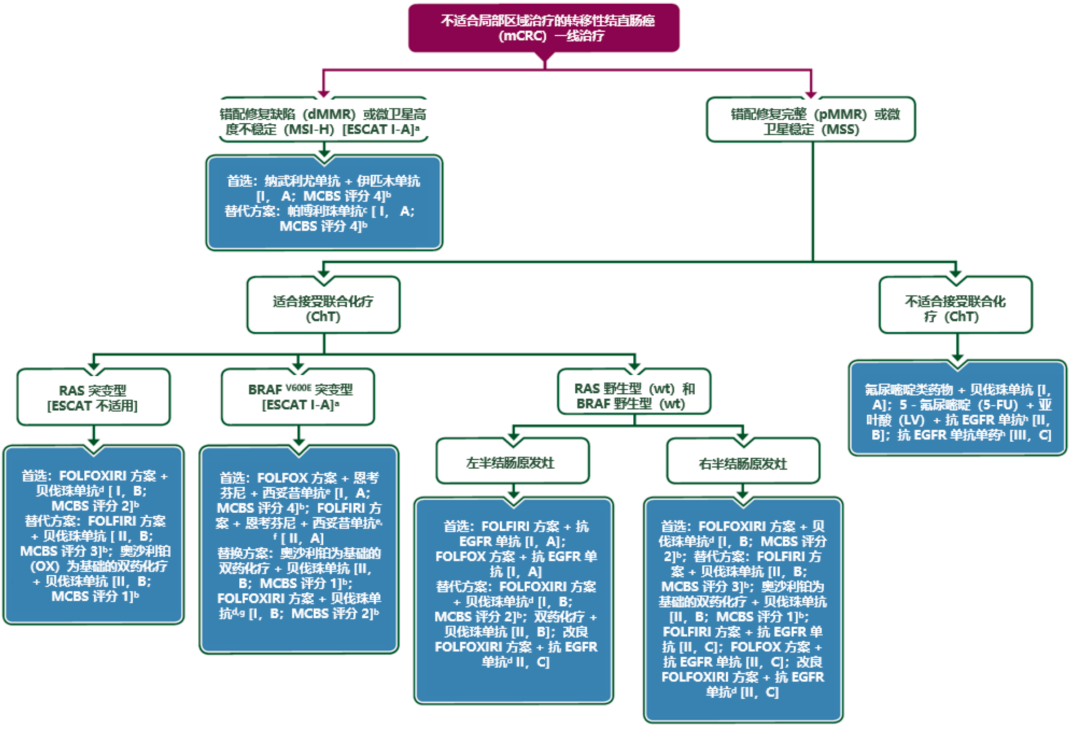
图1 适用于无法接受局部区域治疗的转移性结直肠癌(mCRC)的一线治疗方案

a:ESCAT评分仅适用于基因组驱动分析中发现的基因改变,这些评分由作者定义,必要时由ESMO精准肿瘤学工作组提供协助;b:采用ESMO-MCBS v2.0计算EMA或FDA获批的治疗方案/适应症的评分,评分由ESMO-MCBS工作组计算并验证,并经作者审核(https://www.esmo.org/guidelines/esmo-mcbs/esmo-mcbs-evaluation-forms);c:当无法使用免疫检查点抑制剂(ICI)双药联合治疗时;d:FOLFOXIRI方案仅推荐用于:年龄<70岁且ECOG PS 0~2分,或年龄71~75岁且ECOG PS 0分的患者[证据等级I,推荐等级B];e:已获FDA批准,未获EMA 批准;f:尤其适用于既往接受过奥沙利铂类辅助化疗,或存在奥沙利铂禁忌证的患者;g:适用于原发灶位于右半结肠的患者;h:适用于RAS野生型、BRAF野生型且原发灶位于左半结肠的患者


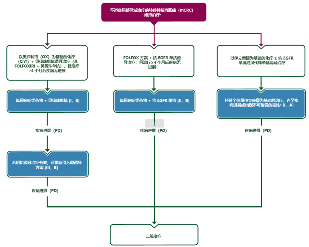
图2 不适合局部区域治疗的转移性结直肠癌(mCRC)的维持治疗

a:对于治疗反应良好的患者,可根据个体情况推荐采用治疗间歇替代维持治疗,但需告知患者总生存期(OS)可能存在小幅劣势[III,B];b:可根据临床情况与患者偏好,与患者共同讨论并推荐维持治疗方案的选择[III,B]


图3 不适合局部区域治疗的转移性结直肠癌(mCRC)的二线治疗方案

a:可推荐重新引入相同的诱导治疗方案,尤其是在氟尿嘧啶类药物+贝伐珠单抗维持治疗后,或治疗间歇(药物假期)后[III,B];b:ESCAT评分仅适用于基因组驱动分析中发现的基因改变,这些评分由作者定义,必要时由ESMO精准肿瘤学工作组提供协助;c:采用ESMO-MCBS v2.0计算EMA或FDA获批的治疗方案/适应症的评分,评分由ESMO-MCBS工作组计算并验证,并经作者审核(https://www.esmo.org/guidelines/esmo-mcbs/esmo-mcbs-evaluation-forms);d:已获EMA批准,未获FDA批准;e:适用于原发灶位于左半结肠、RAS野生型(RAS-wt)、BRAF野生型(BRAF-wt)且既往未接受过抗EGFR治疗的患者;f:适用于ECOG PS 0分、既往对FOLFOXIRI+贝伐珠单抗治疗达到RECIST标准缓解,且在无奥沙利铂和伊立替康治疗间歇≥4个月后出现疾病进展的患者


3、三线及后线治疗迎来更多选择 :ADC、KRAS G12C 抑制剂正式写入指南。


2026版

抗体药物偶联物(ADC) :对于HER2阳性(IHC3+)、既往接受过氟尿嘧啶类、奥沙利铂、伊立替康治疗,且/或既往接受过抗HER2药物治疗的患者,无论其RAS状态如何,均可推荐使用 德曲妥珠单抗(T-DXd) [III,B]。


ADC药物德曲妥珠单抗(T-DXd)在免疫组化(IHC)3+,或IHC2+且原位杂交(ISH)阳性的患者中表现出确切的抗肿瘤活性,但在IHC2+ ISH阴性或IHC1+的肿瘤患者中未观察到明显疗效。


KRAS G12C 抑制剂 :对于既往接受过氟尿嘧啶类、奥沙利铂、伊立替康治疗的KRAS G12C 突变转移性结直肠癌患者,推荐帕尼单抗+sotorasib[II,B]或西妥昔单抗+ adagrasib [III,B]。


尽管KRAS G12C 抑制剂单药治疗效果欠佳,但与抗EGFR单克隆抗体联用可提升疗效。一项单臂研究显示,西妥昔单抗联合adagrasib取得了颇具前景的结果。另一项研究里,帕尼单抗联合sotorasib可显著改善PFS和ORR。


图4 适用于无法接受局部区域治疗的转移性结直肠癌(mCRC)的三线及后续治疗方案

a:ESCAT评分仅适用于基因组驱动分析中检出的基因改变,这些评分由作者制定,必要时由ESMO精准肿瘤学工作组提供协助;b:对于一线化疗(ChT)期间获得临床获益、且在停药后进展的患者,二线治疗后可选择性推荐重新引入初始诱导治疗方案[证据等级IV,推荐等级C];c:应评估RAS、BRAF突变,且优先评估EGFR胞外域突变;d:采用ESMO-MCBS v2.0版本,计算获EMA或FDA批准的治疗方案/适应症的评分,评分由ESMO-MCBS工作组计算并验证,并经作者审核(https://www.esmo.org/guidelines/esmo-mcbs/esmo-mcbs-evaluation-forms);e:对于伊立替康难治性患者,优先推荐该方案,而非西妥昔单抗单药治疗;f:适用于不适合接受抗EGFR治疗,或存在抗EGFR治疗禁忌证的患者;g:已获FDA批准用于HER2免疫组化3+(IHC3+)肿瘤,尚未获EMA批准,也适用于既往接受过抗HER2方案治疗的患者;h:已获FDA批准,尚未获EMA批准;i:尚未获EMA或FDA批准;j:对于存在贝伐珠单抗禁忌证的患者,推荐使用三氟胸苷/tipiracil(FTD–TPI,即TAS-102)[证据等级I,推荐等级A;ESMO-MCBS v2.0评分:3]


4、局部治疗 :肝移植正式纳入强推荐,外科治疗可操作性提升。


2026版

对于严格筛选、仅存在肝转移、始终无法切除的结直肠癌肝转移(CRLM)患者,若符合严格的入选标准且满足器官分配政策优先级,推荐采用肝移植联合化疗(ChT)作为根治性治疗方案[II,A]。严格入选标准包括:BRAF野生型;CEA<80ng/ml;全身治疗疗效稳定(疾病稳定≥3个月,且不晚于三线治疗);整个病程中无肝外转移;原发灶已切除;ECOG PS评分<2;年龄18~65岁。


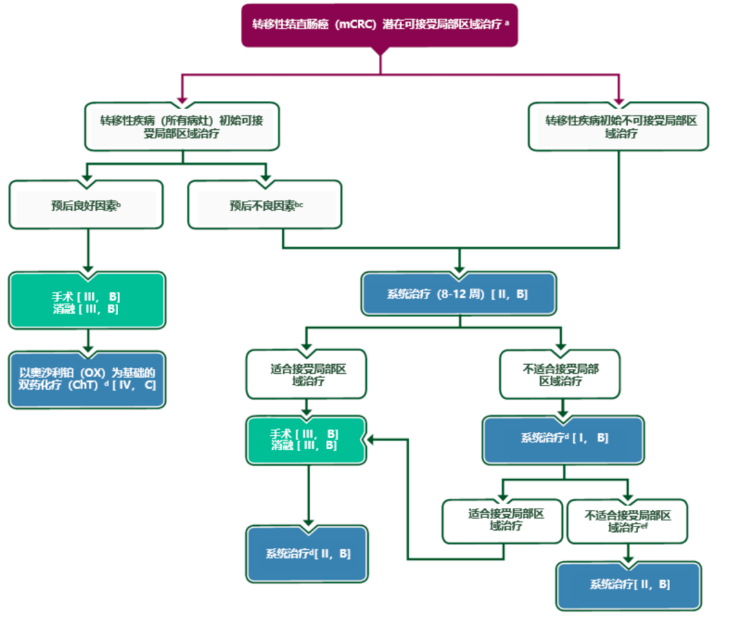
图5 潜在适合局部区域治疗的转移性结直肠癌(mCRC)

a:所有寡转移(OMD)患者的治疗方案均应在多学科团队(MDT)中讨论决定[证据等级IV,推荐等级A];b:需考虑的因素包括:受累器官数目、病灶数量、预后评分、出现转移的时间、BRAF状态、MMR状态、CEA水平、淋巴结病理情况[IV,B];对于可切除的BRAF V600E突变及/或dMMR型转移性结直肠癌(mCRC)患者,尽管通常推荐先行全身治疗,局部区域治疗仍可作为一种选择[IV,B];c:若存在多项不良预后因素,可推荐采用现有最佳的全身治疗方案,包括化疗(ChT)联合靶向治疗[III,B];d:术前及术后全身治疗的总疗程通常应为6个月[II,B];e:对于经严格筛选、仅肝转移且始终不可切除的结直肠癌肝转移(CRLM)患者,若满足严格入选标准(BRAF野生型、CEA<80ng/ml、对全身治疗持续有效(病情稳定≥3个月且不晚于三线治疗)、全程无肝外转移、原发灶已切除、ECOG PS<2、年龄18~65岁)并符合器官分配政策,推荐行肝移植联合化疗作为根治性治疗选择[II,A];f:针对特定转移部位的推荐意见详见正文


5、ctDNA成为标准检测手段 :组织不可及或需快速结果时 必选 ,并指导抗EGFR再挑战


2026版

临床需快速获取结果、或组织活检不可行/不适用时, 推荐采用循环肿瘤DNA(ctDNA)检测 [III,A]。抗EGFR药物再挑战治疗前,推荐 通过ctDNA评估RAS、BRAF,优选同步检测EGFR状态 [II,B]。


2023版

(未作推荐)ctDNA基因分型不仅可用于筛选能够从HER2双重阻断治疗中获益的患者,还可监测治疗应答。


6、随访方案更具体 :随访方案全面精细化,建立免疫治疗患者随访单独规范。


2026版

治疗期间常规随访:每8~12周进行一次病情评估,包括CT、MRI以及CEA[III,A]。


转移灶已根治性切除:前2年内每3~6个月行CT(必要时MRI)及CEA检测,之后每6~12个月一次,直至满5年[III,B]。


肝移植:前2年内每3~6个月行CT(必要时MRI)及CEA检测,之后每6~12个月一次,直至满5年[I,A]。


免疫治疗后:dMMR/MSI-H肿瘤患者若经2年ICI治疗后疗效持续或疾病稳定且无严重不良反应,应每3~6个月进行CEA及影像学评估[I,A]。


2023版

未对肝移植和免疫治疗的患者作出详细推荐。


综上,2026版指南实现了转移性结直肠癌诊疗模式的全面升级:免疫治疗格局重塑,dMMR/MSI-H人群一线优先推荐双免疫联合方案,单药免疫地位下调;BRAF V600E 突变患者正式确立靶向联合化疗的一线优选地位。后线治疗新增德曲妥珠单抗、KRAS G12C 抑制剂等重磅选择。肝移植获根治性推荐,ctDNA检测标准化并指导再挑战治疗,随访策略进一步精细化分层,为临床精准化、规范化诊疗提供了更为完善的循证支撑。


参考文献

[1] Cremolini C, Chalabi M, Elez E, et al. Metastatic colorectal cancer: ESMO Clinical Practice Guideline for diagnosis, treatment and follow-up†. Annals of Oncology, 2026; 0

[2] Cervantes A, Adam R, Roselló S, et al. Metastatic colorectal cancer: ESMO Clinical Practice Guideline for diagnosis, treatment and follow-up. Ann Oncol. 2023;34(1):10-32.

programme


责任编辑:肿瘤资讯-Skye
排版编辑:肿瘤资讯-as

免责声明
本文仅供专业人士参看,文中内容仅代表聚焦CA订阅号立场与观点,不代表肿瘤资讯平台意见,且肿瘤资讯并不承担任何连带责任。若有任何侵权问题,请联系删除。

评论
04月22日
杨雪
西安医学院附属宝鸡医院 | 放疗科
对于错配修复功能完整/微卫星稳定(pMMR/MSS)、BRAF V600E 突变的转移性结直肠癌患者,推荐使用FOLFOX联合恩考芬尼+西妥昔单抗一线治疗
04月22日
马建增
阳光融和医院 | 肿瘤内科
好好学习,天天向上