您好,欢迎您

权威指南 规范引领|《原发性肝癌诊疗指南(2026年版)》

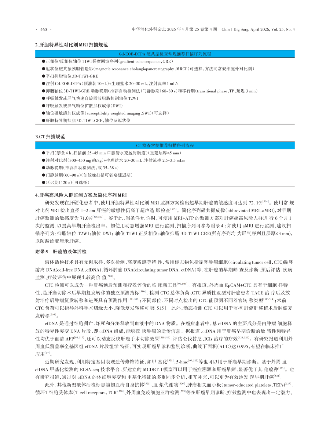
04月14日
来源:中华消化外科杂志

如何引用

中华人民共和国国家卫生健康委员 会医政司.原发性肝癌诊疗指南(2026年版)[J].中华消化外科杂志,2 02 6,25(4):423-482.

DOI:10.3760/cma.j.cn115610-202604 09-00187.


Department of Med ical Administration, National Health Commission of the People’s Republic of China.Guideline for diagnosis and treatment of primary liver cancer (2026 edition)[J].Chin J Dig Surg,2026,25(4):423-482.

DOI: 10.3760/cma.j.cn115610-20260409-00187.


本文发表在《中华 化外科 杂志》2026年第25卷第4期, 欢迎阅读、引


作者单位
中华人民 共和 国国家卫生健康委员会医政司

参考文献

详见本刊官方网站 https://zhxhwkzz.yiigle.com

责任编辑:肿瘤资讯-Skye
排版编辑:肿瘤资讯-as
免责声明
本文仅供专业人士参看,文中内容仅代表中华消化外科杂志订阅号立场与观点,不代表肿瘤资讯平台意见,且肿瘤资讯并不承担任何连带责任。若有任何侵权问题,请联系删除。

评论
04月21日
王蕾
江阴市远望医院 | 内科
好好学习天天向上
04月20日
苗得芬
费县人民医院 | 肿瘤内科
好好学习天天向上
04月20日
王水
黑山县第一人民医院 | 外科
新年好运至玉兔踏春来