您好,欢迎您

JITC | 申占龙团队揭示SPP1⁺ TAMs在结直肠癌肝转移中的时空演变与干预策略

04月13日

来源:BioArtMED
结直肠癌 CRC 的肝转移是临床治疗中的主要难点,患者对免疫检查点抑制剂 通常反应不佳。肝脏本身具备的免疫耐受特性,与肿瘤微环境的适应性改变相结合,共同形成了显著的免疫抑制状态。如何有效干预这一状态、激活肝转移灶中的抗肿瘤免疫应答,是当前基础和临床研究的重点。

2020 年,北京大学人民医院 申占龙 教授团队与北京大学生物医学前沿创新中心 张泽民 院士团队在 Cell 上发表重要 成果 首次在单细胞精度上鉴定出结直肠癌微环境中具有高度免疫抑制特征的 SPP1⁺ 肿瘤相关巨噬细胞 TAMs 。在此工作基础上, 申占龙 教授团队近期于 Journal for ImmunoTherapy of Cancer JITC 上发表了题为: Targeting SPP1 +TAMs associated with liver metastasis reverses immunosuppression and synergizes with immunotherapy in colorectal cancer 最新延续性成果, 进一步系统阐述了 SPP1⁺ TAMs 在结直 肠癌肝转移过程中的 时空 演变 特征 机制 。该研究通过对比原发灶与肝转移灶的免疫特征,明确了 SPP1 TAMs 在肝转移免疫抑制中的关键作用,并探索了针对该细胞群的联合治疗策略,为改善肝转移患者免疫治疗疗效提供了新的思路


研究设计与核心发现

1. 构建大规模单细胞图谱,明确 SPP1+TAMs 是肝转移灶中富集的免疫抑制亚群

该研究整合了来自 420 个样本的单细胞 RNA 测序数据,涵盖结直肠癌的原发灶、肝转移灶、淋巴结、配对正常组织及外周血,共分析了 998,204 个细胞,系统描绘了 CRC 肝转移的免疫微环境图谱。关键分析发现, SPP1+ 肿瘤相关巨噬细胞在肝转移灶中呈现特异性富集,其高丰度与患者不良预后相关。进一步的 发育轨迹分析揭示,肝转移灶中的这些 SPP1+TAMs 并非源自肝脏固有的 Kupffer 细胞,而是由外周血来源的单核细胞被募集至肿瘤部位后,在局部微环境的诱导下分化演变而来。


2. 揭示 SPP1 + TAMs 在原发灶与肝转移灶中的代谢异质性

研究深入解析了 SPP1 + TAMs 内部的代谢异质性,发现其可分为两个功能不同的亚型。 ATP5F1E + 亚型主要富集于原发肿瘤和淋巴结转移灶,其基因表达特征与活跃的糖酵解等代谢途径相关,可能为肿瘤的局部生长提供支持。与之相对, MT-CO1 + 亚型则特异性富集于肝转移灶,表现出以氧化磷酸化 OXPHOS 为主导的代谢特征。这种组织特异性的代谢分型,反映了 SPP1 + TAMs 为适应原发灶与肝转移灶截然不同的微环境 (如氧含量、营养供给) 而发生的代谢重编程,是其在不同生态位中存活并维持免疫抑制功能的关键适应机制。


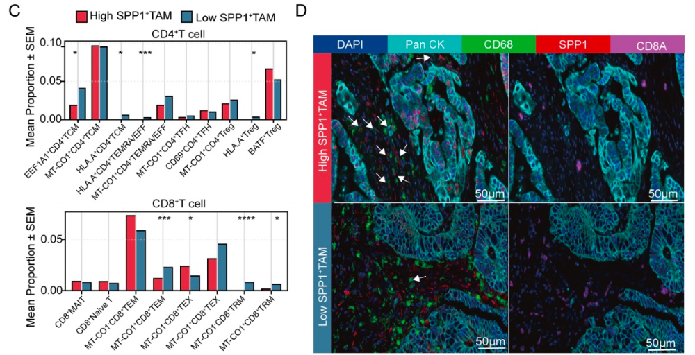
3. 阐明 SPP1 + TAMs 通过空间定位与细胞间通讯介导免疫抑制

结合空间转录组学与多重免疫荧光技术,研究发现 SPP1 + TAMs 主要定位于肿瘤与基质的交界区域。在作用机制上,它们通过与周围 CD8 + T 细胞相互作用,限制了细胞毒性 T 细胞向肿瘤实质的有效浸润。同时,细胞通讯分析表明, SPP1 + TAMs 与耗竭性 CD8 + T 细胞 T EX 的相互作用显著增强,这很可能促进了局部 T 细胞的功能抑制与耗竭状态,共同塑造了一个免疫抑制的微环境。


4. 评估靶向 SPP1 + TAMs 的联合治疗策略

基于 SPP1 + TAMs 同时涉及促血管生成和免疫抑制功能的特性,研究提出了靶向该细胞群的联合治疗策略。研究选用可同时抑制 VEGFR CSF1R 等多条通路的小分子抑制剂瑞戈非尼,与抗 PD-1 抗体进行联合用药探索。在临床前模型中,该策略显示出显著疗效:在 MC38 小鼠皮下移植瘤模型中,联合治疗比任一单药更能抑制肿瘤生长;在实验性肝转移模型中,也能有效抑制肝脏转移灶的形成。其潜在机制在于,联合治疗降低了肿瘤内 SPP1 + TAMs 的丰度,减弱了 SPP1 相关信号通路的活性,并伴随肿瘤内 CD8 + T 细胞浸润的增加及其细胞毒性功能的增强,从而逆转了免疫抑制状态。

研究总结

本研究通过整合多组学分析,系统阐释了 SPP1 + TAMs 作为结直肠癌肝转移微环境中的关键免疫抑制细胞,其组织特异性分布、代谢适应及空间互作模式。研究进一步在临床前模型中验证了瑞戈非尼与抗 PD-1 疗法联合应用,可通过调控 SPP1 + TAMs 改善免疫微环境、增强抗肿瘤免疫的潜在价值,为克服 CRC 肝转移免疫治疗耐药提供了新的实验依据和思路。

北京大学人民医院胃肠外科林易霖博士、赵世栋博士,福建医科大学附属第一医院胃肠外科陈志华为该论文共同第一作者。北京大学人民医院胃肠外科申占龙教授为该论文通讯作者。

原文链接 : https://doi.org/10.1136/jitc-2025-014128

责任编辑:肿瘤资讯-古木
排版编辑:肿瘤资讯-as

免责声明
本文仅供专业人士参看,文中内容仅代表BioArtMED订阅号立场与观点,不代表肿瘤资讯平台意见,且肿瘤资讯并不承担任何连带责任。若有任何侵权问题,请联系删除。

评论
04月14日
刘海燕
丹东市人民医院 | 肿瘤内科
结直肠癌 ( CRC ) 的肝转移是临床治疗中的主要难点,患者对免疫检查点抑制剂 通常反应不佳
04月13日
毛玉英
平遥兴康医院 | 肿瘤内科
感谢分享受益匪浅