随着免疫检查点抑制剂进入临床,肿瘤免疫治疗正在快速重塑恶性肿瘤的治疗格局,但“先天耐药”与“获得性耐药”仍限制着大部分患者受益。为什么同样的治疗,有些肿瘤却几乎不响应?这个问题背后藏着肿瘤细胞内在信号通路与免疫微环境的复杂互动。近期发表在Nature Communications 的一项研究,揭示了一个引人注目的新机制:肿瘤细胞中的BCL9可能是驱动免疫治疗耐药的关键因子[1]。通过靶向BCL9,研究者发现不仅能重塑肿瘤免疫微环境,还能显著恢复对免疫治疗的敏感性。【肿瘤资讯】整理如下,以飨读者。

研究背景
免疫检查点抑制剂已为部分患者带来显著获益,但多数肿瘤仍呈现“先天耐药”,其机制尚未完全阐明。通过分析临床试验(GO30140 与 IMbrave150)转录组数据,研究者发现BCL9的表达与免疫治疗反应密切相关。BCL9是 Wnt/β-catenin通路的关键转录因子,而该通路在肝细胞癌(HCC)中常被异常激活,并与“免疫沙漠”型肿瘤免疫微环境密切相关[2]。
由于β-catenin缺乏可直接药物靶向的结构域,且现有Wnt抑制剂因安全性与药代等限制难以临床应用[3],因此寻找更具可行性的Wnt通路干预策略尤为重要。研究者此前已证实,BCL9不仅是β-catenin诱导转录因子的核心共激活因子,也促进HCC发生发展,并与免疫排斥型微环境相关[4],提示其可能成为改善免疫治疗应答的潜在靶点。另有研究显示,抑制BCL9可增强结直肠癌对免疫治疗的敏感性[5],但考虑到其与HCC的免疫生态差异明显,仍需明确BCL9在HCC免疫治疗中的确切作用。
基于上述观察,该研究旨在系统阐明肿瘤内源性BCL9对HCC免疫治疗耐受的影响,并评估靶向BCL9是否可增强ICIs的抗肿瘤效应。
研究方法
研究首先整合分析了GO30140与IMbrave150两个临床试验中接受Atezo + Bev的HCC患者RNA-seq数据,并使用中山医院三类独立队列验证BCL9与免疫治疗反应的相关性。随后结合免疫组化、TCGA 数据库、单细胞RNA-seq 及多种免疫浸润分析方法评估BCL9对肿瘤免疫微环境的影响,并在Hepa1-6与H22正位肝癌模型中验证Bcl9敲除的免疫依赖性作用。同时,基于BCL9/β-catenin设计新型抑制肽hsBCL9Z96,通过体外、体内渗透和药代实验评估其特性,并在PDOTS、自发性肝癌及移植瘤模型中测试其联合PD-L1抗体的抗肿瘤效果及免疫机制。
研究结果
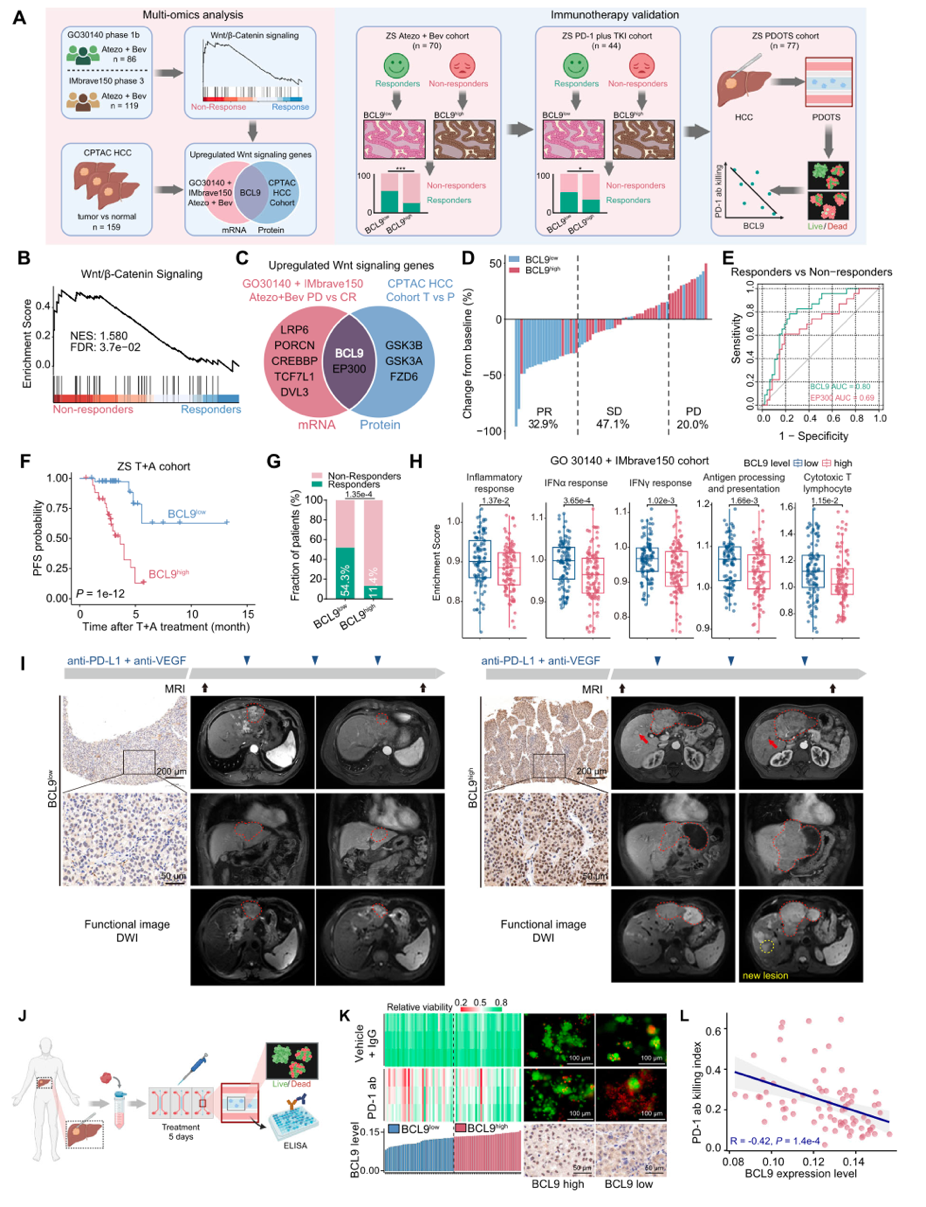
研究首先在GO30140与IMbrave150队列中发现,免疫治疗非应答者中Wnt/β-catenin信号通路显著富集,并鉴定出在患者中显著上调的7个相关基因,其中BCL9与EP300在蛋白水平保持高表达。在中山70例患者验证队列中,BCL9的表达水平可显著区分应答者与非应答者,并与更短的无进展生存期以及更低的应答率密切相关。多项免疫相关ssGSEA评分显示,高BCL9与炎症反应、IFN-α/γ 通路、抗原呈递与CTL活性均呈负相关,进一步强调其在免疫排斥型 TIME 中的作用。两个真实病例以及另一个独立PD-1+TKI队列均支持BCL9高表达对应较差疗效的趋势。进一步地,在PDOTS模型中,抗PD-1抗体的杀伤指数同样与BCL9表达呈显著负相关(图1)。

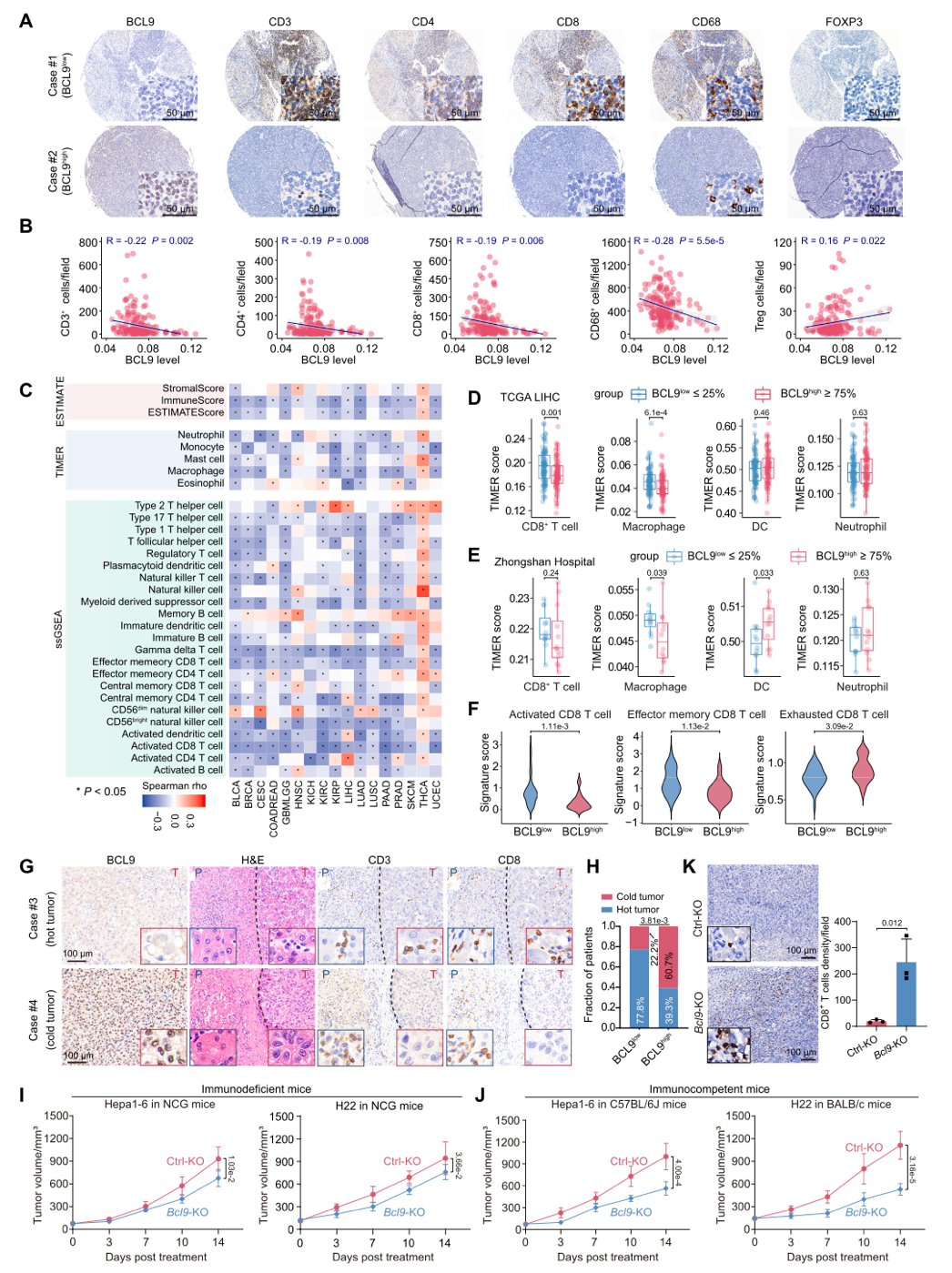
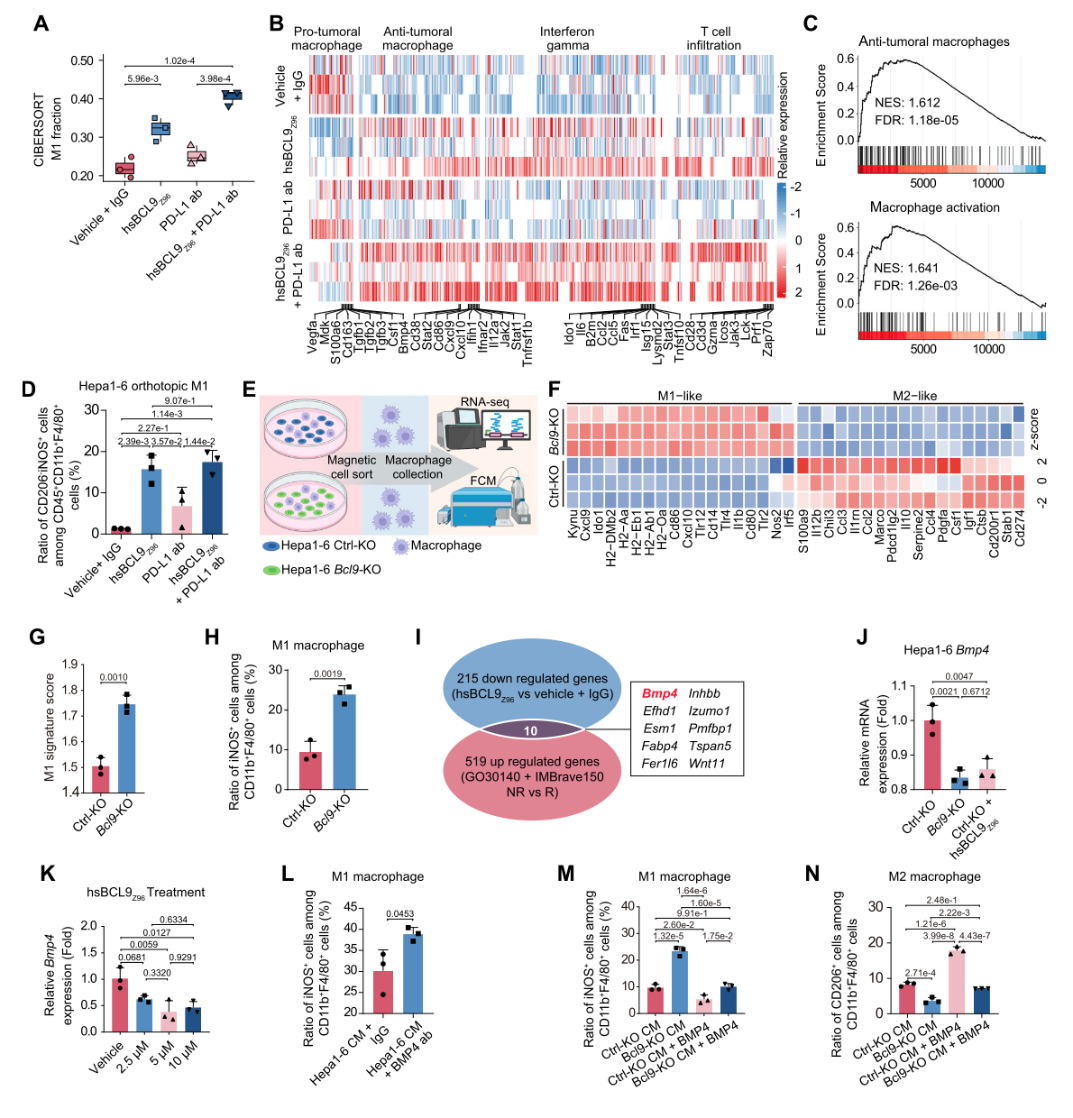
为了理解BCL9与免疫微环境的关联,研究通过免疫组化观察到BCL9与CD68⁺巨噬细胞密度呈负相关。TCGA计算分析也显示,高BCL9肿瘤中免疫细胞丰度显著降低,包括活化CD8⁺T细胞与巨噬细胞。单细胞分析进一步揭示,高BCL9肿瘤来源T细胞更具耗竭特征,且“冷肿瘤”比例显著上升。在小鼠正位肝癌模型中,虽然Bcl9敲除在免疫缺陷模型中即可抑制肿瘤,但在免疫完整模型中抑瘤效果更为明显,与其提升CD8⁺T细胞浸润的现象一致。这些结果表明,BCL9是维持“冷”肿瘤的重要分子,其抑制可能恢复免疫活性(图2)。

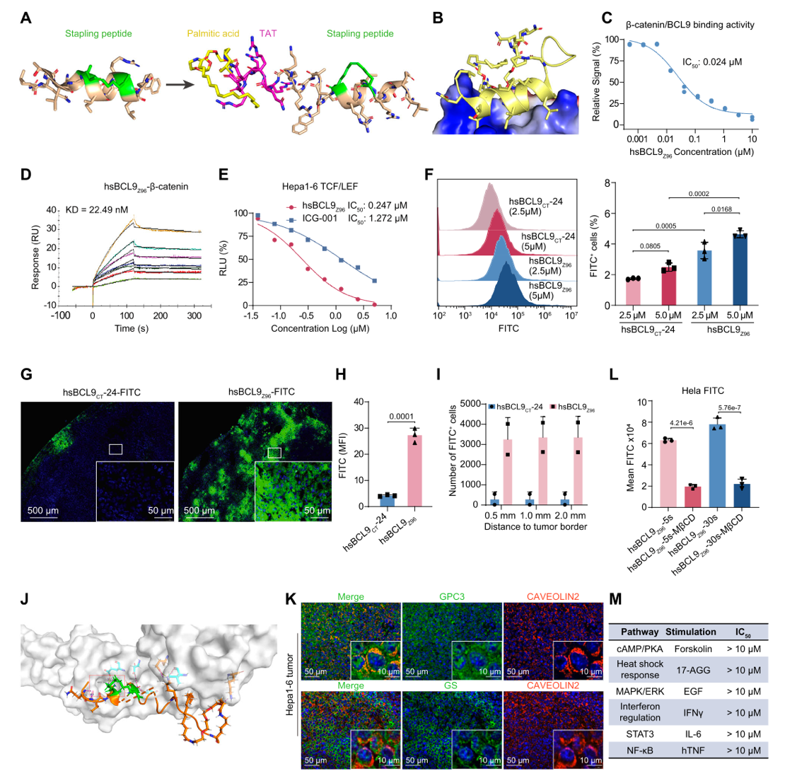
基于靶向BCL9的治疗需求,研究设计了新型抑制肽hsBCL9Z96,可有效阻断BCL9/β-catenin 复合物,其通路抑制效力显著高于ICG-001。与先前的肽相比,hsBCL9Z96具有更强的膜与肿瘤组织穿透能力,其机制依赖Caveolin-2 介导的膜内陷,并具有较高选择性与良好的药代动力学安全性(图3)。

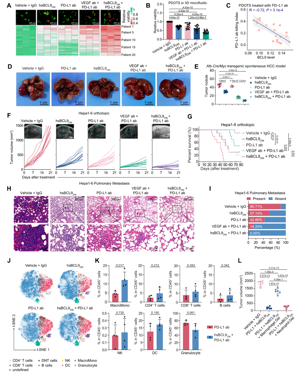
在功能验证中,PDOTS显示对PD-L1抗体反应差的样本,在联合hsBCL9Z96后肿瘤球存活明显下降,且BCL9表达与PD-L1杀伤指数呈负相关。在Myc驱动的免疫治疗耐受模型中,PD-L1单药无效,而联合hsBCL9Z96明显减少肿瘤负荷,这一效应在Hepa1-6和H22正位模型中重复得到。病理分析显示联合治疗导致显著坏死与远处转移减少。CyTOF 鉴定出hsBCL9Z96处理后巨噬细胞比例上升,流式与 IHC 亦证实巨噬细胞浸润增强,其免疫效应在抗CSF1R阻断后明显削弱,提示其依赖巨噬细胞介导(图4)。

机制层面,hsBCL9Z96促进肿瘤相关巨噬细胞从免疫抑制的M2向抗肿瘤的M1极化。转录组分析发现BCL9通过调控BMP4促进M2极化,而hsBCL9Z96或Bcl9-KO可降低BMP4的表达与分泌,BMP4阻断可进一步增强M1极化,而外源BMP4则可逆转这一效应(图5)。

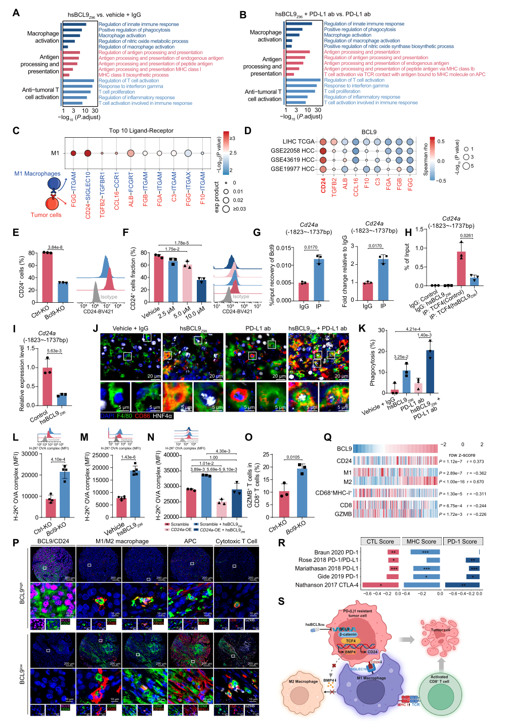
进一步的机制显示,BCL9抑制可降低肿瘤细胞CD24水平,削弱其通过CD24–SIGLEC-10的“别吃我”信号,使巨噬细胞吞噬增强。与此同时,MHC-I抗原呈递通路显著上调,促进CD8⁺T细胞活化和细胞毒作用。组织多重染色显示,BCL9抑制显著提升M1巨噬细胞、活跃抗原呈递细胞和GZMB⁺CD8⁺T细胞浸润。TCGA泛癌分析进一步证明,BCL9是影响巨噬细胞吞噬、抗原呈递与 T 细胞活性的重要负调控因子(图6)。

综上,该研究系统揭示BCL9是HCC免疫治疗原发耐受的关键分子,且靶向BCL9通过破坏CD24–SIGLEC-10信号 + 减少BMP4分泌 + 重塑巨噬细胞极化 + 增强抗原呈递”四重机制显著增强PD-(L)1免疫治疗效应。
结论与讨论
该研究聚焦于Wnt/β-catenin信号在HCC免疫治疗耐受中的作用机制,进一步明确了BCL9在免疫逃逸中的核心调控地位。尽管既往研究已提示该通路与ICI无反应相关,但驱动耐受的关键分子及其免疫学后果仍未透明。该研究通过多队列、多模型的证据链显示:BCL9高表达不仅与免疫抑制表型相关,也深度参与肿瘤微环境中巨噬细胞功能失衡。具体而言,BCL9通过影响BMP4分泌调控TAM的M2偏移,同时提升CD24表达以触发SIGLEC-10介导的“别吃我”信号,形成“抑制吞噬—削弱抗原呈递—T细胞反应受限”的免疫耐受闭环。此外,BCL9表达与多个免疫激活特征负相关,提示其在固有及适应性免疫之间具有关键串联作用。值得注意的是,靶向巨噬细胞一直是肿瘤免疫研究的难点,既往直接清除TAM的策略未能取得良好临床效果。该研究的意义在于提出了一种“重新教育而非耗竭巨噬细胞”的方式:通过阻断肿瘤细胞中的BCL9,逆转免疫抑制性微环境,为“免疫冷”肿瘤提供新的干预角度。
1.Wu SY, Zhu YY, Sun JL, et al. Targeting tumor-intrinsic BCL9 reverses immunotherapy resistance by eliciting macrophage-mediated phagocytosis and antigen presentation. Nat Commun. 2025;16(1):10039. doi:10.1038/s41467-025-65945-z
2.Sun Y, Wu P, Zhang Z, et al. Integrated multi-omics profiling to dissect the spatiotemporal evolution of metastatic hepatocellular carcinoma. Cancer Cell. 2024;42(1):135-156.e17. doi:10.1016/j.ccell.2023.11.010
3.Wang Z, Li Z, Ji H. Direct targeting of β-catenin in the Wnt signaling pathway: Current progress and perspectives. Med Res Rev. 2021;41(4):2109-2129. doi:10.1002/med.21787
4.Zhou SL, Zhou ZJ, Song CL, et al. Whole-genome sequencing reveals the evolutionary trajectory of HBV-related hepatocellular carcinoma early recurrence. Signal Transduct Target Ther. 2022;7(1):24. Published 2022 Jan 26. doi:10.1038/s41392-021-00838-3
5.Feng M, Jin JQ, Xia L, et al. Pharmacological inhibition of β-catenin/BCL9 interaction overcomes resistance to immune checkpoint blockades by modulating Treg cells. Sci Adv. 2019;5(5):eaau5240. Published 2019 May 8. doi:10.1126/sciadv.aau5240
审批编号:CN-181663 有效期:2027-4-3
声明:本材料由阿斯利康提供,仅供医疗卫生专业人士进行医学科学交流,不用于推广目的。
排版编辑:肿瘤资讯-Alex






苏公网安备32059002004080号