

中国抗癌协会非小细胞肺癌专业委员会, 中国抗癌协会肿瘤药物临床研究专业委员会. 靶向TROP2的抗体药物偶联物应用于非小细胞肺癌的专家共识(2026版)[J]. 中华肿瘤杂志, 2026, 48(3): 359-374. DOI: 10.3760/cma.j.cn112152-20250903-00439.
抗体药物偶联物(ADC)在非小细胞肺癌(NSCLC)治疗中展现出突破性进展。滋养层细胞表面抗原2(TROP2)作为NSCLC重要的治疗靶点,靶向TROP2的ADC(包括芦康沙妥珠单抗、德达博妥单抗和戈沙妥珠单抗等)在临床研究中显示出可观的抗肿瘤活性及生存获益。为进一步规范TROP2 ADC的临床应用与安全管理,中国抗癌协会非小细胞肺癌专业委员会和中国抗癌协会肿瘤药物临床研究专业委员会组织专家系统梳理了TROP2 ADC在NSCLC中的临床疗效和安全性,并重点总结口腔黏膜炎、骨髓抑制、胃肠道不良反应等治疗相关不良反应的管理策略,以期为TROP2 ADC合理、安全应用于NSCLC提供参考依据。
【关键词】 肺肿瘤;非小细胞肺癌;抗体药物偶联物;滋养层细胞表面抗原2;安全性管理;专家共识
肺癌是全球发病率和死亡率最高的恶性肿瘤。我国数据显示,2022年肺癌新发病例106.06万,死亡病例73.33万。非小细胞肺癌(non-small cell lung cancer, NSCLC)约占肺癌的85%,其治疗策略持续优化,是肺癌领域治疗进展和临床实践关注的重点。
抗体药物偶联物(antibody-drug conjugate, ADC)是一类靶向生物制剂,通过其单克隆抗体组分特异性识别肿瘤细胞表面抗原,靶向递送细胞毒性药物(即有效载荷)并在肿瘤部位释放,从而在提高抗肿瘤疗效的同时,降低全身暴露和不良反应。近年来,ADC已成为生物医药领域的研发热点,全球多款ADC药物陆续获批,适应证也在不断拓展。在NSCLC中,常见的ADC靶点包括人表皮生长因子受体2(human epidermal growth factor receptor 2, HER-2)、HER-3、滋养层细胞表面抗原2 (trophoblast cell-surface antigen 2, TROP2)、c-Met等。
TROP2是一种由TACSTD2基因编码的跨膜糖蛋白,在NSCLC、乳腺癌、结直肠癌等多种肿瘤细胞中广泛表达,与肿瘤的侵袭性、转移性和不良预后相关。其在肿瘤细胞中的内吞活性较强,这为开发靶向TROP2的疗法提供了理论基础。靶向TROP2的ADC药物研发进展迅速,目前已有10余种进入临床试验阶段,显示出在肿瘤治疗中的潜力。其中,芦康沙妥珠单抗成为首个获批用于肺癌治疗的TROP2 ADC药物,已在中国上市,适用于经表皮生长因子受体-酪氨酸激酶抑制剂(epidermal growth factor receptor-tyrosine kinase inhibitor,EGFR-TKI)和含铂化疗治疗后进展的EGFR基因突变阳性的局部晚期或转移性非鳞状NSCLC成人患者。
为推进TROP2 ADC在NSCLC领域的临床研究,规范其临床应用,并强化药物安全性管理,由中国抗癌协会非小细胞肺癌专业委员会和中国抗癌协会肿瘤药物临床研究专业委员会牵头,组织NSCLC领域多名权威专家组成共识制定工作组,通过系统文献检索,对TROP2 ADC应用于NSCLC的相关研究证据进行了系统梳理与总结,并结合国内外临床指南共识及临床实践,最终形成本共识,旨在为NSCLC诊疗过程中科学、合理应用TROP2 ADC提供规范化指导,改善患者预后。
TROP2 ADC药物均由靶向TROP2的单克隆抗体和高活性有效载荷通过特异性连接子偶联而成,能与表达TROP2的肿瘤细胞特异性结合,并在受体介导的内吞作用下进入肿瘤细胞,进而释放有效载荷,发挥抗肿瘤杀伤作用。芦康沙妥珠单抗、戈沙妥珠单抗和德达博妥单抗是NSCLC领域研发进展最快的3款代表性TROP2 ADC药物。虽然均靶向TROP2,但这3款药物在结构组成和作用机制方面存在差异(表1)。此外,芦康沙妥珠单抗、戈沙妥珠单抗和德达博妥单抗的有效载荷均具有膜通透性,可通过旁观者效应杀伤邻近肿瘤细胞。
1. 晚期NSCLC 的二线及以上治疗: KL264-01研究是芦康沙妥珠单抗的首次人体研究。其Ⅱ期扩展队列纳入43例晚期经治NSCLC患者,其中22例为EGFR突变型(均对EGFR-TKI耐药,且64%既往接受过第三代EGFR-TKI治疗),中位随访26.0个月时,芦康沙妥珠单抗单药治疗在EGFR突变亚组患者中显示出潜在疗效优势,确认的客观缓解率(objective response rate,ORR)达55%,中位无进展生存时间(progression-free survival,PFS)和中位总生存时间(overall survival,OS)分别达到11.1和23.0个月。总体人群和野生型亚组的疗效数据见表2。

在中国开展的SKB264-Ⅱ-08研究(OptiTROP-Lung03研究)是一项针对晚期实体瘤的开放标签Ⅱ期研究。研究第一部分包含2个队列,队列1纳入32例经EGFR-TKI和含铂化疗治疗失败的局部晚期或转移性EGFR突变NSCLC患者;队列2纳入32例对EGFR-TKI耐药但未接受过化疗的同类患者,均接受芦康沙妥珠单抗单药治疗。中位随访12.7个月时,总体确认的ORR为34%,中位PFS为9.3个月。两项研究显示芦康沙妥珠单抗治疗总体安全性可耐受,治疗相关不良事件(treatment-related adverse events, TRAEs)主要为血液学不良反应。
该研究的第二部分纳入137例经EGFR-TKI和含铂化疗(序贯或联合)治疗失败的局部晚期或转移性EGFR突变NSCLC患者,随机接受芦康沙妥珠单抗(91例)或多西他赛(46例)治疗。截至2024年12月31日,中位随访时间12.2个月,疗效分析显示,经盲态独立评审委员会评估,芦康沙妥珠单抗组确认的ORR显著优于多西他赛组(45%和16%, P <0.001),中位PFS也显著延长(6.9和2.8个月, HR =0.30,95% CI :0.20~0.46)。预设的OS中期分析显示,芦康沙妥珠单抗组OS显著改善( HR =0.49,95% CI :0.27~0.88;采用RPSFT模型校正交叉治疗后, HR =0.36,95% CI :0.20~0.66)。安全性分析显示,芦康沙妥珠单抗组和多西他赛组≥3级TRAEs发生率分别为56%和72%,严重TRAEs发生率分别为16%和41%。该研究证实芦康沙妥珠单抗可改善中国晚期EGFR突变NSCLC患者的生存预后。基于此研究,国家药品监督管理局已批准芦康沙妥珠单抗用于经EGFR-TKI和含铂化疗治疗后进展的EGFR基因突变阳性的局部晚期或转移性非鳞状NSCLC成人患者的治疗。
IMMU-132-01研究是戈沙妥珠单抗针对晚期实体瘤开展的篮子试验。其NSCLC患者队列接受了8~12 mg/kg的治疗,在10 mg/kg组观察到初步疗效(表2)。Ⅲ期EVOKE-01研究纳入603例转移性NSCLC患者,随机接受戈沙妥珠单抗或多西他赛治疗。基线统计显示,两组中无可靶向基因组改变(actionable genomic alterations, AGAs)的患者比例分别为93.6%和91.8%。疗效分析显示,在主要终点OS方面,戈沙妥珠单抗对比多西他赛未达统计学差异( HR =0.84,95% CI :0.68~1.04);中位PFS也仅显示数值改善( HR =0.92,95% CI :0.77~1.11)。安全性分析显示,戈沙妥珠单抗组和多西他赛组因TRAEs导致的停药率分别为6.8%和14.2%,≥3级TRAEs发生率分别为52.7%和60.1%,因TRAEs致死率分别为1.4%和1.0%。
德达博妥单抗在实体瘤中开展的两项研究报道了晚期或转移性NSCLC队列的结果(表2)。TROPION-PanTumor01显示,接受6 mg/kg 德达博妥单抗治疗的患者观察到相对较好的初步疗效;安全性分析显示,德达博妥单抗的最大耐受剂量为8 mg/kg,而6 mg/kg剂量组耐受性较好,该组药物相关间质性肺疾病(interstitial lung disease, ILD)发生率为6%。TROPION-PanTumor02在40例中国晚期或转移性NSCLC患者中评估了德达博妥单抗的初步疗效和安全性。疗效分析显示,总体患者ORR达45%,且在非鳞癌患者中疗效更优(ORR为56.5%)。Ⅲ期TROPION-Lung01研究在经治的局部晚期或转移性NSCLC患者中比较德达博妥单抗和多西他赛的疗效与安全性。主要疗效终点分析显示,德达博妥单抗组患者中位PFS显著优于多西他赛组( HR =0.75,95% CI :0.62~0.91);另一主要终点OS仅显示数值改善( HR =0.94,95% CI :0.78~1.14)。亚组分析显示,德达博妥单抗在非鳞癌患者和AGAs患者中具有潜在疗效优势,非鳞癌伴AGAs亚组的中位PFS和OS分别达5.7和15.6个月。安全性分析显示,德达博妥单抗耐受性较好,≥3级TRAEs发生率为25.6%,低于多西他赛组(42.1%);两组药物相关ILD发生率分别为8.8%和4.1%。Ⅱ期单臂ICARUS-LUNG01研究同样纳入局部晚期或转移性经治NSCLC患者,其德达博妥单抗疗效和安全性结果与TROPION-Lung01研究一致,且非鳞癌组显示出潜在优势(ORR为30.5%,中位PFS为4.8个月)。该研究进一步报道了生物标志物探索性分析结果,提示从德达博妥单抗单药治疗中获益的患者TROP2表达范围较广,且未发现AGAs状态与德达博妥单抗疗效及耐药显著相关。
基于TROPION-Lung01研究的显示(TROP2 ADC在AGAs患者中具有潜在疗效优势),德达博妥单抗针对AGAs患者进一步开展了TROPION-Lung05研究。该研究纳入靶向治疗和含铂化疗后进展的晚期或转移性NSCLC患者,其中56.9%的患者携带EGFR突变。疗效分析显示,EGFR突变亚组确认的ORR达43.6%,中位PFS为5.8个月。安全性数据显示,总体患者≥3级TRAEs发生率为28.5%。一项对TROPION-Lung01和TROPION-Lung05研究的汇总分析纳入了117例EGFR突变患者(基线既往接受中位三线治疗)。疗效分析显示,ORR和疾病控制率分别为43%和86%,中位PFS和中位OS分别为5.8和15.6个月;安全性分析显示≥3级TRAEs发生率为23%,无药物相关死亡发生。基于该汇总分析数据支持,结合TROPION-Lung05研究在EGFR突变亚组观察到的潜在获益,德达博妥单抗已就EGFR突变型NSCLC适应证向美国食品药品监督管理局提交新药上市申请。
针对晚期经治的NSCLC患者,芦康沙妥珠单抗和德达博妥单抗在AGAs患者中的多项Ⅲ期临床研究正在进行中。其中,NCT05870319(中国开展)和NCT06305754(全球开展)均纳入既往接受EGFR-TKI治疗后进展的EGFR突变患者,比较芦康沙妥珠单抗与培美曲塞联合铂类的疗效;而NCT06074588(全球开展)则纳入既往接受一至二线EGFR-TKI治疗、并在EGFR-TKI治疗期间或之后接受过1次铂类治疗的AGAs患者,比较芦康沙妥珠单抗与单药化疗(多西他赛或培美曲塞)的疗效与安全性。此外,德达博妥单抗开展的NCT06417814研究(全球开展)旨在针对既往接受奥希替尼后疾病进展的EGFR突变非鳞NSCLC患者,比较德达博妥单抗联合或不联合奥希替尼与含铂双药化疗的疗效与安全性。
2. 晚期NSCLC 的一线治疗: 针对芦康沙妥珠单抗开展的OptiTROP-Lung01研究纳入初治且无AGAs的局部晚期/转移性NSCLC患者,旨在探索不同给药方案的芦康沙妥珠单抗联合塔戈利单抗注射液[一种程序性死亡配体1(programmed death-ligand 1, PD-L1)单抗]的疗效及安全性。研究以非随机形式分为两组,队列1A接受芦康沙妥珠单抗5 mg/kg联合塔戈利单抗注射液1 200 mg(每3周1次);队列1B接受芦康沙妥珠单抗5 mg/kg联合塔戈利单抗注射液900 mg(每2周1次)。结果显示,两组均显示出良好的疗效和可控的安全性(表2),其中队列1B的ORR高达77.6%。该队列进一步亚组分析显示,无论患者PD-L1表达水平或组织学类型(非鳞癌或鳞癌),均观察到临床获益,且在PD-L1阳性患者中获益更显著[PD-L1肿瘤比例评分(tumor proportion score, TPS) 1%~49%和≥50%亚组ORR分别为81.3%和87.0%]。队列1B中≥3级TRAEs发生率为54.0%,因TRAEs导致停药率仅3.2%,且无TRAEs相关死亡。因此,芦康沙妥珠单抗联合塔戈利单抗(每2周1次)用药方案被选择用于后续深入研究。该研究的非鳞癌亚组最新报告(中位随访17.1个月)的疗效数据显示(表2),ORR和中位PFS分别为59.3%和15.0个月,PD-L1阴性人群中位PFS超过1年(12.4个月)。
戈沙妥珠单抗开展的EVOKE-02研究纳入无AGAs、既往未经治疗的转移性NSCLC患者。队列A(PD-L1 TPS≥50%)和队列B(PD-L1 TPS<50%)接受戈沙妥珠单抗联合帕博利珠单抗双药治疗;队列C(非鳞癌)和队列D(鳞癌)则在双药基础上联合卡铂单药化疗(表2)。亚组疗效分析显示,双药治疗的队列A和队列B ORR分别为66.7%和29.0%;队列A中位PFS为13.1个月,队列B为7.0个月;三药治疗的队列C和队列D ORR分别为45.1%和39.0%,中位PFS分别为8.1和8.3个月。安全性分析显示,双药治疗患者≥3级治疗期间出现的不良事件(treatment-emergent adverse events, TEAEs)发生率为76.1%。在三药方案中,接受戈沙妥珠单抗10 mg/kg的患者≥3级TEAEs发生率为93.1%;剂量降至7.5 mg/kg后,≥3级TEAEs发生率降至86.4%。双药组及三药组(戈沙妥珠单抗7.5 mg/kg)最常见的≥3级TEAEs均为血液学不良反应。基于该研究结果,一项评估戈沙妥珠单抗联合帕博利珠单抗治疗PD-L1高表达患者的Ⅲ期研究(NCT05609968)正在进行中。
德达博妥单抗开展的TROPION-Lung02研究纳入晚期或转移性、无AGAs的NSCLC患者,分为6个队列接受德达博妥单抗联合帕博利珠单抗±铂类化疗的不同剂量组合治疗。该研究一线治疗亚组分析显示,双药组和三药组ORR分别为54.8%和55.6%,中位PFS分别为11.2和6.8个月;安全性分析显示,双药组和三药组≥3级TRAEs发生率分别为40.5%和55.6%,因TRAEs导致德达博妥单抗停药率分别为31.0%和29.6%;值得注意的是,ILD发生率分别为26.2%和25.9%。TROPION-Lung04研究纳入与TROPION-Lung02研究特征相似的患者,初步报道了其中两个队列(德达博妥单抗联合度伐利尤单抗±卡铂)一线治疗亚组结果,双药组和三药组ORR分别为53.3%和56.8%,中位PFS分别为7.3和8.7个月;≥3级TRAEs发生率分别为46.7%和62.2%。该研究最新报告了另一队列(德达博妥单抗联合rilvegostomig)在40例初治患者(72.5%非鳞癌)中的疗效,ORR达57.5%(鳞癌和非鳞癌亚组ORR分别为45.5%和62.1%),25.0%的患者发生≥3级TRAE,因TEAEs导致德达博妥单抗停药率为22.5%。
基于前述研究,芦康沙妥珠单抗、戈沙妥珠单抗和德达博妥单抗均在无AGAs的晚期或转移性NSCLC患者一线治疗中开展了TROP2 ADC联合免疫检查点抑制剂的Ⅲ期研究(表3)。此外,在EGFR突变初治患者中,芦康沙妥珠单抗和德达博妥单抗均开展了联合奥希替尼治疗的Ⅲ期研究(表3)。
3. 可切除NSCLC 的围手术期治疗: NeoCOAST-2研究纳入了EGFR/间变性淋巴瘤激酶(anaplastic lymphoma kinase, ALK)野生型、ⅡA~ⅢB期可手术NSCLC患者,旨在评估度伐利尤单抗联合多种新型药物的围手术期疗效。其中队列4的54例患者接受德达博妥单抗联合度伐利尤单抗和铂类4周期新辅助治疗,术后接受度伐利尤单抗辅助治疗。结果显示,该组病理完全缓解(pathological complete response, pCR)率和主要病理缓解率分别达35.2%和63.0%;新辅助联合方案安全性可控,≥3级TRAEs发生率为18.5%。
针对可切除NSCLC患者的围术期治疗,芦康沙妥珠单抗、戈沙妥珠单抗和德达博妥单抗均已开展多项Ⅱ/Ⅲ期临床研究。在新辅助治疗方面,一项探索帕博利珠单抗联合不同研究药物的Ⅱ期伞式研究中的01E子研究(NCT06788912)纳入可切除Ⅱ~ⅢB期患者,旨在评估帕博利珠单抗联合芦康沙妥珠单抗新辅助治疗的潜在获益。戈沙妥珠单抗也开展了两项联合免疫检查点抑制剂新辅助治疗的Ⅱ期研究(NCT06055465;EudraCT 2024-517561-16),分别评估该药联合帕博利珠单抗或程序性死亡受体1(programmed cell death-1, PD-1)抑制剂赛帕利单抗方案用于新辅助治疗EGFR/ALK阴性、Ⅱ~Ⅲ期可切除NSCLC的可行性。在辅助治疗领域,芦康沙妥珠单抗正在开展一项Ⅲ期研究(NCT06312137),针对接受新辅助帕博利珠单抗联合含铂双药化疗但在术后未达pCR的患者,评估芦康沙妥珠单抗联合帕博利珠单抗对比帕博利珠单抗单药的疗效;戈沙妥珠单抗亦开展一项类似的Ⅲ期研究(NCT06431633),针对术后未达pCR的ⅠB~ⅢB期NSCLC患者,评估戈沙妥珠单抗联合PD-1抑制剂赛帕利单抗方案或赛帕利单抗单药对比仅观察的疗效;另一项Ⅲ期研究(NCT06564844)则针对完全切除(R0)后循环肿瘤DNA阳性或具有高危病理特征的Ⅰ期肺腺癌患者,评估德达博妥单抗联合Rilvegostomig或Rilvegostomig单药对比标准治疗的临床价值。
TROP2 ADC因其分子结构及有效载荷毒性差异,不同药物呈现出各具特征的不良反应谱。为提升临床用药安全性,本共识基于该类药物的靶向相关不良反应与脱靶不良反应,重点针对口腔黏膜炎、输液相关反应、骨髓抑制、消化系统不良反应及ILD等常见或需特别关注的不良反应管理进行阐述,旨在为临床实践提供规范化的安全管理指引。临床上通常采用美国国立卫生研究院发布的不良事件通用术语标准5.0版本(Common Terminology Criteria for Adverse Events Version 5.0, CTCAE Version 5.0)对TROP2 ADC相关的血液学和非血液学不良反应进行分级。
(一)口腔黏膜炎
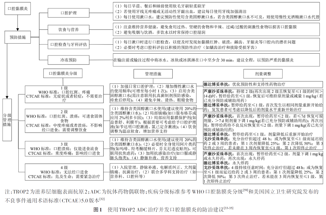
口腔黏膜炎指口腔黏膜的炎症性和/或溃疡性病变。化疗相关口腔黏膜炎主要表现为口腔黏膜充血、红斑、水肿、糜烂及不同程度溃疡等,患者常主诉局部疼痛、进食困难、口干及味觉障碍等。不同TROP2 ADC治疗方案的口腔黏膜炎发生率存在差异,芦康沙妥珠单抗和德达博妥单抗报告较常见,戈沙妥珠单抗相对少见(表4)。研究数据显示,德达博妥单抗治疗期间发生≥2级口腔黏膜炎的中位时间为29 d,症状缓解至≤1级的中位时间为50 d。使用芦康沙妥珠单抗时,患者首次发生≥3级口腔黏膜炎的中位时间为51 d,恢复至2级和1级的中位时间分别为10 d和20 d(药物说明书)。
芦康沙妥珠单抗说明书及德达博妥单抗相关不良反应的专家建议,为NSCLC患者治疗期间口腔黏膜炎的预防与管理提供了明确指导,强调应全程预防并在出现症状时及时干预。具体预防措施包括加强口腔日常护理、开展患者饮食与营养宣教、定期牙科评估以及采用冷冻疗法或药物预防(图1)。口腔日常护理宣教应包括勤刷牙、使用牙线及漱口水定期护理、注重营养支持、督促每日口腔检查。关于漱口水的选择,研究显示,预防性使用0.5 mg/5 ml地塞米松含漱液可显著降低接受靶向治疗的乳腺癌患者口腔黏膜炎发生率和严重程度。根据德达博妥单抗相关不良反应的专家建议,推荐每日4次使用含类固醇漱口水(如含0.1 mg/ml地塞米松),每次含漱1~2 min后吐出。芦康沙妥珠单抗既往无此推荐,经专家组研讨后一致认为可参考德达博妥单抗经验,采取相同预防性类固醇含漱方案(推荐使用0.1 mg/ml的地塞米松溶液,例如5 mg地塞米松溶于50 ml生理盐水,每次10~15 ml含漱1~2 min,每日4次;建议从第1次输注当天开始,持续整个治疗周期),以降低相关不良反应风险。此外,还可考虑在输注前或期间口含冰屑30 min,以预防严重口腔黏膜炎。
一旦患者出现口腔黏膜炎症状,应加强口腔护理及营养支持,启用含类固醇漱口水、镇痛药、黏膜保护剂、口腔护理液和抗感染治疗(图1)。应根据口腔黏膜炎严重程度进行分级管理(图1)。对于≥2级口腔黏膜炎患者,经专家讨论后建议可使用含较高浓度地塞米松漱口水(如20%浓度)进行治疗。
(二)输液相关反应
TROP2 ADC药物治疗NSCLC期间,输液相关反应的发生率及严重程度因药物而异,需密切关注、早期识别并及时进行剂量调整和临床管理。芦康沙妥珠单抗、戈沙妥珠单抗和德达博妥单抗的部分临床研究将输液相关反应列为需特别关注的不良事件。每次给药前,尤其对经评估风险较高的患者(如对其他药物有超敏反应史或前期出现提示过敏的症状),建议考虑预防性使用退热药(如对乙酰氨基酚)、抗组胺药(如H1受体拮抗剂苯海拉明和/或H2受体拮抗剂法莫替丁)和/或皮质类固醇(如地塞米松)。输注过程中及结束后至少30 min内,需密切监测并确保随时可提供急救设备和药物。一旦出现输液相关反应或超敏反应体征/症状,应减慢或中断输注,同时评估患者生命体征及意识水平,根据反应严重程度及时进行对症支持治疗(如皮质类固醇、抗过敏药、支气管扩张剂、吸氧等)或肾上腺素抢救。对于1级或2级输液反应,待症状恢复后,应在预防用药前提下以较低输注速率(如原速率的50%)谨慎重启输注;对于3级或4级输液反应,症状恢复后不建议重启输注。详细输注预防用药和剂量调整方案可参照各药物说明书。
(三)血液系统不良反应
1. 中性粒细胞减少: 中性粒细胞减少症是戈沙妥珠单抗药品说明书中黑框警告的不良事件,也是芦康沙妥珠单抗的常见不良反应(表4)。戈沙妥珠单抗中文说明书数据显示,中性粒细胞减少症(含发热性中性粒细胞减少症)发生的中位时间为16 d。芦康沙妥珠单抗中文说明书数据显示,首次发生≥3级中性粒细胞计数降低的中位时间为22 d,恢复至1级的中位时间为4 d;该不良事件导致0.2%的患者永久停药。
治疗期间应定期监测血常规。使用芦康沙妥珠单抗时,建议前2个月每周检查血常规,后续每次治疗前复查。现有研究显示,芦康沙妥珠单抗和德达博妥单抗的发热性中性粒细胞减少症总体发生率较低(TRAEs分别为0.7%和0.3%),戈沙妥珠单抗报告的发热性中性粒细胞减少症发生率相对较高(6%,表4)。对于低发热性中性粒细胞减少症风险(<10%)的方案,国内共识不建议常规预防性使用粒细胞集落刺激因子(granulocyte colony-stimulating factor, G-CSF),因此,戈沙妥珠单抗、芦康沙妥单珠和德达博妥单抗均不常规推荐进行G-CSF一级预防。参考国内化疗相关中性粒细胞减少的共识,首次使用芦康沙妥珠单抗前应综合评估患者整体状况、既往治疗史、当前方案及剂量等因素,以判断发热性中性粒细胞减少症风险。若患者合并一项及以上发热性中性粒细胞减少症风险因素(如年龄>65岁且接受足量治疗、既往化疗/放疗史、持续中性粒细胞减少>10 d、肿瘤骨髓浸润等),则建议使用G-CSF一级预防。若患者在治疗前1周期出现发热性中性粒细胞减少症或剂量限制性中性粒细胞减少,后续可考虑G-CSF二级预防。
出现中性粒细胞计数降低时,应积极给予对症药物治疗并密切监测血常规。若发生3级或4级中性粒细胞减少,应暂停给药或降低剂量;使用戈沙妥珠单抗者,严重时应终止治疗;具体剂量调整参照各药物说明书。对已发生中性粒细胞减少症的患者,是否使用治疗性G-CSF应综合评估其既往是否接受预防性G-CSF以及是否存在并发感染高风险因素(图2)。此外,还需评估并处理感染风险,建议采用国际癌症支持疗法学会风险指数进行评估:评分≥21分为低风险,<21分为高风险。评估为高风险患者建议住院接受静脉广谱抗生素治疗,部分低风险患者可选择住院或门诊口服抗菌药物治疗。
2. 贫血: TROP2 ADC药物治疗NSCLC过程中,有效载荷的骨髓抑制作用也可导致贫血。芦康沙妥珠单抗和戈沙妥珠单抗发生贫血风险相对较高(说明书报告发生率分别为79.4%和73%~94%);德达博妥单抗报告的贫血相关TRAEs发生率为14.8%(表4)。治疗期间应定期监测血常规。参考国内化疗相关贫血诊治共识,应根据贫血严重程度采用相应干预措施,包括输血、促红细胞生成治疗和铁剂补充等。红细胞输注是主要治疗手段,可迅速升高血红蛋白,适用于严重贫血、急性失血性贫血,或合并心脏病、慢性肺病、脑血管病的无症状性贫血患者,但需权衡风险获益。当血红蛋白<60 g/L时,应评估输血指征(图3)。促红细胞生成素(erythropoietin, EPO)类药物使用方便、耐受性好,可改善贫血症状并减少输血需求,也是重要的治疗方法。EPO启动治疗时机为血红蛋白≤100 g/L,使用方法和剂量参见图3。在治疗过程中还需定期监测铁代谢,若绝对性缺铁(铁蛋白≤30 μg/L且转铁蛋白饱和度<20%),应及时补充铁剂(口服或静脉)。发生贫血后,芦康沙妥珠单抗、戈沙妥珠单抗和德达博妥单抗的剂量调整参照各自说明书。
3. 血小板减少: 血小板减少是芦康沙妥珠单抗和戈沙妥珠单抗较常见的血液学不良反应(基于说明书报告发生率分别为33.5%和>20%;表4)。其发病机制与细胞毒性药物所致血小板减少相似。经专家组研讨,建议参考国内抗肿瘤治疗相关共识:若上一周期发生≥3级血小板减少,或发生2级血小板减少伴高出血风险,推荐本周期治疗后1~2 d开始预防性应用促血小板生成药物作为二级预防。
治疗前后应定期监测血小板。干预前应根据WHO出血分级标准评估出血风险,结合不良事件分级选择干预方案。多数血小板减少可在暂停、减量或终止治疗后恢复,剂量调整参照药物说明书。同时应积极纠正其他可能导致血小板减少的因素(如加强营养、预防感染、控制并发症等)。主要治疗措施包括输注血小板和促血小板生成因子治疗。当血小板<10×10 9 /L时,应预防性输注血小板以预防致命性出血;发生出血时需输注血小板或联用重组人血小板生成素(recombinant human thrombopoietin, rhTPO)。若血小板<75×10 9 /L,建议应用rhTPO或重组人白细胞介素-11;疗效不佳或不耐受者可考虑血小板生成素受体激动剂。需注意,接受促血小板生成因子治疗后应定期监测,当血小板恢复到≥100×10 9 /L,或较用药前升高≥50×10 9 /L时及时停药(图4)。若疗效仍不佳,应尽早请血液科会诊。
(四)胃肠道不良反应
消化道反应是TROP2 ADC常见不良反应,包括恶心、呕吐和腹泻等,通常为轻度(发生率见表4)。
1. 恶心、呕吐: 根据未使用预防用药时所致急性呕吐的发生率,抗肿瘤药物致吐风险可分为:高度(>90%)、中度(>30%~90%)、低度(10%~30%)和轻微(<10%)。在说明书或大型研究中,芦康沙妥珠单抗、戈沙妥珠单抗和德达博妥单抗的恶心发生率分别为19%、64%和34%,呕吐发生率分别为29%、35%和12%(表4)。使用TROP2 ADC治疗时,应基于药物致吐风险等级、患者个体危险因素及既往呕吐控制情况制定预防性止吐方案。针对德达博妥单抗,药品说明书和专家建议均提出,在输注前及后续治疗期间可考虑使用5-羟色胺3受体拮抗剂(5-hydroxytryptamine receptor 3 antagonist, 5-HT3 RA)进行预防。戈沙妥珠单抗说明书推荐的预防性止吐方案为两药或三药联用[如地塞米松联合5-HT3 RA或神经激肽1受体拮抗剂(neurokinin-1 receptor antagonist,NK-1 RA)]。对于芦康沙妥珠单抗,经专家组研讨,建议结合患者个体特征酌情预防,可按照指南在输注前使用二联止吐方案(如5-HT3 RA和地塞米松);必要时可考虑更强预防用药方案(如联用NK-1 RA和奥氮平的三联或四联方案)。此外,为预防延迟性恶心呕吐,建议输注后继续进行2~3 d的止吐预防。
若已进行预防但仍出现恶心呕吐,应首先排查并干预非抗肿瘤治疗相关的致吐原因;在此基础上,可临时加用不同类型的止吐药;其次,可通过调整5-HT3 RA剂量强度或给药频率,或换用另一种5-HT3 RA;若患者尚未使用过奥氮平,建议优先加用;必要时可考虑多药联用或改变给药途径。建议根据前一疗程止吐效果动态调整后续方案。恶心呕吐相关的剂量调整参照各药物说明书。
2. 腹泻: 重度腹泻是戈沙妥珠单抗说明书中黑框警告的不良事件。德达博妥单抗和芦康沙妥珠单抗腹泻发生率及严重程度相对较低(表4)。
对于1级或2级腹泻且无其他并发症状的腹泻患者,可口服洛哌丁胺进行保守治疗(每日最大量16 mg);同时需密切观察脱水表现,及时给予口服补液盐以预防/纠正脱水及电解质紊乱。若合并中重度痉挛、≥2级恶心/呕吐、发热、脓毒症、中性粒细胞减少、消化道出血或脱水等高危因素的1/2级腹泻,或出现3~4级腹泻时,则需采取更积极的治疗措施,包括静脉补液并及时使用奥曲肽。此外,可适当补充益生菌制剂(如双歧杆菌、乳酸杆菌)调节肠道微生态。
若患者在使用戈沙妥珠单抗期间发生重度腹泻,应暂停治疗直至恢复至≤1级,并降低后续治疗剂量;若治疗期间出现过度胆碱能反应(如腹部绞痛、腹泻、流涎等),可在后续治疗中考虑预防性使用阿托品。
(五)ILD/肺不良反应
ILD即弥漫性肺实质疾病,是一组异质性疾病,其肺损伤机制尚未完全阐明,部分可能与有效载荷相关。临床前研究显示,用于乳腺癌的HER-2 ADC药物德曲妥珠单抗可能通过Fc介导的肺巨噬细胞非特异性摄取及释放有效载荷引发细胞毒作用导致肺损伤。德达博妥单抗与该药有效载荷相同,故需特别关注其ILD风险。德达博妥单抗在TROPION-Lung01、TROPION-Lung05、TROPION-PanTumor01研究的汇总分析中报告的ILD/肺炎相关TRAEs发生率为6.8%,其中≥3级为2.5%。芦康沙妥珠单抗和戈沙妥珠单抗的ILD或肺不良反应总体发生率较低(表4)。
治疗期间应密切监测患者是否出现ILD相关症状、体征和影像学改变。德达博妥单抗药品说明书指出,若出现可疑ILD,应暂停给药并请呼吸科会诊评估;一旦怀疑为ILD/非感染性肺炎,应考虑立即使用皮质类固醇治疗。无症状ILD/非感染性肺炎(1级)应暂停给药至完全恢复,并根据恢复时间选择原剂量或减量进行治疗;发生ILD/非感染性肺炎(≥2级)应永久停药。其他TROP2 ADC药物发生ILD可参考国内相关共识治疗(表5)。
(六)其他不良反应
1. 眼部不良反应: 眼部易感机制可能涉及血供丰富、角膜上皮细胞富含多种受体及存在快速增殖细胞群等因素。ADC药物治疗相关常见的眼部不良反应包括干眼症、结膜炎、畏光、视力模糊及角膜病变等,具体机制未明。有观点认为,角膜上皮细胞表达TROP2可能介导ADC药物在角膜的靶向摄取。在TROPION-Lung01和TROPION-Lung-05研究的汇总分析中,德达博妥单抗报告的眼不良反应性发生率为32%;而芦康沙妥珠单抗和戈沙妥珠单抗眼部不良反应总体发生率较低(表4)。
德达博妥单抗药品说明书和相关专家建议提出,治疗前应启动预防措施,包括使用不含防腐剂的人工泪液(如玻璃酸钠滴眼液,每日至少4次,以及按需给药),治疗首日起避免佩戴角膜接触镜,并建议在治疗开始时、治疗期间(每年1次)、治疗结束时转诊至眼科医生或护理专业人员处进行眼科检查,包括视力检查、裂隙灯检查(含荧光素染色)、眼内压和眼底镜等。除人工泪液外的其他预防性眼部用药(如皮质类固醇滴眼液)需经眼科医师评估后使用。
在落实上述预防措施的基础上,还需在治疗过程中密切监测眼表不良反应。若出现眼部症状(干眼、视力下降/模糊、异物感、畏光、流泪、疼痛、发红)或1级事件,必要时(如视力变化或2周未好转)考虑眼科就诊;≥2级事件应至眼科就诊(4级需紧急就诊),同时应根据严重程度可暂停给药、降低剂量或永久停药。
2. 皮疹: 皮疹主要发生于皮脂溢出部位(头面部、耳后、前胸、后背),形态单一,常表现为毛囊性脓疱、丘疹,可伴瘙痒或触痛,可能并发感染。TROP2 ADC治疗后皮疹发生率见表4。常规皮肤护理包括使用温和无致敏润肤剂、防晒剂、pH中性清洁剂,避免长时间洗浴及热水烫洗,以保护皮肤屏障。治疗方面,可局部使用皮质类固醇和抗生素,并可口服抗组胺药以缓解瘙痒;若诊断真菌感染,应使用局部抗真菌药。对于局部治疗无效者,可考虑口服抗生素(如米诺环素)和全身皮质类固醇治疗。发生≥3级皮疹时需考虑减量或停药,必要时皮肤科就诊。
作为一种新型靶向治疗方法,TROP2 ADC治疗NSCLC展现出了良好的临床前景。本共识全面总结梳理了TROP2 ADC治疗NSCLC的现有临床研究数据,并就其安全性管理提出建议,旨在为我国NSCLC规范化临床应用TROP2 ADC提供参考。随着临床研究数据不断积累和临床用药经验日益丰富,本共识将适时进行更新。
展望未来,TROP2 ADC在改写NSCLC治疗格局的道路上仍面临诸多挑战,需着力解决生物标志物筛选、克服耐药机制以及进一步优化疗效和安全性等问题。同时,应积极开展更多临床研究,探索最佳联合策略、治疗线序及患者筛选方法,以不断拓宽TROP2 ADC的适用范围,惠及更多NSCLC患者。
参考文献略。






苏公网安备32059002004080号