基于循证医学证据的诊疗模式重塑了现代医学的诊疗路径,肺癌作为研究更新较为迅速的疾病,集中体现了精准医学的诊疗进展。【肿瘤资讯】定期总结顶级期刊发表的最新研究进展,以帮助同行提高临床诊疗水平,了解前沿进展。
斯鲁利单抗联合化疗±贝伐珠单抗在局部晚期或转移性非鳞、非小细胞肺癌患者中的疗效及安全性:一项随机、双盲、多中心、多队列临床研究(ASTRUM-002)
来源:The Lancet Respiratory Medicine
研究背景
斯鲁利单抗是一款针对PD-1的免疫检查点抑制剂,HLX-04是一款贝伐珠单抗的生物类似物,本研究旨在探索斯鲁利单抗联合或不联合贝伐珠单抗以及含铂双药化疗,在非鳞、非小细胞肺癌患者中的疗效及安全性。
研究方法
这是一项随机、双盲、多中心、III期、三队列临床研究,纳入年龄18~75周岁的初治局部晚期或转移性非鳞、非小细胞肺癌患者,患者不携带EGFR/ALK/ROS1等驱动基因突变。符合入组标准的患者,按1:1:1的比例随机分为斯鲁利单抗4.5 mg/kg联合贝伐珠单抗15mg/kg联合培美曲塞卡铂,或斯鲁利单抗联合化疗或单纯化疗,主要研究终点为独立评审委员会评估的PFS,次要研究终点包括OS及安全性。
研究结论
最终4药组、3药组和2药组分别入组212例,214例和210例患者,数据分析时,三组中位随访时间分别为23.4个月、23.1个月和23.0个月,中位PFS分别为12.6个月、11.0个月和5.6个月。三药组和双药组相比,HR=0.55,P<0.0001,四药组与三药组相比,差异无统计学意义,HR=0.86,P=0.25。三组治疗相关严重不良反应发生率分别为39%、37%和24%。3度及以上治疗相关不良反应发生率分别为71%、66%和57%。因治疗相关不良反应而导致死亡的比例分别为5%、2%和3%。
研究结论
斯鲁利单抗联合化疗相较于单纯化疗在局部晚期或转移性非鳞非小细胞肺癌患者的一线治疗中具有更好的PFS,贝伐珠单抗的加入并未带来进一步获益。
研究解读
该研究为斯鲁利单抗在非鳞、非小细胞肺癌患者中的应用提供了高级别循证医学证据,与其他获批的PD-1一起,为临床治疗提供了新的治疗选择。本研究的另外一个亮点为设计了四药组合。临床中,在化疗联合PD-1的同时是否应当进一步联合贝伐珠单抗存有争议,该研究中,在斯鲁利单抗的基础上进一步联合贝伐珠单抗并未给患者带来进一步获益,提示对于晚期非鳞、非小细胞肺癌患者,联合PD-1已经足够,进一步联合贝伐珠单抗非但未能给患者带来获益,反而增加了不良反应。
Olomorasib联合帕博利珠单抗治疗KRAS G12C突变非小细胞肺癌患者的疗效及安全性
来源:Journal of Thoracic Oncology
研究背景
免疫为基础的治疗方案是携带KRAS G12C突变非小细胞肺癌患者的一线标准治疗,但疗效有待于进一步提高。既往研究中,KRAS G12C抑制剂与免疫治疗的联合主要受限于安全性。本研究报道了Loxo-RAS-2001研究中,Olomorasib联合帕博利珠单抗治疗KRAS G12C突变非小细胞肺癌患者的疗效及安全性。
研究方法
这是一项1/2期临床研究,患者经病理学诊断确认且携带KRAS G12C突变,无论既往是否接受过治疗及PD-L1表达水平均纳入本研究。符合入组标准的患者,接受50mg、100mg或150mg口服,每日两次的Olomorasib,联合标准剂量帕博利珠
单抗治疗。主要研究终点为安全性及ORR。
研究结果
共计99例患者入组,中位年龄68周岁,PD-L1表达0~49%和大于等于50%的患者占比分别为52%和36%。51%的患者接受一线治疗,93例接受50mg或100mg,每日两次Olomorasib联合帕博利珠单抗治疗。任何级别治疗相关不良反应发生率为81.7%,最常见的为腹泻34.4%,谷丙转氨酶升高24.7%,谷草转氨酶升高22.65,3度及以上治疗相关不良反应发生率为33.3%,因不良反应而导致Olomorasib剂量降低及治疗终止的患者分别为20.4%和6.5%。91例疗效可评估的人群,中位随访时间12.5个月,ORR为57.1%,一线治疗的ORR为73.9%,PD-L1≥50%的患者,ORR为90%。

研究结论
Olomorasib联合帕博利珠单抗在携带KRAS G12C突变的非小细胞肺癌患者中,展示了可管理的安全性及良好的抗肿瘤活性,无论患者PD-L1表达水平。这一组合在PD-L1高表达患者中效果更好。
研究解读
目前,多款KRAS G12C抑制剂已经获批在临床进行后线应用,但整体ORR仅为50%左右,中位PFS为5-8个月对于携带KRAS G12C突变的晚期肺癌患者而言,当前的一线的标准治疗为免疫检查点抑制剂联合含铂双药化疗,中位PFS约为10个月,ORR为60%左右。因此,KRAS G12C抑制剂的一线布局需要与其他治疗策略进行合理组合,其中,与免疫检查点抑制剂联合是考虑方向之一。既往的相关组合均存在明显的安全性问题,尤其是肝脏毒性问题导致进一步研究受到限制。Olomorasib是一款新型KRAS G12C抑制剂,本研究中,其与帕博利珠单抗联合展示了良好的抗肿瘤活性,尤其是针对PD-L1高表达患者,但是,由于PD-L1高表达患者接受免疫单药治疗效果较好,因此,是否需要进一步联合有待于通过随机对照临床研究回答。
埃万妥单抗联合兰泽替尼在携带EGFR非经典突变肺癌患者中的疗效及安全性:CHRYSALIS-2研究
来源:Journal of Clinical Oncology
研究背景
埃万妥联合兰泽替尼已获批一线治疗携带EGFR经典突变非小细胞肺癌患者,但这一组合在非经典突变中的疗效目前尚不明确,本研究报道了CHRYSALIS-2中,这一组合在非经典突变患者中的疗效及安全性。
研究方法
研究纳入局部晚期或转移性NSCLC患者,患者携带非经典突变,主要包括G719X、S768I、L861Q,既往治疗线数小于等于两线。若患者接受过一代或二代TKI类药物治疗,允许入组,合并存在20插入突变,19del或21L858R突变的患者不允许入组。符合入组标准的患者接受埃万妥单抗(1050mg静脉,前4周每周一次,随后每两周一次)联合兰泽替尼,口服,240mg,每日一次。主要研究终点为研究者评估的ORR。
研究结果
最终,105例患者接受研究药物治疗,初治和经治人群分别为49例和56例患者。初治和经治患者中,基线分别有27%和36%的患者有脑转移。经治患者中,61%的患者接受阿法替尼治疗,16%的患者接受其他一代或二代药物治疗,13%的患者接受含铂双药化疗,11%的患者接受阿法替尼联合含铂双药化疗。初治和经治人群中,18G719X占比分别为55%和57%,21L861X突变占比分别为24%和27%,20S768I占比分别为27%和20%,为最常见的三种突变。初治和经治人群的中位随访时间分别为17.3个月和15.4个月,ORR分别为57%和48%,中位DoR分别为20.7个月和11.0个月,中位PFS分别为19.5个月和7.8个月,中位OS分别为未达到和22.8个月,24个月OS率分别为77%和34%。

全组任何级别、全因不良反应发生率为100%,3度以上全因不良反应发生率为70%,严重不良反应发生率为50%,因不良反应而导致治疗中断、剂量降低以及永久性终止治疗的比例分别为70%、50%和28%。较常见的3度及以上不良反应包括皮疹13%,甲沟炎5%、口腔炎2%,低白蛋白血症8%,外周水肿3%,输液反应4%,乏力7%,肺栓8%,肺炎10%。
研究结论
在携带EGFR非经典突变的患者中,埃万妥联合兰泽替尼展示了有临床意义的抗肿瘤活性,没有新的安全性信号出现。
研究解读
EGFR非经典突变是指发生于18-21号外显子除外20插入突变、T7790M、19del和21L858R突变的其他突变,对于这部分患者,二代药物具有更好的疗效,但由于对野生型EGFR的阻断作用,患者存在明显的不良反应;三代EGFR-TKI虽然疗效略差,但具有更好的安全性,因此也是临床常见的用药选择。在MARIPOSA研究中,与奥希替尼单药相比,埃万妥联合兰泽替尼在19del和21L858R的患者中展示了更好的PFS和OS,但是在非经典突变中的疗效不明。本研究中,这一组合无论是对初治还是经治人群都展示了良好的抗肿瘤活性。需要注意的是,在初治患者中,尽管中位PFS接近20个月,但是单臂临床研究中,ORR才更客观的反应了抗肿瘤活性,因此数据需要谨慎解读;此外,对于经治患者,该组合仍然展示了近50%的ORR,提示可以作为耐药后的治疗选择。
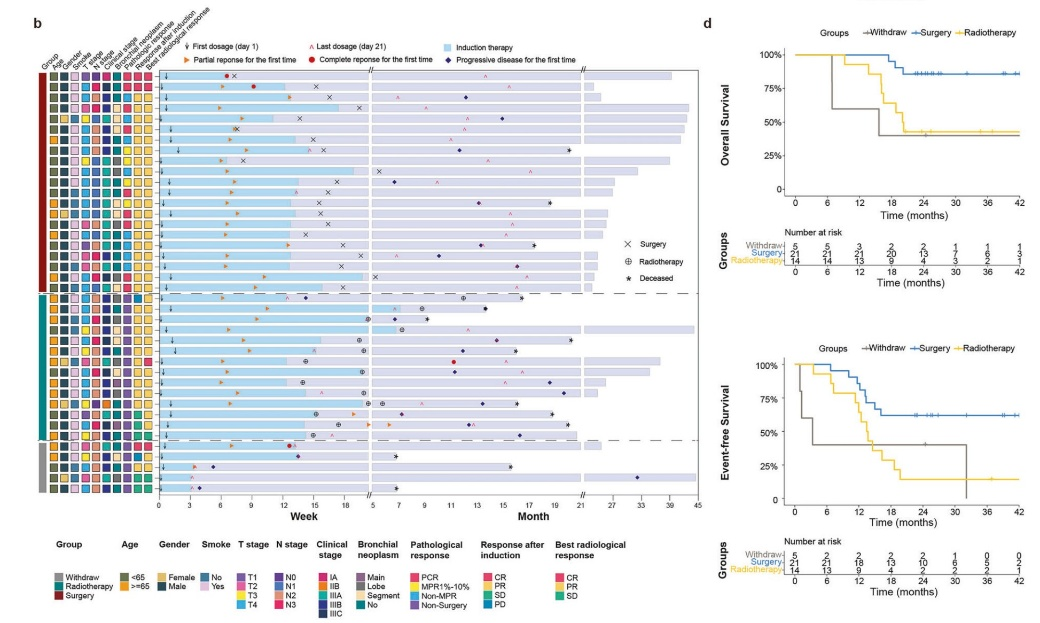
PD-L1联合化疗新辅助治疗1~3期小细胞肺癌的疗效及安全性
文献来源:Cell Discovery
研究背景
免疫检查点抑制剂联合化疗新辅助治疗非小细胞肺癌患者已成为当前标准治疗,本研究旨在探索免疫联合化疗新辅助治疗小细胞肺癌的疗效及安全性。
研究方法
研究纳入1~3期小细胞肺癌患者,术前给予4周期 TQB-2450联合化疗,随后进行手术或放疗,术后给予1年的免疫维持治疗。主要研究终点为ORR。
研究结果
43例患者接受筛查,40例患者接受治疗并纳入分析。新辅助治疗后,21例患者接受后续手术治疗,14例患者后续接受放疗,5例患者在诱导治疗阶段撤销知情同意。主要研究终点ORR为92.5%,经过中位25.8个月的随访,全组患者的中位EFS为16.2个月,中位OS未达到。21例患者接受手术,Ib期、IIb期、IIIa期、IIIb期、IIIc期占比分别为4.8%、0%、57.1%、28.6%和9.5%。主要病理学缓解和完全病理学缓解率分别为61.9%和42.9%。24个月EFS率和24个月OS率分别为61.9%和85.7%,9例淋巴结为N1的患者接受手术,24个月EFS率和OS率分别为66.7%和88.9%。

研究结论
对于1~3期非小细胞肺癌患者,经过新辅助治疗后进行手术是可行的。
研究解读
对于不可手术的局限期小细胞肺癌患者,当前的标准治疗是同步放化疗。由于小细胞肺癌恶性程度较高,既往认为,小细胞肺癌是一种全身疾病,主要以内科治疗为主,围手术期治疗研究较少。本研究通过一项单臂小样本探索发现,对于部分可手术患者,积极给予围手术期治疗,将NSCLC患者的治疗理念引入SCLC患者中,可能有助于改善患者预后。
DOI:10.1016/S2213-2600(25)00263-2
DOI:10.1016/j.jtho.2025.11.018
DOI :10.1200/JCO-24-02835
DOI:10.1038/s41421-025-00838-5






苏公网安备32059002004080号