您好,欢迎您

Nature重磅:ATF6α激活重塑肝癌代谢与免疫微环境,或成免疫治疗新靶点

02月24日
编译:肿瘤资讯
来源:肿瘤资讯

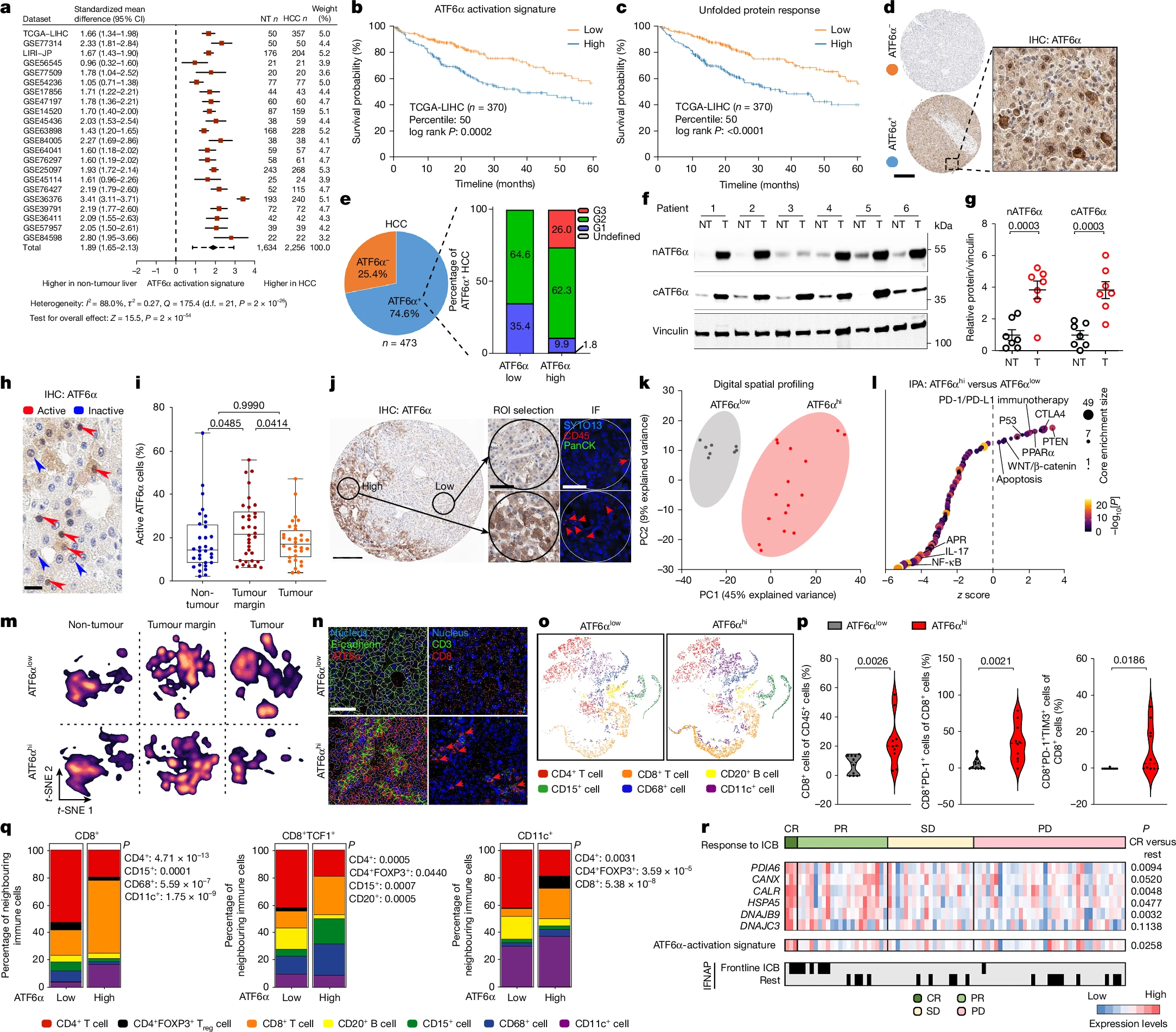
近日,德国癌症研究中心Mathias Heikenwälder、桑福德·伯纳姆·普雷比斯医学发现研究所Randal J. Kaufman及慕尼黑工业大学Dirk Haller等团队在Nature上发表了题为“Activated ATF6α is a hepatic tumour driver restricting immunosurveillance”的最新研究成果。该研究证实了激活的ATF6α作为内质网应激诱导的肿瘤驱动因子和代谢主调节因子,在限制肝细胞癌(HCC)的肿瘤免疫监视中发挥关键作用。

3.png

研究背景:HCC中的内质网应激与未折叠蛋白反应(UPR)

HCC是全球范围内致死率最高的恶性肿瘤之一,也是近年来增长最快的癌症相关死亡原因,且目前可用的治疗手段有限。尽管内质网(ER)应激和未折叠蛋白反应(UPR)在HCC中被认为发挥重要作用,但UPR传感器ATF6α参与其中的机制仍然不清楚。

核心发现:活化ATF6α重塑代谢并促进肝癌进展

1. ATF6α的激活是侵袭性HCC的标志

在人类HCC中,ATF6α的激活与侵袭性肿瘤表型显著相关,具体特征包括患者生存期缩短、肿瘤进展加速以及局部微环境的免疫抑制 。

224.png

2. 肝细胞特异性ATF6α激活诱导肝损伤并重塑代谢

在小鼠模型中,肝细胞特异性激活ATF6α可诱导进行性肝炎,并伴随内质网应激、免疫抑制和肝细胞异常增殖 。同时,活化的ATF6α上调了糖酵解,并通过结合基因调控元件直接抑制了关键糖异生酶FBP1。实验证明,恢复FBP1的表达可以有效限制ATF6α激活相关的病理改变 。

3. 长期激活驱动肝癌发生及免疫检查点阻断(ICB)敏感性

肝细胞中长期的ATF6α激活会直接触发肝癌的发生、肿瘤内T细胞浸润以及因营养缺乏而导致的免疫细胞耗竭 。通过生殖系敲除、肝细胞特异性敲除或治疗性反义寡核苷酸(ASOs)来靶向敲减Atf6基因,可在临床前肝癌模型中显著减轻HCC的负担。

此外,ICB疗法能够恢复这一模型中的免疫监视并减少HCC。与此一致的是,在接受免疫治疗并达到完全缓解的HCC患者队列中,其ATF6α的激活水平明显高于疗效较弱的患者群体 。

研究结论

长期的ATF6α激活会驱动内质网应激,并导致肝癌中产生依赖糖酵解途径的免疫抑制,进而使肿瘤对ICB治疗更为敏感。该研究结果表明,持续激活的ATF6α不仅是一种肿瘤驱动因素,还可作为ICB疗效的潜在预测分层标志物和HCC的治疗靶点。

参考文献

Li X, Lebeaupin C, Kadianaki A, et al. Activated ATF6α is a hepatic tumour driver restricting immunosurveillance. Nature. Published online February 4, 2026. doi:10.1038/s41586-025-10036-8.

责任编辑:肿瘤资讯-古木
排版编辑:肿瘤资讯-古木
版权声明
本文专供医学专业人士参考,未经著作人许可,不可出版发行。同时,欢迎个人转发分享,其他任何媒体、网站如需转载或引用本网版权所有内容,须获得授权,且在醒目位置处注明"转自:良医汇-肿瘤医生APP"。

评论
03月01日
王郭虹
桂林市第二人民医院 | 肿瘤科
HCC是全球范围内致死率最高的恶性肿瘤之一,也是近年来增长最快的癌症相关死亡原因,且目前可用的治疗手段有限
02月25日
杨世忠
阳泉市肿瘤防治研究所 | 肿瘤内科
HCC是全球范围内致死率最高的恶性肿瘤之一,也是近年来增长最快的癌症相关死亡原因,且目前可用的治疗手段有限
02月25日
苗雨
清河县人民医院 | 肿瘤内科
HCC是全球范围内致死率最高的恶性肿瘤之一,也是近年来增长最快的癌症相关死亡原因,且目前可用的治疗手段有限