您好,欢迎您

2026版ASCO IV期有驱动基因突变非小细胞肺癌(NSCLC)治疗指南总结

02月09日
来源:王一树


版本:2026.3.0(ASCO动态更新指南)


发布时间:2026年2月3日(基于2025年3-10月最新文献更新)

目标人群:IV期携带可靶向驱动基因突变的NSCLC患者

目标受众:肿瘤多学科医护团队(含初级保健医生、专科医生、护士等)、患者及家属

核心问题:聚焦该类患者基于驱动基因突变类型的一线、二线及后续治疗方案选择

生物标志物检测

Biomarker Testing


推荐1.0: 所有确诊非小细胞肺癌(NSCLC)的患者,均应普及经验证的组织和/或血液多基因检测,以及经验证的PD-L1、HER2和MET蛋白表达组织免疫组化(IHC)检测。 (证据质量:高;推荐强度:强)


限定说明:血液和组织联合检测可最大化检测分子改变的概率。理想情况下,应优先选择整合RNA测序的全面下一代测序(NGS)检测以发现基因组改变。组织检测具有组织学评估优势,可行时应尝试,同时需考虑液体活检的假阴性率。不应单独使用PD-L1 IHC检测指导治疗决策。基于HER2过表达和MET IHC的治疗决策详见无驱动基因突变指南。

一线治疗

First-Line Therapy


EGFR突变
19外显子缺失、21外显子L858R突变


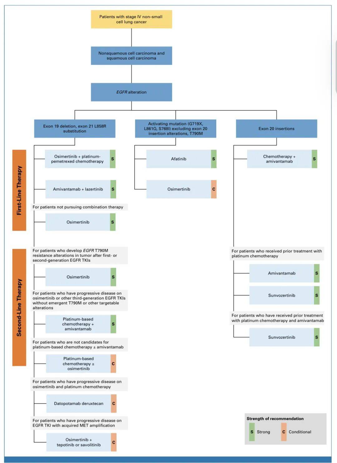
推荐1.1:临床医生应提供奥希替尼联合铂类-培美曲塞化疗,或阿米万他单抗联合拉泽替尼。

(证据质量:中等;推荐强度:强)


推荐1.2:临床医生应为不接受联合治疗的患者提供奥希替尼。

(证据质量:中等;推荐强度:强)


其他突变(G719X、L861Q、S768I)

推荐1.3:临床医生可为患者提供阿法替尼。

(证据质量:中等;推荐强度:强)


推荐1.4:或提供奥希替尼。

(证据质量:低;推荐强度:条件性)


限定说明:推荐1.3和1.4不适用于20外显子插入突变、T790M突变患者。


20外显子插入突变

推荐1.5:临床医生应提供化疗联合阿米万他单抗。

(证据质量:中等;推荐强度:强)


所有EGFR突变

推荐1.6:对于任何激活型EGFR突变患者,无论PD-L1表达水平如何,均不应将单药免疫检查点抑制剂作为一线治疗。

(证据质量:中等;推荐强度:强)

ALK重排

推荐1.7:临床医生应提供艾乐替尼、布加替尼或劳拉替尼。

(证据质量:高;推荐强度:强)


推荐1.8:若艾乐替尼、布加替尼或劳拉替尼不可用,临床医生应提供塞瑞替尼或克唑替尼。(证据质量:高;推荐强度:强)

ROS1重排

推荐1.9:临床医生可提供克唑替尼、恩曲替尼、瑞波替尼或塔利替尼。

(证据质量:中等;推荐强度:强)


推荐1.10:若克唑替尼、恩曲替尼、瑞波替尼或塔利替尼不可用或不耐受,临床医生可提供塞瑞替尼或劳拉替尼。

(证据质量:低;推荐强度:条件性)


BRAF V600E突变

推荐1.11:临床医生可提供达拉非尼联合曲美替尼,或恩考芬尼联合比美替尼。

(证据质量:中等;推荐强度:强)


MET 14外显子跳跃突变

推荐1.12:临床医生可提供卡马替尼或替泊替尼。

(证据质量:中等;推荐强度:强)


RET重排

推荐1.13:临床医生应提供塞尔帕替尼。

(证据质量:高;推荐强度:强)


推荐1.14:若塞尔帕替尼不可用,临床医生可提供普拉替尼。

(证据质量:中等;推荐强度:强)


NTRK重排

推荐1.15:临床医生可提供恩曲替尼或拉罗替尼。

(证据质量:中等;推荐强度:强)


通用治疗方案


推荐1.16:对于体能状态(PS)>2的患者,可根据药物可及性、毒性特征,并经临床医生评估获益大于风险后,提供酪氨酸激酶抑制剂(TKI)治疗。

(证据质量:低;推荐强度:条件性)


推荐1.17:晚期肺癌患者应尽早转诊至跨学科姑息治疗团队(咨询),该团队在疾病病程早期即提供住院和门诊护理,并配合癌症的积极治疗。

(证据质量:高;推荐强度:强)


二线及后续治疗

Second-Line and Subsequent Therapies


注意事项:

由于可能出现可靶向的耐药机制和组织学转化,应尽可能通过组织活检评估组织学转化情况。可通过组织和/或血液NGS检测获得性耐药突变。若患者已接受所有指南推荐的靶向治疗方案,或无可用靶向治疗方案,临床医生可按照无驱动基因突变指南提供标准治疗。


EGFR突变

19外显子缺失、21外显子L858R突变


推荐2.1:对于接受一代或二代EGFR TKI治疗后,肿瘤出现EGFR T790M耐药突变的患者,临床医生应提供奥希替尼。

(证据质量:高;推荐强度:强)


推荐2.2:对于奥希替尼(或其他三代TKI)治疗后疾病进展的患者,临床医生可提供铂类化疗联合阿米万他单抗。

(证据质量:中等;推荐强度:强)


限定说明:对于EGFR TKI治疗进展且不适合接受阿米万他单抗联合化疗的患者,对于腺癌组织学且抗VEGF治疗被认为安全的患者,可提供单药化疗或抗VEGF靶向治疗联合方案。


推荐2.3:对于不适合推荐2.2的患者,可提供含铂化疗联合或不联合奥希替尼。

(证据质量:中等;推荐强度:条件性)


推荐2.4:对于EGFR TKI治疗进展的患者,不推荐使用抗PD-(L)1药物联合或不联合铂类化疗。

(证据质量:高;推荐强度:强)


限定说明:多项III期试验表明,铂类化疗联合PD-1抑制剂无获益;但含VEGF的联合免疫治疗的作用仍在试验探索中。


推荐2.5:对于奥希替尼和铂类化疗治疗后疾病进展的患者,临床医生可提供 datopotamab deruxtecan。

(证据质量:低;推荐强度:条件性)


推荐2.6:对于EGFR TKI治疗进展且获得性MET扩增的患者,临床医生可提供奥希替尼联合替泊替尼或萨沃利替尼。

(证据质量:低;推荐强度:条件性)


20外显子插入突变


推荐2.7:对于既往接受过铂类化疗的20外显子插入突变患者,临床医生可提供阿米万他单抗或舒沃替尼治疗。(证据质量:低;推荐强度:强)

推荐2.8:对于既往接受过铂类化疗和阿米万他单抗治疗的20外显子插入突变患者,临床医生可提供舒沃替尼治疗。(证据质量:低;推荐强度:强)

ALK重排


推荐2.9:对于既往接受过克唑替尼治疗的患者,临床医生应提供艾乐替尼、布加替尼、劳拉替尼或塞瑞替尼。(证据质量:中等;推荐强度:强)


推荐2.10:对于既往接受过其他ALK抑制剂(包括艾乐替尼或布加替尼)治疗的患者,临床医生可提供劳拉替尼。(证据质量:低;推荐强度:强)

ROS1重排


推荐2.11:对于既往接受过克唑替尼、恩曲替尼、劳拉替尼或塞瑞替尼治疗的患者,临床医生可提供瑞波替尼或塔利替尼。(证据质量:中等;推荐强度:强)

BRAF V600E突变


推荐2.12:对于未接受过BRAF靶向治疗的患者,临床医生可提供达拉非尼联合曲美替尼,或恩考芬尼联合比美替尼。(证据质量:中等;推荐强度:强)


推荐2.13:对于BRAF V600E以外的BRAF突变患者,临床医生应按照无驱动基因突变指南提供标准治疗。(证据质量:低;推荐强度:强)

MET 14外显子跳跃突变


推荐2.14:对于未接受过MET靶向治疗的患者,临床医生可提供卡马替尼或替泊替尼。(证据质量:中等;推荐强度:强)


RET重排


推荐2.15:对于未接受过RET抑制剂治疗的患者,临床医生应提供塞尔帕替尼或普拉替尼。(证据质量:中等;推荐强度:强)

NTRK重排


推荐2.16:对于未接受过NTRK抑制剂治疗的患者,临床医生应提供恩曲替尼或拉罗替尼。(证据质量:中等;推荐强度:强)


HER2 20外显子突变


推荐2.17:临床医生可提供曲妥珠单抗-deruxtecan、zongertinib或sevabertinib治疗。(证据质量:低;推荐强度:强)


推荐2.18:对于既往接受过曲妥珠单抗-deruxtecan治疗的患者,临床医生可提供sevabertinib或zongertinib。(证据质量:极低;推荐强度:条件性)


KRAS G12C突变


推荐2.19:临床医生可提供索托拉西布或阿达格拉西布治疗。(证据质量:中等;推荐强度:强)


限定说明:阿达格拉西布和索托拉西布获批用于既往接受过化疗和/或抗PD-(L)1治疗的晚期KRAS G12C突变阳性NSCLC患者。一线治疗时,此类患者应按照无驱动基因突变指南接受标准一线免疫检查点抑制剂治疗和/或化疗。


NRG1融合


推荐2.20:临床医生可提供zenocutuzumab治疗。(证据质量:低;推荐强度:强)


指南更新与特点


更新依据:新增12项III期随机对照试验(RCT)和1项汇总分析,整合既往多次更新证据。


动态更新机制:每2周审查最新文献,分主要更新(如2026.3.0)和快速更新(如2026.3.1)。


核心亮点:新增HER2 20外显子突变、NRG1融合的治疗推荐;强化EGFR联合治疗方案的地位;细化耐药后靶向治疗选择(如MET扩增、溶剂前沿突变)。

未来研究方向


探索非G12C KRAS突变、MTAP缺失、SMARCA4缺陷等新兴靶点的治疗策略;

开发针对耐药机制的联合治疗方案(如旁路信号通路抑制);

优化靶向药物的中枢神经系统(CNS)穿透性;

寻找预测联合治疗获益的生物标志物,减少不必要的毒性。


免责声明
本文仅供专业人士参看,文中内容仅代表王一树订阅号立场与观点,不代表肿瘤资讯平台意见,且肿瘤资讯并不承担任何连带责任。若有任何侵权问题,请联系删除。

评论
02月23日
刘岩
馆陶县人民医院 | 放疗科
2026版ASCO IV期有驱动基因突变非小细胞肺癌(NSCLC)治疗指南总结
02月22日
王郭虹
桂林市第二人民医院 | 肿瘤科
IV期有驱动基因突变非小细胞肺癌(NSCLC)治疗指南总结
02月16日
纪磊
青岛西海岸新区人民医院 | 呼吸内科
所有确诊非小细胞肺癌(NSCLC)的患者,均应普及经验证的组织和/或血液多基因检测,以及经验证的PD-L1、HER2和MET蛋白表达组织免疫组化(IHC)检测