

中国医疗保健国际交流促进会肿瘤内科学分会, 中国医师协会肿瘤医师分会. Ⅳ期原发性肺癌中国治疗指南(2026版)[J]. 中华肿瘤杂志, 2026, 48(1): 1-43. DOI: 10.3760/cma.j.cn112152-20250619-00283 .
原发性肺癌(以下简称肺癌)是中国发病率和死亡率最高的恶性肿瘤。2022年中国肺癌新发病例约106.06万例,死亡约73.33万例。虽然人们对肿瘤筛查和早诊的意识有所提高,但大部分肺癌患者就诊时已是Ⅳ期。以全身治疗为主的多学科综合治疗是Ⅳ期肺癌患者的治疗原则,化疗是Ⅳ期肺癌治疗的基石,但疗效欠佳。近年来,随着分子靶向治疗、免疫治疗的飞速发展,Ⅳ期肺癌的治疗理念在不断更新,患者的治疗效果得到了很大改善。为了及时更新国内外Ⅳ期肺癌的治疗进展,进一步提高中国Ⅳ期肺癌患者的规范化诊疗水平,中国医疗保健国际交流促进会肿瘤内科学分会和中国医师协会肿瘤医师分会组织专家编写了《Ⅳ期原发性肺癌中国治疗指南(2026版)》。指南在《Ⅳ期原发性肺癌中国治疗指南(2021年版)》《Ⅳ期原发性肺癌中国治疗指南(2023年版)》和《Ⅳ期原发性肺癌中国治疗指南(2024版)》的基础上对2025年10月31日之前获得中国国家药品监督管理局批准上市的新药、新治疗方案和新适应证进行了系统、全面地更新。指南涵盖了Ⅳ期肺癌诊治过程中常见的临床问题和相应指导建议,旨在对Ⅳ期肺癌临床诊疗工作提供帮助,全面提高中国Ⅳ期肺癌规范化诊治水平,以期延长Ⅳ期肺癌患者生存时间、改善生活质量。
【关键词】 肺肿瘤;诊断;治疗;规范
原发性肺癌(以下简称肺癌)是中国发病率和死亡率最高的恶性肿瘤,分为非小细胞肺癌(non-small cell lung cancer, NSCLC)和小细胞肺癌(small cell lung cancer, SCLC)。NSCLC占全部肺癌的85%,包括腺癌、鳞状细胞癌(鳞癌)等病理亚型。国家癌症中心发布的数据显示,2022年中国新发肺癌病例约为106.06万例,发病率为75.13/10万,居恶性肿瘤发病率第1位;其中男性新发肺癌病例65.87万例,发病率为91.36/10万,居恶性肿瘤第1位;女性新发肺癌病例40.19万例,发病率为58.18/10万,居恶性肿瘤第1位。2022年中国肺癌死亡人数约为73.33万例,死亡率为51.94/10万,居恶性肿瘤死亡率第1位;其中男性肺癌死亡病例51.59万例,死亡率为71.55/10万,居恶性肿瘤死亡率第1位;女性肺癌死亡病例21.74万例,死亡率为31.47/10万,居恶性肿瘤死亡率第1位。
国际肺癌研究协会(International Association for the Study of Lung Cancer, IASLC)2023年制定了第9版肺癌TNM分期。美国医疗保险监督、流行病学和最终结果数据库显示,初诊时57%的肺癌患者已经发生了远处转移。中国2005—2014年肺癌流行病学调查数据显示,在2382例肺癌患者中,初诊时ⅢB~Ⅳ期患者占比46.6%。前瞻性临床研究结果显示,2015—2017年中国不可切除的ⅢB~Ⅳ期NSCLC患者的中位总生存时间(overall survival,OS)为23.2个月。回顾性临床研究结果显示,2011—2018年中国医学科学院肿瘤医院诊治的358例广泛期SCLC患者的中位OS为14个月。因此,Ⅳ期肺癌患者的治疗是肺癌治疗体系的重要组成部分,也是近年来肺癌治疗领域研究进展最多的部分。病理诊断是肺癌诊断的金标准,基于遗传特征的分子分型使Ⅳ期肺癌的治疗步入了个体化分子靶向治疗时代,2015年WHO发布了新的肺肿瘤组织学分类。与2004年版分类相比,其中一项最主要的变化就是在Ⅳ期肺癌患者的个体化治疗策略中强调了分子遗传学的价值。近年来,中国新药研发快速发展。以程序性死亡受体1(programmed cell death 1, PD-1)和程序性死亡受体配体1(programmed cell death-ligand 1, PD-L1)为靶点的免疫检查点抑制剂(immune checkpoint inhibitor, ICI)取得了令人瞩目的成果,使肺癌进入免疫治疗时代。为了及时反映国内外Ⅳ期肺癌诊断和治疗的新进展,进一步规范和提高中国Ⅳ期肺癌的诊断和治疗水平,改善患者预后,中国医疗保健国际交流促进会肿瘤内科学分会和中国医师协会肿瘤医师分会组织专家对《Ⅳ期原发性肺癌中国治疗指南(2021年版)》《Ⅳ期原发性肺癌中国治疗指南(2023年版)》和《Ⅳ期原发性肺癌中国治疗指南(2024版)》的部分内容进行了更新,更新内容包括2025年10月31日之前获得中国国家药品监督管理局(National Medical Products Administration, NMPA)批准上市的新药、治疗方案和新适应证,编写了《Ⅳ期原发性肺癌中国治疗指南(2026版)》。
1. 指南专家组构成: 本指南专家组成员由中国医疗保健国际交流促进会肿瘤内科学分会和中国医师协会肿瘤医师分会组织来自肿瘤科、肿瘤内科、呼吸与危重症医学科、呼吸内科、胸外科、放疗科、病理科、感染科、临床药理中心等科室的专家组成。
2. 文献检索和文献纳排标准: 本指南以“肺癌”和“lung cancer”作为关键词在中国知网、万方数据知识服务平台、Pubmed、American Association for Cancer Research Annual Meeting、American Society of Clinical Oncology Annual Meeting、European Society for Medical Oncology Congress和World Conference on Lung Cancer 进行检索,纳入了截至2025年8月31日关于肺癌的Ⅰ~Ⅲ期关键临床研究、荟萃分析、病例报告等文献。
3. 临床问题遴选和确定: 通过文献调研和专家咨询进行临床问题收集、汇总,构建初始临床问题表格,并将临床问题表格通过电子邮件发送给指南专家组成员,根据德尔菲法收集各位专家对临床问题和结局重要性的评分。7~9分代表至关重要,4~6分代表中等重要,1~3分代表不太重要。根据各位专家对临床问题的重要性评分确定本指南最终纳入的临床问题。
4. 证据级别和推荐类别标准: 本指南的证据级别和推荐类别标准参考美国国家综合癌症网络指南,详见表1。
5. 指南推荐意见的形成与确定: 本指南专家组成员均通过电子邮箱参与本指南推荐意见的投票,若超过2/3的专家同意该条推荐意见,则达成共识;对于未达成共识的推荐意见,则根据专家意见修改后进行第2轮专家投票,直到达成共识。
6. 指南使用者和目标人群: 本指南供中国的肿瘤科医师和涉及Ⅳ期原发性肺癌患者诊疗的相关学科医师参考。
Ⅳ期肺癌患者可出现刺激性干咳、咯血、胸痛、发热和气促等。当肿瘤在胸内蔓延侵及周围组织时,可出现喉返神经压迫、上腔静脉阻塞综合征、霍纳氏综合征、胸腔积液和心包积液等病理性改变导致的临床症状。远处转移至脑、骨、肝、肾上腺及其他器官时,可导致相应器官转移的临床表现。部分患者可出现副肿瘤综合征,包括库欣综合征、抗利尿激素分泌异常综合征、高钙血症、类癌综合征和继发增殖性骨关节病等,甚至有少数患者以恶液质状态为首发临床表现。
除肺癌局部侵犯和远处转移导致的体征外,部分Ⅳ期肺癌患者可出现杵状指(趾)、男性乳腺增生、皮肤黝黑或皮肌炎、共济失调和声音嘶哑等征象。体检发现声带麻痹、上腔静脉阻塞综合征和霍纳氏综合征等表现时,需警惕肺癌局部侵犯及转移。如患者出现皮下结节和锁骨上淋巴结肿大等需除外转移;出现下肢不对称性肿胀或压痛需注意是否存在下肢深静脉血栓,并警惕肺栓塞的发生。
(一)实验室检查
1. 一般检查: 患者在治疗前应该行血常规、肝肾功能等实验室检查,必要时行甲状腺功能和心肌标志物检查,以评估患者身体状况以及是否适于采取相应的治疗措施。对于进行有创检查或手术治疗的患者,还需行凝血功能检测以及肝炎病毒、梅毒、艾滋病检查,以明确是否存在相应传染性疾病病原携带或疾病状态。
2. 肿瘤标志物: 肺癌相关血清肿瘤标志物包括癌胚抗原、糖类抗原(carbohydrate antigen, CA)125、CA153、CA19-9、细胞角蛋白19片段和鳞状上皮细胞癌抗原等。SCLC具有神经内分泌特点,与促胃泌素释放肽前体、神经元特异性烯醇化酶、肌酸激酶BB以及嗜铬蛋白A(chromogranin A, CgA)等相关。肿瘤标志物可以作为诊断、监测治疗反应和早期复发的辅助指标,联合检测可以提高其在临床应用中的灵敏度和特异度。
3. 血清表皮生长因子受体 (epidermal growth factor receptor , EGFR ) 基因突变检测: 与肿瘤组织相比,循环肿瘤DNA(circulating tumor DNA, ctDNA)中EGFR基因突变检测具有高度特异性。IGNITE、IPASS和IFUM研究的特异度分别为100%、99.8%和97.2%,但灵敏度相对较低,分别为43.1%、65.7%和49.6%。欧洲药品管理局2014年9月25日批准,当难以获取肿瘤组织样本时,可采用外周血ctDNA作为补充标本评估EGFR基因突变状态,以明确可能从吉非替尼治疗中获益的NSCLC患者。原中国国家食品药品监督管理总局(China Food and Drug Administration, CFDA)于2015年2月13日批准吉非替尼说明书进行更新,在推荐所有NSCLC患者的肿瘤组织均应该进行EGFR基因突变检测基础上,补充了如果肿瘤标本不可评估,可使用从血液(血浆)标本中获得的ctDNA进行评估,以明确最可能从吉非替尼治疗中受益的NSCLC患者。因此,血液(血浆)标本检测ctDNA评估EGFR基因突变状态是选择EGFR酪氨酸激酶抑制剂(tyrosine kinase inhibitor, TKI)治疗的补充检测手段。
(二)影像检查
肺癌的影像检查方法主要包括X线胸片、CT、MRI、超声、核素显像和正电子发射计算机断层扫描(positron emission tomography-computed tomography, PET-CT)等方法,主要用于Ⅳ期肺癌诊断、分期、再分期、疗效监测和预后评估等。
1. 胸部X 线检查: 胸部X线由于分辨率低,容易造成误诊和漏诊,因此,目前不推荐胸部X线作为Ⅳ期肺癌治疗前后的常规检查方法。
2. 胸部CT 检查: 胸部CT对于Ⅳ期肺癌诊断、分期、疗效评价及治疗后随诊具有重要意义,是肺癌最主要和最常用的影像检查方法。无注射碘造影剂禁忌证的患者一般应该进行增强CT检查,以区别肿瘤病灶与邻近的血管和软组织、观察大血管受侵等。建议用螺旋CT常规以5 mm层厚扫描;若需要行大血管、气道、肺病变多平面重组和三维重建以及药物临床试验需要精确评估疗效,建议加做≤1.25 mm连续层厚重建(CT薄层重建)。对于疗效评估,常规需要在固定的窗宽和窗位(如肺窗或者纵隔窗)测量病灶。还可用于CT引导下穿刺活检以及术前小结节定位。
3. MRI 检查: MRI特别适用于判定脑、脊柱有无转移。另外,MRI检查可用于判定胸壁或纵隔是否受侵,显示肺上沟瘤与臂丛神经及血管的关系。对于有注射碘造影剂禁忌证、不能行增强CT检查的患者,MRI是观察纵隔、肺门大血管受侵情况以及淋巴结肿大的首选检查方法。
4. 超声检查: 超声主要用于发现腹部实性重要器官以及腹腔、腹膜后淋巴结有无转移,也用于双侧锁骨上淋巴结的检查。超声还常用于胸腔积液和心包积液抽取时的定位、超声引导下的胸腔或心包积液穿刺引流,亦可以用于引导穿刺活检(有肺气或骨骼遮挡时不适合)。
5. 放射性核素骨扫描检查: 放射性核素骨扫描是用于判断肺癌骨转移的常规检查方法。当骨扫描检查提示骨可疑转移时,对可疑部位进行MRI、CT或PET-CT等检查验证,并判断局部转移病变增生或破坏改变及程度。
6. PET -CT 检查: PET-CT是肺癌诊断、分期与再分期、疗效评价和预后评估的有效方法之一,但是其假阴性和假阳性率均较高。对于PET-CT报告椎体转移者,建议应用椎体增强MRI检查排除或确定是否有椎体转移;对于PET-CT报告骨盆转移者,建议应用骨盆增强CT检查排除或确定是否有骨盆转移;对于PET-CT报告脑转移者,建议应用头颅增强MRI或CT检查排除或确定是否有颅内转移。对于PET-CT报告怀疑腹部器官(如肾上腺)转移者,建议应用腹部增强CT或MRI检查排除或确定是否有腹部器官转移。
(三)内窥镜检查
内窥镜检查可以获取细胞学和组织学诊断,主要包括支气管镜检查、经支气管针吸活检术(trans bronchial needle aspiration, TBNA)、超声支气管镜引导的TBNA、支气管内镜超声波检查法、经支气管肺活检术、支气管镜下冷冻活检、电磁导航支气管镜、纵隔镜检查和胸腔镜检查。
(四)重要脏器功能检查
1. 骨髓造血功能: 大多数化疗药物会损伤骨髓造血功能,主要表现为中性粒细胞减少、血小板减少和贫血。在化疗前应该进行血常规检查,以了解骨髓造血功能,根据检查结果决定患者是否可以接受化疗。在化疗过程中应该定期监测血常规,根据血常规变化给予适当治疗,并调整化疗药物给药剂量和治疗周期。靶向治疗和免疫治疗药物也会对骨髓造血功能产生不同程度的损伤,同样应该予以重视。
2. 心脏功能: 心肌标志物(肌酸肌酶同工酶、心肌肌钙蛋白T、心肌肌钙蛋白I)、心电图、超声心动图和放射性核素心脏扫描是监测心脏功能的常用方法。化疗药物、靶向治疗药物和ICI均有可能导致心脏功能损伤,所以Ⅳ期肺癌患者,尤其是既往有心脏基础疾病的肺癌患者,应该在治疗开始前进行心脏功能检查,根据检查结果决定患者是否可以接受治疗。在治疗过程中应该定期监测心脏功能,根据心脏功能变化给予相应处置,并对治疗方案进行调整。
3. 肺脏功能: 外周血氧饱和度、动脉血气分析和肺功能检查是评估肺脏功能的常用检查方法。由于原发疾病的影响,Ⅳ期肺癌患者往往会存在一定程度的肺脏功能损伤,对于已经有咳嗽、喘憋或呼吸困难等呼吸道症状的患者,肺脏功能损伤程度较无症状者更加明显。在抗肿瘤治疗开始前进行肺脏功能检查可以帮助医师了解患者的肺脏功能状态,根据检查结果决定患者是否可以接受治疗,治疗过程中监测肺脏功能状态可以帮助医师了解治疗药物对肺脏功能的损害程度,从而及时调整治疗方案。
4. 肝肾功能: 肝酶、血清白蛋白、血肌酐、内生肌酐清除率和尿蛋白等是评估肝肾功能的常用指标。多种类型的抗肿瘤药物均可引起患者肝肾功能损伤,在抗肿瘤治疗开始前应该进行血生化及尿常规检查以了解患者肝肾功能状态,根据检查结果决定患者是否可以进行抗肿瘤治疗。在治疗过程中应该定期监测肝肾功能状态,根据肝肾功能检查结果了解药物对肝肾功能的损害程度,从而及时调整治疗方案。
5. 内分泌功能: 甲状腺功能、肾上腺功能、垂体功能和胰腺功能等相关检查是评估内分泌功能的常用指标。ICI,如PD-1单抗或PD-L1单抗等均可引起患者内分泌器官损伤,导致内分泌激素分泌异常,引起相应症状。在开始应用ICI治疗前,应该进行甲状腺功能、肾上腺功能、垂体功能和胰腺功能等相关检查,了解患者内分泌功能状态,根据检查结果决定患者是否可以接受ICI治疗。在治疗过程中应该定期监测上述指标,根据检查结果调整治疗方案,如果患者内分泌功能出现异常,应该进行相应处理。
(五)其他检查技术
痰和肺泡灌洗液及浆膜腔积液细胞学检查、经胸壁肺内肿物及纵隔肿瘤穿刺针吸活检术、胸腔穿刺术、胸膜活检术、浅表淋巴结和皮下转移结节活检术等均是Ⅳ期肺癌诊断的重要方法。
(一)标本固定标准
使用4%甲醛固定液,避免使用含有重金属的固定液,固定液量应该≥所固定标本体积的10倍,常温固定。标本从离体到固定时间不宜>30 min。活检标本直接放入固定液,支气管镜活检标本的固定时间为6~24 h,手术切除标本的固定时间为12~48 h。不同类型细胞学标本制片固定应该采用95%乙醇固定液,时间不宜<15 min,或采用非妇科液基细胞学固定液,固定时间和方法按照说明书操作。所有细胞学标本应该尽量制作甲醛固定石蜡包埋细胞学蜡块。将细胞学标本离心沉淀置于包埋盒中,后续操作与组织学标本制作蜡块流程相同。
(二)标本大体描述及取材要求
活检标本核对无误后将送检组织全部取材。
(三)取材后标本处理原则和保留时限
取材剩余组织保存在标准固定液中,并始终保持充分的固定液量和甲醛浓度,以备在病理诊断报告签发后接到临床反馈信息时复查大体标本或补充取材。剩余标本处理的时限建议在病理诊断报告签发1个月后未接到临床反馈信息、未发生因外院会诊意见分歧而要求复审等情况后,由医院自行按相关流程处理。
(四)组织病理诊断
小的组织标本用于肺癌病理诊断主要解决有无肿瘤及肿瘤类型,对于形态不典型的患者或不能手术切除的晚期患者,病理诊断需结合免疫组织化学(immunohistochemistry, IHC)染色尽可能进行亚型分类,尽量避免使用“NSCLC-非特殊类型”的诊断。腺癌与鳞癌鉴别的IHC标志物宜选用TTF-1、Napsin-A、P40和CK5/6;神经内分泌肿瘤标志物宜选用CD56、Syn、CgA、Ki-67和INSM1,在具有神经内分泌形态学特征基础上,至少有1种神经内分泌标志物明确为阳性,阳性细胞数应>10%肿瘤细胞量才可以诊断为神经内分泌肿瘤;细胞内黏液物质的鉴别宜进行黏液卡红染色、阿利新蓝-过碘酸-雪芙特殊染色;可疑累及胸膜时应该进行弹力纤维特殊染色确认。
(五)病理报告内容
病理报告的临床信息包括姓名、性别、年龄、病历号、送检科室、病变部位、活检方式或手术方式、相关肿瘤史和治疗史。大体描述内容包括标本类型、肿瘤大小、与支气管或胸膜的关系、其他伴随病变或多发病变、切缘。诊断内容包括肿瘤部位、组织学亚型。
(六)分子病理检测
对于Ⅳ期NSCLC中的肺腺癌、含腺癌成分的其他类型肺癌、小的组织标本诊断或不吸烟的鳞癌患者,应该在诊断的同时常规进行EGFR基因突变、间变性淋巴瘤激酶(anaplastic lymphoma kinase, ALK)融合基因、ROS1融合基因、RET融合基因、MET基因14号外显子跳跃突变、BRAF基因V600E突变、NTRK融合基因、KRAS基因突变、人表皮生长因子受体2(human epidermal growth factor receptor 2, HER-2)基因突变、MET基因扩增、PD-L1蛋白表达、HER-2蛋白表达等分子检测。有条件的患者建议进行二代测序(next generation sequencing,NGS)检测,NGS技术可以一次性进行多个基因变异的同时检测。手术切除标本和活检标本是常见的用于基因变异检测的标本类型,建议优先选择组织标本进行检测,规范处理的组织标本可以满足检测要求。原发灶和转移灶的组织标本均可以用于基因变异检测,细胞学标本也可以用于基因变异检测。值得注意的是,骨转移瘤标本通常需要进行脱钙处理,可能影响分子病理检测结果,需要谨慎选择。无论采用哪种标本类型,均应该保证足够的肿瘤细胞数量,尽量排除非肿瘤组织和细胞。石蜡组织切片厚度一般为(5±1)μm。应该规范不同标本的处理方法,组织标本的固定应该使用4%甲醛固定液,避免使用酸性及含有重金属离子的固定液。活检组织标本一般固定6~24 h,手术切除标本需要固定12~48 h。肿瘤组织切片应该由病理医师审阅复核,评估肿瘤细胞含量,必要时在显微镜下定位标出肿瘤组织区域,进行人工切割刮取组织,以保证有足量的肿瘤细胞提取DNA。对于肿瘤细胞数量不达标的样本应该重新采集。进行分子病理检测时,肿瘤组织标本的处理和质量控制均应该由有经验的病理科医师负责,所有标本均应该在尽量短的时间内进行检测,在进行切片时应该有措施避免不同患者病理组织间的交叉污染。检测报告单应该包括患者的基本个人信息、病历号、病理诊断、标本类型、肿瘤细胞含量(例如肿瘤细胞数量或百分比)、检测方法和检测结果,同时标明标本接收日期和报告日期,由检测员和另一位有经验的医师审核并出具报告。检测结果中基因变异类型应该采用国际通用的人类基因组变异协会命名法则命名。
1. EGFR 基因突变检测: EGFR基因突变最常用的检测方法是扩增阻遏突变系统(amplification refractory mutation system, ARMS)。建议使用中国NMPA批准上市的EGFR基因突变检测试剂盒。NGS技术可以对Ⅳ期NSCLC患者的肿瘤组织或血液进行多基因检测,其临床应用不仅能节省检测样本,还能够提高检测效率。第一代、第二代EGFR-TKI治疗失败的患者,在条件允许的情况下应该再次进行肿瘤组织活检,明确病变组织学类型,如果为NSCLC,建议进行EGFR T790M基因突变检测。对于无法获取肿瘤组织的患者,可以用外周血提取ctDNA进行EGFR T790M基因突变检测,常用方法包括ARMS、Super-ARMS和NGS等。当没有EGFR T790M基因突变的证据时,可以进行其他耐药相关基因的检测,如MET基因扩增、HER-2基因扩增、RET融合基因等。
2. ALK 融合基因检测: ALK融合基因检测方法主要有荧光原位杂交(fluorescence insitu hybridization, FISH)、IHC、实时荧光定量反转录聚合酶链反应(real-time quantitative reverse transcription polymerase chain reaction, RT-qPCR)和NGS等。FISH能够特异和灵敏地检测出ALK融合基因,是检测ALK融合基因的经典方法,在克唑替尼上市时被美国食品药品监督管理局(Food and Drug Administration, FDA)批准为ALK融合基因阳性NSCLC的伴随诊断方法。FISH探针包括分离探针和融合探针,分离探针与克唑替尼疗效显示较好的相关性。RT-qPCR能够灵敏地检测出已知类型的融合基因。CFDA批准的IHC技术平台与FISH具有高度的检测一致性。NGS在检测已知或未知ALK融合基因的同时,还能发现ALK融合基因具体位点、耐药突变以及其他驱动基因变异。分离探针标记的FISH、经中国NMPA批准的RT-qPCR、IHC技术平台和NGS技术均可以用于ALK融合基因检测,其他IHC检测平台可以成为ALK融合基因的初筛手段,建议采用FISH、RT-qPCR或NGS方法确认。在检测报告中需要注明检测方法、检测平台,FISH法需要注明肿瘤细胞数及阳性细胞比例。对患者和标本等信息的要求同EGFR基因突变检测部分。
3. ROS1 融合基因检测: ROS1融合基因检测方法有FISH、RT-qPCR和IHC。但ROS1 IHC结果不能直接指导临床用药。ROS1 IHC检测结果阳性的患者,需要进一步进行RT-qPCR或FISH检测确认。ROS1融合基因检测的具体方法详见《ROS1阳性非小细胞肺癌诊断病理专家共识》。
4. RET 融合基因检测: RET融合基因检测方法包括FISH、RT-qPCR、IHC和NGS,具体方法详见《中国非小细胞肺癌RET基因融合临床检测专家共识》。
5. MET 基因14 号外显子跳跃突变: MET基因检测方法包括RT-qPCR、DNA-NGS或RNA-NGS等。具体检测方法详见《非小细胞肺癌MET临床检测中国专家共识》。
6. BRAF 基因突变检测: BRAF基因中BRAF V600的突变导致了第600位氨基酸的改变,对于这部分患者,联合应用BRAF抑制剂和MEK抑制剂的疗效较好。目前用于BRAF基因突变检测的常用方法有3种,ARMS-PCR、Sanger测序法(要求最大程度的肿瘤富集)和NGS。尽管一些学者已经使用并验证了上述方法,但是还需要更加广泛的验证。具体方法详见《中国晚期非小细胞肺癌BRAF突变诊疗专家共识》。
7. NTRK 融合基因检测: NTRK基因家族包括NTRK1、NTRK2和NTRK3,当NTRK基因与另外一个不相关的基因融合在一起时,TRK蛋白将处于持续活跃状态,引发下游信号通路永久性级联反应。与ALK融合基因检测方法类似,目前可用于NTRK融合基因的检测方法有4种,分别为FISH、RT-qPCR、IHC和NGS。其中,NGS可以检测到大范围的变化,但是基于DNA的NGS可能对NTRK1和NTRK3融合基因的检测能力相对不足。
8. KRAS 基因突变检测: KRAS基因突变中最常见的突变位点是第12号外显子。目前用于KRAS基因突变检测的常用方法有3种,包括直接测序法、ARMS-PCR和NGS。
9. HER -2 基因突变检测: NSCLC患者HER-2基因突变主要发生在蛋白酪氨酸激酶结构域20号外显子的插入突变,HER-2基因突变检测可用ARMS-PCR或NGS等,具体检测方法详见《非小细胞肺癌HER2基因变异临床诊疗实践专家共识》。
10. MET 基因扩增检测: MET基因位于人类7号染色体长臂上,MET基因扩增即MET拷贝数扩增,包括染色体多体和局部区域基因扩增。FISH是MET基因扩增的标准检测方法,NGS也可用于MET基因扩增的检测,具体检测方法详见《非小细胞肺癌MET临床检测中国专家共识》。
11. PD -L1 检测: PD-L1表达水平与PD-1/PD-L1单抗治疗的疗效相关。PD-L1检测标本类型可分为手术切除标本和活检标本,推荐的PD-L1检测方法为IHC。IHC检测PD-L1表达水平在临床推广及应用方面存在一定困难,如不同PD-1/PD-L1单抗需要不同的PD-L1 IHC试剂盒进行检测,不同的PD-L1 IHC检测试剂盒评价标准、阈值、检测平台有所差异等。美国FDA批准的PD-L1试剂盒包括22C3、28-8、SP263和SP142。中国NMPA已经分别批准上述PD-L1检测试剂盒上市。2022年3月11日,中国NMPA批准我国首款国产PD-L1伴随诊断试剂盒(PD-L1 E1L3N)上市,可以用于体外定性检测经4%中性甲醛固定石蜡包埋NSCLC组织切片中PD-L1蛋白的表达情况,用于辅助识别可以使用帕博利珠单抗治疗的NSCLC患者。肺癌免疫治疗中的PD-L1检测请参考《非小细胞肺癌PD-L1免疫组织化学检测规范中国专家共识》。
1. NSCLC : NSCLC的分期采用IASLC 2023年第9版分期标准。第9版分期标准中Ⅳ期肺癌的定义为任何T,任何N和M1a/b/c1/c2。M1a包括胸膜播散(恶性胸腔积液、心包积液或胸膜结节)以及对侧肺叶出现独立性的单个或多个转移性癌结节,M1b包括胸腔外单个器官的孤立转移(包括单个非区域淋巴结转移),M1c1包括胸腔外单个器官的多发转移,M1c2包括胸腔外多个器官的多发转移。具体分期标准见表2。
2. SCLC : SCLC的分期可以采用美国退伍军人协会肺癌研究组提出的局限期和广泛期分期方法。局限期为肿瘤局限于一侧胸腔、同侧肺门、双侧纵隔、同侧锁骨上区,并且除外恶性心包积液或恶性胸腔积液等情况,即所有肿瘤体积能够被一个放射野所包括。广泛期为病变超出同一侧胸腔,包括恶性胸腔积液、心包积液及远处转移。近年来,IASLC建议SCLC同时采用NSCLC的TNM分期,广泛期患者均为Ⅳ期(任何T,任何N,M1a/b/c1/c2),或者T3~4期(T3:肿瘤>5 cm且≤7 cm;直接侵犯以下任何1个器官:胸壁、膈神经、心包;同一肺叶出现独立性的单个或多个癌性结节;符合以上任何1个条件即为T3期。T4:肿瘤>7 cm;无论大小,侵犯以下任何1个器官:纵隔、膈肌、心脏、大血管、喉返神经、隆突、气管、食管、椎体;同侧不同肺叶内独立性的单个或多个癌性结节)患者由于肺部多发癌性结节或肿瘤(癌性结节)体积太大而不能包含在1个可接受的照射野中,对于这部分T3~4期患者,治疗原则同广泛期患者。
(一)治疗原则
Ⅳ期肺癌采用以全身治疗为主的多学科综合治疗原则,根据患者的病理组织学类型、分子遗传学特征和体能状态制定个体化治疗方案,以期最大程度延长患者生存时间、控制疾病进展速度、提高生活质量。
1. Ⅳ 期NSCLC 的治疗: Ⅳ期NSCLC的治疗原则是以全身治疗为主的多学科综合治疗。在一线治疗前应该首先获取肿瘤组织,明确病理组织学诊断和分子分型,根据检测结果决定治疗方案。对于驱动基因阳性患者,如EGFR、ALK、ROS1、BRAF V600E、RET、MET基因变异阳性,一线治疗选择对应的靶向药物。靶向药物耐药后需要根据耐药机制和对应的循证医学证据选择后线治疗方案。对于驱动基因阴性或基因变异情况不明的患者,需要根据PD-L1表达状态分层治疗,若无PD-1/PD-L1治疗禁忌,一线选择PD-1/PD-L1单抗联合含铂两药方案治疗。若无法一线应用PD-1/PD-L1单抗,应该选择含铂两药方案化疗,合适的非鳞状NSCLC患者还可联合贝伐珠单抗或重组人血管内皮抑素治疗。无法耐受铂类药物治疗的患者,可以考虑非铂方案化疗。一线治疗结束时无进展的非鳞状NSCLC患者可以考虑培美曲塞±贝伐珠单抗维持治疗。一线联合免疫治疗的患者,可以考虑免疫维持治疗。PD-L1阳性患者,一线治疗还可以选择PD-1/PD-L1单抗单药治疗。一线治疗进展的患者,需要根据一线治疗方案和患者全身状况充分权衡治疗利弊,选择无交叉耐药的后线治疗方案。治疗流程图见图1~3。


2. 广泛期SCLC 的治疗: 广泛期SCLC采用以化疗为主的多学科综合治疗。无PD-1/PD-L1单抗治疗禁忌的患者,推荐以PD-1/PD-L1单抗、依托泊苷和铂类方案为基础的方案治疗。无法使用PD-1/PD-L1单抗治疗的患者,可以选择依托泊苷和铂类方案治疗。治疗流程图见图4。
(二)内科治疗
1. Ⅳ 期NSCLC 的化疗
Ⅳ期NSCLC患者的一线化疗药物包括什么?
对于晚期非鳞状NSCLC患者,一线化疗药物优先推荐培美曲塞+铂类 ( 1类推荐 ) ;
对于晚期鳞状NSCLC患者,一线化疗药物优先推荐紫杉醇聚合物胶束+铂类 (1类推荐) 、紫杉醇脂质体+铂类 (1类推荐) 、紫杉醇(白蛋白结合型)+铂类 (2B类推荐) 。
(1 )一线化疗: 一项Ⅲ期临床研究结果显示,对于非鳞状NSCLC患者,培美曲塞联合顺铂方案一线治疗的OS显著优于吉西他滨联合顺铂方案,并且耐受性更好。2014年5月4日,CFDA批准培美曲塞联合顺铂应用于局部晚期或转移性非鳞状NSCLC患者的治疗。一项Ⅲ期临床研究结果显示,对于晚期肺鳞癌患者,紫杉醇(白蛋白结合型)联合卡铂方案的客观缓解率(objective response rate, ORR)显著高于紫杉醇联合卡铂方案,而对于非鳞状NSCLC患者,两个方案的ORR相似;亚组分析结果显示,对于年龄>70岁的患者,紫杉醇(白蛋白结合型)联合卡铂方案较紫杉醇联合卡铂方案可显著延长中位OS。2012年10月11日美国FDA批准紫杉醇(白蛋白结合型)与卡铂联合应用于晚期NSCLC患者的治疗。紫杉醇(白蛋白结合型)尚未获得中国NMPA批准用于晚期NSCLC患者的治疗。一项Ⅲ期临床研究结果显示,紫杉醇聚合物胶束联合顺铂方案较紫杉醇联合顺铂方案可显著提高全组、鳞癌亚组和非鳞癌亚组NSCLC患者的ORR,延长全组患者的中位无进展生存时间(progression-free survival, PFS),且无需抗过敏预处理,不良反应没有增加。2021年10月26日,中国NMPA批准注射用紫杉醇聚合物胶束上市,用于联合顺铂一线治疗驱动基因阴性晚期NSCLC患者。一项Ⅲ期临床研究结果显示,对于晚期鳞状NSCLC患者,紫杉醇脂质体联合顺铂方案较吉西他滨联合顺铂方案显示出相似的ORR、疾病控制率(disease control rate, DCR)、PFS和OS,但不良事件发生率更低。目前NSCLC患者常用的一线化疗方案见表3。
(2 )维持治疗: 对一线化疗达到疾病控制(完全缓解+部分缓解+疾病稳定)的Ⅳ期NSCLC患者,可选择维持治疗。按照是否沿用一线化疗方案中的药物,将维持治疗分为同药维持治疗和换药维持治疗两种方式。可以用于同药维持治疗的化疗药物有培美曲塞(非鳞癌)、吉西他滨,换药维持治疗的药物有培美曲塞(非鳞癌)。培美曲塞用于Ⅳ期非鳞状NSCLC换药维持治疗的研究结果显示,一线含铂两药方案化疗后培美曲塞维持治疗可延长PFS和OS,Ⅳ期非鳞状NSCLC患者培美曲塞联合顺铂化疗后培美曲塞同药维持治疗较安慰剂明显延长OS。培美曲塞联合贝伐珠单抗维持治疗是否优于单药维持治疗目前研究结果不一致,详见后文抗血管生成治疗部分。
Ⅳ期NSCLC患者的二线和(或)化疗药物包括什么?
对于含铂方案治疗进展的NSCLC患者,二线化疗药物优先推荐多西他赛 (1类推荐) 和培美曲塞(非鳞癌, 1类推荐 ) 。
(3 )二线和(或)三线化疗: TAX317研究结果显示,对于含铂方案治疗进展的NSCLC患者,多西他赛二线治疗较最佳支持治疗可显著延长中位OS。TAX320研究结果显示,对于含铂方案治疗进展的NSCLC患者,多西他赛二线治疗较长春瑞滨或异环磷酰胺显著提高ORR、26周PFS率和1年OS率。培美曲塞Ⅲ期临床研究结果显示,对于含铂方案治疗进展的NSCLC患者,培美曲塞二线治疗较多西他赛显示出相似的ORR、中位PFS和中位OS,但不良事件发生率更低。
2. 广泛期SCLC 的化疗
广泛期SCLC患者的一线化疗药物包括什么?
对于广泛期SCLC患者,一线化疗药物推荐依托泊苷+顺铂/卡铂/洛铂 (1类推荐) 或伊立替康+顺铂/卡铂 (1类推荐) 。
(1 )一线化疗: SCLC的生物学特性不同于其他组织学类型的肺癌,诊断时局限期患者占1/3,广泛期患者占2/3。JCOG-9511研究结果显示,对于广泛期SCLC患者,伊立替康联合顺铂方案一线治疗较依托泊苷联合顺铂方案可显著延长中位OS,伊立替康联合顺铂方案的腹泻发生率更高,而依托泊苷联合顺铂方案的骨髓抑制发生率更高。而另外多项Ⅲ期临床研究结果显示,对于广泛期SCLC患者,伊立替康联合顺铂方案一线治疗较依托泊苷联合顺铂方案未能显著延长中位OS,两者疗效相当。一项Ⅲ期临床研究结果显示,对于广泛期SCLC患者,依托泊苷联合洛铂方案一线治疗与依托泊苷联合顺铂方案的中位PFS和中位OS无显著区别。SCLC常用的一线化疗方案见表4。
广泛期SCLC患者的二线和(或)三线化疗药物包括什么?
对于≤6个月复发的SCLC患者,二线化疗药物推荐拓扑替康 (1类推荐) 、芦比替定 (2A类推荐) 、伊立替康 (2A类推荐) 、紫杉醇 (2A类推荐) 、多西他赛 (2A类推荐) 、吉西他滨 (2A类推荐) 、长春瑞滨 (2A类推荐) 、替莫唑胺(2A类推荐),也可以参加合适的临床试验;
对于>6个月复发的SCLC患者,二线化疗药物推荐原方案 (1类推荐) 、芦比替定( 2A类推荐) 、拓扑替康 (2A类推荐) 、伊立替康 (2A类推荐) ,也可以参加合适的临床试验。
(2 )二线和(或)三线化疗: 一项临床研究结果显示,对于一线含铂方案治疗结束≥60 d进展的SCLC患者,拓扑替康单药与环磷酰胺+多柔比星+长春新碱方案具有相似疗效,但拓扑替康单药治疗的症状改善率更高、3/4级血液学不良反应发生率更低。一项Ⅲ期临床研究结果显示,对于一线含铂方案治疗结束后<90 d进展的SCLC患者,拓扑替康单药治疗较最佳支持治疗可显著延长中位OS。对于一线含铂方案治疗结束≥90 d进展的SCLC患者,口服和静脉输注拓扑替康的疗效相似。一项Ⅲ期临床研究结果显示,对于一线含铂方案治疗结束后>90 d的SCLC患者,依托泊苷+卡铂方案再挑战治疗较拓扑替康可显著延长中位PFS。芦比替定是RNA聚合酶Ⅱ抑制剂,属于小分子细胞毒药物,一项Ⅱ期临床研究结果显示,芦比替定用于SCLC患者二线治疗的ORR为35.2%,中位PFS为3.5个月,中位OS为9.3个月;亚组分析结果显示,无化疗间歇期≥180 d的患者,ORR和中位OS分别为60%和16.2个月。2020年6月15日美国FDA加速批准芦比替定上市,用于治疗铂类化疗后疾病进展的SCLC患者,但是确证性Ⅲ期临床研究(ATLANTIS研究)的主要研究终点OS未能达到预设标准。一项在中国患者群体中开展的Ⅰ期桥接临床研究结果显示,对于含铂方案治疗进展的SCLC患者,芦比替定二线治疗的ORR为45.5%,DCR为90.9%,中位缓解持续时间(duration of response, DoR)为4.2个月,中位PFS为5.6个月,中位OS为11.0个月。2024年12月3日,中国NMPA批准芦比替定上市,用于含铂化疗进展的转移性SCLC患者的治疗。一项Ⅲ期临床研究结果显示,对于一线含铂方案治疗进展的SCLC患者,伊立替康和拓扑替康疗效相似。Ⅱ期临床研究结果显示,对于复发难治的SCLC患者,紫杉醇治疗的ORR为23.8%和29%,替莫唑胺治疗的ORR为12%和20.3%,多西他赛治疗的ORR为25%,吉西他滨治疗的ORR为11.9%和13%,长春瑞滨治疗的ORR为12.5%。
3. 抗血管生成药物治疗
肺癌患者的抗血管生成药物治疗包括什么?
对于晚期非鳞状NSCLC患者,如无禁忌,一线抗血管生成药物治疗推荐重组人血管内皮抑素(联合长春瑞滨和顺铂, 2A类推荐 )和贝伐珠单抗(联合含铂两药, 1类推荐 ); 一线治疗后无疾病进展患者的抗血管生成药物维持治疗推荐贝伐珠单抗 (2A类推荐) ; 三线治疗推荐安罗替尼 (1类推荐) 。
对于广泛期SCLC患者,一线抗血管生成药物治疗推荐安罗替尼(联合贝莫苏拜单抗、卡铂和依托泊苷, 1类推荐 );三线治疗推荐安罗替尼 (1类推荐) 。
(1 )重组人血管内皮抑素: 一项Ⅲ期临床研究结果显示,对于晚期NSCLC患者,长春瑞滨联合顺铂和重组人血管内皮抑素方案一线治疗较单纯长春瑞滨联合顺铂方案可显著提高ORR,延长中位至疾病进展时间,两组患者之间的不良反应差异无统计学意义。2006年7月24日CFDA批准重组人血管内皮抑素上市,联合长春瑞滨和顺铂用于晚期NSCLC患者的治疗。
(2 )贝伐珠单抗: ECOG 4599研究和BEYOND研究结果均显示,对于晚期非鳞状NSCLC患者,在紫杉醇联合卡铂方案一线化疗基础上,联合贝伐珠单抗化疗之后再用贝伐珠单抗进行维持治疗,能显著延长中位PFS和中位OS。2015年7月9日CFDA批准贝伐珠单抗联合卡铂和紫杉醇用于不可切除的晚期、转移性或复发性非鳞状NSCLC患者的一线治疗。2018年10月29日,基于国内多项贝伐珠单抗联合化疗用于晚期非鳞状NSCLC患者的回顾性真实世界研究结果,中国NMPA批准贝伐珠单抗与铂类为基础的联合化疗用于不可切除的晚期、转移性或复发性非鳞状NSCLC患者的一线治疗。AVAPERL、ECOG-ACRIN 5508和COMPASS(WJOG5610L)研究结果均显示,对于非鳞状NSCLC患者,培美曲塞联合顺铂和贝伐珠单抗治疗4个周期后用培美曲塞联合贝伐珠单抗两药维持较贝伐珠单抗单药维持能显著延长中位PFS,但OS差异无统计学意义。一项荟萃分析结果显示,培美曲塞联合贝伐珠单抗维持治疗与培美曲塞单药或贝伐珠单抗单药对比,PFS( HR =0.74,95% CI :0.69~0.80, P <0.00001)和OS( HR =0.91,95% CI :0.83~0.99, P =0.02)均显著延长;亚组分析结果显示,年龄<65岁、美国东部肿瘤协作组体能状态评分0分、不吸烟患者的生存获益更显著。中国NMPA已经批准12款国产贝伐珠单抗生物类似药[QL1101(安可达 ® )、IBI305(达攸同 ® )、LY01008(博优诺 ® )、BP102(艾瑞妥 ® )、BAT1706(普贝希 ® )、MIL60(贝安汀 ® )、TAB008(朴欣汀 ® )、HLX04(汉贝泰 ® )、TQB2302(安倍斯 ® )、SCT510(安贝珠 ® )、安贝优 ® 、SIBP04(生唯宁 ® )]上市。
(3 )安罗替尼: ALTER 0303研究结果显示,对于晚期NSCLC患者≥三线治疗,与安慰剂相比,安罗替尼治疗的PFS和OS显著延长。2018年5月9日中国NMPA批准安罗替尼上市,用于既往至少接受过2种系统化疗后出现疾病进展或复发的局部晚期或转移性NSCLC患者的治疗。ALTER1202研究结果显示,对于既往接受过至少二线化疗的广泛期SCLC患者,与安慰剂相比,安罗替尼治疗可显著延长中位PFS和中位OS。2019年9月3日中国NMPA批准安罗替尼用于既往至少接受过2种化疗方案治疗后疾病进展或复发的SCLC患者的治疗。ETER701研究结果显示,与安慰剂联合依托泊苷和卡铂相比,贝莫苏拜单抗联合安罗替尼、依托泊苷和卡铂显著延长了患者的中位PFS和OS。2024年5月9日中国NMPA批准贝莫苏拜单抗联合安罗替尼、卡铂和依托泊苷用于广泛期SCLC患者的一线治疗。
4. EGFR -TKI
EGFR基因敏感突变(19外显子缺失突变和21外显子L858R点突变)在白种人群Ⅰ~Ⅳ期肺腺癌中的发生率约为23%。PIONEER研究结果显示,在亚裔Ⅲ~Ⅳ期肺腺癌中EGFR基因突变(包含EGFR18、19、20和21外显子29个突变类型)发生率为51.4%,其中单纯敏感突变(18外显子G719X突变、19外显子缺失及21外显子L858R和L861Q突变)发生率为46.3%,其余为单纯耐药突变(20外显子T790M和S768I突变及20外显子插入突变)或耐药突变和敏感突变共存。中国人群单纯EGFR基因敏感突变发生率为46.7%。EGFR-TKI是EGFR基因敏感突变晚期NSCLC患者的标准一线治疗选择,中国NMPA已经批准上市的EGFR-TKI见表5。

EGFR基因敏感突变阳性晚期NSCLC患者的一线治疗药物包括什么?
EGFR基因敏感突变阳性晚期NSCLC患者一线治疗推荐药物包括吉非替尼、埃克替尼、阿法替尼、厄洛替尼、达可替尼、奥希替尼、阿美替尼、伏美替尼、贝福替尼、奥希替尼+化疗、瑞厄替尼、瑞齐替尼、佐利替尼(伴脑转移患者)、利厄替尼、兰泽替尼+埃万妥单抗、阿美替尼+化疗(按照中国NMPA获批时间排序) (1类推荐) ,优先推荐第三代EGFR-TKI单药治疗、奥希替尼+化疗、兰泽替尼+埃万妥单抗 (1类推荐) ,详见《表皮生长因子受体酪氨酸激酶抑制剂治疗非小细胞肺癌中国专家共识(2025版)》。
EGFR L858R置换突变晚期NSCLC患者一线治疗推荐美凡厄替尼 (1类推荐) 。
(1 )一线治疗: IPASS、First-SIGNAL、WJTOG 3405、NEG002、OPTIMAL、EURTAC、CONVINCE、LUX-Lung 3和LUX-Lung 6研究结果均显示,对于EGFR基因敏感突变阳性晚期NSCLC患者,与标准一线化疗方案相比,EGFR-TKI(吉非替尼、厄洛替尼、埃克替尼和阿法替尼)在PFS、生活质量和安全性方面都具有显著优势。ARCHER1050和FLAURA研究结果显示,达可替尼和奥希替尼较第一代EGFR-TKI(吉非替尼/厄洛替尼)显著延长患者的PFS和OS。EVEREST研究结果显示,对于EGFR基因敏感突变阳性NSCLC伴脑转移患者,佐利替尼较吉非替尼或厄洛替尼可以显著延长中位PFS和中位颅内PFS。AENEAS、FURLONG、REZOR、SHC013-Ⅲ-01和利厄替尼一线治疗Ⅲ期临床研究结果均显示,阿美替尼、伏美替尼、瑞齐替尼、瑞厄替尼和利厄替尼较吉非替尼一线治疗均显著延长EGFR基因敏感突变阳性患者的PFS。与吉非替尼相比,伏美替尼可以显著改善患者生活质量。贝福替尼Ⅲ期临床研究结果显示,贝福替尼一线治疗较埃克替尼可以显著延长EGFR基因敏感突变阳性患者的PFS。FLAURA2和AENEAS2研究结果显示,奥希替尼或阿美替尼+培美曲塞+铂类一线治疗较培美曲塞+铂类均可以显著延长EGFR基因敏感突变阳性患者的PFS。MARIPOSA研究结果显示,埃万妥单抗+兰泽替尼组用于EGFR基因敏感突变阳性晚期NSCLC患者一线治疗的中位PFS和OS均较奥希替尼组显著延长。HDHY-MHTN-Ⅲ-1907研究结果显示,美凡厄替尼一线治疗EGFR L858R突变阳性晚期NSCLC患者的中位PFS较吉非替尼显著延长(药品说明书)。
EGFR基因敏感突变阳性晚期NSCLC患者的后线治疗药物包括什么?
EGFR基因敏感突变阳性NSCLC患者若一线应用第一/二代EGFR-TKI,疾病进展时建议重新进行肿瘤组织和(或)外周血基因检测。
若EGFR T790M突变阳性,寡进展或颅内进展的患者可以继续原EGFR-TKI+局部治疗 (2A类推荐) ,广泛进展的患者后线治疗推荐第三代EGFR-TKI,如奥希替尼、阿美替尼、伏美替尼、贝福替尼、瑞齐替尼、瑞厄替尼和利厄替尼治疗 (1类推荐) ;
对于一线应用第一/二代EGFR-TKI治疗进展后无EGFR T790M突变和一线应用第三代EGFR-TKI的患者,寡进展或颅内进展的患者可以继续原EGFR-TKI+局部治疗 (2A类推荐) ,广泛进展的患者二线治疗推荐信迪利单抗+贝伐珠单抗+培美曲塞+顺铂(非鳞癌, 1类推荐 )、依沃西单抗+培美曲塞+卡铂(非鳞癌, 1类推荐 )、埃万妥单抗+培美曲塞+卡铂 (1类推荐) 、芦康沙妥珠单抗 (1类推荐) 。
对于EGFR-TKI治疗进展且伴有MET扩增的患者,二线治疗可以选择赛沃替尼+奥希替尼 (1类推荐) 。
三线治疗推荐安罗替尼 (1类推荐) 、芦康沙妥珠单抗 (2A类推荐) 。也可以根据耐药机制尝试应用针对相应靶点的靶向药物治疗 (3类推荐) 。详见《表皮生长因子受体酪氨酸激酶抑制剂治疗非小细胞肺癌中国专家共识(2025版)》。
(2 )后线治疗: EGFR-TKI获得性耐药机制复杂,包括EGFR T790M基因突变、MET基因扩增、PI3K基因突变、EGFR基因扩增以及转变为SCLC等。但仍有一些患者的耐药机制尚不清楚,因此,建议患者在疾病进展时应该再次进行肿瘤组织活检,并进行病理组织学诊断和相关基因检测,据此选择合适的治疗。AURA3研究结果显示,奥希替尼较单纯化疗治疗继发EGFR T790M突变阳性晚期NSCLC患者可以显著提高ORR(71%和31%, P <0.001)、延长中位PFS(10.1和4.4个月, P <0.001)。APOLLO研究结果显示,阿美替尼用于第一/二代EGFR-TKI治疗后进展后EGFR T790M阳性晚期NSCLC的ORR为68.9%,中位PFS为12.3个月。伏美替尼用于第一/二代EGFR-TKI治疗进展后EGFR T790M突变阳性或原发EGFR T790M阳性晚期NSCLC患者的ORR为 76.7%和74.1%,中位PFS为11.1和9.6个月。贝福替尼75~100 mg用于第一/二代EGFR-TKI治疗进展后EGFR T790M阳性晚期NSCLC患者的ORR为67.6%,中位PFS为16.6个月。瑞齐替尼用于第一/二代EGFR-TKI治疗进展后EGFR T790M阳性或原发EGFR T790M阳性晚期NSCLC患者的ORR为59.3%和64.6%,DCR为91.3%和89.8%,中位PFS为9.7和12.2个月,中位OS为23.9个月。瑞厄替尼用于第一/二代EGFR-TKI治疗进展后EGFR T790M阳性或原发EGFR T790M阳性晚期NSCLC患者的ORR为60.4%,中位PFS为12.6个月。利厄替尼用于第一/二代EGFR-TKI治疗进展后EGFR T790M阳性或原发EGFR T790M阳性晚期NSCLC患者的ORR为68.8%,中位PFS为11.0个月。
ORIENT-31研究结果显示,对于EGFR-TKI耐药后的晚期非鳞状NSCLC患者,信迪利单抗+贝伐珠单抗生物类似药+培美曲塞+顺铂对比培美曲塞+顺铂化疗治疗可以显著延长中位PFS(7.2和4.3个月, P <0.001);信迪利单抗+培美曲塞+顺铂相比培美曲塞+顺铂化疗也可以显著延长PFS(5.5和4.3个月, P =0.016)。HARMONi-A研究结果显示,对于EGFR-TKI耐药后的晚期非鳞状NSCLC患者,依沃西单抗+培美曲塞+卡铂较安慰剂+培美曲塞+卡铂可以显著延长中位PFS(7.1和4.8个月, P <0.001)。MARIPOSA-2研究结果显示,对于奥希替尼耐药的晚期NSCLC患者,埃万妥单抗+培美曲塞+卡铂较培美曲塞+卡铂可以显著延长中位PFS(6.3和4.2个月, P <0.001)。SKB264-Ⅲ-09研究结果显示,对于EGFR-TKI治疗失败的晚期NSCLC患者,芦康沙妥珠单抗较培美曲塞+铂类可以显著延长中位PFS和中位OS(药品说明书)。SACHI研究结果显示,对于EGFR-TKI治疗进展且伴有MET扩增的NSCLC患者,赛沃替尼+奥希替尼治疗较化疗可显著延长中位PFS。ALTER 0303研究亚组分析结果显示,对于EGFR基因突变阳性、至少接受过1种EGFR-TKI治疗和1种系统化疗的晚期NSCLC患者,安罗替尼较安慰剂可显著延长中位PFS和中位OS。对于EGFR-TKI和含铂方案治疗进展的晚期NSCLC患者,芦康沙妥珠单抗较多西他赛可显著改善ORR、延长中位PFS。
5. ALK -TKI
ALK融合基因是肺癌另一个重要治疗靶点。在NSCLC患者中,ALK融合基因阳性的发生率为5%。中国NSCLC患者的发生率为3%。中国NMPA已经批准上市的ALK-TKI见表6。
ALK融合基因阳性晚期NSCLC患者的一线治疗药物包括什么?
ALK融合基因阳性晚期NSCLC患者一线治疗推荐药物包括克唑替尼、塞瑞替尼、阿来替尼、恩沙替尼、布格替尼、洛拉替尼、伊鲁阿克、依奉阿克和地罗阿克(按照获得中国NMPA 批准上市时间排序)。优先推荐阿来替尼、恩沙替尼、布格替尼、洛拉替尼、伊鲁阿克、依奉阿克和地罗阿克 (1类推荐) ,详见《间变性淋巴瘤激酶酪氨酸激酶抑制剂治疗非小细胞肺癌指南(2025版)》。
(1 )一线治疗: 克唑替尼是第一代ALK-TKI。PROFILE1014和PROFILE1029研究结果均显示,对于ALK融合基因阳性晚期NSCLC患者,克唑替尼一线治疗较培美曲塞联合铂类方案可以显著延长中位PFS。ASCEND-4研究结果显示,对于ALK融合基因阳性晚期NSCLC患者,一线应用塞瑞替尼较培美曲塞联合铂类方案可以显著延长中位PFS。ALEX、ALESIA和J-ALEX研究结果均显示,对于ALK融合基因阳性晚期NSCLC患者,阿来替尼一线治疗较克唑替尼可以显著延长中位PFS。eXalt3研究结果显示,对于ALK融合基因阳性晚期NSCLC患者,恩沙替尼一线治疗较克唑替尼可以显著延长中位PFS。ALTA-1L研究结果显示,对于ALK融合基因阳性晚期NSCLC患者,布格替尼一线治疗较克唑替尼可以显著延长中位PFS。CROWN研究结果显示,对于ALK融合基因阳性晚期NSCLC患者,洛拉替尼一线治疗较克唑替尼可以显著延长中位PFS。INSPIRE研究结果显示,对于ALK融合基因阳性晚期NSCLC患者,伊鲁阿克一线治疗较克唑替尼可以显著延长中位PFS。依奉阿克Ⅲ期临床研究结果显示,对于ALK融合基因阳性晚期NSCLC患者,依奉阿克一线治疗较克唑替尼可以显著延长中位PFS。XZP-3621-3001研究结果显示,对于初治的ALK融合基因阳性晚期NSCLC患者,地罗阿克一线治疗较克唑替尼可以显著延长中位PFS(药品说明书)。
ALK融合基因阳性晚期NSCLC患者的后线治疗药物包括什么?
一线治疗后进展的ALK融合基因阳性NSCLC患者推荐再次进行肿瘤组织基因和/或外周血基因检测,以明确耐药机制。
克唑替尼治疗进展的患者,若为颅外寡进展,可以在克唑替尼基础上联合局部治疗 (2A类推荐) ,也可以更换为新一代ALK-TKI治疗 (1类推荐) ;若为颅内进展或颅外广泛进展,建议更换为新一代ALK-TKI治疗 (1类推荐) 。新一代ALK-TKI包括塞瑞替尼、阿来替尼、恩沙替尼、布格替尼、洛拉替尼和伊鲁阿克。优先推荐塞瑞替尼、阿来替尼和布格替尼。
新一代ALK-TKI治疗进展的患者,若为寡进展,可以在原ALK-TKI基础上联合局部治疗 (2A类推荐) ;若为广泛进展,建议化疗或参加合适的临床试验,后续靶向治疗仍在探索阶段,可以在结合循证医学证据和权衡利弊后进行个体化选择 (3类推荐) ,详见《间变性淋巴瘤激酶酪氨酸激酶抑制剂治疗非小细胞肺癌指南(2025版)》。
(2 )后线治疗: ASCEND-2研究结果显示,对于克唑替尼耐药的ALK融合基因阳性NSCLC患者,塞瑞替尼治疗的ORR和中位PFS分别为38.6%和5.7个月。ASCEND-5研究结果显示,对于克唑替尼和化疗耐药的ALK融合基因阳性NSCLC患者,塞瑞替尼较化疗可以显著延长中位PFS(5.4和1.6个月, P <0.001)。NP28673和NP28761研究结果显示,对于克唑替尼耐药的ALK融合基因阳性NSCLC患者,阿来替尼治疗的ORR为51.3%,中位PFS为8.3个月。ASCEND-9研究结果显示,对于阿来替尼耐药的ALK融合基因阳性NSCLC患者,塞瑞替尼治疗的ORR为25%,中位PFS为3.7个月。ALUR 研究结果显示,对于克唑替尼和化疗耐药的ALK融合基因阳性NSCLC患者,阿来替尼较化疗可以显著延长中位PFS(10.9和1.4个月, P <0.001)。恩沙替尼治疗克唑替尼耐药后ALK融合基因阳性晚期NSCLC患者的Ⅱ期临床研究结果显示,ORR为52%,颅内病灶ORR为70%,中位PFS为9.6个月。布格替尼的Ⅱ期临床研究将克唑替尼耐药后ALK融合基因阳性NSCLC患者分为A、B两组,A组布格替尼90 mg,1次/d,B组连续7 d布格替尼90 mg后,增至180 mg,1次/d。结果显示,A组ORR为45%,B组ORR为54%;A组中位PFS为9.2个月,B组中位PFS为15.6个月;基线伴脑转移颅内病灶的患者,A组ORR为42%,B组ORR为67%。J-ALTA研究结果显示,对于阿来替尼±克唑替尼耐药的ALK融合基因阳性NSCLC患者,布格替尼的ORR为34%,中位PFS为7.3个月。ALTA-2研究结果显示,对于阿来替尼和塞瑞替尼耐药后的ALK融合基因阳性NSCLC患者,布格替尼治疗的ORR为26.2%,中位PFS为3.8个月。伊鲁阿克Ⅰ期临床研究剂量扩展阶段ALK融合基因阳性NSCLC患者的ORR为56.6%,既往应用克唑替尼进展患者的ORR为45.7%,既往未应用过ALK-TKI患者的ORR为76.3%。Ⅱ期临床研究结果显示,伊鲁阿克用于克唑替尼耐药后的ALK融合基因阳性NSCLC患者的ORR为67.8%,DCR为96.6%,中位PFS为14.3个月。洛拉替尼Ⅱ期临床研究结果显示,对于克唑替尼±化疗耐药后的ALK融合基因阳性NSCLC患者,洛拉替尼的ORR为69.5%~70.1%;对于除克唑替尼之外一种ALK-TKI耐药(±克唑替尼和化疗)患者,洛拉替尼的ORR为47.6%;对于除克唑替尼之外一种ALK-TKI±化疗耐药患者,洛拉替尼的ORR为32.1%;对于2~3种ALK-TKI±化疗耐药患者,洛拉替尼的ORR为38.7% 。
6. 罕见靶点的靶向治疗
ROS1融合基因阳性晚期NSCLC患者的治疗药物包括什么?
对于ROS1-TKI初治的ROS1融合基因阳性NSCLC患者,优先推荐克唑替尼、恩曲替尼、安奈克替尼、瑞普替尼和他雷替尼 (2A类推荐) (按照中国NMPA批准上市时间排序);
对于ROS1-TKI经治的ROS1融合基因阳性NSCLC患者,优先推荐恩曲替尼、瑞普替尼和他雷替尼 (2A类推荐) (按照中国NMPA批准上市时间排序)。
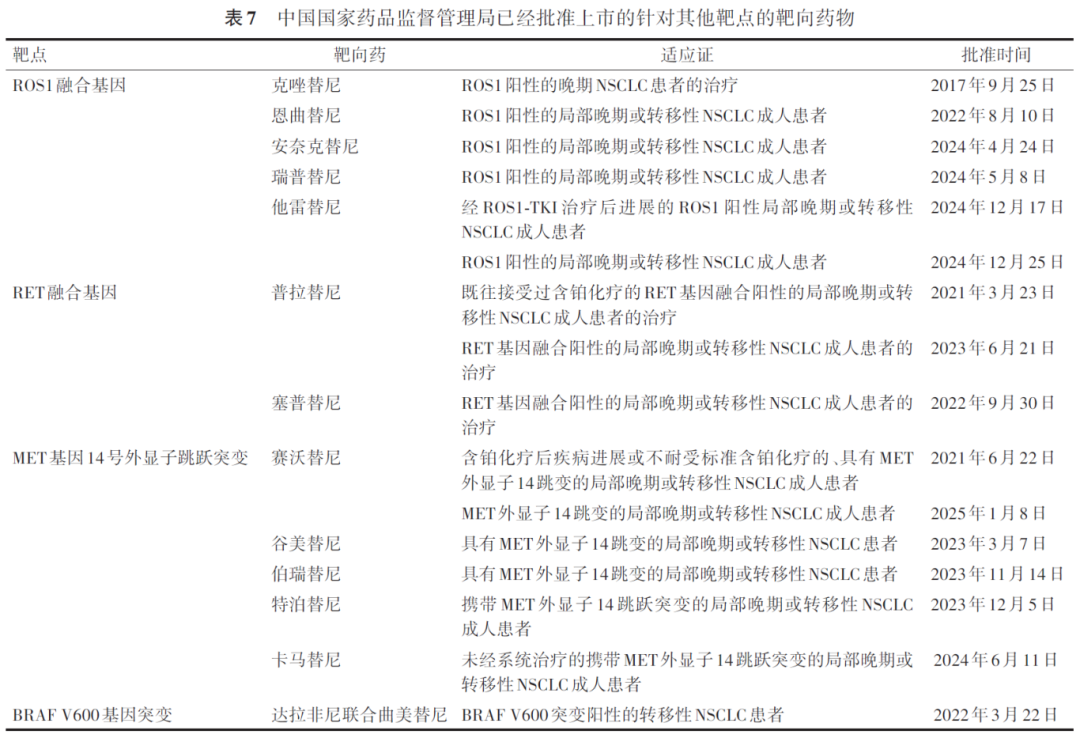
(1 )ROS1 融合基因: ROS1融合基因在不吸烟的肺腺癌患者中发生率为3.4% 。中国NMPA已经批准上市的ROS1-TKI见表7。

对于化疗进展后的ROS1融合基因阳性NSCLC患者,克唑替尼的ORR为72%,PFS为19.3个月。ALKA-372-001、STARTRK-1和STARTRK-2临床研究的汇总分析结果显示,对于初治或经治ROS1融合基因阳性NSCLC患者,恩曲替尼的ORR为77.0%,中位PFS为19.0个月,中位DoR为24.6个月,颅内ORR为55.0%。安奈克替尼Ⅰ/Ⅱ期临床研究结果显示,对于既往未接受或接受过化疗的晚期或转移性ROS1融合基因阳性NSCLC患者,安奈克替尼的ORR为80.2%,中位PFS为16.5个月,中位DoR为20.3个月。TRIDENT-1研究结果显示,对于ROS1-TKI初治ROS1融合基因阳性NSCLC患者,瑞普替尼160 mg 剂量组的ORR为79%,中位PFS为35.7个月,中位DoR为34.1个月;对于接受过1种ROS1-TKI治疗但未接受过化疗的ROS1融合基因阳性NSCLC患者,ORR为38%,中位PFS为9个月,中位DoR为14.8个月。TRUST-Ⅰ和TRUST-Ⅱ研究汇总分析结果显示,对于ROS1-TKI初治ROS1融合基因阳性NSCLC患者,他雷替尼的ORR为92%,颅内ORR为76%;对于接受过1种ROS1-TKI治疗的患者,他雷替尼的ORR为54%,颅内ORR为63%。
RET融合基因阳性晚期NSCLC患者的治疗药物包括什么?
对于初治RET融合基因阳性NSCLC患者,推荐普拉替尼 (2A类推荐) 和塞普替尼 (1类推荐) (按照中国NMPA批准上市时间排序);
对于经治RET融合基因阳性NSCLC患者,推荐塞普替尼 (2A类推荐) 和普拉替尼 (2A类推荐) (按照中国NMPA批准上市时间排序)。
(2 )RET 融合基因: RET基因融合在NSCLC患者的发生率为2.0%。中国NMPA已经批准上市的RET-TKI见表7。
ARROW研究结果显示,对于初治RET融合基因阳性NSCLC患者,普拉替尼的ORR为70%,中位PFS为9.1个月;对于含铂方案治疗进展的RET融合基因阳性NSCLC患者,普拉提尼的ORR为61%,中位PFS为17.1个月。LIBRETTO-001研究结果显示,对于初治RET融合基因阳性NSCLC患者,塞普替尼的ORR为83%,中位PFS为22.0个月;对于含铂方案治疗进展的RET融合基因阳性NSCLC患者,塞普替尼的ORR为62%,中位PFS为26.2个月。LIBRETTO-431研究结果显示,对于初治RET融合基因阳性NSCLC患者,塞普替尼一线治疗较帕博利珠单抗联合化疗可显著延长患者的中位PFS(24.8和11.2个月, P <0.001)。
MET基因14号外显子跳跃突变阳性晚期NSCLC患者的治疗药物包括什么?
对于初治MET基因14号外显子跳跃突变阳性NSCLC患者,推荐赛沃替尼、谷美替尼、伯瑞替尼、特泊替尼和卡马替尼 (2A类推荐) (按照中国NMPA批准上市时间排序);
对于经治MET基因14号外显子跳跃突变阳性NSCLC患者,推荐赛沃替尼、谷美替尼、伯瑞替尼和特泊替尼 (2A类推荐) (按照中国NMPA批准上市时间排序)。
(3 )MET 基因14 号外显子跳跃突变: MET基因14号外显子跳跃突变在NSCLC患者的发生率为3%~4%。中国NMPA已经批准上市的MET-TKI见表7。
赛沃替尼Ⅱ期临床研究结果显示,对于不适合含铂标准治疗方案或含铂标准治疗方案进展的MET基因14号外显子跳跃突变阳性晚期肺肉瘤样癌或其他类型的NSCLC患者,赛沃替尼治疗的ORR为49.2%,DCR为93.4%,中位PFS和中位OS分别为6.8和12.5个月。赛沃替尼Ⅲb期临床研究结果显示,对于初治MET基因14号外显子跳跃突变阳性NSCLC患者,赛沃替尼治疗的ORR为62%,DCR为92%,中位PFS为13.7个月。GLORY研究结果显示,对于初治MET基因14号外显子跳跃突变NSCLC患者,谷美替尼治疗的ORR为71%,DCR为89%,中位PFS为11.7个月;对于至少接受过1种全身治疗(不包括MET抑制剂)的患者,谷美替尼治疗的ORR为60%,DCR为77%,中位PFS为7.6个月。KUNPENG研究结果显示,对于MET基因14号外显子跳跃突变阳性晚期NSCLC初治患者,伯瑞替尼治疗的ORR为77.1%,DCR为97.1%,中位PFS为14.5个月;对于经治患者,伯瑞替尼治疗的ORR为70.6%,DCR为94.1%,中位PFS为7.7个月。VISION研究结果显示,对于初治或经治MET基因14号外显子跳跃突变阳性晚期NSCLC患者,特泊替尼治疗的ORR为46%,DCR为65.7%,中位PFS为8.5个月。GEOMETRY mono-1研究结果显示,对于MET基因14号外显子跳跃突变阳性NSCLC初治患者,卡马替尼治疗的ORR为68%,DCR为96%,中位PFS为12.4个月;对于既往接受过1~2种全身治疗的患者,卡马替尼治疗的ORR为41%,DCR为78%,中位PFS为5.4个月。
BRAF V600E基因突变阳性晚期NSCLC患者的治疗药物包括什么?
对于BRAF V600E基因突变阳性的NSCLC患者,推荐达拉非尼联合曲美替尼治疗 (2A类推荐) 。
(4 )BRAF V600 基因突变: BRAF基因突变在NSCLC患者的发生率为2%,其中不到一半的患者为BRAF V600突变。中国NMPA已经批准上市用于BRAF V600基因突变阳性NSCLC患者的治疗药物见表7。
一项Ⅱ期临床研究结果显示,对于初治BRAF V600E突变阳性晚期NSCLC患者,达拉非尼联合曲美替尼一线治疗的ORR为64%,DCR为75%,中位PFS为14.6个月,中位OS为24.6个月。对于中国初治或经治BRAF V600E突变阳性晚期NSCLC患者,达拉非尼联合曲美替尼的ORR为75%,DCR为95%。
NTRK融合基因阳性晚期NSCLC患者的治疗药物包括什么?
对于NTRK融合基因阳性NSCLC患者,一线治疗推荐参考驱动基因阴性NSCLC患者的一线治疗;后线治疗推荐拉罗替尼和恩曲替尼 (2A类推荐) (按照中国NMPA批准上市时间排序)。
(5 )NTRK 融合基因: NTRK基因融合在肺癌等实体瘤中的发生率<1%。中国NMPA已经批准上市用于NTRK融合基因阳性患者的治疗药物见表7。
对于经治NTRK融合基因阳性的实体瘤患者,拉罗替尼的ORR为75%,其中,肺癌患者的ORR为73%,中位PFS为35.4个月,中位OS为40.7个月。159例NTRK融合基因阳性实体瘤患者的汇总研究结果显示,ORR为79%,中位PFS为28.3个月,中位OS为44.4个月。其中,肺癌患者的ORR为75%。ALKA-372-001、STARTRK-1和STARTRK-2临床研究的汇总结果显示,对于经治NTRK融合基因阳性实体瘤患者,恩曲替尼治疗的ORR为64.5%,中位DoR为27.1个月,中位PFS为20.8个月。
EGFR基因20号外显子插入突变阳性晚期NSCLC患者的治疗药物包括什么?
对于EGFR基因20号外显子插入突变阳性NSCLC患者,一线治疗推荐埃万妥单抗+培美曲塞+铂类 (1类推荐) ,无法耐受含铂方案治疗的患者,一线治疗可以选择舒沃替尼 (2A类推荐) ;后线治疗推荐舒沃替尼 (2A类推荐) 。
(6 )EGFR 基因20 号外显子插入突变: EGFR基因20号外显子插入突变在中国NSCLC患者的发生率为1.3%。中国NMPA已经批准上市用于EGFR基因20号外显子插入突变阳性NSCLC患者的治疗药物见表7。
WU-KONG6研究结果显示,对于既往接受过含铂化疗的EGFR基因20号外显子插入突变阳性晚期NSCLC患者,舒沃替尼治疗的ORR为61%。WU-KONG1B研究结果显示,对于既往接受过含铂化疗的EGFR基因20号外显子插入突变阳性晚期NSCLC患者,舒沃替尼治疗的ORR为53.3%。WU-KONG1/15研究汇总分析结果显示,对于初治EGFR基因20号外显子插入突变阳性晚期NSCLC患者,舒沃替尼一线治疗的ORR为73.1%。PAPILLON 研究结果显示,对于初治EGFR基因20号外显子插入突变阳性晚期NSCLC患者,埃万妥单抗联合培美曲塞和铂类一线治疗较单纯培美曲塞和铂类可以显著延长中位PFS(11.4和6.7个月, P <0.001)。
KRAS G12C突变阳性晚期NSCLC患者的治疗药物包括什么?
对于KRAS G12C突变阳性晚期NSCLC,一线治疗推荐参考驱动基因阴性NSCLC患者的一线治疗;后线治疗推荐氟泽雷塞、格索雷塞和戈来雷塞 (2A类推荐) (按照中国NMPA批准上市时间排序)。
(7 )KRAS G12C 基因突变: KRAS G12C突变在亚洲NSCLC患者的发生率为1.4%~4.3%。中国NMPA已经批准上市用于KRAS G12C突变阳性NSCLC患者的治疗药物见表7。
Ⅱ期临床研究结果显示,对于既往接受过标准治疗方案后进展的KRAS G12C突变阳性晚期NSCLC患者,氟泽雷塞的ORR为49.1%,DCR为90.5%,中位PFS为9.7个月;对于PD-1单抗和含铂方案治疗失败或不耐受的KRAS G12C突变阳性晚期NSCLC患者,格索雷塞的ORR为49.6%,DCR为88.6%,中位DoR为12.78个月,中位PFS为7.56个月;对于ICI和含铂方案治疗失败的KRAS G12C突变阳性晚期NSCLC患者,戈来雷塞的ORR为47.9%,DCR为86.3%,中位PFS为8.2个月,中位OS为13.6个月。
HER-2基因突变阳性晚期NSCLC患者的治疗药物包括什么?
对于HER-2基因突变阳性晚期NSCLC,一线治疗推荐参考驱动基因阴性NSCLC患者的一线治疗;后线治疗推荐德曲妥珠单抗、瑞康曲妥珠单抗和宗艾替尼 (2A类推荐) (按照中国NMPA批准上市时间排序)。
(8 )HER -2 基因突变: HER-2基因突变在NSCLC患者的发生率为1.7%。中国NMPA已经批准上市用于HER-2基因突变阳性NSCLC患者的治疗药物见表7。
DESTINY-Lung02和DESTINY-Lung05研究结果显示,对于既往含铂方案治疗进展的HER-2基因突变阳性NSCLC患者,德曲妥珠单抗5.4 mg/kg剂量组的ORR为49%和58.3%,DCR为91.7%和93.1%,中位DoR为9.0和16.8个月,中位PFS为9.9和10.8个月。HORIZON-Lung研究结果显示,对于不耐受PD-1/PD-L1联合铂类方案或PD-1/PD-L1联合铂类方案治疗进展的HER-2基因突变阳性NSCLC患者,瑞康曲妥珠单抗的ORR为73%,DCR为98.9%,中位PFS为11.5个月。Beamion LUNG-1研究结果显示,对于HER-2酪氨酸激酶结构域突变、既往接受过治疗的晚期NSCLC患者,宗艾替尼的ORR为71%,中位DoR为14.1个月,中位PFS为12.4个月;对于HER-2酪氨酸激酶结构域突变、既往接受过HER-2抗体-偶联药物治疗的晚期NSCLC患者,宗艾替尼的ORR为42%,中位DoR和中位PFS数据尚未成熟;对于HER-2非酪氨酸激酶结构域突变、既往接受过治疗的晚期NSCLC患者,宗艾替尼的ORR为30%,中位DoR和中位PFS数据尚未成熟。
MET基因扩增阳性晚期NSCLC患者的治疗药物包括什么?
对于MET基因扩增阳性晚期NSCLC患者,推荐伯瑞替尼治疗 (2A类推荐) ,对于EGFR基因突变阳性经EGFR-TKI治疗后进展的伴MET扩增的局部晚期或转移性NSCLC患者,推荐赛沃替尼联合奥希替尼治疗 (1类推荐) 。
(9 )MET 基因扩增: MET基因扩增在NSCLC患者的发生率为1%~5%。中国NMPA已经批准上市用于MET基因扩增NSCLC患者的治疗药物见表7。
KUNPENG研究结果显示,对于初治MET基因扩增阳性NSCLC患者,伯瑞替尼的ORR为49.1%,DoR为12.1个月,中位PFS为8.3个月,中位OS为15.5个月;对于既往含铂方案治疗进展的MET基因扩增阳性NSCLC患者,伯瑞替尼的ORR为48.5%,DoR为11.0个月,中位PFS为6.2个月,中位OS为11.7个月(药品说明书)。SACHI研究结果显示,对于EGFR-TKI治疗进展且伴有MET扩增的NSCLC患者,赛沃替尼+奥希替尼治疗较化疗可显著延长中位PFS。
尽管中国NMPA已批准多款针对上述罕见基因变异的相应靶向药物上市,但很多药物研究证据尚不充分,尤其是针对亚裔患者人群,因此在临床工作中仍需要结合患者实际情况选择药物,并鼓励患者参加合适的临床试验。此外,针对其他靶点的靶向药物临床试验正在进行中。中国NMPA已经批准上市的针对其他靶点的靶向药见表7。
7. 免疫治疗
ICI改变了Ⅳ期肺癌患者的治疗格局。PD-1单抗包括纳武利尤单抗、帕博利珠单抗、卡瑞利珠单抗、替雷利珠单抗、信迪利单抗、特瑞普利单抗、斯鲁利单抗和派安普利单抗等,PD-L1单抗包括阿替利珠单抗、度伐利尤单抗、舒格利单抗、阿得贝利单抗和贝莫苏拜单抗等,双特异性抗体有依沃西单抗。中国NMPA已经批准上市的治疗晚期肺癌的ICI见表8。

驱动基因阴性晚期NSCLC患者的一线免疫单药治疗药物包括什么?
对于PD-L1 肿瘤阳性评分 (tumor positive score, TPS) ≥1%、驱动基因阴性晚期NSCLC患者,一线治疗推荐帕博利珠单抗单药、依沃西单抗单药 (1类推荐) ;对于PD-L1 肿瘤细胞 (tumor cell, TC) ≥50%或免疫细胞 (immune cell,IC) ≥10%、驱动基因阴性晚期NSCLC患者,一线治疗推荐阿替利珠单抗单药治疗 ( 1类推荐) 。
(1 )NSCLC 一线免疫单药治疗: KEYNOTE-024 研究结果显示,对于PD-L1 TPS≥50%(22C3抗体)且EGFR基因敏感突变阴性和ALK融合基因阴性的晚期NSCLC患者,帕博利珠单抗单药一线治疗的PFS和OS显著优于标准含铂两药方案化疗。KEYNOTE-042研究结果显示,对于PD-L1 TPS≥1%(22C3抗体)并且EGFR基因敏感突变阴性和ALK融合基因阴性的晚期NSCLC患者,帕博利珠单抗单药一线治疗的OS显著优于标准含铂两药方案化疗。IMPOWER 110研究结果显示,对于PD-L1高表达(TC≥50%或IC≥10%,SP142抗体或SP263抗体)并且驱动基因阴性晚期NSCLC患者,阿替利珠单抗一线治疗的PFS和OS均显著优于标准含铂两药方案化疗。HARMONi-2研究结果显示,对于PD-L1 TPS≥1%并且驱动基因阴性晚期NSCLC患者,依沃西单抗单药一线治疗较帕博利珠单抗单药可显著延长中位PFS。
驱动基因阴性晚期NSCLC患者的一线免疫联合治疗药物包括什么?
对于驱动基因阴性晚期非鳞状NSCLC患者,一线治疗推荐培美曲塞+铂类联合帕博利珠单抗、卡瑞利珠单抗、替雷利珠单抗、信迪利单抗、特瑞普利单抗、斯鲁利单抗、阿替利珠单抗或舒格利单抗,纳武利尤单抗+伊匹木单抗 (1类推荐) ;
对于驱动基因阴性晚期鳞状NSCLC患者,一线治疗推荐紫杉醇+卡铂联合卡瑞利珠单抗、派安普利单抗或舒格利单抗,紫杉醇/白蛋白紫杉醇+卡铂联合帕博利珠单抗,紫杉醇/白蛋白紫杉醇+铂类联合替雷利珠单抗,白蛋白紫杉醇+卡铂联合斯鲁利单抗,吉西他滨+铂类联合信迪利单抗,纳武利尤单抗+伊匹木单抗 (1类推荐) 。
(2 )NSCLC 一线免疫联合治疗: KEYNOTE-189 和KEYNOTE-407研究结果显示,无论是非鳞状NSCLC还是鳞状NSCLC患者,帕博利珠单抗联合化疗一线治疗较单纯化疗均可以显著延长中位PFS和OS,且与PD-L1表达状态无关。CameL和CameL-Sq研究结果显示,无论非鳞状NSCLC还是鳞状NSCLC患者,卡瑞利珠单抗联合化疗一线治疗较单纯化疗均可以显著延长中位PFS。RATIONALE 304和RATIONALE 307研究结果显示,无论非鳞状NSCLC还是鳞状NSCLC患者,替雷利珠单抗联合化疗一线治疗较单纯化疗均可以显著延长中位PFS。ORIENT-11研究和ORIENT-12研究结果显示,无论非鳞状NSCLC还是鳞状NSCLC患者,信迪利单抗联合化疗一线治疗较单纯化疗均可以显著延长中位PFS。CHOICE-01研究结果显示,对于晚期NSCLC患者,特瑞普利单抗联合化疗一线治疗较单纯化疗可以显著延长中位PFS和中位OS,但OS获益只存在于非鳞状NSCLC亚组中。ASTRUM-002和ASTRUM-004研究结果显示,无论非鳞状NSCLC还是鳞状NSCLC患者,斯鲁利单抗联合化疗一线治疗较单纯化疗可以显著延长患者的中位PFS和OS。AK105-302研究结果显示,对于晚期鳞状NSCLC患者,派安普利单抗联合化疗一线治疗较单纯化疗可以显著延长中位PFS。
IMPOWER 132研究结果显示,对于非鳞状NSCLC患者,阿替利珠单抗联合培美曲塞和铂类一线治疗较单纯化疗可以显著延长中位PFS。GEMSTONE-302研究结果显示,无论是非鳞状NSCLC还是鳞状NSCLC患者,舒格利单抗联合化疗一线治疗较单纯化疗均可以显著延长中位PFS和中位OS。CheckMate-227研究结果显示,对于NSCLC患者,无论PD-L1表达如何,纳武利尤单抗联合伊匹木单抗较含铂两药方案化疗可显著延长中位OS。中国桥接研究(CheckMate-227 CHESS)结果显示,对于PD-L1≥1%的NSCLC患者,纳武利尤单抗联合伊匹木单抗较含铂两药方案化疗可显著延长中位OS。
驱动基因阴性晚期NSCLC患者的后线免疫治疗药物包括什么?
对于一线治疗未曾使用过PD-1/PD-L1单抗、既往含铂方案治疗进展的驱动基因阴性晚期NSCLC患者,后线免疫治疗药物推荐纳武利尤单抗 (2A类推荐) 、替雷利珠单抗 (2A类推荐) 、帕博利珠单抗 ( 2B类推荐) 、阿替利珠单抗 (2B类推荐) 、信迪利单抗 (2B类推荐) 。
(3 )NSCLC 后线免疫治疗: CheckMate017、CheckMate057和CheckMate078研究结果显示,无论晚期非鳞状NSCLC还是鳞状NSCLC患者,纳武利尤单抗二线治疗均较多西他赛显著延长患者的OS。KEYNOTE-010研究结果显示,对于含铂方案治疗进展、PD-L1阳性的晚期NSCLC患者,帕博利珠单抗单药治疗较多西他赛可显著延长中位OS。OAK研究结果显示,对于含铂方案治疗进展的晚期NSCLC患者,阿替利珠单抗较多西他赛可显著延长中位OS。目前帕博利珠单抗和阿替利珠单抗在中国尚无晚期NSCLC患者后线治疗的适应证。RATIONALE 303研究结果显示,对于含铂方案治疗进展后的晚期NSCLC患者,替雷利珠单抗较多西他赛可以显著延长中位OS。ORIENT-3研究结果显示,对于含铂方案治疗进展后的晚期NSCLC患者,信迪利单抗较多西他赛可以显著延长中位OS 。目前信迪利单抗在中国尚无晚期NSCLC患者后线治疗的适应证。
广泛期SCLC患者的免疫治疗药物包括什么?
对于广泛期SCLC患者,一线治疗推荐阿替利珠单抗+依托泊苷+卡铂,4周期治疗后阿替利珠单抗维持治疗;度伐利尤单抗+依托泊苷+顺铂,4周期治疗后度伐利尤单抗维持治疗;斯鲁利单抗+依托泊苷+卡铂,4周期治疗后斯鲁利单抗维治疗;阿得贝利单抗+依托泊苷+卡铂,4~6周期治疗后阿得贝利单抗维持治疗;贝莫苏拜单抗+安罗替尼+依托泊苷+卡铂,4周期治疗后贝莫苏拜单抗联合安罗替尼维持治疗;特瑞普利单抗+依托泊苷+顺铂/卡铂,4~6周期治疗后特瑞普利单抗维持治疗;替雷利珠单抗+依托泊苷+顺铂/卡铂,4周期治疗后替雷利珠单抗维持治疗 (1类推荐) 。
(4 )广泛期SCLC 患者免疫治疗: IMPOWER133 研究结果显示,对于广泛期SCLC患者,阿替利珠单抗联合依托泊苷和卡铂一线治疗较依托泊苷和卡铂可以显著延长中位PFS和OS。CASPIAN研究结果显示,对于广泛期SCLC患者,度伐利尤单抗联合依托泊苷和铂类一线治疗较依托泊苷和铂类可显著延长中位OS。CAPSTONE-1研究结果显示,对于广泛期SCLC患者,阿得贝利单抗联合依托泊苷和卡铂一线治疗较依托泊苷和卡铂可以显著延长中位PFS和中位OS。ASTRUM-005研究结果显示,对于广泛期SCLC患者,斯鲁利单抗联合依托泊苷和卡铂一线治疗较依托泊苷和卡铂可以显著延长中位OS。ETER701研究结果显示,对于广泛期SCLC患者,贝莫苏拜单抗联合安罗替尼、依托泊苷和卡铂一线治疗较依托泊苷和卡铂可以显著延长中位PFS和OS。EXTENTORCH研究结果显示,对于广泛期SCLC患者,特瑞普利单抗联合依托泊苷和卡铂或顺铂一线治疗较依托泊苷和卡铂或顺铂可以显著延长中位PFS和OS。RATIONALE 312研究结果显示,对于广泛期SCLC患者,替雷利珠单抗联合依托泊苷和顺铂或卡铂一线治疗较依托泊苷和顺铂或卡铂方案可以显著延长中位PFS和OS。对于在一线治疗时仅接受化疗的广泛期SCLC患者,在二线治疗时进行了派安普利单抗联合安罗替尼的早期临床研究。
(5 )免疫治疗中应该注意的问题: 患者在接受免疫治疗时可能出现免疫相关不良反应,这些不良反应的发生率和严重程度总体低于传统化疗,但有时不良反应比较危重,如免疫相关的肺不良反应、心脏不良反应和肝脏不良反应等。所以使用ICI治疗过程中应该全程注意对免疫相关不良反应的管控,具体可参照癌症免疫治疗学会、欧洲肿瘤内科学会或美国临床肿瘤学联合美国国立综合癌症网络发布的相关指南。免疫治疗不断更新肺癌治疗的策略和理念,但同时也存在诸多挑战,如疗效标志物的选择、不同ICI药物的选择、治疗方案的选择、治疗时机和顺序安排、假性进展和超进展的判断、不良反应的防控以及如何克服耐药等都需要不断探索和研究。ICI疗效标志物的选择目前正处于积极探索。ICI的具体用药方法见表9。
(三)外科治疗
Ⅳ期NSCLC化疗、靶向治疗和免疫治疗效果好的患者,残存病灶可考虑手术切除。对于孤立性转移的Ⅳ期NSCLC患者,应该采取适当的有针对性的治疗措施。部分有单发对侧肺转移、单发脑或肾上腺转移的Ⅳ期NSCLC患者可行手术治疗。单发性脑转移患者可能会从手术治疗中获益,术后可以给予全脑放疗(whole brain radiation therapy, WBRT)或立体定向放射外科(stereotactic radiosurgery, SRS)治疗。对于有孤立性肾上腺转移而肺部病变又可切除的NSCLC患者,肾上腺病变可以考虑切除。以下为不同器官寡转移外科手术参与的多学科协作团队(multi-disciplinary team,MDT)治疗推荐。
1. NSCLC 脑寡转移的外科治疗: (1)原发肿瘤为可切除肺癌,同时性肺癌脑寡转移为孤立性转移者;(2)肺原发肿瘤为可切除肺癌,同时性脑寡转移为巨大转移瘤伴严重颅内高压者;(3)肺原发肿瘤切除后,异时性脑寡转移为孤立性转移,经过系统检查评估,其他部位没有肿瘤复发,能够耐受颅内单发寡转移瘤切除者;(4)肺原发肿瘤切除后,发生异时性孤立性脑寡转移,经过系统检查评估,其他部位没有肿瘤复发,内科治疗疗效不佳伴颅内高压的异时性脑寡转移。
2. 肾上腺寡转移的NSCLC 施行外科手术: (1)同时性同侧NSCLC肾上腺寡转移,原发肺癌为可切除肺癌,可以在切除原发肺癌的同时,一期同时切除同侧同时性肾上腺寡转移;(2)施行完全性原发肺癌切除术后,发生孤立性异时性肾上腺寡转移,经系统评估没有其他部位肿瘤复发转移者,施行异时性肾上腺寡转移瘤切除;(3)同时性对侧NSCLC肾上腺寡转移,切除原发肺癌后1个月,经系统评估没有其他部位肿瘤复发转移者,二期切除对侧同时性肾上腺寡转移;(4)施行完全性原发肺癌切除术后,发生双侧异时性肾上腺寡转移,经系统评估没有其他部位肿瘤复发转移者,施行异时性双侧肾上腺寡转移瘤切除。
3. NSCLC 骨寡转移的外科治疗: (1)NSCLC骨寡转移原则上不推荐外科治疗,而推荐内科MDT治疗;(2)下列NSCLC骨寡转移可以考虑外科治疗:①原发肺癌完全性切除后发生的异时性、单部位、单转移灶的骨寡转移,经系统评估没有其他部位肺癌转移;②原发肺癌完全切除后发生的异时性骨孤寡转移,骨寡转移部位为下肢负重部位者,例如下肢股骨、胫骨,经系统评估没有其他部位肺癌转移;③原发肺癌完全切除后发生的异时性骨孤寡转移导致严重骨相关事件(skeletal related events,SRE)者,例如脊柱骨寡转移伴脊髓压迫,经系统评估没有其他部位肺癌转移者。
4. NSCLC 肺寡转移的外科治疗: (1)可切除的NSCLC伴同侧同时性肺寡转移者,同期切除原发性肺癌和同侧同时性肺寡转移瘤;(2)可切除的NSCLC伴对侧同时性肺寡转移者,首先切除原发性肺癌,分期切除对侧同时性肺寡转移瘤;(3)原发肿瘤切除后的同侧异时性肺寡转移,经系统评估患者没有其他部位肿瘤复发转移,能够耐受同侧肺寡转移瘤切除者;(4)原发肿瘤切除后的对侧异时性肺寡转移,经系统评估患者没有其他部位肿瘤复发转移,能够耐受对侧肺寡转移瘤切除者。
(四)放射治疗
Ⅳ期肺癌放射治疗主要包括姑息性放疗、预防性放疗和潜在根治性放疗等。适应证包括:(1)化疗后的局部放疗(SCLC和NSCLC);(2)转移病灶的局部姑息性放疗[脑转移、骨转移和(或)肾上腺转移等];(3)化疗、靶向治疗或免疫治疗后进展的局部放疗;(4)特别是出现寡转移或寡进展的患者。可以进行原发病灶和(或)寡转移灶根治性放疗。姑息性放疗适用于对Ⅳ期肺癌原发灶和转移灶的减症治疗,以减轻局部压迫症状、骨转移导致的疼痛以及脑转移导致的神经症状等。预防性放疗适用于全身治疗有效的SCLC患者的WBRT,预防性全脑放疗可降低广泛期SCLC患者脑转移发生的风险。对于有广泛转移的Ⅳ期NSCLC患者,当患者全身治疗获益明显时,可以考虑采用SRS治疗残存的原发灶和(或)寡转移灶,争取获得潜在根治效果。广泛期SCLC患者,远处转移灶经化疗控制后加用胸部放疗可以提高肿瘤控制率,延长患者生存时间。
(五)主要特殊转移部位的治疗
1. 脑转移的治疗
肺癌常见的远处转移部位之一是脑部,约20%~65%的肺癌患者会发生脑部转移,是脑转移性肿瘤中最常见的类型。肺癌脑转移患者预后差,自然平均生存时间仅1~2个月。肺癌脑转移患者的治疗策略是多学科综合治疗。目前的治疗方式主要有手术、WBRT、SRS、化疗和分子靶向治疗等。详见《肺癌脑转移中国治疗指南(2026版)》。
(1 )外科治疗: 手术切除可解除肿瘤对脑组织的压迫、降低颅内压,从而缓解症状,改善神经机能状态,提高生活质量,并为后续治疗创造条件,以延长患者生存时间。尤其是占位效应明显、引起颅内压增高或梗阻性脑积水的单发NSCLC脑转移患者可以从手术治疗中获益。手术治疗适用于下列患者:颅内为孤立性病灶或相互靠近的多个病灶;病灶位置较表浅、位于非重要功能区;患者全身状态良好;肺部病灶控制良好,无其他远处转移灶。
(2 )放射治疗: WBRT可以缓解Ⅳ期肺癌脑转移患者的神经系统症状,改善肿瘤局部控制情况。WBRT用于单发病灶的术后放疗、不宜手术切除的单个病灶的放疗以及多发病灶的放疗等。虽然WBRT在一定程度上提高了肿瘤的局部控制率,治疗总有效率为60%~80%,但患者中位生存时间仅为3~6个月。SRS具有定位精确、剂量集中以及损伤相对较小等优点,能够很好地保护周围正常组织,控制局部肿瘤进展,缓解神经系统症状,逐渐成为肺癌脑转移瘤的重要治疗手段。SRS适用于脑转移瘤长径<3 cm、脑转移数目相对较少、转移灶位置较深以及全身情况差不适合手术的患者,可与WBRT联合应用。目前针对多发脑转移的患者,临床上也常用WBRT与局部转移病灶的同步加量放疗,这样可以提高转移病灶的局部控制,同时也可以进行脑部的有效预防。如果距离海马有1~2 cm的距离,还可以进行海马保护。
(3 )化疗: 化疗是肺癌脑转移不可或缺的治疗手段。以铂类药物为基础,联合培美曲塞、长春瑞滨等药物可给NSCLC脑转移患者带来生存获益。替莫唑胺是一种新型咪唑四嗪类烷化剂,可以在体内转化为有活性的烷化剂前体,能透过血脑屏障,对于控制NSCLC患者脑转移有较好的疗效。对于脑膜转移患者,鞘内注射培美曲塞也显示出较好的疗效,但目前相关报道多为Ⅱ期临床研究,尚需要大规模的前瞻性Ⅲ期对照研究进一步证实。SCLC脑转移患者也可以从全身化疗中获益。
(4 )分子靶向治疗: 分子靶向药物为NSCLC脑转移患者提供了新的治疗选择。对于EGFR基因敏感突变的NSCLC脑转移患者,EGFR-TKI具有较好的疗效,尤其是脑渗透率高的EGFR-TKI,例如佐利替尼、埃克替尼、奥希替尼、阿美替尼、伏美替尼、贝福替尼、瑞齐替尼和利厄替尼。佐利替尼、埃克替尼、奥希替尼、阿美替尼、伏美替尼、贝福替尼、瑞齐替尼和利厄替尼等EGFR-TKI一线治疗的颅内ORR为50%~91%,奥西替尼、阿美替尼、伏美替尼、贝福替尼、瑞齐替尼和利厄替尼等EGFR-TKI后线治疗的颅内ORR为35.5%~70%。优先选择脑渗透率高的EGFR-TKI。对于ALK融合基因阳性的 NSCLC脑转移患者,ALK-TKI具有较好的疗效,尤其是脑渗透率高的ALK-TKI,例如塞瑞替尼、阿来替尼、布格替尼、洛拉替尼、伊鲁阿克和依奉阿克。克唑替尼、塞瑞替尼、阿来替尼、布格替尼、洛拉替尼、伊鲁阿克和依奉阿克等ALK-TKI一线治疗的颅内ORR为72.7%~94%,阿来替尼、恩沙替尼、布格替尼、洛拉替尼和伊鲁阿克等ALK-TKI后线治疗的颅内ORR为35%~80.6%。优先选择脑渗透率高的ALK-TKI。其他罕见靶点的靶向药物治疗对NSCLC脑转移患者也具有一定疗效,但多为小样本研究,需要进一步探索。详见《肺癌脑转移中国治疗指南(2026版)》。
2. 骨转移的治疗
肺癌骨转移可引起骨痛、骨痛加剧或出现新的骨痛、病理性骨折(椎体或非椎体骨折)、椎体压缩或变形、脊髓压迫、骨放疗(因骨痛或防治病理性骨折或脊髓压迫)、骨转移病灶进展(出现新发、多发骨转移或原有骨转移灶扩大)和高钙血症等SRE的发生,严重影响患者生活质量,预示患者生存期缩短,肺癌骨转移后患者的中位生存时间仅6~10个月。肺癌骨转移应该采用以全身治疗为主的多学科综合治疗,包括化疗、分子靶向治疗、免疫治疗、外科手术、放疗和双膦酸盐等治疗。在控制原发疾病的同时,积极预防和治疗SRE尤为重要。合理的局部治疗可以更好地控制SRE,双膦酸盐可以预防和延缓SRE的发生。地舒单抗是核因子-κB受体激活剂配体(receptor activator of nuclear factor kappa-B ligand, RANKL)的全人化单克隆IgG2 抗体,通过阻止RANKL活化破骨细胞及其前体表面的RANK,抑制破骨细胞的活化和成熟,从而达到抑制肿瘤生长和减少骨质破坏的目的。一项比较地舒单抗和唑来膦酸在预防合并骨转移晚期肿瘤的随机双盲Ⅲ期临床研究结果显示,地舒单抗对比唑来膦酸能够显著延缓首次出现SRE的时间(分别为21.4和15.4个月, HR= 0.81,95% CI :0.68~0.96, P= 0.017)。2020年11月20日,中国NMPA批准地舒单抗用于预防实体瘤骨转移及多发性骨髓瘤引起的SRE的新适应证。
(1 )放射治疗: 放射治疗能够减轻或消除骨痛症状、预防病理性骨折和脊髓压迫的发生,缓解脊髓压迫症状并改善患者生活质量。放射治疗适用于有疼痛症状的全身各处骨转移灶,以缓解疼痛并恢复功能。出现椎体转移有脊髓压迫时首选放疗,姑息性放疗可用于脊柱或股骨等负重部位发生的骨转移治疗,治疗剂量通常为处方剂量10次,共30 Gy,即3 Gy/次。
(2 )外科治疗: 手术可缓解肺癌患者骨转移导致的疼痛,防止或固定骨折,恢复或维持肢体的运动功能,减少或避免运动系统功能受损或脊髓压迫症所引发的并发症,提高患者生活质量。对于诊断不明患者亦可通过手术获得骨转移病灶的组织学诊断。
(3 )抗骨转移治疗: 治疗肺癌骨转移可选择传统的双膦酸盐或者RANKL抑制剂地舒单抗,这些药物均可与化疗、靶向治疗、免疫治疗、放疗和手术治疗联合使用。肺癌患者明确诊断骨转移后,如无应用禁忌证,推荐应用双膦酸盐或地舒单抗治疗。第一代双膦酸盐药物(羟乙膦酸、氯膦酸)、第二代双膦酸盐药物(帕米膦酸)及第三代双膦酸盐药物(伊班膦酸钠、唑来膦酸)均能改善肺癌骨转移患者的疼痛,控制病情,预防骨转移并发症,提高患者生活质量。在应用双膦酸盐过程中,应该密切关注其不良反应。地舒单抗不经过肾脏清除,因此对于肾功能欠佳的患者,可考虑应用地舒单抗进行抗骨转移治疗。
(六)支持和姑息治疗
支持和姑息治疗的目的是缓解症状、减轻痛苦、改善生活质量、提高抗肿瘤治疗的耐受性并延长生存时间。所有肺癌患者都应该全程接受姑息医学的症状筛查、评估和治疗。筛查的症状既包括疼痛、呼吸困难和乏力等常见躯体症状,也应该包括睡眠障碍和焦虑抑郁等心理问题。一项前瞻性观察性研究发现健康相关生活质量评分与肺癌患者预后相关,评分进行性下降的患者预后更差。生活质量评价应该纳入肺癌患者的整体评价体系和姑息治疗的疗效评价中。推荐采用生命质量测定量表欧洲癌症治疗研究组织(European Organization for Resea rch on Treatment of Cancer, EORTC) QLQ-C30(V3.0)中文版进行整体评估,还可采用生命质量测定量表EORTC QLQ-LC13筛查和评估肺癌患者的常见症状。疼痛、呼吸困难和深静脉血栓是影响Ⅳ期肺癌患者生活质量的常见原因。
1. 疼痛
(1 )评估: 患者的主诉是疼痛评估的金标准,镇痛治疗前必须评估患者的疼痛强度。首选数字疼痛分级法,有认知障碍的患者可用脸谱法。疼痛强度分为3度,即轻度、中度和重度疼痛。疼痛评估的内容还包括病因、性质、特点以及加重和缓解因素等,简明疼痛量表用于评估疼痛对患者日常生活的影响。镇痛治疗前还要明确有无肿瘤急症所致的疼痛,以便立即进行有关治疗。常见的肿瘤急症包括病理性骨折或先兆骨折、脑实质和硬脑膜或软脑膜转移癌所致的脑水肿和颅压增高、感染相关疾病、内脏梗阻或穿孔等。
(2 )治疗: 疼痛治疗的目标是将疼痛强度降至轻度以下,甚至无痛,同时要尽可能实现镇痛效果和不良作用间的最佳平衡。WHO阶梯镇痛原则仍是临床镇痛治疗应该遵循的最基本原则,阿片类药物是癌痛治疗的基石,对乙酰氨基酚和非甾体类抗炎镇痛药物是重要的辅助镇痛药物。提倡多学科协作改进难治性疼痛的诊疗策略。重视放疗、射频消融、姑息性手术等局部治疗的作用,避免忽视病因评估和对因治疗、片面强调全身性镇痛药物治疗的弊端。
(3 )患者及其亲属的宣教: 应该告诉患者及亲属镇痛治疗是肿瘤整体治疗的重要内容,忍痛对患者百害无益。吗啡及其同类药物是癌痛治疗的常用药物,罕见成瘾。要在医务人员指导下进行镇痛治疗,患者不能自行调整治疗方案和药物剂量。要密切观察疗效和药物不良反应,随时与医务人员沟通,定期复诊。
2. 呼吸困难
Ⅳ期肺癌患者约70%伴有呼吸困难,死亡前呼吸困难的发生率高达90%。呼吸困难是主观的呼吸不适感,患者主诉是诊断的金标准。呼吸困难临床表现为呼吸频率、节律和幅度的改变,严重者还有濒死感,恐惧和焦虑均会加重呼吸困难。应该充分认识到Ⅳ期肺癌患者呼吸困难的复杂性,尽可能祛除可逆病因。可有针对性地给予抗肿瘤、抗感染治疗,慢性阻塞性肺部疾病给予支气管扩张剂、糖皮质激素,上腔静脉和支气管阻塞者应用糖皮质激素、放疗或置入支架等,胸腔积液时给予胸腔穿刺引流术等。
3. 深静脉血栓
肿瘤相关静脉血栓栓塞症指恶性肿瘤患者合并静脉血栓栓塞症,发病率约为4%~20%。肿瘤患者的深静脉血栓发生率较非肿瘤患者高4~7倍,深静脉血栓是肿瘤的重要并发症之一,也是导致肿瘤患者死亡的原因之一。深静脉血栓可以发生于下肢深静脉、下腔静脉、盆腔静脉和锁骨上静脉等多个部位,典型临床症状包括疼痛、静脉血栓形成的同侧下肢远端水肿和沉重或锁骨上区水肿等。血清D-二聚体、多普勒超声检查和CT或MRI有助于深静脉血栓的诊断。一旦确诊深静脉血栓,应该立即进行风险评估,对于无抗凝治疗禁忌证的患者应该立即启动抗凝治疗,常用抗凝药物包括低分子肝素、普通肝素、华法林、磺达肝葵钠和利伐沙班;对于深静脉血栓伴有低血压或血流动力学不稳定且无高出血风险的患者,应该启动溶栓治疗;有抗凝及溶栓治疗禁忌证的患者,可考虑使用导管或手术取栓术等治疗方法。深静脉血栓可以使Ⅳ期肺癌患者的治疗复杂程度增加,导致化疗时间延误,抗凝或溶栓治疗等还会导致出血风险增加,因此对于符合治疗条件、可以走动的高危肺癌患者进行预防急性静脉血栓栓塞治疗,可以在一定程度上改善预后。
初次确诊的Ⅳ期肺癌患者接受治疗后应该定期随访并进行相应的检查。检查项目包括采集病史、体格检查、血常规、肝肾功能和肿瘤标志物等实验室检查以及影像检查和内镜检查等,随诊频率为治疗后每3个月随诊1次,若有病情变化,随时就诊。随着Ⅳ期肺癌患者治疗效果不断改善和生存期持续延长,对治疗药物给患者造成的远期不良反应应该给予越来越多的重视。
本指南参考了国际和中国权威的肺癌诊疗指南和规范以及国内外最新研究进展。由于临床实践中患者的具体情况存在较大的个体差异以及我们的水平有限,本指南仅供临床医师参考,不具有任何法律效力。
参考文献略。






苏公网安备32059002004080号