您好,欢迎您

新型CAR-T方案展现抗胰腺癌潜力,有力支撑研究院ATMP领域布局

2025年12月26日
来源:中生研究院

近日,国药中生生物技术研究院(新型疫苗国家工程研究中心)免疫治疗中心于实体瘤细胞治疗领域取得一项重要的临床前进展。黄前荣实验室针对胰腺癌研发的靶向EpCAM的CAR-T疗法,在临床前研究中展现出显著的肿瘤清除效果,相关成果已发表于肿瘤学一区期刊《Cancer immunology, immunotherapy》。胰腺癌恶性程度高、预后极差,五年生存率仅约10%,是临床治疗面临的重大挑战。该研究为攻克这一难题提供了新的潜在策略,也为后续细胞治疗药物的研发积累了关键数据。

1.jpg

CAR-T细胞疗法作为一种先进治疗药品(ATMP),通过基因工程改造自体T细胞,使其具备精准识别并杀伤癌细胞的能力。为验证疗效与安全性,研究院免疫治疗中心研发团队系统开展了多维度实验--胰腺癌细胞二维/三维模型、实验动物CDX模型及患者肿瘤类器官等体系中,全面比较不同CAR-T的药效,并完成临床前安全性评估。动物体内实验结果显示,该靶向EpCAM的CAR-T可高效清除胰腺癌肿瘤细胞。

体外实验显示,本研究中的CAR-T能区分识别“癌”与“非癌”细胞,并能特异性地杀伤癌细胞:

2.jpg

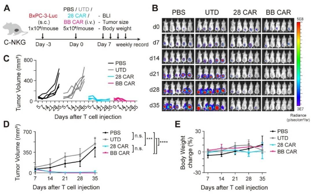
动物实验结果显示,本研究中的CAR-T能够有效清除荷有人胰腺导管腺癌的小鼠的癌细胞:

3.jpg

研究院免疫治疗中心自成立以来,遵循国药集团、中国生物大力发展新质生产力的规划布局,前瞻性布局先进治疗药品(ATMP)这一前沿领域的研究。在研究院“小平台、强支撑、大协作”的策略引领下,免疫治疗中心黄前荣团队聚焦细胞与基因治疗的早期概念验证,深入探索,已在个体化CAR-T、体内CAR方向取得系列阶段性成果,并于抗体发现与优化、CAR设计与验证、递送系统,以及临床前药效评估等关键技术环节积累了成熟经验。目前,团队已提交3项细胞与基因治疗相关发明专利,其中1项已获授权。未来,研究院将在靶点优化、递送系统升级等核心技术方向展开更深层次的探索,不断提升细胞与基因治疗创新产品的有效性与安全性。

责任编辑:肿瘤资讯-Skye
排版编辑:肿瘤资讯-as

免责声明
本文仅供专业人士参看,文中内容仅代表中生研究院订阅号立场与观点,不代表肿瘤资讯平台意见,且肿瘤资讯并不承担任何连带责任。若有任何侵权问题,请联系删除。

评论
2025年12月27日
赵学红
临汾市中心医院 | 肿瘤科
CAR-T细胞疗法作为一种先进治疗药品(ATMP),通过基因工程改造自体T细胞,使其具备精准识别并杀伤癌细胞的能力
2025年12月26日
余枫贤
桂平市人民医院 | 肿瘤科
CAR-T细胞疗法作为一种先进治疗药品(ATMP),通过基因工程改造自体T细胞,使其具备精准识别并杀伤癌细胞的能力