您好,欢迎您

Nature子刊|南京医科大学附属脑科医院方申存团队发表肺癌软脑膜转移患者CSF ctDNA动态监测指导精准治疗临床研究

2025年12月17日
来源:脑转移资讯

近日,南京医科大学附属脑科医院(南京市胸科医院)方申存教授团队在Nature子刊《npj Precision Oncology》(中科院 1 区 TOP)在线发表题为“Serial monitoring of cerebrospinal fluid in patients with leptomeningeal metastases in lung cancer via the Ommaya reservoir as a predictive indicator of therapeutic efficacy and clinical prognosis”的研究论文,该研究基于Ommaya囊对肺癌脑膜转移患者(LM-LUAD)进行脑脊液ctDNA(CSF ctDNA)动态监测,系统证实了CSF ctDNA在肺癌脑膜转移患者中的核心临床价值,为这类终末期肺癌患者的精准诊治提供了新的临床参考依据。

肺腺癌脑膜转移是肺癌晚期严重的神经系统并发症,患者中位生存期仅4.8-19.2 个月,临床治疗面临巨大挑战。由于血脑屏障的阻隔,传统外周血 ctDNA 检测难以精准捕捉脑膜转移灶的分子特征,而反复腰椎穿刺取样又存在诸多局限,导致治疗效果评估和预后判断缺乏可靠依据,成为临床诊疗的 “老大难” 问题。

针对这一痛点,研究团队采用 Ommaya 囊取样技术,为 125 名 LM-LUAD 患者建立了长期、安全的脑脊液取样通路,累计收集 300余份脑脊液样本及对应血液样本,开展了大规模的CSF ctDNA 动态监测的系统性研究。

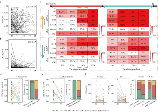
研究发现,脑脊液 ctDNA 检测灵敏度远超血浆,基线时脑脊液 ctDNA 体细胞突变检出率高达 99.2%,而血浆 ctDNA 仅为 57.6%,且脑脊液中 EGFR、TP53 等关键驱动基因的突变频率(平均 maxVAF 40.93%)显著高于血浆(平均 maxVAF 2.12%),能更精准反映脑膜转移灶的分子图谱。

此外,该研究系统探索了CSF ctDNA 动态变化的临床阈值,当脑脊液 ctDNA 最大变异等位基因频率(maxVAF)变化幅度达到 20% 时,与临床疗效评估的一致性超 90%,据此定义的 “ctDNA 应答”(下降 20%)和 “ctDNA 进展”(升高 20%),可快速判断临床治疗的有效性。

在预后评估方面,该研究构建了基于脑脊液 ctDNA 的预后预测图谱,发现基线时CSF ctDNA maxVAF>0.5 的患者生存期更短,而治疗期间 ctDNA 持续下降 10% 以上的患者,颅内无进展生存期(iPFS)显著延长。

值得一提的是,该研究所采用 Ommaya 囊取样技术,替代了传统腰椎穿刺,不仅让脑脊液的反复、安全采集成为可能,也为长期动态监测奠定了基础。研究中超过 40%的患者完成了三次及以上脑脊液取样,为 ctDNA 动态变化分析提供了扎实的数据支撑。

专家表示,该研究首次系统探索了脑脊液 ctDNA 检测的临床阈值,其构建的预后图谱和多特征模型具有较高的临床转化价值,可直接指导医生快速评估治疗效果、及时调整治疗方案,有望显著延长肺腺癌脑膜转移患者的生存期。

南京脑科医院脑转移瘤诊疗中心

脑转移瘤诊疗中心由南京脑科医院与南京市胸科医院强强联合,整合两院优势学科资源组建成立。中心涵盖呼吸内科、神经外科、神经内科、放疗科、影像科、病理科及康复医学科等多学科协作的专家团队。中心专注于难治性脑转移瘤的诊疗,致力于为每一位患者提供精准化、个体化的综合治疗策略。

依托先进的技术平台与深厚的临床积累,中心持续优化脑转移瘤的早期筛查、精准诊断与全程化管理,显著提升了复杂危重病例的救治水平,构建起集临床诊疗、科研创新与人才培养于一体的高水平诊疗体系。


中心特色项目包括:
  • 机器人引导下Ommaya囊植入术

  • ROSA机器人辅助脑转移瘤穿刺活检

  • 分子病理指导下的脑室内化疗

  • 脑膜与颅神经精准放疗

自成立以来,中心已成功救治来自全国的数千例难治性与危重性脑转移瘤患者,欢迎广大同道交流学习,共克脑转移瘤诊疗难关!


方申存
呼吸二科主任、主任医师、硕士研究生导师

南京医科大学附属脑科医院 脑转移瘤诊疗中心主任
南京医科大学附属脑科医院(南京市胸科医院)呼吸二科主任
南京医科大学硕士研究生导师
江苏省“333工程”培养对象,江苏省“六大人才高峰”高层次人才
江苏省“六个一工程”拔尖人才,江苏省“科教兴卫”工程医学重点人才
主持国家自然科学基金、江苏省自然科学基金、中科院重大战略先导专项、省市卫健委、CSCO专项及科技局等课题15项,以第一或通讯作者发表SCI论文40篇

评论
2025年12月17日
孙有泉
大连市金州区中医医院 | 肿瘤科
好好学习天天向上
2025年12月17日
周晓灿
南京医药股份有限公司第一药店 | 肿瘤科
好好学习天天向上