您好,欢迎您

靶向TROP2的CAR-T细胞疗法:清除EGFR突变NSCLC耐药持久细胞的新策略

11月26日
整理:肿瘤资讯
来源:肿瘤资讯

EGFR-TKI已显著改善EGFR突变非小细胞肺癌(NSCLC)患者的预后,但由于耐药持久细胞(Drug Tolerant Persister Cells, DTPs)的存在,复发仍频繁发生,这些细胞能够演化并发展出多样的耐药机制。在本研究中,研究者分析了接受EGFR-TKI新辅助治疗的EGFR突变NSCLC患者样本,观察到细胞表面蛋白TROP2的富集表达。

研究背景

靶向治疗已显著改变了致癌基因驱动型肺癌患者的预后。对于晚期EGFR突变NSCLC,EGFR-TKI的持续迭代和联合治疗策略带来了生存获益的提升。然而,临床缓解通常并不完全,复发由能够演化出多样耐药机制的DTP所驱动。

与免疫检查点抑制剂(ICI)不同——治疗后少数患者可实现停药后的持久缓解,靶向治疗极少(若有的话)能够完全清除疾病。EGFR突变NSCLC患者在新辅助奥希替尼治疗后,较低的病理完全缓解率也凸显了这一问题。提升持久应答率的一种方法是预防EGFR-TKI耐药的出现。获得性耐药主要源于两条途径:对预先存在的、携带耐药分子实体的细胞亚群进行克隆选择;更常见的是,细胞从DTP状态下获得导致耐药的分子改变。已有报道指出,多种膜蛋白在DTP细胞中呈上调表达和/或功能活跃,这为治疗提供了潜在的独特靶点。鉴于在DTP状态下存在和/或上调的细胞表面靶点,可通过抗体或细胞疗法进行靶向以清除这些细胞并预防复发。本研究探索了EGFR-TKI诱导微小残留病灶(MRD)状态下DTP细胞表面靶点的表达情况。

主要研究结果

TROP2是EGFR突变NSCLC微小残留病灶中有潜力的治疗靶点

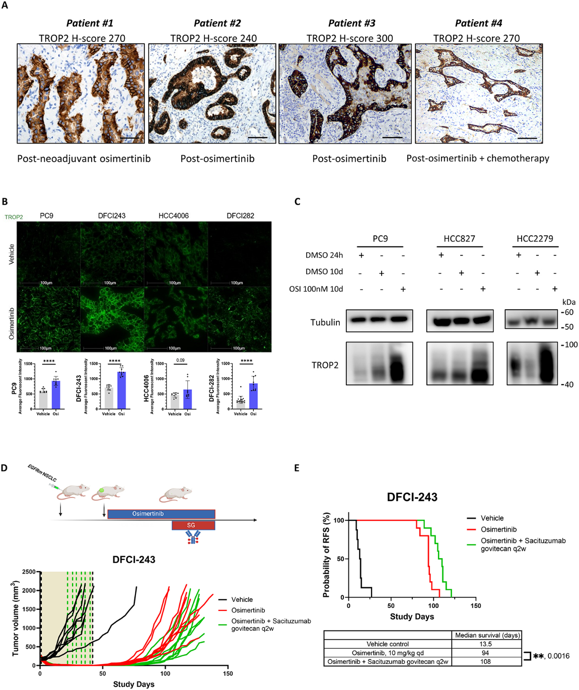
为研究DTP细胞状态下可靶向的细胞表面抗原,研究者利用单细胞RNA测序(scRNA-Seq)技术,分析了接受新辅助EGFR-TKI治疗患者的残留肿瘤细胞。结果显示,与其他ADC靶点(如ERBB3、ERBB2、EGFR和MET)相比,TACSTD2(编码TROP2)在癌细胞中呈现出强烈且选择性的表达,而其他靶点的表达水平则更为中等。综合分析表明,在DTP细胞状态下,EGFR-TKI治疗会富集细胞膜上的TACSTD2 mRNA和TROP2蛋白表达(图1)。

图片6.png

图1 TROP2是EGFR突变NSCLC DTP中的高表达基因

在EGFR突变NSCLC中,TROP2-ADC疗法无法在体内完全清除DTP

研究者在一个经奥希替尼诱导DTP验证的PDX模型中评估了TROP2 ADC的治疗效果。结果观察到,在EGFR-TKI治疗达到MRD状态后,联合使用TROP2 ADC可改善无复发生存期(中位RFS,94天 vs. 108天;p=0.0016)。然而,尽管这一获益具有统计学意义,但提高幅度有限,并且最终所有小鼠都出现疾病复发。这可能是由于DTP细胞维持在一种静止的细胞状态,而拓扑异构酶抑制剂载荷对处于活跃DNA复制期的细胞杀伤效果最佳(图2)。

图片7.png


图2 在EGFR突变NSCLC细胞系和PDX中,EGFR-TKI诱导DTP中富含TROP2蛋白

TROP2 CAR-T细胞在EGFR突变MRD状态下可产生持久应答

由于TROP2 ADC仅能延迟复发而无法带来持久应答,研究团队在EGFR-TKI诱导的MRD模型中,对ADC与单次输注的TROP2 CAR-T细胞疗法进行了直接比较。对于已成形的较大肿瘤(established tumors),TROP2-ADC能够使其暂时缩小,证实了其药物载荷对分裂期肿瘤细胞的杀伤功效。然而,在MRD状态下,ADC治疗后肿瘤仍会复发。相比之下,单次低剂量输注的TROP2 CAR-T细胞,虽然对治疗已成形的较大肿瘤无效,但在TKI停药后,能高效地阻止肿瘤复生(治疗后第104天,p<0.0001)。

研究小结与意义

本研究为靶向TROP2治疗EGFR突变NSCLC中的DTP细胞提供了理论依据。与TROP2 ADC疗法相比,靶向TROP2的CAR-T细胞疗法能够在体内清除EGFR-TKI诱导的DTP细胞。这一结果揭示了开发新型TROP2 CAR-T细胞疗法的前景,旨在促进患者获得持久应答并预防疾病复发。

参考文献

Baldacci S, Brea EJ, Facchinetti F, et al. Eradicating Drug Tolerant Persister Cells in EGFR-Mutated Non-Small Cell Lung Cancer by Targeting TROP2 with CAR-T cellular therapy. Cancer Discov. 2025 Aug 6:10.1158/2159-8290.CD-24-1515. doi: 10.1158/2159-8290.CD-24-1515. Epub ahead of print. PMID: 40762432; 

审批编号:CN-170630        

过期日期:2026-02-10    

声明:材料由阿斯利康支持,仅供医疗卫生专业人士参考

责任编辑:肿瘤资讯-Yuno
排版编辑:肿瘤资讯-Sally


版权声明
版权归肿瘤资讯所有。欢迎个人转发分享,其他任何媒体、网站如需转载或引用本网版权所有内容,须获得授权,且在醒目位置处注明“转自:良医汇-肿瘤医生APP”。


评论
12月01日
夏月琴
盐城市第二人民医院 | 肿瘤内科
靶向TROP2的CAR-T细胞疗法:清除EGFR突变NSCLC耐药持久细胞的新策略
11月30日
杨雪
西安医学院附属宝鸡医院 | 放疗科
与TROP2 ADC疗法相比,靶向TROP2的CAR-T细胞疗法能够在体内清除EGFR-TKI诱导的DTP细胞。
11月30日
武东妍
兰考县中心医院 | 肿瘤内科
好好学习天天向上