

HER-2变异晚期非小细胞肺癌诊疗专家共识制定专家组, 中国抗癌协会整合肺癌委员会, 中国抗癌协会非小细胞肺癌专业委员会. HER-2变异晚期非小细胞肺癌诊疗专家共识(2025版)[J]. 中华肿瘤杂志, 2025, 47(9): 830-839. DOI: 10.3760/cma.j.cn112152-20250414-00163.
人表皮生长因子受体2(HER-2)变异是非小细胞肺癌(NSCLC)中较为重要的罕见驱动基因之一,主要包括基因突变、扩增和蛋白过表达3种形式。HER-2变异NSCLC在中国NSCLC患者中占比约为2.8%~15.4%。HER-2突变特别是外显子20插入突变,与较强的肿瘤侵袭性、更差的预后及对免疫治疗的低反应性密切相关,具有“冷肿瘤”特征。HER-2过表达和扩增亦提示化疗耐药风险及生存不良预期,提示其为具有独特生物学行为的分子亚型。近年来,以德曲妥珠单抗为代表的新型抗体偶联药物(ADC)在HER-2突变晚期NSCLC人群中展现出突破性疗效,其在临床研究中获得显著的客观缓解率及无进展生存优势,成为全球首个获批用于该人群的靶向治疗药物。与此同时,在HER-2蛋白过表达患者中也显示出一定治疗潜力,拓展了其适应证范围。为规范HER-2变异NSCLC的临床诊疗流程,中国抗癌协会组织肿瘤内科、呼吸内科、胸外科、病理及分子检测等多学科专家,依据国内外最新循证医学证据与中国临床实践经验,制定《HER-2变异晚期非小细胞肺癌诊疗专家共识(2025版)》。共识聚焦HER-2变异的分子特征、临床意义、检测路径与策略、治疗方式选择及药物安全性管理,系统回答了10项核心临床问题。建议在NSCLC初诊、疾病进展或复发阶段常规进行HER-2状态检测,突变检测优先使用二代测序,HER-2过表达可参考胃癌免疫组织化学判读标准,扩增检测推荐使用荧光原位杂交技术。在治疗方面,对于HER-2突变患者,一线治疗可参考驱动基因阴性人群选择化疗±免疫检查点抑制剂,一线失败后推荐使用德曲妥珠单抗。HER-2过表达患者可在系统治疗失败后考虑使用ADC类药物,HER-2扩增治疗尚缺乏明确证据,需谨慎决策。共识还对ADC类药物相关间质性肺病等不良反应的筛查与处理流程提出详细建议,强调安全性管理对于保障治疗效果的重要性。共识旨在推动HER-2变异NSCLC的分子诊疗标准化与临床路径规范化,进一步提升患者的临床获益及生存质量,促进个体化精准治疗策略的落地实施。
【关键词】 肺肿瘤;人表皮生长因子受体2变异;专家共识
自2004年起,非小细胞肺癌(non-small cell lung cancer, NSCLC)诊疗迎来突飞猛进的发展。各类驱动基因的发现推动了靶向药物的开发与临床应用,分子分型被充分纳入NSCLC临床诊疗体系,与病理学诊断、临床分期共同指导临床医疗决策的制定。
自2004年首次报道了肺腺癌中人表皮生长因子受体2(human epidermal growth factor receptor 2, HER-2)变异以来,包括突变、过表达、扩增在内的各类HER-2变异在NSCLC发生、发展中的作用逐渐被明确。相关研究显示,HER-2突变晚期NSCLC具有更强的侵袭性;HER-2过表达、扩增也预示着潜在的化疗耐药及更差的生存预后。由于缺乏针对性靶向治疗药物,既往HER-2变异的晚期NSCLC的临床治疗多参考驱动基因阴性患者,使得该分子亚型并未得到广泛重视。基于以德曲妥珠单抗(T-DXd)为代表的新型抗体偶联药物(antibody-drug conjugates, ADC)在晚期HER-2突变NSCLC人群中的治疗突破及其在HER-2过表达、扩增人群中所呈现出的治疗潜力,有必要将HER-2变异作为独立分子分型,通过及时检测与规范用药,以期提升晚期NSCLC患者生存,改善生活质量。
1. 共识发起机构和专家组成员: 本共识由中国抗癌协会组织上海市东方医院周彩存、中山大学肿瘤防治中心张力、中国医学科学院肿瘤医院王洁、吉林省肿瘤医院程颖共同发起,集结全国多学科专家根据现有的国内外循证学依据和临床经验,广泛征集肿瘤科、呼吸内科、胸外科和病理科等多学科专家意见,最终由核心专家组讨论定稿。共识撰写初期由协作组专家集体讨论,提炼HER-2变异晚期NSCLC诊疗中存在的10大核心临床问题,广泛汇总国内外循证医学证据,结合我国实际国情及专家临床经验,形成推荐意见。
2. 文献检索: 本共识文献检索数据库包括PubMed、Embase、Cochrane library、中国知网、万方数据知识服务平台、维普资讯中文期刊服务平台等,英文文献以“non-small cell lung cancer或NSCLC”和“HER-2或ERBB2”和“diagnosis或treatment或clinical management”为主要检索词,中文则以“非小细胞肺癌”和“HER-2”和“治疗/诊断”等为主要检索词,进行系统共性文献检索,剔除重复文献。检索时间为建库至2024年1月31日。
3. 根据质量和推荐分级: 本共识的循证医学证据等级及定义参考牛津循证医学中心证据等级(表1)。对初拟的推荐建议,通过专家组在线问卷调研投票及线上会议,形成推荐级别。推荐等级根据专家投票分为强、中、弱共3个级别(表2)。

NSCLC人群HER-2变异主要类型有哪些?
NSCLC人群HER-2变异主要包括突变、扩增、过表达3种形式,在我国患者中占比在2.8%~15.4%之间。临床需结合规范诊断予以明确( 推荐级别:强推荐,证据等级:2级 )。
HER-2是由原癌基因HER-2编码的跨膜糖蛋白,与HER-1[即表皮生长因子受体(epidermal growth factor receptor, EGFR)]、HER-3、HER-4同属HER家族。由于HER-2没有特异性配体,通过结合其他HER家族受体形成异源二聚体,或者在其高表达时形成同源二聚体,触发胞内结构域磷酸化,从而激活下游的致癌信号通路,包括MAPK、PI3K/AKT、PKC、JAK/STAT等,介导细胞增殖、分化、迁移。HER-2变异可导致相关信号通路过度激活,促进多类肿瘤的发生发展,已知瘤种包括乳腺癌、肺癌、膀胱癌、结直肠癌、子宫及宫颈癌。
NSCLC中已明确的HER-2变异主要包括3种形式:(1)突变:包括HER-2基因的点突变、插入或缺失。我国NSCLC患者HER-2突变占比约为4%,其中76.2%为酪氨酸激酶结构域第20外显子的框内非移码插入突变(ex20ins)。HER-2突变多见于年龄较轻(<65岁)、女性、无或轻度吸烟史的腺癌患者。(2)过表达:指肿瘤细胞HER-2蛋白水平上调。我国既往一项注册队列研究显示,EGFR野生型NSCLC患者中,15.4%检出HER-2过表达。HER-2过表达NSCLC患者以男性、吸烟、特定组织学特征(腺泡型、乳头型肺腺癌)为主。(3)扩增:指HER-2基因拷贝数增多。我国NSCLC人群约2.8%检测出HER-2扩增。
明确晚期NSCLC人群HER-2变异状态有何临床意义?
HER-2变异NSCLC人群预后不良,需及时明确HER-2变异状态以指导治疗决策( 推荐级别:强推荐,证据等级:2级 )。
HER-2变异往往与晚期NSCLC患者更差的临床预后相关。美国肺癌突变联盟在1 007例肺腺癌患者队列中的研究发现,相比EGFR突变、间变性淋巴瘤激酶(anaplastic lymphoma kinase, ALK)重排/融合患者,HER-2突变人群生存期更短。携带HER-2突变的NSCLC具有更强的侵袭性。
过去HER-2变异的晚期NSCLC患者治疗选择非常有限,且疗效欠佳。以HER-2突变中最常见的外显子20插入为例,由于YVMA插入导致的α-C螺旋和磷酸结合环(P-loop)的空间构象变化,导致药物结合口袋的压缩变窄和空间位阻,从而阻碍了传统Pan-HER酪氨酸激酶抑制剂(tyrosine kinase inhibitor, TKI)的有效结合。此外,HER-2变异NSCLC具有“冷肿瘤”的免疫微环境特征,如程序性死亡受体配体1(programmed cell death-ligand 1, PD-L1)表达及肿瘤突变负荷低、固有免疫受抑制等,提示免疫检查点抑制剂(immune checkpoint inhibitor, ICI)对于该人群疗效可能有限。
对于晚期NSCLC患者,推荐何时检测HER-2变异?
初诊或疾病复发进展的NSCLC患者需检测HER-2变异。推荐与其他常见驱动基因同时检测;如有足够的组织样本,可同步检测HER-2过表达( 推荐级别:强推荐,证据等级:2级 )。
国内外指南共识[中国临床肿瘤学会、美国国立综合癌症网络(National Comprehensive Cancer Network, NCCN)等]一致认为HER-2与EGFR、ALK、ROS1、RET、NTRK等驱动基因同等重要,初治的Ⅲ期/Ⅳ期NSCLC患者都应该同时检测这些基因。在临床工作中,应充分考虑临床实际情况,如组织样本充足性、二次活检的可及性、检测技术条件、对于后续治疗的指导意义等。
HER-2变异患者的检测样本如何选择?
推荐使用肿瘤组织样本用于检测,肿瘤组织可通过手术切除或活检途径获取。应确保样本中含有足够的肿瘤细胞,且无明显坏死、黏液和炎症改变( 推荐级别:强推荐,证据等级:1级 )。
获取组织样本后应尽快对其进行处理,随后切5~10 mm薄片,于10%中性缓冲福尔马林固定6~72 h。未染色切片不得于室温放置超过6周,以防抗原丢失干扰检测结果。
在无法获取足量组织样本时,可考虑将液体活检作为备选;但由于液体样本检测有一定的假阴性率,因此对于阴性检测结果患者,建议尽可能进行再次组织样本检测。
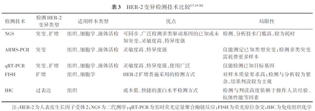
明确晚期NSCLC患者HER-2变异状态推荐哪些检测方法?
优先推荐采用二代测序 (next generation sequencing,NGS) 技术用于HER-2突变检测;推荐免疫组织化学 (immunohistochemistry, IHC) 检测HER-2过表达,针对HER-2扩增可考虑采用荧光原位杂交(fluorescence in situ hybridization, FISH)检测( 推荐级别:强推荐,证据等级:2级 ),具体见表3。

如何对HER-2变异检测结果进行判读?
针对HER-2突变患者,HER-2突变位点可参考OncoKB及COSMIC数据库收录情况,作为HER-2突变阳性判定结果( 推荐级别:强推荐,证据等级:1级 )。
美国纪念斯隆-凯特琳癌症中心精准肿瘤医学数据库OncoKB以及英国癌症体细胞突变目录COSMIC两大数据库已收录920个具有致癌效应的HER-2基因突变,最常见的突变类型是外显子20的框内插入突变,包括A775_G776insYVMA(33.9%)、G776delinsVC(5.7%)和G778_P780insGSP(3.4%)突变等。
针对HER-2过表达患者,建议参考胃癌HER-2过表达患者的判读标准( 推荐级别:强推荐,证据等级:5级 )。
根据NCCN NSCLC临床实践指南,在HER-2过表达NSCLC患者的判读中建议参考胃癌的判读标准,IHC3+的患者定义为阳性,即≥10%癌细胞呈现强烈、完整膜染色,可为基底外侧或外侧膜染色。针对NSCLC患者的HER-2过表达判读标准仍在积极探索中。
针对HER-2扩增患者,目前仍未有明确标准,可参考乳腺癌中扩增患者的判读标准进行判读( 推荐级别:中等推荐,证据等级:5级 )。
目前,HER-2过表达和扩增NSCLC患者的判读标准参考其他癌种具有一定局限性,仅可作为现阶段相关循证依据尚不充分时的初步参考,其特异性判读标准仍有待基于NSCLC的大样本、前瞻性研究进一步验证与支持。
检出HER-2突变晚期NSCLC推荐何种治疗方案?
针对尚未接受过系统性治疗的患者,推荐按照驱动基因阴性人群选择用药方案;对于一线治疗失败或不耐受的患者,优先推荐德曲妥珠单抗( 推荐级别:强推荐,证据水平:1级 );其他替代性方案为HER-2-TKI( 推荐级别:强推荐,证据等级:3级 )。
现阶段国内外指南建议HER-2突变晚期NSCLC患者一线治疗参照驱动基因阴性患者,化疗±ICI是主要可选方案。另外,几类非选择性Pan-HER TKI,如吡咯替尼、阿法替尼、达可替尼等,在部分临床研究中呈现出一定疗效(表4)。
既往二线治疗可选方案局限性大,真实世界中仅半数患者接受二线治疗。以德曲妥珠单抗为代表的ADC打破了这一局面。DESTINY-Lung 01、02研究先后证实新型抗HER-2 ADC德曲妥珠单抗为经治HER-2突变晚期NSCLC人群带来的获益提升,且安全可耐受。对DESTINY-Lung 01、02研究中伴有基线脑转移患者数据进行汇总分析发现,接受的曲珠单抗5.4 mg/kg剂量治疗患者颅内缓解率可达25.0%,其中4例患者实现颅内完全缓解。
桥接研究DESTINY-Lung 05进一步在中国人群中证实德曲妥珠单抗在二线及以上患者中的疗效,独立中心评审客观有效率(objective response rate, ORR)达58.3%,中位缓解持续时间尚未达到(95% CI : 6.1个月~未达到),12个月无进展生存率为55.1%,研究者评估的中位无进展生存时间(progression-free survival, PFS)为10.8个月,独立中心评审中位PFS 尚未达到(95% CI : 7.2个月~未达到);基于该研究结果,我国国家药品监督管理局批准德曲妥珠单抗用于治疗存在HER-2激活突变且既往接受过至少1种系统治疗的不可切除的局部晚期或转移性NSCLC成人患者,成为目前唯一获批用于HER-2突变晚期NSCLC治疗的药物。目前研发中的HER-2 ADC(SHR-A1811,GQ1005,BB-1701等)也展现出一定的临床疗效。
以吡咯替尼为代表的Pan-HER TKI在Ⅰ~Ⅱ期临床试验中表现出一定疗效,但尚未在NSCLC患者中获批,可考虑作为ADC类药物不耐受患者的后线治疗。特异性靶向HER-2的新型小分子TKI(BAY 2927088、Zongertinib等)在晚期HER-2突变NSCLC人群的Ⅰ/Ⅱ期临床研究中取得初步进展,仍有待进一步探索(表5)。

检出HER-2过表达晚期NSCLC推荐何种治疗方案?
如患者尚未接受过系统性治疗,可参考驱动基因阴性人群选择用药方案;对于系统性治疗失败/不耐受的患者,可选择德曲妥珠单抗进行后线治疗( 推荐级别:强推荐,证据等级:3级 )。
既往在HER-2过表达晚期NSCLC患者中进行的临床药物探索极为有限。DESTINY-Lung 03研究聚焦HER-2过表达患者,其中,接受德曲妥珠单抗5.4 mg/kg 每3周1次治疗的IHC3+患者ORR达到44.4%,中位PFS为8.2个月。鉴于德曲妥珠单抗后线治疗HER-2过表达实体瘤(IHC3+)适应证已获美国食品药品监督管理局(Food and Drug Administration, FDA)批准,并被NCCN指南推荐,本共识推荐其作为HER-2过表达人群后线可选方案。
目前HER-2扩增晚期NSCLC患者有哪些潜在后线治疗方案?
人如患者尚未接受过系统性治疗,可参考驱动基因阴性人群选择用药方案;对于系统性治疗失败/不耐受的患者,目前尚未有明确临床证据支持的治疗方案( 推荐级别:中推荐,证据等级:4级 )。
针对HER-2扩增晚期NSCLC人群的临床研究极其有限。在ADC、Pan-HER TKI相关的有限研究中不同程度纳入了该人群,如DESTINY-Lung 01、02研究等,由于样本量较小,尚无法得出明确结论。未来亟需开展大规模、高质量临床研究进行充分验证。
用于HER-2变异晚期NSCLC治疗的ADC与TKI有何安全性特征?
用于HER-2变异晚期NSCLC治疗的ADC与TKI安全性特征不同,针对新型ADC类药物的不良反应处理,治疗期间需参考相关不良反应管理共识,主动开展安全性监测与管理,以保证患者尽可能从治疗中获益( 推荐级别:强推荐,证据等级:5级 )。
ADC类药物是带有靶向功能的细胞毒药物,具有传统细胞毒药物的不良反应谱(如骨髓抑制、消化道反应等),在推荐的治疗剂量下,这些不良反应总体可控。
除此之外,临床较为关注间质性肺病(interstitial lung disease, ILD)问题。据临床研究数据(DESTINY-Lung 03、05)显示,德曲妥珠单抗治疗HER-2变异NSCLC,所有级别的ILD发生率为5.6%~9.7%。在针对中国患者开展的DESTINY-Lung05研究中,3级以上的ILD发生率仅为1.4%。随着ADC药物临床管理经验的积累,临床医师对于间质性肺炎的预防、监测与处理日趋成熟。临床处理可参考《德曲妥珠单抗临床管理路径及不良反应处理中国专家共识(2024版)》(表6)。
ILD主要危险因素:年龄>60岁、吸烟史、职业暴露史、基线期存在肺部病变(尤其是ILD)、肺部手术史、呼吸功能下降、肺部放射线暴露史、肾功能损害(药物清除减少导致血药浓度升高)、美国东部肿瘤协作组功能状态评分≥2分、低体表面积等;治疗前:胸部影像学评估,血液培养和全血细胞计数,根据临床需要可以考虑进行其他血液检测,排查危险因素;伴高风险因素患者治疗期间密切随访高分辨率CT。
但需注意,对于德曲妥珠单抗在HER-2过表达晚期NSCLC中的适应证外使用,应严格把握患者选择、治疗时机及剂量控制。该类治疗应在临床研究或严密监测条件下开展,以确保患者安全。
泛HER酪氨酸激酶类药物常见不良反应主要为腹泻、皮肤异常、肝损伤等,亦有研究报道骨髓抑制(表7),具体不良反应管理可参考《EGFR-TKI不良反应管理专家共识》《乳腺癌靶向人表皮生长因子受体2酪氨酸激酶抑制剂不良反应管理共识》等。特异性靶向HER-2 TKI的不良反应主要为腹泻,皮肤异常及肠胃道不良反应等,相关的不良反应管理方案仍需进一步探索。
无论接受ADC或TKI治疗,积极、规范开展安全性管理都是保障患者尽可能从治疗中获益的重要前提。临床处理可参考已发表的相关指南及专家共识(表7)。

新药的研发、治疗策略的优化及分子生物学的发展将为HER-2变异NSCLC治疗带来更多可能性:(1)针对HER-2 NSCLC的新药仍在不断开发中。如已获批ADC的应用拓展与探索,其中,德曲妥珠单抗在晚期、初治HER-2突变NSCLC患者中已经开展Ⅲ期随机对照研究;并逐步向早期患者及HER-2过表达及扩增患者拓展。更多ADC(SHR-A1811、MRG002等)药物在持续研发中。与此同时,针对HER-2变异的新型小分子TKI(BAY 2927088、Zongertinib等)在晚期HER-2突变NSCLC患者中的Ⅰ/Ⅱ期临床研究中取得初步进展,Zongertinib及BAY 2927088均已获得FDA的突破性疗法认证;一线治疗的Ⅲ期临床研究正在进行中。(2)为进一步升级ADC在HER-2阳性NSCLC人群中的治疗价值,相关联合治疗模式在积极探索中,如ADC药物与PD-1/PD-L1单抗及靶向药物的联合等。未来,更多针对HER-2变异新药的开发以及针对不同药物的序贯及联合应用势必进一步推进NSCLC精准治疗的革新。
参考文献略。
纸质版期刊订阅:中国邮政网上营业厅( https://11185.cn/ )检索“中华肿瘤杂志”在出版前订购;或中华医学期刊网-期刊服务-期刊商城订购过刊。






苏公网安备32059002004080号