您好,欢迎您

【髓文共话·MM新文献】与大咖共话(第16期)|陈兵/赵权团队:组蛋白甲基化识别蛋白ZMYND8调控MM进展新机制

2025年05月20日
整理:肿瘤资讯
来源:肿瘤资讯

多发性骨髓瘤(MM)是一种恶性血液肿瘤,以骨髓中浆细胞异常增殖为特征。尽管蛋白酶体抑制剂(如硼替佐米、卡非佐米)显著改善了患者预后,但耐药性和疾病复发仍是临床治疗的主要挑战,因此亟需阐明MM的发病机制以开发新的治疗策略。


组蛋白H3第36位赖氨酸二甲基化(H3K36me2)异常可诱导MM表观基因组重编程,是MM发生发展的高风险驱动因素,与MM患者的不良预后显著关联。H3K36me2修饰理论上被含特殊结构域的“reader”(阅读器)蛋白所识别,并依赖阅读器蛋白产生重要的生物学功能,如染色质重塑和基因转录调控。然而,MM中H3K36me2的阅读器蛋白及其作用机制尚需阐明。ZMYND8是一种组蛋白H3的互作蛋白,具有与染色质高亲和力的保守结合模块。ZMYND8能够通过其Pro-Trp-Trp-Pro(PWWP)、bromodomain(BRD)和plant homeodomain(PHD)结构域形成PBP结构,读取多种组蛋白甲基化和乙酰化标记,是H3K36me2修饰的潜在识别蛋白。ZMYND8在DNA损伤反应、细胞生长、神经分化和肿瘤发展中具有关键作用,但目前ZMYND8在MM中的生物学功能和潜在机制仍不清楚。


2025年5月10日,南京大学医学院附属鼓楼医院血液科、南京大学生命科学学院/医药生物技术全国重点实验室陈兵教授、赵权教授团队共同于Advanced Science (IF=14.3)上发表一项题为“ZMYND8 Reads H3K36me2 to Activate CEBPE Transcription and Suppress Multiple Myeloma Progression through the Inhibition of Adaptive UPR Pathways”的合作研究成果(同期已入选2025 EHA大会的Poster展示,摘要号:PS1676),发现组蛋白H3K36me2阅读器ZMYND8在MM患者中低表达,且与不良的临床病理特征及较差的生存结局显著相关,并揭示了ZMYND8是抑制MM发生发展的关键分子,其通过PWWP结构域识别组蛋白H3K36me2激活CEBPE转录表达,后者抑制内质网应激相关蛋白ERN1、XBP1和ATF6的表达水平以调控适应性未折叠蛋白反应(UPR),从而阻遏MM细胞存活。上调ZMYND8表达有效增强MM细胞对卡非佐米(CFZ)治疗的敏感性。这些发现为ZMYND8在MM中的标志物应用和MM的病理机制及干预策略提供新视角。

1.png

主要研究结果

ZMYND8低表达与MM患者预后不良有关,过表达ZMYND8增强CFZ治疗敏感性

研究人员首先通过数据库分析发现ZMYND8在MM中显著低表达,且其表达水平随疾病进展进一步降低。生存分析表明,ZMYND8低表达与MM患者总生存期(OS)、无进展生存期(PFS)显著缩短相关。多变量Cox回归分析确认ZMYND8表达是OS和PFS的独立预后因素,ZMYND8高表达组患者生存率显著优于低表达组。此外,ZMYND8表达水平与多种高危临床病理特征密切相关,包括高龄、骨髓浆细胞浸润比例升高、LDH水平升高、血红蛋白降低、高危细胞遗传学异常及高级别R-ISS分期。动物体内外实验证实,上调ZMYND8表达有效增强MM对卡非佐米(CFZ)治疗的敏感性。这些发现表明ZMYND8可作为评估MM疾病负荷及预后结局的关键生物标志物,且是增强CFZ治疗敏感性的潜在调节靶点。

2.png

图1. ZMYND8表达下调与MM患者不良临床结局相关

ZMYND8通过PWWP结构域识别H3K36me2激活CEBPE表达,进而抑制UPR通路

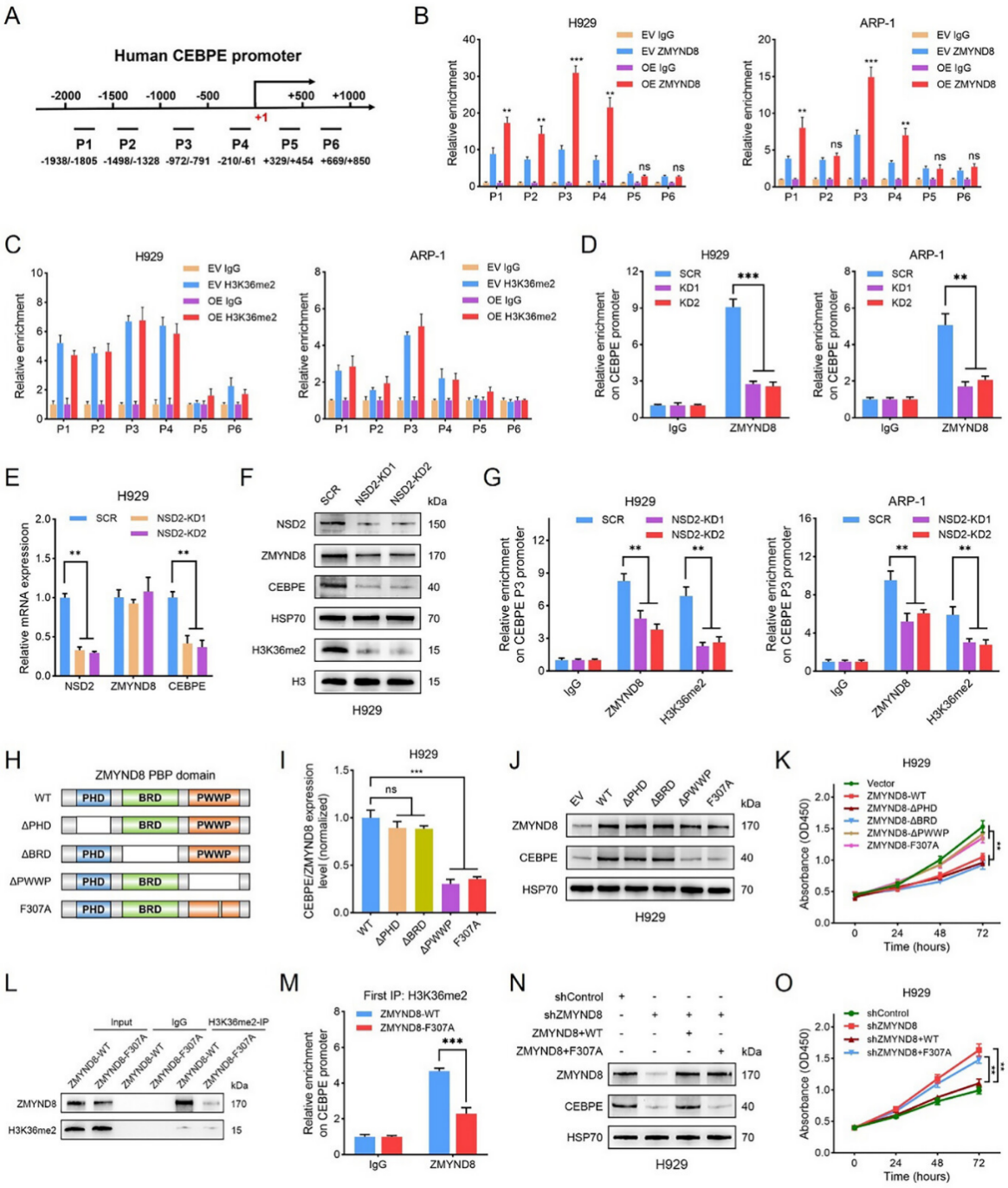
研究团队通过CUT&Tag实验证实ZMYND8直接结合CEBPE启动子区域以增强其转录表达,过表达CEBPE明显抑制MM细胞增殖、克隆形成及侵袭能力,且其低表达与MM患者较差的OS和PFS显著相关。通过构建ZMYND8的PBP结构域缺失突变体及F307A点突变体,证实ZMYND8通过PWWP结构域识别H3K36me2,进而调控CEBPE的转录表达。这些发现表明ZMYND8/H3K36me2/CEBPE信号轴在MM病理进程中发挥重要作用。进一步通过基因集富集分析(GSEA)发现,ZMYND8过表达会抑制内质网(ER)应激相关的“蛋白质ER定位”和“ER未折叠蛋白反应(UPR)”通路,并下调关键ER应激基因如ATF6、ERN1、XBP1等的表达。机制上,ZMYND8激活CEBPE转录,后者结合并抑制ERN1、XBP1和ATF6的启动子活性,从而抑制这些ER应激相关效应子的表达。表明ZMYND8通过转录抑制因子CEBPE间接阻断促生存的UPR通路,进而发挥抗MM作用。

3.png

图2. ZMYND8识别组蛋白H3K36me2调节CEBPE转录表达

本研究的分子机制图

4.png

图3. ZMYND8抑制MM进展及增强CFZ敏感性的分子机制图

相关研究成果已于2025年5月10日正式发表于Advanced Science杂志。徐嘉轩博士为该论文的第一作者,南京鼓楼医院陈兵教授、董晓庆研究员与南京大学生命科学学院赵权教授为共同通讯作者。该研究获国家自然科学基金、南京鼓楼医院临床试验等项目的资助和支持。

原文链接:
https://advanced.onlinelibrary.wiley.com/doi/full/10.1002/advs.202409219

专家评述

侯健
上海交通大学医学院附属仁济医院

国际骨髓瘤工作组(IMWG)委员
中华医学会血液学分会常委及浆细胞病学组组长
中国抗癌协会血液病转化专委会 常委
中国医师协会血液科分会常委及骨髓瘤专委会 副主委
中国医药创新促进会药物临床研究专委会 副主委
中国康复医学会血液病康复专委会 主任委员
CSCO中国抗淋巴瘤专家委员会 常委
CSCO中国抗白血病专家委员会 副主委
中国免疫学会血液免疫分会 常委
上海医学会第10届血液学分会 主委
上海免疫学会血液免疫专委会 主委

该研究深入探讨了表观遗传调控因子ZMYND8在MM中的肿瘤抑制功能及其分子机制,揭示其通过PWWP结构域识别H3K36me2修饰激活CEBPE转录,进而抑制适应性UPR通路的新机制,为MM的发生发展机制和治疗策略提供重要见解。研究证实低ZMYND8表达与MM患者不良预后及PI耐药显著相关,且ZMYND8过表达可显著增强CFZ的疗效。这提示ZMYND8或可作为MM分层治疗的生物标志物,并为克服PI耐药提供新的指导方向。该研究兼具基础与临床价值,未来可进一步探索ZMYND8激动剂或表观遗传编辑工具的研发,并结合PIs(如CFZ)开展联合治疗的临床试验,为改善MM患者预后提供新的策略。

往期精彩回顾:

【1】【髓文共话】与大咖共话多发性骨髓瘤最新文献(第1期)| 丁凯阳教授:深入解读FORTE研究细胞遗传学的亚组分析

【2】【髓文共话】与大咖共话多发性骨髓瘤最新文献(第2期)| 张曦教授:高剂量卡非佐米(CFZ)或可提供更优的抗MM效果

【3】【髓文共话】与大咖共话多发性骨髓瘤最新文献(第3期)|夏忠军教授:真实世界中KRd方案治疗RRMM疗效佳且安全性好

【4】【髓文共话】与大咖共话多发性骨髓瘤最新文献(第4期)|景红梅教授:KRd较VRd一线治疗MM可改善PFS

【5】【髓文共话】与大咖共话多发性骨髓瘤最新文献(第5期)|侯健教授:KRd序贯二次移植是首次复发MM的有效治疗策略

【6】【髓文共话】与大咖共话多发性骨髓瘤最新文献(第6期)|安刚教授:与初诊时相比,复发时出现的细胞遗传异常不良影响更大

【7】【髓文共话】与大咖共话多发性骨髓瘤最新文献(第7期)|安刚教授:优化卡非佐米剂量递增策略有助于延长治疗持续时间并改善OS

【8】【髓文共话·MM新文献】与大咖共话(第8期)︱孙春艳教授:KRd维持治疗加深移植后NDMM缓解,改善MRD阴性率和PFS

【9】【髓文共话·MM微课】与大咖共话(第1期)︱王一教授:高危多发性骨髓瘤维持治疗的选择

【10】【髓文共话·MM微课】与大咖共话(第2期)︱姜华教授:功能性高危多发性骨髓瘤的治疗进展

【11】【髓文共话·MM微课】与大咖共话(第3期)︱吴俣教授:1q+ 多发性骨髓瘤的治疗思考

【12】【髓文共话·MM微课】与大咖共话(第4期)︱董玉君教授:肾功能不全MM患者的治疗选择

【13】【髓文共话·MM新文献】与大咖共话(第9期)| 傅琤琤教授:D-KRd联合串联移植治疗高危NDMM获得高MRD阴性率和PFS率

【14】【髓文共话·MM新文献】与大咖共话(第10期)| 邹德慧教授:双药升级KPd治疗多药耐药的RRMM患者安全有效

【15】【髓文共话·MM新文献】与大咖共话(第11期)|2024EHA夏忠军教授:中国真实世界数据进一步验证卡非佐米在MM的疗效和安全性

【16】【髓文共话·MM新文献】与大咖共话(第12期)| 黄文荣教授:地舒单抗较唑来膦酸治疗伴溶骨性破坏的NDMM显著改善骨代谢

【17】【髓文共话·MM新文献】与大咖共话(第13期)|黄东平教授深入解析:MRD指导下的Dara-KRd诱导治疗在NDMM患者中的应用及其对未来治疗策略的影响

【18】【髓文共话·MM新文献】与大咖共话(第14期)|高力教授深入解析:Isa-Kd方案治疗RRMM的临床疗效

【19】【髓文共话·MM新文献】与大咖共话(第15期)|赵万红教授:IsaKRd诱导助力TE-NDMM实现深度缓解,MRD阴性率为63%

责任编辑:肿瘤资讯-mathilda
排版编辑:肿瘤资讯-邓文普
版权声明
版权归肿瘤资讯所有。欢迎个人转发分享,其他任何媒体、网站如需转载或引用本网版权所有内容,须获得授权,且在醒目位置处注明“转自:良医汇-肿瘤医生APP”。