您好,欢迎您

突破ALK肺癌液体活检瓶颈!ctRNA+ctDNA联合检测检出率提升36%,BRIGHTSTAR研究再添新证

03月23日
整理:肿瘤资讯
来源:肿瘤资讯

ALK重排非小细胞肺癌的精准治疗中,酪氨酸激酶抑制剂已成标准方案,但液体活检检测ALK融合的敏感性不足,始终是临床痛点。近日,UT MD安德森癌症中心团队依托BRIGHTSTAR临床试验(NCT03707938)数据,在《JTO Clinical and Research Reports》发表研究,证实ctRNA联合ctDNA的液体活检策略,能将ALK融合检出率提升36%,且基线检出状态与患者无进展生存期密切相关,为ALK肺癌无创检测和预后评估提供新依据。

先识BRIGHTSTAR:ALK肺癌的关键探索性研究

本次研究数据均来自BRIGHTSTAR前瞻性单臂探索性临床试验,其核心聚焦TKI初治晚期ALK重排肺癌的局部巩固治疗(LCT)联合布格替尼靶向治疗,共入组33例经组织学证实的Ⅳ期/复发性ALK重排NSCLC患者,均为ALK-TKI初治。

研究中患者接受布格替尼联合手术、放疗等LCT方案,全程收集基线、LCT治疗前、LCT治疗后、疾病进展四个关键节点的血浆样本、影像学资料及随访数据,不仅探索“靶向+局部巩固”的可行性,也为生物标志物研究奠定了优质样本基础,本次液体活检研究正是基于该试验的二次深度分析。

研究设计:聚焦联合检测,多维度分析验证

本研究为BRIGHTSTAR试验的回顾性亚组分析,对33例患者的86份血浆样本开展靶向二代测序,同步分析ctDNA(检测80个基因的重排/突变)与ctRNA(检测36个基因的重排),实现DNA+RNA双重融合检测。

研究同时分析血浆游离DNA(cfDNA)浓度与治疗阶段、ALK融合检出、肿瘤体积的关联,并通过统计学方法探究融合检出状态与患者无进展生存期(PFS)的预后关系,形成“检测效率-生物学特征-临床结局”的完整分析体系。

核心结果:三大关键发现,印证联合检测价值

1.cfDNA浓度随治疗动态变化,与肿瘤负荷正相关

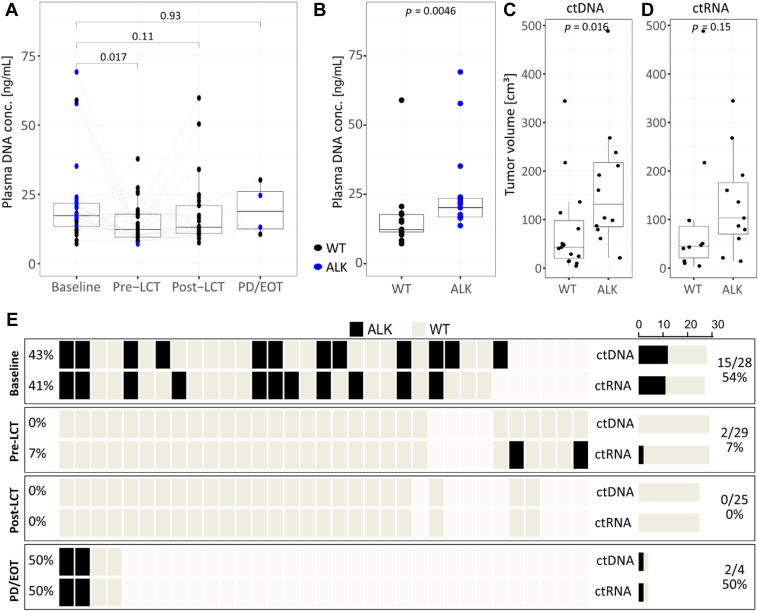
患者血浆cfDNA中位浓度14.1 ng/mL,LCT治疗前浓度(12.3 ng/mL)较基线(17.3 ng/mL)显著降低,疾病进展期重回高位(18.85 ng/mL),间接反映治疗对肿瘤负荷的控制效果。且基线ALK融合检出者的cfDNA浓度(20.2 ng/mL)显著高于未检出者(12.3 ng/mL),ctDNA检出者的肿瘤体积也更大,证实cfDNA浓度与肿瘤负荷、融合检出概率正相关。

2.ctRNA联合ctDNA,检出率提升36%弥补检测盲区

基线28例可评估患者中,54%检测到ALK重排,其中8例为ctDNA+ctRNA共检、4例仅ctDNA、3例仅ctRNA。整体来看,单ctDNA仅检出14例,纳入ctRNA后增至19例,检出率提升36%。且ctRNA检出与肿瘤体积无显著关联,对低肿瘤负荷患者更敏感,能捕捉ctDNA的漏检信号。

图 1:血浆 ALK 重排检测全景,ctRNA 的补充价值

图片1.png

3. 基线融合检出提示不良预后,具重要预测价值

生存分析显示,基线检出ALK融合的患者PFS显著更差(p=0.033);其中ctDNA检出者疾病进展风险显著升高(HR=5.0,p=0.047),是独立不良预后因子;ctRNA检出者也呈预后更差趋势,为临床预后评估提供了重要参考。

图 2:ALK 重排检出状态直接关联患者预后

图片2.png


研究意义与未来方向

本研究证实,ctRNA纳入液体活检可显著提升ALK融合检测率,且基线检出状态兼具预后价值,同时也彰显了BRIGHTSTAR这类探索性试验的价值,为基础与临床结合搭建桥梁。

目前联合检测仍无法替代组织活检,未来需优化cfRNA提取、检测流程,开展更大样本量的前瞻性研究,进一步明确ctRNA与ctDNA的检测差异。


参考文献

Heeke S, Gandhi S, Tran HT, et al. Longitudinal Tracking of ALK-Rearranged NSCLC From Plasma Using Circulating Tumor RNA and Circulating Tumor DNA. JTO Clin Res Rep. 2025;6(4):100795. Published 2025 Jan 6. doi:10.1016/j.jtocrr.2025.100795


责任编辑:肿瘤资讯-云初
排版编辑:肿瘤资讯-LWT


版权声明
版权归肿瘤资讯所有。欢迎个人转发分享,其他任何媒体、网站如需转载或引用本网版权所有内容,须获得授权,且在醒目位置处注明“转自:良医汇-肿瘤医生APP”。

评论
03月23日
孙煜
聊城市肿瘤医院 | 呼吸内科
好好学习天天向上。
03月23日
周晓灿
南京医药股份有限公司第一药店 | 肿瘤科
好好学习天天向上
03月23日
张德伟
黄骅市人民医院 | 放疗科
ALK重排非小细胞肺癌的精准治疗中,酪氨酸激酶抑制剂已成标准方案,但液体活检检测ALK融合的敏感性不足,始终是临床痛点。