您好,欢迎您

【中国好声音】瑞金医院血液科许捷医生团队:免疫靶向治疗时代应规范鉴定肿瘤抗原的表达

03月30日
来源:肿瘤资讯

B细胞成熟抗原(BCMA)是一种表达在浆细胞和成熟B淋巴细胞表面的抗原标志物,由于其在恶性浆细胞上特异性高表达,使其成为多发性骨髓瘤(MM)免疫靶向治疗的关键靶点。因此,对于BCMA表达的检测,无论是从疾病诊断,还是基于靶点的药物使用评估,亦或疾病复发分析等角度,都尤为重要。


近期,上海交通大学医学院附属瑞金医院血液科许捷医生团队,在美国肿瘤免疫治疗协会会刊 Journal for ImmunoTherapy of Cancer 杂志上发表了一项基于独立研究的重要评论,针对有报道将BCMA确定为急性髓系白血病(AML)的治疗靶点,开展了深入探讨。研究指出,AML细胞中的BCMA抗原表达有限,当采用BCMA-19F2 抗体进行流式检测时,会出现高表达的假象。其中的原因在于 BCMA-19F2 抗体与 AML 细胞会发生Fc 介导的非特异性结合。工作强调了准确评估肿瘤抗原对于治疗靶点的设计至关重要。

许捷
副主任医师

副研究员,硕士生导师,瑞金医院血液科副主任

美国宾夕法尼亚大学访问学者

美国血液学协会成员

亚洲骨髓瘤协作组成员

CSCO骨髓瘤青委会秘书

主持国家自然科学基金3项

获上海市浦江人才、上海青年科技启明星、上海交大医学院双百人等称号

获转化医学创新奖、九龙医学优秀青年人才奖、医树青年创新奖、上海市优秀青年医师等荣誉

封.png

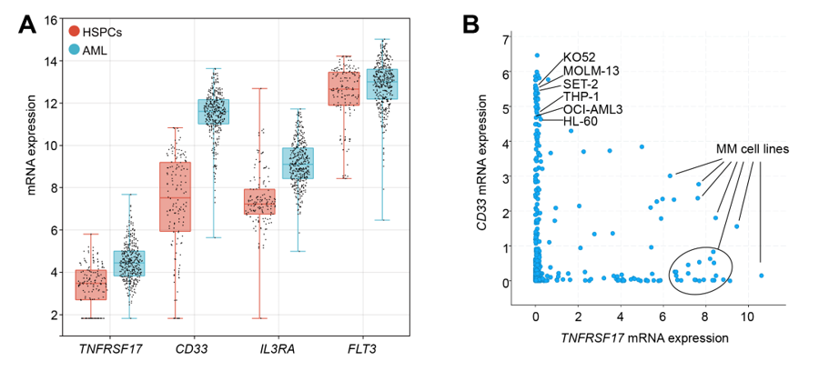
先前发表在血液学高影响力期刊的一项研究工作报道,BCMA在AML细胞中异常高表达,并将BCMA确定为T细胞靶向治疗AML的靶点。本研究独立地对AML患者样本中的BCMA表达进行了分析,结果与上述报道相悖。研究检索了公开发表的初发AML患者的转录组数据集,结果显示,TNFRSF17(BCMA)的平均转录水平显著低于经典髓系标志物CD33、IL3RA(CD123)和FLT3  (图 A, B)

A.png

图. (A)361例新诊断AML患者(蓝色)骨髓原始细胞和144例健康个体造血干/祖细胞(HSPC)(红色)的TNFRSF17(BCMA)、CD33、IL3RA(CD123)和FLT3转录水平;(B) CCLE数据库记录的肿瘤细胞系TNFRSF17(BCMA)和CD33转录水平

为了通过流式细胞术阐明AML患者样本中膜表面BCMA丰度,研究采用了单克隆抗BCMA抗体克隆REA315(BCMA-REA315)。结果显示,AML患者白血病细胞中BCMA表达低下,而MM患者CD138+肿瘤细胞中的BCMA较高 (图 C, D)。

C.png

图. 流式细胞术检测:6例AML患者的白血病原始细胞(C)和5例多发性骨髓瘤(MM)患者CD138阳性肿瘤细胞(D)的APC荧光强度

研究团队进一步使用了另一种单克隆抗BCMA抗体克隆19F2(BCMA-19F2)染色(BCMA-19F2是报道AML样本中BCMA高表达的先前工作中唯一使用的检测抗体)。结果相反,AML 患者标本中呈现较高的 BCMA 丰度。值得注意的是,BCMA-19F2 的同型对照在 AML 细胞中也产生了高荧光强度,但在 MM 细胞中则没有 (图 E)。这表明 BCMA-19F2 非特异性地结合于 AML 细胞,而不是结合于 BCMA 抗原本身

E.png

图. 经两种抗BCMA单克隆抗体(克隆REA315和19F2)及其相应同型对照抗体标记后的白血病细胞系流式APC荧光强度

为了验证BCMA-19F2可能以Fc介导的方式与AML细胞结合,研究用Fc 受体 (FcR) 阻断剂处理 AML 细胞,随后用 BCMA-19F2 及其同型对照抗体进行染色。结果显示,无论用 BCMA-19F2 还是同型对照抗体标记,AML 细胞的 BCMA表达都较低 (图 F)。这表明,BCMA-19F2 导致的 AML 细胞中 BCMA 高表达是一个假阳性结果,这与 Fc-FcR 的非预期结合有关

F.png

图. 经两种抗BCMA单克隆抗体(克隆REA315和19F2)及其相应同型对照抗体标记后的MM细胞系流式APC荧光强度

进一步的Western blotting和功能性实验也证实,AML细胞中BCMA蛋白表达有限,BCMA-CAR T 细胞无法杀伤AML 细胞 (图G, H, I)。

G.png

图. (G)Western blotting实验:6例AML患者和5例MM患者肿瘤细胞BCMA蛋白水平;(H)Western blotting实验:骨髓瘤细胞系和白血病细胞系BCMA蛋白水平;(I)与经抗BCMA CAR基因工程改造的供体来源T细胞(BCMA-CAR T细胞)或未转导的供体来源T淋巴细胞(UTD)共培养后溶解释放的肿瘤细胞比例

综上所述,研究数据表明AML细胞中BCMA抗原表达有限。先前报道的AML细胞普遍表达BCMA的假象,是由于BCMA-19F2抗体与AML细胞通过Fc介导的非特异性结合所致

近年来,随着血液系统恶性肿瘤的治疗模式向精准免疫治疗转变,准确评估治疗靶点至关重要,以BCMA作为靶点的药物,包括BCMA CAR-T和BCMA-CD3 双特异性抗体在MM的临床治疗中展现了突出的疗效,因此对于BCMA抗原表达,准确而规范的检测方法尤为关键。流式技术作为方便而快速的检测手段,是血液肿瘤抗原测定中最常用的方法,但是,尚需建立标准化流程,如采用2种特异性流式抗体,联合蛋白印迹实验、实时定量PCR技术,来准确鉴定治疗靶点的表达。

 

参考文献

Ran Y, Cheng W, Yi X, Yang S, Zhang W, Xu J. Limited expression of B-cell maturation antigen in acute myeloid leukemia. Journal for ImmunoTherapy of Cancer . 2026;14:e014595. https://doi.org/10.1136/jitc-2025-014595


责任编辑:肿瘤资讯-Elva
排版编辑:肿瘤资讯-Elva



评论
03月30日
李国君
冀中能源峰峰集团有限公司总医院 | 血液肿瘤科
免疫靶向治疗时代应规范鉴定肿瘤抗原的表达
03月30日
叶亮
乐平市人民医院 | 肿瘤内科
🙂
03月30日
万军鸽
叶县人民医院 | 血液肿瘤科
免疫靶向治疗时代应规范鉴定肿瘤抗原的表达